Fórum témák
» Több friss téma |
Akkor helyettesíthető, ha a NYÁK-on az 5, 11, 12 lábakat szabadon hagytad, mert ezeket használja a TDA7293.
A hozzászólás módosítva: Feb 13, 2014
MAgyarul a te kapcsolásodban nem lehet alkalmazni, igaz?
Számold csak le! Bal alsó az 1-es. Ilyesmire szoktam figyelni
A hozzászólás módosítva: Feb 13, 2014
Ooh
![]() Valóban, egy lábbal hamarabb kezdtem a számolást az előbb ![]() Akkor ez ugyan az, mint ha a 94es tda-t raknám bele, nem kell változtatni semmin.igaz?
Köszönöm, ez tényleg gyors válasz volt.
Köszönöm a segítséged! Azért kérdeztem csak, mert a 7294-et rendelni tudom, viszont 7293 van helyben is
Hello, ezt jól gondolom a nyákkal kapcsolatosan ?
Nem tudom hogy most én vagyok vak vagy csak nem veszem észre de én egy + - es bejövő jel én ezt a hármat látom pirossal.
Ja igen arra voltam kíváncsi mert a 1,5V input ként még nem láttam utalást a bejövő jelre , na meg a + - is fontos valamikor megkülönböztetni. Mert láttam már olyat hogy 2 hangszóróból az egyiken fel volt cserélve és eltűnt a basszus. Nem mondom, hogy ezzel a kapcsolással, de megtörtént.
Ennek így nincs értelme. Van egy hangszóró kimenet. Ennek az egyik kapcsára kötöd az összes hangszóró (+) kapcsát. A másikat a másikhoz. Az, hogy az erősítő hangszóró kimenete + vagy - az értelmetlen. Hiszen váltó a kimenet.
A 1,5 Volt az inputon azt jelenti, hogy 1,5V vezérli ki a maximális teljesítményre.
Hát azt amit le írtam igaz, és vezetékek felcserélése után helyre jött a gond, na de akkor már megkaptam a válaszokat amiket vártam, köszönöm!
Annyiból lényeges azért, hogy + vagy - a kimenet, hogy a rákötött hangsugárzók azonos fázisban sugározzanak.
Mintha ezt írtam volna: "az egyik kapcsára kötöd az összes hangszóró (+) kapcsát. "
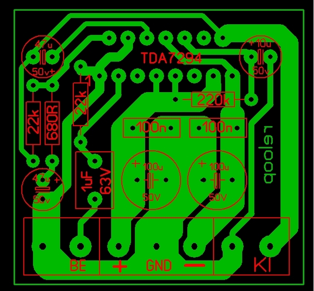
reloop az alábbi kapcsolásban a 220K ellenálás hejettesíti a STByt? vagyis az ellenálás hejére tehetek kapcsolót?
A hozzászólás módosítva: Feb 14, 2014
Pár új kép a 7294 erölködőröl!
Csak így az első igazi élesztésröl! Lesz video is majd...
A kapcsolás nem helyezhető készenlétbe, némítani tudod a 10µF lábainak összezárásával.
És ez a némítás mikrókapcsolós(pillanatszakítós) kivitelezéssel is megoldható, vagy csak sima nyitó záró kapcsival?
oksa értem! köszi...
Nah megvan a megoldás mivel se pénz se anyag nem csinálok koppanásgátlót... Ehejett beteszek a hangszóró kimenetre egy kapcsolót amit az erősítő bekapcsolása után felkapcsolok kikapcsolás elött meg le így nem lesz durranás. Ez jó ötlet nem?
Ííígy igaz ahogy írod én is pontosan ezt csináltam
Egy normális kopigátló kit is minimum 5k postával. Elvileg a TDA7294 is "lazán" bont, mármint nem "durranik" kikapcsoláskor ez mennyire igaz? Ha ezt a kapcsolós megoldást választod nem is rossz ötlet, mivel lebontod a kimenetet csak akkor 2 kapcsolóval kell megoldjad ha sztereó kivitel A - B oldal.Vagy megoldod simán relével ki és bekapcsolod a relét így ha pl kimeneti zárlat van akkor lebontja a zárlatot mielött az ic re kerülne ehhez is 2 db relé kell meg egy kis ügyeskedés A hozzászólás módosítva: Feb 14, 2014
Olyan kapcsolóval csinálom mind ami a képen van! erre sztereo rámegy mindegyik hangszóró - vagy + ja ameiket akarom... egyébként maga a 7294 védi a hangszórókat be és kikapcsoláskor is... De nekem a 1036 hangszin miatt durranik a ki/be kapcsoláskor...
Problem megoldva!
Nagyon ütős!
Ez is egy megoldás a némításra - az egyszerűség jegyében
Köszi reloop! Megcsináltam kapcsolóval ahogy leírtam...
|
Bejelentkezés
Hirdetés |










A - B oldal.





