Fórum témák
» Több friss téma |
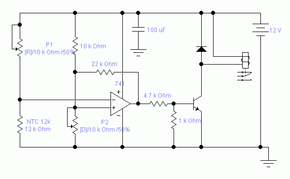
Rosszul tudtam az NTC értékét, nem 10k-s, hanem 12k-s, és csatolom azt a termosztátot, amit ki kellene váltani, csak egy résszel.
gondoltam, hogy sima nem lesz jó
p1 -el állítandó, mikor kapcsoljon be, ha eléri a pl 50fok p2 -vel állítandó, mikor kapcsoljon ki, ha eléri a pl 75fok
Köszi szépen! Megpróbálom utánépíteni, ha meglesz minden alkatrész. A tranzisztor mekkora legyen? Pont fordítva kéne szerintem, hogy 80-90°C-nál bekapcsol, 60°Ckörül pedig kikapcsol. Lehetne hozzá valami kijelzőt illeszteni, ami mutatja az aktuális hőt?
Szabi83 kapcsolásához lehet valahogy egy hőmérséklet kijelzőt is készíteni? Hogyan lehetne megvalósítani? Vagy mindenképpen külön szenzor kellene?
A kapcsolásban a tranzisztor lehet BC547?
Az ntc ellenállásokhoz van valami képlet, ami alapján ki lehet számolni, hogy hány fokon mennyi az ellenállása? Pl. a 12k-s ntc-nek szeretném tudni, hogy 85°C-on mekkora az ellenállása.
NTK adatlapot keresnék énis, van két darabom, de így adatok nélkül nehéz bármire is használni. Annyit tudok hogy az eggyik alapban 220Ohm, a másik meg 5K.
Sziasztok!
Mivel még nem volt szerencsém NTC-hez, így az adatlap értelmezése is nehezebb számomra. Arra az információra lenne szükségem, hogy milyen pontos, valamint milyen élettartammal bír a mellékelt NTC, és szubjektív véleményt is várnék. A válaszokat előre is nagyonszépen köszönöm!
Sziasztok
Keresek egy egyszerű kapcsolást, hőmérséklet különbség mérésere, illetve kapcsolásra. Egy szivattyút kellene kapcsolnia, 15- 20C fok különbségre, de egy irányban. Ez aszt jelenti hogy ha az 1. tartály hőmérséklete több 15-20 fokkal mint a 2-é akkor bekapcsol, de ha fordítva van akkor nem . a kapcsolási hőmérséklet tartomány 40-90C lenne. Ha tudtok legyetek szívesek segíteni. Elöre is köszi.
Köszi a Konrádnál már láttam , de ha jól láttam akkor ott be kell állítani a hőmérsékletet. pl 60C
De ha van valakinek egy egyszerű kapcsolása az érdekelne.. A lényeg az hogy 40C foktól 100 C fokig működjön, de úgy hogy ha pl. 1 hőmérséklete nagyobb mint 2-é akkor automatikusan bekapcsoljon, mindegy mekkora a tényleges hőmérséklet, 40-100 C közt. Csak akkor kapcsoljon ha az 1 hőmérséklete magasabb mint 2 -é vissza felé nem kapcsoljon. A hőmérséklet különbség 15-20C fok kellene hogy legyen. Ténylegesen kazán és a puffertartály közé kellene.
szia
Érdekelne hogy szerinted az általad feltett kapcsolás átalakítható-e úgy hogy nekem jó legyen?
Szia!
Akkor neked ez kell, az egy érzékelős. Most építettem meg nem olyan régen és kiválóan működik.
Nekem van ilyen (gyári NDK) vagy 30 db ! Benne a tápegység is , 230v ról megy és 8 A os a reléje .
Szia!
Talán ez a differenciál-termosztát jó lesz Neked: Differential Thermostats
Köszi a segítséget ez jó de én is találtam egyet, nyáktervvel együtt.
Ha valakit érdekel írjon. Még egyszer köszönöm segítségeteket.!!!
Üdv!
Az NTC hogy néz ki és miből lehet kiszerelni mármint miben fordul elő és honnan lehet megismerni? Pc táp?
és ezek hol fordulnak elő
mármint miből lehet bontani
Sziasztok!
Bízom benne, hogy kapok választ. Amim van: - ntc/ptc érzékelők - IC7106 / IC7107 - 7seg. kijelzők Szeretnék egy hőmérőt építeni ami 0-90 °C között mér. Ez eddig megy is csak nem NTC vagy PTC érzékelővel. 7106-hoz van egy csomó példa. Hogyan lehet ezt megvalósitani PIC/AVR nélkül? erre nem találok megoldást :no:
Sziasztok,
Megépítettem a 123278hsz szabi83 féle eszközt és fura dolgokat tapasztalok hibátlan működés helyett. A 741es kimenetéig minden rendben. Utána kezdődnek a gondok. Minden feszültségérték a földhöz képest van mérve: A 741 kimenetén 1,9V van. Ez ok. A BC547 bázisán viszont a számított 0,3 helyett, 0,6V (ez lehet jó... bár nem értem, de azt tanultam, hogy a BE nyitófesz az 0,6V)). Ami akkor, amikor kapcsol a 741IC, akkor felmegy 0,74V-ra (miközben az IC lábán megjelenik majdnem a teljes tápfesz. ami megintcsak jó, ha jól gondolom). Namost a relé viszont nem húz meg. Amit végképp nem értek, hogy miként lehet, hogy még kikapcsolt állapotben (IC kimenet 1,9V) a BC547 kollektorán 7,4Vot mérek (a földhöz képest, ugye.) Miért? És amikor a bázison a fesz 0,74 volt lesz, (nyitott az IC) akkor se változik lényegesen, és nem is kapcsol be a relé, ami 12Vos. Ha jól értelmezem a rajzot, akkor amikor az IC nyit, a tranzisztonak is kéne ... és akkor a kollektoron szinte 0t kéne mérnem ... mert kinyitott a tranzisztor, és ekkor a relének meg kéne húznia. De nem teszi. Mit gondolok rosszul... Köszönöm a segítséget előre is...
Szia!
Elég régi hozzászólásodhoz írok, remélem azért megkapod. Légyszíves oszd meg velünk is, azt amit te találtál. Köszi előre is.
Sziasztok!
NTC-vel van problémám, mégpedig az, hogy van egy vízhűtő berendezés amiben van egy kapcsoló üzemű táp ami 12 volttal hajt egy peltier cellát és egy ventit. A víztartályban egy csőben van egy NTC, de a hűtés nem kapcsol le. Az NTC-t mértem és mikor 22 fokos a víz akkor olyan 10K körül van az ellenállás, de ha lehül a víz akkor a 3 fokos víznél valamiért vagy 25K vagy 19K körüli értéket mérek! Ha 25K-t mérek és visszakötöm az NTC-t akkor nem megy a hűtés, de eltelik pár másodperc és elindul, és ha lehúzom és rámérek újra 19K, de ugye a vízhőfok ugyan annyi! lehetséges hogy az NTC ment tönkre? Hány K-s NTC-t kell vennem bele hogy jó legyen? Előre is köszönöm a segítséget! üdv PIXI
Sziasztok!
Szeretnék érdeklődni, hogy ez a kapcsolás működhet, van valakinek róla tapasztalata? Köszönöm
Működőképes a rajz szerint. Ebben az elrendezésben normál (fűtő) termosztátként működik, de ez a leírásban is benne van.
Az NTC nem szereti ha 1-2 mA árammal vagy nagyobbal terhelik , mert melegedhet ... Megfelelően van rögzítve és lezárva - szerelve ? A hőkontaktus menyire " jó " ? Pára lecsapódás ellen kellően védett ? Rellé vagy félvezető kapcsol ? Tesztelhetnéd 9 V-os elemmel meghajtva a vezérlést ... Amit leírtál az alapján az áramkör pontos ismerete nélkül ebben a sorrendben tippelem a hiba valószínűségét ...
Hali.
Egy kis segítségre lenne szükségem. Egy olyan kapcsolásra lenne szükségem amit az NTC- vezérel és Hőmérséklet Növekedésre csökenti a kimenő áramerősséget. Kössz előre is.
Hello! Jó, de milyen az NTC, mekkora áramot, mihez képest, hány fokos tartományba. Mert ez így elég elvi jellegű, egy kapcsolás meg konkrét dolog..
A hozzászólás módosítva: Júl 23, 2014
Hali.
18V-ot kellene csökkentennie 5-6 Volt-ig. max 500miliamper. 20tól 80 fokig kellene szabályoznia. Az ntc ellenállása: 10.000 Ohm/25°C 1.668 Ohm/80°C 950 Ohm/100°C A hozzászólás módosítva: Júl 23, 2014
|
Bejelentkezés
Hirdetés |














