Fórum témák
» Több friss téma |
Fórum » Labortápegység készítése
Szia. Akkor neked egy sima, legegyszerűbb függvénygenerátor kell, vagy akár egy állítható háromszögjel, ez után pedig valami végfok, amit pedig a terheléstől függően kell megválasztani. Lehet számítógép aktív hangszóróból kiszedett 1W-os erősítőtől kezdve TDA7294, vagy bármi, igénynek megfelelően. Ezen majd gondolkodsz, hogy pontosan mire akarod használni, mert számomra még nem tiszta, melyik a fontosabb, mekkora teljesítmény stb.
A töltőhöz én kapcsolható feszültség és áramhatárokat készítenék. Akksiból 4.2V, 7.2V, 14,4V, stb, ami kell, ebből úgy sincs túl sok, áramhoz is 200mA, 500, 1000, 2000, 3000mA, amit használsz. Aztán nem kell hozzá panelműszer sem, hogy ellenőrizd, csak ha akarsz hozzá. A LED-eket kivezetni előlapra, és kész.
Szia
"hasznos kis ketyere, de azért ekkora(és ennyiért) nem kell " Te tudod. Ennél néha napján szénkefét kell cserélni, és müködik. Létezik kisseb is. 300W......2KW ig lehet találni. Most csak ez jött elsőre be, hogy lássad milyen. Ha csak azt nézem hogy, ha TDA7294 es IC vel csinálod aminek darabja 600Ft + kondenzátor (2x 10000µF/80V) 1500Ft + egyébb alkatrészek 1 000Ft Akkor márt ott is vagyunk 3 000Ft környékén és csak 70W akármi lesz ez 1KW os. De, te tudod. Részemről, csak ötlet volt. üdv. A hozzászólás módosítva: Márc 17, 2014
Köszönöm a segítséget. Ez így már megfelelő kiindulási alap számomra
![]() Töltőt inkább potival oldanám meg. Így tápegységként is használható lenne és rögtön lenne két függetlenül szabályozható táp. LED-eken gondolkodtam sokat, de arra jutottam hogy az egészet az előlap mögé teszem közvetlenül, előlapra egy hosszú lyuk, abba plexi aztán remélhetőleg lehetne látni megfelelően a fényét. Ha nem akkor meg kivezetem a LED-eket. ![]() fongab, jó ötlet volt, de jelenleg a 70W-ot sem használnám ki. Max 50-et. A másik meg hogy édesapám régen foglalkozott elektronikával. Szóval esélyes hogy jó pár alkatrész akad is itthon. Akkor meg már rögtön faragtam is a költségvetésből Na de ez még távlati dolog. Először legyen meg a DC táp. Aztán ha az már jól működik akkor elkezdek foglalkozni az AC részével is. Egyébként műszerdoboz egy régi számítógépházból lesz. (24V, 630VA-es trafónak kell a hely) Jó alaposan átalakítva(előlaptól és egyéb sallangoktól már megszabadítva, csak a fém váz és a burkolat, no meg a ventilátorai ).
PIKO trafó nem lenne megoldás?PIKO trafók
Ez egyrészt DC-t ad, és másrészt van vagy kb. 1 A-es
Nem az igazi. Az okokat pedig qvasz2 már leírta.
Az a DC valaha AC volt.... az 1A-el egyetértek.Csak egy kósza ötlet volt.
Szia!
Amint azt már írták, készen ilyet csak a szabályozható leválasztó toroidok tudnak, át kell tekercselni egy meglévő 230 V-os trafó szekunderét. Vagy az Alkotó által javasolt feszültségű tekercsekre, és kapcsolókkal változtathatod a kimenőfeszültséget, vagy az általam választott módon is megoldható. Nekem ez volt szimpatikusabb, és időm, huzalom is volt. ![]() Egyébként is kellett egy 230 V-os leválasztó transzformátor, találtam a "fiókomban" egy ilyen: http://aprod.hu/hirdetes/biztonsagi-levalaszto-transzformator-trafo...5.html békebeli biztonsági trafó 400 VA-es változatát. A primer maradt az eredeti, a szekunder kapott négy tekercset. Az első 10 V-os, 1 V-onként leágazással, második 100 V-os, 10 V-os leágazásokkal, harmadik 2 x 100 V-os, a negyedik a műszer tápjához. 3 db forgótárcsás (yaxley) kerámia kapcsolóval állítható a kimenő feszültség 0-310 V-ig, 1 V-os lépésekben. 50 V-ig 3 A, afölött 1,4 A a terhelhetősége az AC kimenetnek. A dobozban még bőven elfér egy labortáp is, a tekercsek azt is kiszolgálhatják, vagy külön szekunderről táplálható.
Az első mondatomból kimaradt egy szó. Amint azt már írták, készen ilyet csak a szabályozható leválasztó toroidok tudnak, vagy át kell tekercselni egy meglévő 230 V-os trafó szekunderét.
Sziasztok ismét!
Egyik probléma után jön a másik. Vettem a tápomhoz feszültség és áram mérőt 100V 10A ilyen: Bővebben: Link ezt a leírás szerint bekötve működik is rendesen na jó kis mennyiségeknél elég pontatlan. A problémám az hogy eddig ha a kimenetet rövidre zártam max 20mA folyt, a kapcsolás így volt megtervezve, de így hogy az ampermérő(és voltmérő) a kimeneten van a rövidzárlati áram az áramkorláttól függően akár 4-5A is lehet (nem kísérleteztem vele nagyon viszont egy 5A biztosítékom elégett ez védte meg a többi dolgot) A kimenetre az ampermérő természetesen sorba van kötve, szerintem a belső ellenállása befolyásolja a labortáp helyes működését. Kérdés ebből adódik hogyan tudnám kiküszöbölni a hibát.
Szia!
ki iktatod a muszer sontjet, es a tapegységét hasznalod, vagy a muszer sont utanra kotod a visszaszabalyzast. avagy lebutitod a muszert 200mA-re es a kiszamolt osztokkal hasznalod.
Itt van egy kép a műszer hátoldaláról is: a sönt baloldalon az a vastag vezeték azt nem tudom hogy tudnám ki iktatni. Na meg hozzáigazítani a műszerhez a tápegység söntjét. Az az út lenne járható hogy a visszaszabályzás elé kötném csak azt nem tudom pontosan hova kéne. TIP140 kollektora és a táp közé esetleg?
De én nem szeretném áttekercselni a jó kis trafómat
Más alany meg nincs hozzá. Se huzal... Szóval kipróbálnám ma másik megoldást is. Hogy még egyedibb legyen a labortáp
Lehet butasagot irok, de............
Milenne ha az R14 [0.1R] helyett kotned be a muszert? Ugyis beepitve van a shunt a muszerbe, igy max csak a tapegyseget kell az uj parameterekhez hozzaallitani. [P3 talan?]
Honnan taplalod a muszert? Errol a tapegysegrol vagy egy fuggetlenrol?
Szerintem nem butaság. Várom még a hozzáértők tanácsát.
Saggitarius. A műszer független 12V-ról megy. Illetve nem tudom mennyire független mert a műszer tápjának negatíva a műszeren belül gyárilag össze van kötve a mérendő fesz. negatívjával.
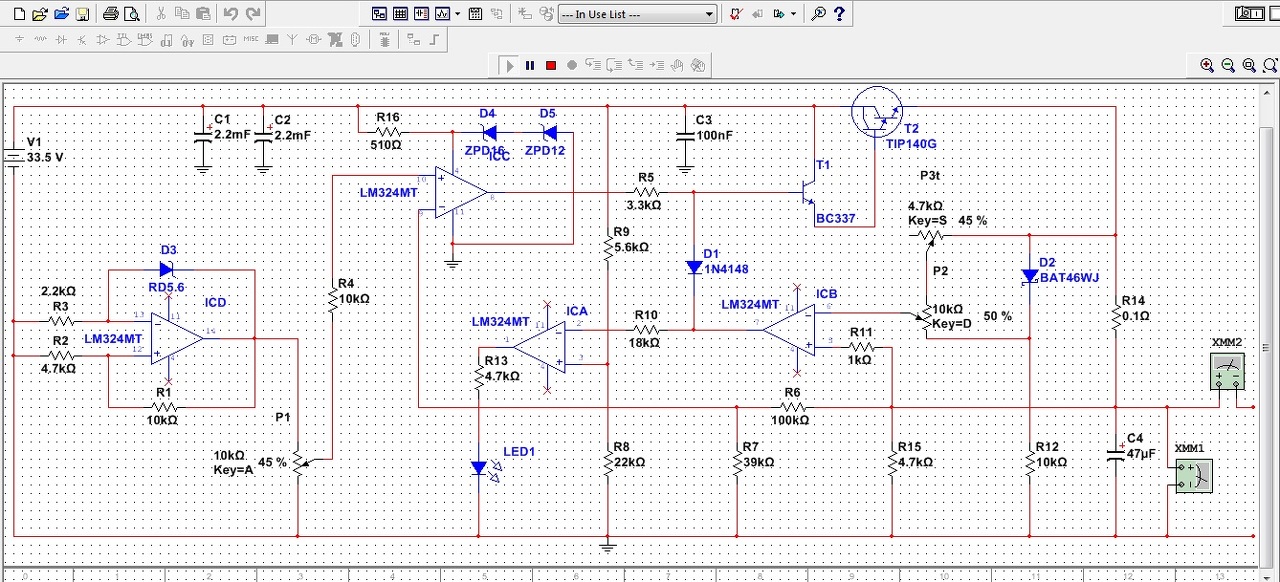
Helló! Egy labortápban az áramerőséget a sönt ellenáláson eső feszültséget elosztjuk akkorára hogy a műszerünk kezelje.Ezt egy ellenálás osztoval szokták megoldani. Alkotó forumtárs írt egy ilyesmi elmélettet erre a célra. Kicsit visszáb olvasol meg is találod.A kapcsolási rajzon amit te közé tetté és ha jól látom R14 ellenálás.
A hozzászólás módosítva: Márc 21, 2014
Szia!
Sajnos nem teljesen értem. Az a gond hogy itt adott az labortáp söntje is, meg az árammérőé is ami árammérőbe bele van építve mint azt korábban linkeltem. Az söntök értékét nem tudom pontosan, tehát így nem tudok elindulni. Ghoost ötlete nem járható út? Idézet: „Milenne ha az R14 [0.1R] helyett kotned be a muszert?”
Hát elméletileg az 10A-re van méretezve, működhet a dolog de befolyásolhatja a labortáp működését is.Ha akkarod ki probálhatód de a műszerért a felelőséget nem tudom válalni!Ami még járható ut lenne a műszer ellenálás ki iktatni egy átkötéssel. A sönt ellenáláston meg 2db ellenálással osztott csinálni amivel 1V feszültség esésnél 1A mutason ami a kifolyó áram erőségel arányos.Persze ennek utána kell számolni.
Nekem is ilyen műszerem van, és működik... Az előtétet ki kell venni belőle, átkötni, és lehetőleg trimmerrel belőni neki az osztást.
Ha nem akarod a műszer söntjét kivenni, nem akarsz belepiszkálni, akkor használd úgy, ahogy eleve ajánlja a műszer gyártója.
A labortáp szabályzásától függetlenül, simán sorba kötöd a kimenettel az árammérő részt, és szintén a kimenettel párhuzamosan a feszültségmérőt. Annyi problémára kell számítanod, hogy a söntön eső feszültség (ami azért általában elég kicsi érték), a kimenetre beállított feszültséghez képest hibaként fog jelentkezni. Ha ez elfogadhatatlan számodra, akkor bele kell piszkálni a műszerbe, és a labortáp saját áramfigyelője köré kell illeszteni az árammérést.
Bele piszkálok természetesen ha azzal tudom a legoptimálisabb működést elérni. Márpedig a dolgok állása szerint ez lesz a megoldás. Most már csak az a kérdés hogy scooby_ tanácsa szerint járjak e el, ha igen akkor egy vázlatot kérnék hogy hogyan valósítsam meg a dolgot. Elnézést kérek hogy itt variálgatok meg kérdezősködöm, de ezért vagyunk itt.
![]() Köszönöm az eddig segítséget is a fórumtársaknak.
Megoldhato igy is, de jobb lenne ismerni az arammeresi reszt hogyan kotottek be. Ha single-ended (arammero resz - kozos a 0V-al) akkor kicsit macerasabb, de megoldhato, mert ebben az esetben a 0V agba kell bekotni, ha viszont differencial bemenetu, akkor semmi gond, bekotod T2 emittere es az R14 koze.
A bekötés alapján (Bővebben: Link) megpróbáltam lemodellezni hogy hogyan lehetnek a dolgok megvalósítva a műszerben. Erre jutottam:
Tehát kiforrasztom a söntöt utána hogyan tovább? Remélem hogy ez itt nem off. A hozzászólás módosítva: Márc 23, 2014
Mekkora sönt van eredetileg a tápodban? Mekkora a sönt a mérőn? Folyass át rajta 1A-t, és mérd meg, mekkora feszültség esik rajta. Ebből ki tudod számolni, hány Ohm. Ha a kettő hasonló (pl. 0.5ohm és 0.45ohm), és van poti ezen a nyákon, akkor kivenném ezt a söntöt a mérőműszerből, és bedrótoznám a tápban lévőre. Táplálásnak egy mindentől független tápot keress, és akkor független lesz a mérőd. Ezután be kell kalibrálni a mostani söntödhöz a műszert. Megjegyzem, ha pl. a tápodban 0.5ohm van, a mérőben pedig 0.1ohm, akkor könnyű a dolgod, feszültség osztóval leosztod a 0.5ohmon eső feszültséget a mérődre, rakj be a feszültség osztó közepére egy kis értékű potit, és ott gyönyörűen tudod majd kalibrálni is. Én ez utóbbi esetre tippelek.
Ha a tápodban kisebb a sönt, mint a mérőben, akkor viszont trükközni kell. Vagy felerősíted a söntön levő feszültséget műveleti erősítővel, vagy a mérőben levő osztót alakítod át. Ez utóbbi megoldás már több tapasztalatot igényel. Tovább megoldás, ha sorosan kapcsolod a táp kimenetével a mérőt, és mint már mondták, onnan vezeted vissza a kimenő feszültség. Nekem ez lenne a szimpatikus megoldás, maximum terhelésnél kicsit több feszültség esik a sönt és a műszer miatt, de szerintem ez nem nagy gond. A hozzászólás módosítva: Márc 23, 2014
Ebay-en lattam hasonlot, occo kategoria a hatranyaival. Van egy olyan sejtesem, azert single-ended, vagyis csak 1 bemeneted van per merendo jel, mivel a merest egy mikrokontrollerre biztak (10 bites szokvanyos felbontassal 1024 lenne a legnagyobb szam, ezert 3 digites, 99.9 a max ill. 9.99 arammeres eseten).
Sziasztok!
Megépítettem a labortápegységemet (2.7.4a), amelyhez feszültség és árammérő is készült. Mind a kettő Alkotó tervei alapján készültek, most lett bedobozolva, és először indítottam dobozban. Eddig a DC-OFF és a ki/be kapcsoló kapcsolóit nem kötöttem be, mindig anélkül teszteltem. 2 nagy probléma van: ha a ki/be kapcsoló be van kötve, akkor semmi sem történik, akár hogyan kapcsolgatok, ha viszont a DC-OFF be van kötve, akkor akár hogyan kapcsolgatok, mindig 0V lesz a kimeneten. Mi lehet a gond? Úgy vélem a kapcsolók bekötésénél szúrhattam el valamit. 2db 6lábú, különböző típusú(hülye eladó...) egykarú kapcsolóm van. Ha jól értelmeztem, ennek a kapcsolónak a 6 lábát "szét lehet választani" 2db 3-as oszlopra, amikor is 1db felső láb, 1db középső és egy darab alsó van. A vezetékeimet a felső és középsőre kötöttem. A másik nagy gondom, hogy eddig ilyen nem volt, de az Alkotós feszültségmérő, kb. 3-4 másodperc késéssel reagál a feszültségváltozásra. A hiba biztos, hogy a műszer körül van, mert ezidáig nem volt vele gond, és a kimeneten szépen változik a feszültség, késés nélkül. Tudna valaki segíteni???? ![]() Szép vasárnapot, üdv!
Szia!
A feszültségmérő problémájához szólnék hozzá, mert lehet, hogy egy kondenzátort tölt fel szépen lassan a tápegység és ezért nem áll be rögtön az értékre. A bemeneti részen jó értékű kondi van?
Szia!
Semmit sem változtattam a kondenzátorok körül, eddig, amíg nem volt bedobozolva, minden szépen működött (termesztésen a kapcsolókat akkor nem próbálgattam), bár hónapok óta nem volt beüzemelve. Hagyom egy kis ideig bekapcsolva, megnézem mi történik azután... ![]() Szerk: most ment egy 4 percig biztos, de ugyan az a gond továbbra is.. A hozzászólás módosítva: Márc 23, 2014
A labortáp kapcsolásán 0.1ohm szerepel söntként.
Megmértem a mérőműszer söntjén eső feszültséget 1A áram mellett. Ez az érték 10.2mV lett ami azt jelenti hogy a söntje 0.1ohm-os. Tehát a kettő közel azonos. A műszeren van egy kis trimmer poti amivel az áramot lehet kalibrálni tehát elvileg megoldható a simán csak be drótozós megoldás. Azért kérnék megerősítést. Saggitarius: Igen ez az ebay-es occo kategóriás mérőműszer ha szabad így neveznem. Idézet: Ennek mi a gyakorlatbeli hátránya? „1 bemeneted van per merendo jel” |
Bejelentkezés
Hirdetés |





). 









