Fórum témák
» Több friss téma |
Rendben! Az 5ös-6os lábbal kapcsolatban esetleg valami infó? A szemem kifolyt, már annyit olvastam, de ezt senki sehol nem említi, legalábbis nem találkoztam vele...
Miért nem nézed meg az adatlapját?
Az 5-ös kivezetés N.C. jelölésű, tehát nincs bekötve sehová. A 6-os kivezetést a kimenetről szokták kicsatolni egy 22 mikróval, "bootstrap" üzemmódot biztosít (azaz utánhúzást ).
Így fogok tenni
Talán, tényleg, csak ez a baj...
Megnéztem. Ezért nem stimmelt nekem sem. Viszont a sok nyákterven és kész lefényképezett erősítőn össze van kötve! Az új panelomon nem lesz. Kezdem az egészet az elejétől, hátha...
Mivel a tokon belül nincs bekötve sehová az 5-ös, nyugodtan összekötheted, stabilabban fogja a tokot a panel
Azt hiszem, jobban (olcsóbban) járok, ha először az 1 IC-s változattal kísérletezgetek. Ha az hajlandó vigyort csalni az arcomra, akkor bekeményítek és hidalok.
Ja és köszönöm!!!
Szia! Elöljáróban jó lenne látni amit építettél. Jeleznénk, ha azon olyan szarvashibát követtél el esetleg, amit a következőnél meg kéne előzni.
Az egy IC-s változat nem köti meg a kezed, két ilyen panelből könnyedén hidat alakíthatsz. Van egy tervem erre az esetre
Oh köszönöm! Igaz már szétbarmoltam a nyákot ic cserénél, de átmegyek fényképészbe és feltöltöm.
Nemrég javasolták primer ágban az izzó beiktatását. Háááát szépen világít
Itt egy szép gyűjtemény, hogy valami ki ne maradjon. A kérdőjel ohm-ot jelöl.
A hozzászólás módosítva: Ápr 13, 2014
Hiba a feltöltéskor...
Ez valahogy nem az én napom!
Nem tudom mennyire kivehető. Az IC körüli forrasztás a cserénél lett így szétgyilkolva.
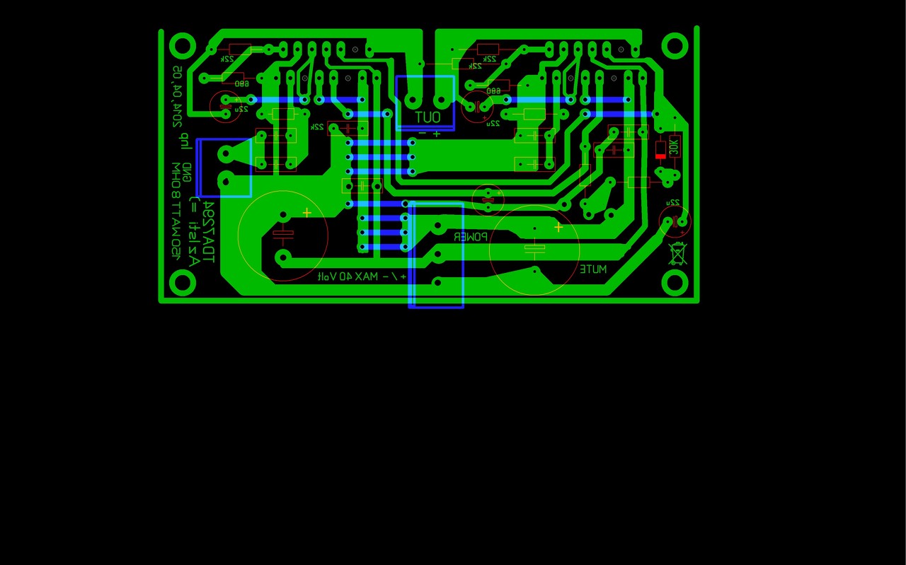
Meg lehetne ezt a nyomtatott áramkör tervet tekinteni? Hasonlít a Pedrósra, de mégsem teljesen az.
A próba során kaptak az IC-k hűtést? A bemenet testre volt kötve?
Nem tudom igazán kitől és honnan nyúltam le. Módosítani annyit módosítottam, hogy a jobb oldali IC kimenetét a panelon középre raktam. %-ös lábat kiiktattam "elég barbár módon" És egy kondi furatát elfelejtettem megcsinálni, így azt alul forrasztottam oda.
Ja és mindenféle jel és hangszóró nélkül próbáltam éleszgetni!
Igen hűtő bordán volt, szigetelő gyűrűvel zsírral. +/- 35 voltról próbáltam.
Itt egy pedró féle, ezt már kimértem, a párja már működik,sajna sztereóban egynlőre még nem, mert a 300Va-es tápra nem merem ráakasztani mindkét panelt.Valószínű letérdelne alattuk idő elött.
Élesztés előtt a minimális dolog amit még érdemes megcsinálni hogy a panelodon a testpont,és a + - közt szakadást mérsz,nyitó és záróirányú diódát "kell" (Függően a polarítástól) mutatnia a végén szakadással.
A megfelelő mérőcsúcsokat és polarításokat alkalmazva ugyanezt a kimenetnél is elszoktam követni a testhez képest. Ha itt minden oké nagy baj általában nem is szokott történni. A panelod már ránézésre sem a legjobb, az a kis módosítás meg hogy a neved a panelen legyen, szerintem nem ér ennyit, inkább tartsd meg az eredeti tervet és úgy mard ki a panelt.
A bemenet lezárásáról még nem esett szó, pedig pont itt van súlyos hiba a tervben. A bemenethez túl közel van a kimenetre kötött feszültségutánhúzó kondenzátor, ez a kapacitív úton létrejövő pozitív visszacsatolási lehetőség súlyos gerjedési forrás lehet, ami gyorsan végez az IC-kel.
Nem értem ennek a tervnek a favorizálását, például örök rejtély számomra minek az a megerősített vezetés a második IC jel és stby földnek amin nagyjából 3mA folyik ![]() Ez hamarosan készre fog érni, remélem egyszerűbbé és biztonságosabbá teszi majd az utánépítést. Egyelőre ez lenne a legkifinomultabb hídterv, mégha szakít is (nagyon helyesen) a klasszikus szimmetrikus táppal. A hozzászólás módosítva: Ápr 13, 2014
Mondjuk az számomra is érdekes
És egyel több brummforrás is.Hogy érted a második linkelt hídtervet hogy klasszikusan szakít a szimmetrikus táplálással?
Olyan trafó kell hozzá, amin csak egyetlen szekunder tekercs van.
A módosítás, hogy bevittem a kimenetet középre, csupán a sorkapocs miatt volt, gondoltam könnyebben szerelhető vagy átláthatóbb számomra. A többi fölösleges panelra irkálás, csak ökörködés, mert ismerkedtem a progival és a vasalás technikával a filces rajzolás után.
Ahogy a szavaitokból kivettem nagyon nagy bakit nem csináltam, és lehet, hogy a gerjedés az ami bezavar "láthatatlanul" Holnap talán összejön ![]() És köszönöm a segítséget!!!
Sziasztok!
Van két trafóm az egyik 2X24V AC (2X34V DC) a másik 2X27V AC (2X38V DC). Szimpla (nem hidalt) kapcsoláshoz 4 Ohm- os terhelésre elbírja az IC a nagyobbik trafót ésszerű melegedés melett? Tudom az adatlap kevesebbet ír, engem az érdekelne nyúzott e már valaki 2X38V feszültséggel 4 Ohm-on 7294-est. A hozzászólás módosítva: Ápr 14, 2014
Üdvözöllek!Nekem 32 V AC van egyenirányítva (42-43 VDC) (Igaz itt a hálózati fesz nem igen megy 240 v alá sőt sokszor több is mivel közel vagyok a trafóállomásahoz) pufferelve,a 27 est simán hajthatod 8 ohmon is akár a hídassal is. Az égvilágon semmi gond nincs 43 voltig, ez felett viszont próbáltam nem érdemes.Jókora borda megoldja akár passzívan is a hűtést,nekem egyenlőre venti sincs a hídon és hajtom elég rendesen 8-16 ohmon szoktam járatni.
A hozzászólás módosítva: Ápr 14, 2014
Mint a kollega is írta,jómagam is 43V+- DC -n járatom az erősítőm. Sajnos így még a 6ohm is kifújt,mivel a múltban így egy IC-t már felrobbantottam. Ajánlom a 2X24V-os transzformátort úgy univezálisabb lessz,több féle ohmikus terhelést visel el,persze a megfelelő hűtés elengethetetlen. Nekem jelenleg 12ohm terheléssel,max hangerőt falbontó teljesítményt nyujt,csak ajánlani bírom. Bár az alacsonyabb feszültség nem árt neki. A puffert sem árt tultervezni nagyon szeret ez az erősítő hirtelen,sok áramot felvenni a pufferekből. Sok sikert az építséhez.
Szerkeztve. A hozzászólás módosítva: Ápr 14, 2014
Szia! A két trafóval elérhető hangteljesítmény (hangnyomás) alig megkülönböztethető, a 2*24VAC-s táppal viszont lényegesen csökken a hűtési igény.
|
Bejelentkezés
Hirdetés |




Talán, tényleg, csak ez a baj...
Rögzítési funkció... Az is valami
Ez valahogy nem az én napom! 











És egyel több brummforrás is.
Ahogy a szavaitokból kivettem nagyon nagy bakit nem csináltam, és lehet, hogy a gerjedés az ami bezavar "láthatatlanul" 




