Fórum témák
» Több friss téma |
Sziasztok! Ebben kérném nagy segítséget (hozzáértőnek rutinfeladat):
Adott egy 1 kohm bemeneti ellenállással és 100 kohm negatív ellenállású visszacsatolássaé rendelkező műveleti erősítő. A bemenő jel 2 mV-os csúcsértékű f=10kHz frekvenciájú szinuszos jel. Adja meg számértékkel (és kiszámítási módjával) a kimeneti jel amplitúdóját és ábrázolja a bemeneti és kimeneti jelet azonos tengelyen – nem méretarányosan! Adja meg a kimeneti jel erősítését dB-ben! A hozzászólás módosítva: Ápr 12, 2014
Hát .. nekem az lenne a lényeg, hogy minél kevesebb integrált áramkört használjak fel.
De ha muszáj akkor muszáj lesz. Minden esetre köszönöm a kiegészítést tcs52 !
Hello! Van itt olyan topik is, ami a házi feladatokról szól.
De a feladatodban nem nevezték meg, hogy a műveleti erősítő Invertáló" vagy "nem invertáló" erősítőként működik. Bár az 1kohm bementi ellenállás az invertáló módra próbál utalni. - Az invertáló erősítő erősítését a két visszacsatoló ellenállás hányadosa adja. Au=-(R2/R1) (Ha a "visszacsatoló ellenállás" az R2 és a "bementi" az R1. Vagy is az erősítése a fokozatnak 100-szoros. Kimeneti feszültség Uki=Ube*Au vagy is 2mV csúcsértékű bemeneti feszültség esetén a kimenti jel csúcsértéke 200mV. - A negatív előjel az invertáló erősítő 180 fokos fázisfordítását mutatja. Vagy is az ábrán amikor a bementi 10kHz pozitív irányba húz, a kimeneti negatív irányba megy. (Ennek ábrázolása miatt van vélhetően a "nem méret arányos" rajzolás.) - Egy erősítő fokozat feszültség erősítése, Au=Uki/Ube Ha logaritmikus (dB) skálán számolunk, akkor 20*log(Uki/Ube) a számítás módja. De 100-szoros erősítést fejből is meg lehet mondani, hiszen 100-nak a tízes alapú logaritmusa kettő, így az erősítés 40dB. üdv!
Sziasztok.
Van egy kérdésem. Egy söntön eső feszültséget szeretnék figyelni, ha ez meghalad egy meghatározott értéket, elengedek egy relét, amivel leválasztom a terhelést. A probléma, hogy ilyenkor hogy tudnám visszacsatolni a kimenetről a bemenetet, hogy úgy is maradjon a műveleti erősítő? Teljesen belekavarodtam már az egészben. Köszönöm.
Hello! "tudnám visszacsatolni a kimenetről a bemenetet" Elvi kérdés, elvi válasz.. Pozitívan! üdv!
Megpróbálom így. Szinte gyorsabb lett volna próbálgatni dugdosós panelen, de annak nincs semmi haszna. Összezavart, hogy mikor nyit a dióda, nem a nem invertáló bemenetet húzza le, alacsony szintre, hanem onnantól az egész egy visszacsatolt erősítőként működik. Előtte pedig komparátorként. Kivéve, ha a bekapcsolásával pillanatában a kimenet magas szintén van, mert az gondot okozhat. Köszönöm a segítséget.
Ez így megint csak "elvi kérdés". Egy áramkör a tápfeszültség és egyéb környezete-kapcsolása nélkül nem ítélhető meg. Itt mindössze annyi, hogy akkor maradna a komparátor "öntartó módban" ha a visszacsatolással létrehozott feszültség/áram nagyobb, mint amit a referencia ad. De mivel itt a visszacsatolás 1:100 és a referencia 1V a műveleti kimeneti feszültségének 100V-nál magasabbnak kellene lenni..
Szia. Sikerült leszimulálni. A visszacsatolás ellenállásait megcseréltem. Így már jobban néz ki a kapcsolás. A bal oldali képen 1V alatti a bemeneti feszültség, a jobb oldali képen pedig 1V feletti volt kis ideig, majd lecsökkentettem 1V alattira, a kimenet viszont magasan maradt.
A hozzászólás módosítva: Ápr 12, 2014
Hali. Van itt egy ilyen kapcsolási rajzom és az lenne a kérdésem hogy hogyan tudnám kisebb feszültségről járatni? Azért írtam ide a kérdést mivel műveleti erősítőt tartalmaz. Remélem tudtok segíteni. A TBA 800-as rész nincsen felépítve hozzá,sem az áramkör előtt lévő zéner dióda sincs berakva. Köszönöm a válaszokat előreis.
Ahogy látod, a kapcsolás 22 V ról ment eredetileg is. (zéner) Ezt gond nélkül leviheted 12 - 15 V -ra, lejjebb nemigen, mert nem marad tápfesz a 741 -nek. (+/- 6 - 7 V)
Akkor még 12V belefér neki? Még a 14 se akadály.
Nézd meg az adatlapját. Talán, de minél nagyobb a táp, annál jobb (gyorsabb)
Akkor próbálom minnél több tápfeszültséggel ellátni a készüléket. Köszönöm a segítséget. Még annyi kérdésem volna hogy ez bármilyen műveleti erősítővel működik? (mármint az áramkör).
A hozzászólás módosítva: Ápr 18, 2014
Vannak kisebb tápfeszültséget igénylő műveleti erősítők. De a 741 .nek nem túl nagy a fogyasztása, lehet csinálni a + tápfeszből egy hex inverterekből felépített négyszüg generátort, aminek a kimenő jelét egyenirányítva kaphatsz kb ugyanakkora negatív tápfeszt. Már ha másképp nem tudsz előállítani. Az a kisebbik gond, ha nem szimmetrikus.
Maradok ennél a megoldásnál nem szeretném bonyolítani. Csak kíváncsi voltam működik-e más típussal is. köszönöm a választ.
Sziasztok!
Ezt a kapcsolást, hogyan lehetne át alakítani kettős tápfeszültésgűről, egy tápfeszültségűre?
Hello! A kívánt pontosság az alap kérdés. Mert vannak olyan műveleti erősítők, amik egy tápfeszültséggel is működnek. Egyszerűbbek mint pld. a LM358, vagy valamelyik Rail-to-Rail erősítő. De ezek kimeneti feszültsége sem éri el teljesen a 0V-ot. Offset feszültséget is figyelni kell a típusnál. Vagy így hagyod, és készítesz neki negatív tápot is. Néhány volt is elegendő.
A hozzászólás módosítva: Máj 13, 2014
Az igazság az, hogy egyszer 14V-om van. Ez egy agregátorba lenne a figyelő ha a söntön nem folyik X áram akkor a kimeneten 0 volt körüli feszültség lenne. (nem muszáj pont 0V-nak lennie) Ha viszont X áram vagy az feletti áram folyik a söntön akkor pedig 5 volt körül kellene a kimeneten lenni a fesznek. Ezt szeretném valahogy megvalósítani.
De most úgy tűnik, komparátorról beszélsz. Nem? Ahhoz viszont van komparátor IC pld. LM393. Kicsit gondold át. Analóg jelet szeretnél készíteni, vagy komparálni. Ha komparátor, hiszterézise is lehet.
A hozzászólás módosítva: Máj 13, 2014
Igen komparátor lesz ő, bocsi még kezdő cipőben járok sajnos.
Semmi gond, csak áruld el, hogy mekkora ellenállású söntön mekkora áram esetén szeretnéd hogy komparáljon. Valamint legyen-e hiszterézis (ki és bekapcsolási pont közötti különbség) vagy sem. Mert ha nincs, akkor határértéken "krepegni" fog. A 0/5V az valami mikrokontrollerbe megy vagy mibe? A komparálási szint fix, vagy szeretnéd állítani? Mert a terhelhetőséget is ismerni kell. Az áram teljesen egyenáram, vagy lüktető? Ha ezeket tudni, akkor megpróbálom megrajzolni.
A hozzászólás módosítva: Máj 13, 2014
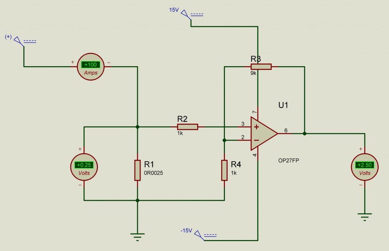
Mikrokontrollerbe fog menni ezért is kéne, hogy a kimeneten 0 volt közeli érték legyen ha a söntön 2A vagy az feletti áram folyik, ha pedig 2 amper alatt folyik a söntön az áram akkor 5V kellene, hogy legyen a kimeneten. A söntöm 0,1ohm-os ellenállású. Az áram egy sima autó generátorról fog jönni amit egy benzin motor fog hajtani, és ehhez lesz egy automata önindító.
Megrajzoltam. Ha a kontroller tápról működteted, akkor a stabilizálás és a zénerek akár el is maradhatnak. Mert az LM 5V-ról is működik és akkor a kimenti feszültséget sem kell korlátozni.
Egy olyan műveleti erősítős kapcsolásra lenne szükségem ami egyesíti egy analóg kimeneten lévő feszültséget és egy ttl kimeneten lévő kapcsoló jelet. Azaz erősítése 1:1, az analóg jel 0-5 V közé esik, a ttl szintű kimenetem meg relék kapcsolásánál gyorsabb. A lényege a következő áramkörnek a teljesítmény szabályzott gyors be ki kapcsolás megvalósítása, a bemenő analóg feszültség a következő áramkör teljesítmény szabályzó jele , a ttl szintű kapcsoló jel pedig a be ki kapcsolása.
Hello! Meglehetősen ködös amit írsz.
- "egyesíti" Ez mit is jelent? A két feszültség összeadása, vagy a TTL-jellel az analóg jel kapcsolása. (Utóbbira tippelnék) - "teljesítmény szabályzott gyors be ki kapcsolás " Nos, itt miről van szó? Mi az, hogy "teljesítmény szabályozott"? Talán egyszerűbb leírással, vagy konkrét megnevezett alkalmazással hamarabb megérteném, miről is van szó. - Az a gyanúm, hogy egy 0..5V feszültségű analóg jelet szeretnél kapcsolni egy TTL jel segítségével. De erre való pld. egy CD4066 analóg kapcsoló (Aminek itt van is külön topikja.) De a pontossági igény nem mellékes, mint ahogy a sebesség, és az terhelő impedancia sem.
Ez egy kicsit zavaros. Nem komparátorra van szükséged?
Idézet: „- Az a gyanúm, hogy egy 0..5V feszültségű analóg jelet szeretnél kapcsolni egy TTL jel segítségével. De erre való pld. egy CD4066 analóg kapcsoló (Aminek itt van is külön topikja.) De a pontossági igény nem mellékes, mint ahogy a sebesség, és az terhelő impedancia sem.” Igen ez az elgondolás, az érthetetlen és zavaros ini fileból hámoztam ki mi hogy működik. Nézem írtam pár sort, megint néztem megint írtam. Lényeg tudom kell az áramgenerátor áramát szabályozó analóg jelet kell ki és bekapcsolni viszonylag gyorsan.A miértje ennek mert hol az áramgenerátor vezérlő jelét kell változtatnom hol pedig fix teljesítményen magát az analóg jelet kell ki és bekapcsolnom, modulálnom. A program amivel próbálkozok több lehetőséget ad kézbe, ami felhasználás függő. Gondoltam a műveleti erősítőre de akkor rossz helyen keresgéltem, tehát elvileg a megoldás a CD4066 . Maximum kapcsolási frekvencia az olyan 20-22 Khz. Ha sikerül meglovagolni ezt a programot akkor valahol vagy ezen a fórumon vagy más fórumon meg kell jelentetni egy leírás formájában mert hiánypótló dolog a mai hobby cnc társadalomban egy ilyen lézeres program.
Szia!
Kellene még egy kis segítség ![]() A 0,1ohm-os sönttel teljesen jól működik a kapcsolás, de a problémám az, hogy a 0,1ohm-os ellenállás sajna nem bírta a terhelést (elégett) ezért vettem egy 50A söntöt amin 75mv feszültséget lehet mérni teljes terhelésen az ellenállás értéke jóval kisebb 0.0015ohm és ehhez szeretném kérni újból a segítségedet, hogy működjön a kapcsolás |
Bejelentkezés
Hirdetés |














