Fórum témák

» Több friss téma
Fórum » Számláló IC
 
Témaindító: fureszk, idő: Máj 25, 2006
Témakörök:
Lapozás: OK   10 / 13
(#) kokesz185743 válasza proli007 hozzászólására (») Szept 27, 2013 /
 
viszont nem tudom, hogy a 11-es lábat hova kéne kötni, vagy milyen feszültséget kéne adni neki!
(#) proli007 válasza kokesz185743 hozzászólására (») Szept 27, 2013 /
 
Azt hittem, hogy az előbb is elírtad és a 10-esre gondolsz. Akkor most kérdezem.. Melyik IC 11-es lábát?
(Miért oly nehéz lenyomni azt a Shift gombot a mondat elején? De ha már itt tartunk, a kérdőmondat végén kérdőjel van. A felkiáltó és felszólítók végén meg felkiáltójel. Akkor most ez milyen mondat volt az előbb?)
(#) kokesz185743 hozzászólása Szept 27, 2013 /
 
Jó, akkor leírom még egyszer, lehet hogy nem fogalmaztam egyértelműen: a 74LS90-es IC-ről kérdezem a mellékelt képen bal felső sarokban a 11-es lábat nem tudom, hogy hova kéne kötni, a többi kivezetéssel már tisztában vagyok.
(#) mps válasza kokesz185743 hozzászólására (») Szept 28, 2013 /
 
A bal felső sarokban? Ott a 11-es láb, a kijelző dekóder D lábára megy, mint az összes többinél. Ha esetleg a 14. gondolsz, akkor oda jön az időalap jele.
(#) Meggyötört Pingvin hozzászólása Okt 18, 2013 /
 
Sziasztok Tudna nekem valaki segíteni egy olyan eszközben, ami 18ig számol (minden gombnyomásra egyet ugrik) és 18 után vissza az elejére? Olyan mint egy Dobókocka csak nem 6 hanem 18 számmal... Légyszi segítsetek
(#) proli007 válasza Meggyötört Pingvin hozzászólására (») Okt 18, 2013 /
 
Hello! Ki mondta neked, hogy a dobókocka egyesével számol? üdv!
(#) Meggyötört Pingvin válasza proli007 hozzászólására (») Okt 18, 2013 /
 
Hello! Igazad van, rosszul fogalmaztam De örülök h megértetted És köszönöm a segítséget Amugy ez a rajz megvolt neked vagy most szerkeszteted? És meg tudnád nekem saccolni mekkora áramot vesz fel?
(#) Meggyötört Pingvin hozzászólása Okt 21, 2013 /
 
Ês az elöbbi 18 ig számláló kapcsolást egy astabil multivibrátorral kiegészítve megoldható hogy folyamatos gombnyomás mellett is pörögjön?
(#) proli007 válasza Meggyötört Pingvin hozzászólására (») Okt 21, 2013 /
 
Természetesen megoldható, de akkor el kel hagyni (vagy áthelyezni) a nyomógomb prellmentesítését végző R1-R2-C1-et. De mi lenne a végcél? Mert olyan vagy, mint az "egyszerű sofőr" a benzinkútnál.. üdv!
A fogyasztását legfőképpen egy Led világítása adja, mert a CMOS IC-k fogyasztása ez mellet elhanyagolható..
(#) Meggyötört Pingvin hozzászólása Okt 21, 2013 /
 
Na szóval... Az egy olyan dolog kell aminél folyamatos gombnyomásnál(ez most jutott eszembe ) is mennek a körök mint a dobókockánál. Az egyik tanárom akar egy ilyet hogy ezzel huzza ki a diák az érettségin a tételt. Ezért összekeverem a ledeket. Mindegyik fölé irok egy számot és ahol megáll az a tétel lesz. Tehát nyomom,pörög,elengedem,megáll. És köszi hogy foglalkozol a kêrdésemmel
(#) proli007 válasza Meggyötört Pingvin hozzászólására (») Okt 21, 2013 /
 
Hogy miért kell harapófogóval kihúzni belőletek amit szeretnétek, azt nem tudom.. üdv!

RND-18.png
    
(#) Meggyötört Pingvin hozzászólása Okt 21, 2013 /
 
A tanárok is mindig ezt mondják.... És még egyszer nagyon szépen köszönöm
(#) Djatis válasza proli007 hozzászólására (») Okt 27, 2013 /
 
Üdv!

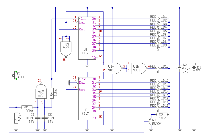
Köszönöm a kiigazítást hogy ne 1000 inpulzusnál adjon egy inpulzus feszt hanem 100 nál de átkötöttem az u3 14 lábát az u2 3-as lábára ahogy írtad de így minden 10 inpulzusnál ad egyet nem 100 nál .
Előre is koszi a segítséged.
Esetleg az u2 3-as lábán ami már rajta van azt nem kell lekötni ?
Bár azt is lekötöttem akkor meg minden 20 nál dob egyet.
(#) proli007 válasza Djatis hozzászólására (») Okt 28, 2013 /
 
Hello! Ezt írtam volna? Bocs, akkor marhaságot írtam.. Az U3 13-as lábát, az U2 6-os lábára. üdv!
A hozzászólás módosítva: Okt 28, 2013
(#) Djatis válasza proli007 hozzászólására (») Okt 28, 2013 /
 
Köszi!

Az U2 6 ról ami rajta van eredetileg az marad rajta vagy azt kössem le ?
(#) proli007 válasza Djatis hozzászólására (») Okt 28, 2013 /
 
Rajta maradhat, nem zavar semmit. Az U2 a és b fokozata egyaránt 10-el oszt, mint ahogy a 4017 is. 10*10*10=1000 Most átraktad a 4017 bemenetét egyel előrébb, akkor csak 10*10 lesz.
(#) Meggyötört Pingvin válasza proli007 hozzászólására (») Feb 10, 2014 /
 
Üdv!
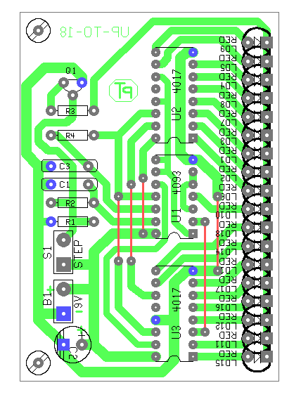
Ennél a kapcsolási rajznál az eagle programot használtad? Mert ha igen akkor elkérhetném a .sch filet? Köszi
A hozzászólás módosítva: Feb 10, 2014
(#) kaqkk válasza Meggyötört Pingvin hozzászólására (») Feb 10, 2014 /
 
Úgy néz ki mintha eagle volna? Ez nem az. De mi történt a layouttal?
A hozzászólás módosítva: Feb 10, 2014
(#) proli007 válasza Meggyötört Pingvin hozzászólására (») Feb 10, 2014 /
 
Hello! Én a sast nem használom, de látva a "küzdésedet" a Sprint-el, összetákoltam, kb. hogyan kellene elkészíteni. Ezt átmásolhatod kedved szerint bármelyikbe..
A Led-eket nem kötelező sorba tenni, úgy is "véletlen generátor lesz". "Ahogy esik úgy puffan jeligére.." üdv!
A hozzászólás módosítva: Feb 10, 2014
(#) Meggyötört Pingvin válasza kaqkk hozzászólására (») Feb 10, 2014 /
 
Hát csak egyszerűen mást is ki akarok próbálni és ahogy hallottam eagle ben van autoroute funkció is (electra val vegyítve) megvan mind2 program csak a használatára kell rájönnöm még
(#) Meggyötört Pingvin válasza proli007 hozzászólására (») Feb 10, 2014 /
 
És ezt a .png kiterjesztést milyen módszerrel tudom átalakítani .lay illetve .sch fájllá? Amúgy nagyon szépen köszönöm
(#) proba válasza Meggyötört Pingvin hozzászólására (») Feb 10, 2014 /
 
Az autoroutot mindenki szereti amíg nem használja. Aztán aki kicsit igényesebb már csak tippadónak használja.PNG-ből az említetteket úgy a legegyszerűbb készíteni, hogy kinyomtatod, azután a kép alapján berajzolod. ( volt olyan elvetemült ismerősöm aki a monitorra rakta az átlátszó papírra nyomtatott képet, megfelelő nagyításnál alá rajzolta az áramkört.)
(#) Meggyötört Pingvin válasza proba hozzászólására (») Feb 10, 2014 /
 
Ezen a videón látszatra elég könnyűnek és igényesnek tünik
http://www.youtube.com/watch?v=smZ-RcwuJ6Y
A hozzászólás módosítva: Feb 10, 2014
(#) proli007 válasza Meggyötört Pingvin hozzászólására (») Feb 10, 2014 /
 
Szépen átmásolod abba, amibe szeretnéd. (Hogy neked is legyen kis dolgod vele..) Közben megtanulod kezelni a programot. üdv!
(#) Meggyötört Pingvin válasza proli007 hozzászólására (») Feb 10, 2014 /
 
Igen ez lesz Köszönöm a segítséget
(#) davix95 hozzászólása Máj 23, 2014 /
 
Üdv.
Az lenne a kérdésem hogy 74193-al és 4746-os 7 szegmens meghajtóval,hogy lehetne 3 számjegyű számlálót készíteni ?
(#) Medve válasza davix95 hozzászólására (») Máj 23, 2014 /
 
Üdv, hát úgy, hogy a számláló tízes állapotát ki kell kapuzni, hogy adjon magának egy CLEAR jelet, és ugyanaz legyen a következő dekád órajele is. Egyszerűbb lenne tízes számlálóval...
(#) davix95 válasza Medve hozzászólására (») Máj 23, 2014 /
 
Egy rajzot tudna mutatni mert egyenlőre addig nem jutottam el, hogy normálisan végig számoljon mert egy számjeggyel úgy számol,hogy: 1,2,3,4,5,6,7,9,8,9 és után mindenféle jel majd kezdődik előröl 0-val.
(#) davix95 válasza davix95 hozzászólására (») Máj 23, 2014 /
 
Kapu meg van minden fajta NAND,AND,OR,NOR,inverter , meghajtó, j-k tároló ha ilyen kapura gondolt.
(#) Medve válasza davix95 hozzászólására (») Máj 23, 2014 /
 
Sajnos erre nincs időm, de a probléma itt ugye az, hogy ez 15-ig számlál, és egy digiten a 10 feletti számjegyeket azokkal a mindenféle jelekkel jelzi ki. Tehát tégy egy ÉS-kaput a számláló B és D kimenetére és a kimenetével nullázd. Mit kapsz?
Következő: »»   10 / 13
Bejelentkezés

Belépés

Hirdetés
XDT.hu
Az oldalon sütiket használunk a helyes működéshez. Bővebb információt az adatvédelmi szabályzatban olvashatsz. Megértettem