Fórum témák
» Több friss téma |
viszont nem tudom, hogy a 11-es lábat hova kéne kötni, vagy milyen feszültséget kéne adni neki!
Azt hittem, hogy az előbb is elírtad és a 10-esre gondolsz. Akkor most kérdezem.. Melyik IC 11-es lábát?
(Miért oly nehéz lenyomni azt a Shift gombot a mondat elején? De ha már itt tartunk, a kérdőmondat végén kérdőjel van. A felkiáltó és felszólítók végén meg felkiáltójel. Akkor most ez milyen mondat volt az előbb?)
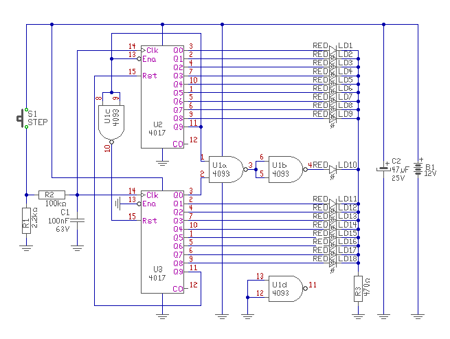
Jó, akkor leírom még egyszer, lehet hogy nem fogalmaztam egyértelműen: a 74LS90-es IC-ről kérdezem a mellékelt képen bal felső sarokban a 11-es lábat nem tudom, hogy hova kéne kötni, a többi kivezetéssel már tisztában vagyok.
A bal felső sarokban? Ott a 11-es láb, a kijelző dekóder D lábára megy, mint az összes többinél. Ha esetleg a 14. gondolsz, akkor oda jön az időalap jele.
Sziasztok
Tudna nekem valaki segíteni egy olyan eszközben, ami 18ig számol (minden gombnyomásra egyet ugrik) és 18 után vissza az elejére? Olyan mint egy Dobókocka csak nem 6 hanem 18 számmal... Légyszi segítsetek
Hello! Ki mondta neked, hogy a dobókocka egyesével számol?
üdv!
Hello! Igazad van, rosszul fogalmaztam
De örülök h megértetted És köszönöm a segítséget Amugy ez a rajz megvolt neked vagy most szerkeszteted? És meg tudnád nekem saccolni mekkora áramot vesz fel?
Ês az elöbbi 18 ig számláló kapcsolást egy astabil multivibrátorral kiegészítve megoldható hogy folyamatos gombnyomás mellett is pörögjön?
Természetesen megoldható, de akkor el kel hagyni (vagy áthelyezni) a nyomógomb prellmentesítését végző R1-R2-C1-et. De mi lenne a végcél? Mert olyan vagy, mint az "egyszerű sofőr" a benzinkútnál.. üdv!
A fogyasztását legfőképpen egy Led világítása adja, mert a CMOS IC-k fogyasztása ez mellet elhanyagolható..
Na szóval... Az egy olyan dolog kell aminél folyamatos gombnyomásnál(ez most jutott eszembe
) is mennek a körök mint a dobókockánál. Az egyik tanárom akar egy ilyet hogy ezzel huzza ki a diák az érettségin a tételt. Ezért összekeverem a ledeket. Mindegyik fölé irok egy számot és ahol megáll az a tétel lesz. Tehát nyomom,pörög,elengedem,megáll. És köszi hogy foglalkozol a kêrdésemmel
Hogy miért kell harapófogóval kihúzni belőletek amit szeretnétek, azt nem tudom.. üdv!
A tanárok is mindig ezt mondják.... És még egyszer nagyon szépen köszönöm
Üdv!
Köszönöm a kiigazítást hogy ne 1000 inpulzusnál adjon egy inpulzus feszt hanem 100 nál de átkötöttem az u3 14 lábát az u2 3-as lábára ahogy írtad de így minden 10 inpulzusnál ad egyet nem 100 nál . Előre is koszi a segítséged. Esetleg az u2 3-as lábán ami már rajta van azt nem kell lekötni ? Bár azt is lekötöttem akkor meg minden 20 nál dob egyet.
Hello! Ezt írtam volna? Bocs, akkor marhaságot írtam.. Az U3 13-as lábát, az U2 6-os lábára. üdv!
A hozzászólás módosítva: Okt 28, 2013
Köszi!
Az U2 6 ról ami rajta van eredetileg az marad rajta vagy azt kössem le ?
Rajta maradhat, nem zavar semmit. Az U2 a és b fokozata egyaránt 10-el oszt, mint ahogy a 4017 is. 10*10*10=1000 Most átraktad a 4017 bemenetét egyel előrébb, akkor csak 10*10 lesz.
Üdv!
Ennél a kapcsolási rajznál az eagle programot használtad? Mert ha igen akkor elkérhetném a .sch filet? Köszi A hozzászólás módosítva: Feb 10, 2014
Úgy néz ki mintha eagle volna? Ez nem az. De mi történt a layouttal?
A hozzászólás módosítva: Feb 10, 2014
Hello! Én a sast nem használom, de látva a "küzdésedet" a Sprint-el, összetákoltam, kb. hogyan kellene elkészíteni. Ezt átmásolhatod kedved szerint bármelyikbe..
A Led-eket nem kötelező sorba tenni, úgy is "véletlen generátor lesz". "Ahogy esik úgy puffan jeligére.." üdv! A hozzászólás módosítva: Feb 10, 2014
Hát csak egyszerűen mást is ki akarok próbálni és ahogy hallottam eagle ben van autoroute funkció is (electra val vegyítve) megvan mind2 program csak a használatára kell rájönnöm még
És ezt a .png kiterjesztést milyen módszerrel tudom átalakítani .lay illetve .sch fájllá? Amúgy nagyon szépen köszönöm
Az autoroutot mindenki szereti amíg nem használja. Aztán aki kicsit igényesebb már csak tippadónak használja.PNG-ből az említetteket úgy a legegyszerűbb készíteni, hogy kinyomtatod, azután a kép alapján berajzolod. ( volt olyan elvetemült ismerősöm aki a monitorra rakta az átlátszó papírra nyomtatott képet, megfelelő nagyításnál alá rajzolta az áramkört.)
Ezen a videón látszatra elég könnyűnek és igényesnek tünik
http://www.youtube.com/watch?v=smZ-RcwuJ6Y A hozzászólás módosítva: Feb 10, 2014
Szépen átmásolod abba, amibe szeretnéd. (Hogy neked is legyen kis dolgod vele..) Közben megtanulod kezelni a programot. üdv!
Igen ez lesz
Köszönöm a segítséget
Üdv.
Az lenne a kérdésem hogy 74193-al és 4746-os 7 szegmens meghajtóval,hogy lehetne 3 számjegyű számlálót készíteni ?
Üdv, hát úgy, hogy a számláló tízes állapotát ki kell kapuzni, hogy adjon magának egy CLEAR jelet, és ugyanaz legyen a következő dekád órajele is. Egyszerűbb lenne tízes számlálóval...
Egy rajzot tudna mutatni mert egyenlőre addig nem jutottam el, hogy normálisan végig számoljon mert egy számjeggyel úgy számol,hogy: 1,2,3,4,5,6,7,9,8,9 és után mindenféle jel majd kezdődik előröl 0-val.
Kapu meg van minden fajta NAND,AND,OR,NOR,inverter , meghajtó, j-k tároló ha ilyen kapura gondolt.
Sajnos erre nincs időm, de a probléma itt ugye az, hogy ez 15-ig számlál, és egy digiten a 10 feletti számjegyeket azokkal a mindenféle jelekkel jelzi ki. Tehát tégy egy ÉS-kaput a számláló B és D kimenetére és a kimenetével nullázd. Mit kapsz?
|
Bejelentkezés
Hirdetés |





Tudna nekem valaki segíteni egy olyan eszközben, ami 18ig számol (minden gombnyomásra egyet ugrik) és 18 után vissza az elejére? Olyan mint egy 








