Fórum témák

» Több friss téma
Fórum » Erősítő mindig és mindig
Mielőtt kérdezel, a következő két dolgot ellenőrizd! I. A helyes tápfeszültségek megléte. II. A kimeneten van-e egyenfeszültség. Élesztés.
Lapozás: OK   1551 / 2580
(#) tomi1990120 válasza reloop hozzászólására (») Máj 30, 2014 /
 
Jol nez ki.Amugy az a bugas nem annyira bug csak halkan de ha szol rajta zene akkor nem hallani .Foldhurok nem lehet mert nincsen foldelve az erosito.Amit most csinalsz az A-osztalyu lessz ugye?
A hozzászólás módosítva: Máj 30, 2014
(#) reloop válasza tomi1990120 hozzászólására (») Máj 30, 2014 / 1
 
A földhurokhoz nem kell az életvédelmi föld, a tápáram is folyhat a jelföldön. A test számára hoztál létre csillagpontot? Most meg ne kérdezd mi az a csillagpont, tessék kicsit önállóan olvasgatni, tanulgatni!
A linken valóban egy A-osztályú erősítő van, eddig az erősítőparkom zászlóshajója. Ez se attól jó, hogy különösebben ügyes lennék, hanem attól, hogy elolvastam a témában megjelent szinte valamennyi írást és összegyúrtam a pozitív tapasztalatokat
(#) tomi1990120 válasza reloop hozzászólására (») Máj 30, 2014 /
 
Tudom mi az a csillagpont.Egy helyrol kell mennie a testnek minden fele nem?Nekem a kondiknal van amire megy a trafo 0-ja.Ertem akkor te mar regvota uzod az erosito epitest mi?
(#) reloop válasza tomi1990120 hozzászólására (») Máj 30, 2014 /
 
A múltkor linkelt Király Tibor írás bemutatja mire kell ügyelni.
A légszereléstől is meg kell válj előbb-utóbb. Az egyrészt segít a búgás csillapításában, másrészt megóvja az áramkörödet a mechanikai hatásoktól. Egyes tárgyak még derékszögben is képesek esni, csakhogy a legnagyobb kárt okozzák
(#) tomi1990120 válasza reloop hozzászólására (») Máj 30, 2014 /
 
Én nem ertek a panel tervezeshez azt se tudom hogy hogyan kell van arra valami pc program?Meg meg eletemben nem marattam panelt .Amit eddig epitettem az mind Kit volt.
(#) reloop válasza tomi1990120 hozzászólására (») Máj 30, 2014 /
 
Ha komolyabb terveid vannak ezzel a hobbival, a saját nyomtatott áramkör készítést érdemes elsajátítani. Bővebben: Link
Bővebben: Link
(#) Davidd válasza Szpisti hozzászólására (») Máj 30, 2014 /
 
Csináltam egy hangmintát hogy milyen hangja van. Most subra van kötve monot, eddig még tökéletesen működik. Valamiért nem enged wav formátumot feltenni, pedig csak 2.3mbItt megtalalható a hanganyag.
(#) Szpisti válasza Davidd hozzászólására (») Máj 30, 2014 /
 
Valami test vezetéket nem hagytál ki, vagy kötöttél vissza máshová, mint kellene?
(#) Davidd válasza Szpisti hozzászólására (») Máj 30, 2014 /
 
Nem, hisz csak csatlakozok vannak, amik mind a helyükre lettek visszadugva. Mind megvolt jelölve. Akitől megvettem mondta hogy begerjedt neki is, akkor ment tönkre. A panel elvolt már égve egy két helyt, ott lett téve kábel, az az érdekes hogy mindig csak a bal oldal kezd el olyan csunyán recsegve szólni és a vége meg a bugás. A hanganyagban énhuztam le a jelet, hogy lehessen hallani hogy milyen is a zaj, a zene az menne ugy tovabb nem zavartatja magát.
(#) Szpisti válasza Davidd hozzászólására (») Máj 30, 2014 /
 
Az hogy a búgás pár másodperc múlva jön elő, szerintem valamelyik elkó hibája is lehet. Lehet csatoló vagy hidegítő is. Feszültség hatására átvezethet, és elviszi a hozzá kapcsolódó félvezetők munkapontját. Vagy esetleg dióda .
Ki kellene őket mérni egyesével, kiforrasztva .
(#) tomi1990120 válasza reloop hozzászólására (») Máj 30, 2014 /
 
A jel-en hogy tud kialakulni foldhurok?
(#) reloop válasza tomi1990120 hozzászólására (») Máj 30, 2014 / 1
 
A jelföld (ide számít a visszacsatolás is) két, vagy több pontra van bekötve, abból hurok alakulhat ki.
(#) Davidd válasza Szpisti hozzászólására (») Máj 30, 2014 /
 
Szerintem akkor úgy lesz, ha nem fog gerjedni így monoban akkor így marad. Az rengeteg munka lenne, mert ujra felkéne szedni a paneleket a hűtőbordárol meg minden. Úgy is mélyeket monoban hajtanám. Ma kicsit hajkurásztam, hogy mélynek volt kötve, ment kb 5 óra hosszát, egyszer sem gerjedt be. Igaz nemtudtam clipig hajtani, mert már így is jöttek panaszkodni hogy hangos a zene. Azért holnap kinyomom addig, hogy nehogy az legyen hogy egy bizonyos jelszintől elkezd gerjedni. A másik ta2400as meg akkor hajtja a 4 topot.
(#) laller015 hozzászólása Máj 31, 2014 /
 
Üdv Mindenkinek!
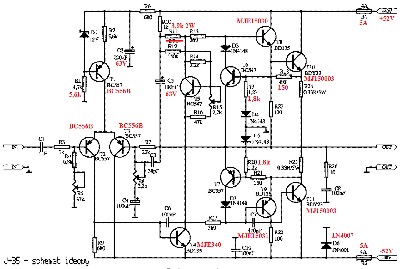
A segítségeteket szeretném kérni egy erősítő üzemeltetéséhez.Van nekem egy 100Wattos erősítőm bolti "kitben" volt az egész,nagyon dícsérték és gondoltam megveszem,összerakom,kipróbálom Minden nagyon jól működött (sőt működik is),nagyon megtetszett az erősítő hangzása labortápról,viszont egyetlen problémám van,nem tudok neki normális tápfeszt előállítani,mivel nekem van egy "óriás" 400Wattos trafóm aminek a kimeneti feszültsége 2*38 volt.Sajna nekem az erősítőhöz +- 40 volt kellene,de én ha a trafó kimenetét egyenirányítom akkor ugyebár 38*gyök2=53,58V jön ki.Szerintem ezzel én eldurrantom az egész végfokot,vagy ha nem akkor a gyönyörűen beállított munkapont mászik el a "hegyekbe".
Van-e valami ötletetek hogy mivel lehetne kiküszöbölni ezt a problémát?Sajna nem szeretnék venni drága trafót :/ 100W erősítő Linkeltem az erősítő rajzát is!
(#) reloop válasza laller015 hozzászólására (») Máj 31, 2014 /
 
Szia! Van pár megoldás. Mekkora teljesítményű és impedanciájú hangsugárzók lesznek rákötve?
(#) laller015 válasza reloop hozzászólására (») Máj 31, 2014 /
 
Üdv! főképp 4 ohmos,200Wattos hangszórók lesznek rákötve.
A hozzászólás módosítva: Máj 31, 2014
(#) reloop válasza laller015 hozzászólására (») Máj 31, 2014 /
 
Ez fontos információ. Ebben az esetben a félvezetőket cserélném. A T4,8,9,10,11 a ±40V-hoz is alulméretezett. A végtranzisztoroknak a 4 ohm pedig halálos ítélet, ha teljesen kivezérelnéd.
Néhány ellenállás értékét kell még változtatni, így ránézésre az R18,19 alap esetben is durván el van méretezve.
Minden esetre a nyomtatott áramkör és a trafó alkalmas egy 200W-os erősítőhöz. Menjünk ebbe az irányba?
(#) laller015 válasza reloop hozzászólására (») Máj 31, 2014 /
 
A két végtranyó még ígyis melegedett mint a veszedelem.Lehet hülyének fogsz nézni,de mikor labortápról másodjára kipróbáltam kettő darab TV sorkimenő vezérlő tranzisztor volt a végtranzisztor.Ez is csak egy hülye ötlet volt (mivel nem akadt a kezembe a C5129-en kívül más)A 4ohmos műterhelés izzott rendesen,viszont szkópon nézve szép szinuszos volt a jelalak is,kb 50Wattot mértünk kimenő teljesítménynek.Noha ez a 100Watthoz képest kevés volt,de hangszóróval terhelve is igen gyönyörű hangja volt a rendszernek,és ez fogott meg engem.
Visszatérve a kérdésedre,mehetünk a 200Wattos irányelv felé,a trafó úgyis egy bengáli tigris,és olcsóbban megúszom ha ellenállásokat/tranyókat kell vennem,mintha a trafót igazítanám az alap kapcsoláshoz.
(#) reloop válasza laller015 hozzászólására (») Máj 31, 2014 /
 
A C5129 igen alacsony bétájával nem csoda, hogy nem sikerült 100W-ra kivezérelni.
A javasolt módosításokat pirossal jelöltem a rajzon.
(#) Davidd válasza Szpisti hozzászólására (») Máj 31, 2014 /
 
Szia! Na ma megküldtem clipig. Mint vártam meg is lett az eredménye. Csak előjön az a búgás. Szerencsére nem vitte el a végtranyókat, lehet azért mert már 5 pár van benne. Mitcsináljak hogy szünjon meg ez az esztelenség. Ma készreszereltem összeraktam teljesen, hogy próbáljam ki hátha ráteszem a tetejét nem szed össze zavart vagy ilyenek. Mégis a bal oldali végfoknak van elégve néhány vezetősáv, amik meglettek javitva, lett rátéve kábel. Minden csatlakozó a helyén van.Természetesen más kollégák válaszára/gondolataira is kiváncsi vagyok.
A hozzászólás módosítva: Máj 31, 2014
(#) dave500 hozzászólása Máj 31, 2014 /
 
Sziasztok!
Meg akarom építeni ezt a kapcsolást, megvettem kitben, de van egy kis problémám. A panelterv kis mértékben eltér a shematikus rajztól, ezért nem vagyok benne biztos, hogy egy alkatrész hova megy. A képeken bekarikáztam, ami a kérdéses.
A többi alkatrész amúgy jó helyen van? (az üres panelt hátulról megvilágítottam)
Előre is köszönöm szépen!
Üdv!
(#) reloop válasza dave500 hozzászólására (») Máj 31, 2014 /
 
Szia! Az ellenállást nem oda kéne rakni, nézd amit mellékeltem!
A hozzászólás módosítva: Máj 31, 2014
(#) dave500 válasza reloop hozzászólására (») Máj 31, 2014 /
 
Köszönöm, akkor így össze forraszthatom, minden a helyén van?
Kép mellékelve, egy kérdéssel.
Illetve R9 5,6 K Ohm helyett csak 5,1 KOhm-os ellenállásom van, ez lehet gond?
(#) laller015 válasza reloop hozzászólására (») Máj 31, 2014 /
 
Köszönöm a segitséged reloop!
Egyébként egyik tanárom is megmosolyogta a dolgot mikor mondtam neki a sorkimenő tranyós megoldást.Ő egyből azt mondta hogy hangzásban szerinte az verhetetlen végtranzisztor a kapcsolási sebessége miatt,viszont kicsi a bétája.Egyébként ha meg szabad kérdeznem ezt hogyan számoltad ki?Van ehez valami képlet?Sajna nem vagyok benne ebbe a "munkaponti" témában :/
(#) reloop válasza dave500 hozzászólására (») Máj 31, 2014 /
 
Igen az egy átkötés, a cikk 1. oldalán lévő fotón is látszik.
Az ellenállás eltérés nem okoz problémát.
(#) dave500 válasza reloop hozzászólására (») Máj 31, 2014 /
 
Köszönöm, még egy utolsó kérdés, az alsó bekarikázott ellenállás, az oké oda? Mert a képen az is egy ellenállás, (47 Ohm-os) viszont a shematikus rajzon 47 Ohm-ot írnak. Most akkor az kell oda, avagy sem?
(#) reloop válasza laller015 hozzászólására (») Máj 31, 2014 /
 
Egyszerű Ohm-törvény, a megnövekedett tápfeszültség mellett fenntartottam az áramviszonyokat. Az áramkorlátozó ellenállás-hálózata 45V amplitúdó 13A kimenőáram esetén kezdi a T6, illetve T7-et nyitni. R=U/I
(#) reloop válasza dave500 hozzászólására (») Máj 31, 2014 /
 
Kép alapján koránt sem egyszerű az alkatrészek beazonosítása. Úgy nézem a bekarikázott ellenállás T2 kollektor és a negatív táp közé esik. Ez lehet 0 ohm, vagy egyéb megfontolásból akár kohm nagyságrendű is. Ha neked arról van doksid, hogy 47 ohm legyen akkor használd bátran.
(#) dave500 válasza reloop hozzászólására (») Máj 31, 2014 /
 
Lényegében akkor nem számít, hogy 47 Ohm, vagy átkötés, mert ott áram túlzottan nem folyik, rájöttem. Akkor majd jelentkezem, ha sikerült éleszteni! Köszönöm a segítséget!
(#) reloop válasza dave500 hozzászólására (») Máj 31, 2014 /
 
Az élesztés során ugye használsz majd áramkorlátozót?
Következő: »»   1551 / 2580
Bejelentkezés

Belépés

Hirdetés
XDT.hu
Az oldalon sütiket használunk a helyes működéshez. Bővebb információt az adatvédelmi szabályzatban olvashatsz. Megértettem