Fórum témák
» Több friss téma |
Jól csinálod! Az IC láthatóan működik, az invertáló bemenetére érkező pozitív feszültséget szépen megfordítja. T2 szintén rendben. T1,3,4,5,7 és környezetére szűkül a kör.
Az R30-R31 közötti -20V-tal elégedetlen vagyok. A két egyforma értékű ellenállásnak a negatív tápot és a D6 katód kb. +25V-ját kéne megfeleznie.
Lemérem ott újra milyen érték lenne a normális?
A negatív tápból elveszel 25-öt és annak a fele lenne a mostani állapotban az R30-31 közös pontján.
Az a sok 0V nagyon érdekes, töprengek rajta mi lehet elszúrva.
Elmértem igen kiszámoltam és mostmár kijött -8V esik ott
a műveleti erősítő 6-os lábán az 1,1-helyett miért van -14?
A kimenet megjelenő pozitív feszültséget próbálja szegény helyreállítani, de a tranzisztorok nem engedelmeskednek
Ha a T7 bázisán és emitterén egyaránt 0V van a pozitív táphoz képest akkor ő például kuka. A többiek sanyarú helyzetén még spekulálok, remélem helyesen mértél.
Szoval lehet a BD 244-es tranyó a hiba okozója?
Egy kiforrasztottan végzett mérés indokolt.
mit kellene úgy mérjek ? holnap megcsinálom mostmár fáradt fejjel felesleges nekiállnom
Sziasztok!
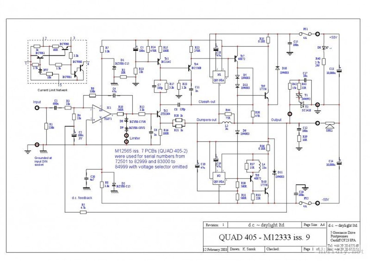
Építettem ,egy QUAD végfokot ,de hibába ütköztem. Ha ráadom a tápfeszt akkor még nem történik semmi egyéb, a kimeneten nincs kint a tápfesz és ha jelet adok neki akkor szól is rendesen. Csak ha kicsit több kakaót adok rá akkor elkezd erőteljesen torzítani. Szkópon nézve körülbelül 2V kimenő jelnél kezdi el vágni a szinusz felső részét miközben az alsó szép marad. Már az összes tranzisztort kicseréltem benne és a diódákkal is eljátszottam ugyan ezt ,de még mindig ezt a hibát produkálja. Mitől lehet ez? Egyébként Urbán féle változat BD242-249 párokkal. Köszönöm előre a segítséget.
Szia! A jelenség terheletlenül is mutatkozik, az áramkorlátozó hibája kizárható?
Elfelejtettem írni ,hogy egy 8 ohmos műterheléssel mutatta ezt a hibát és ha terheletlenül hajtottam meg ,akkor hibátlanul működött. Előfordulhat ,hogy a tekercs sikerült kicsit félre?
A pozitív oldali 0,1 ohm áramfigyelő a gyanús. Lehet értékhiba, vagy gyenge forrasztás. Esetleg a T5 bázisán túl nagy a feszültség valamely ellenás elcserélése miatt. Mérd meg vezérlés nélkül a bázis-emitter feszültségét!
Átforrasztottam azt a részt ,de semmi javulás nincs. T5 bázisa és a test között 35V van. Az összes ellenállást átnéztem és jó az értékük. A T5 bázisán lévő R22 ellenállás értéke elég furán van jelölve a rajzokon. A kapcsolási rajzon 330 ohm van feltüntetve ,de más cikkekben 330K ohm van írva. Melyik a jó érték?
A hozzászólás módosítva: Jún 4, 2014
Itt a vonatkozó rajz. A tanácsom az volt, hogy T5 bázis-emitter feszültségét mérd, nem pedig testhez képest. A helyes érték itt 150mV, amennyiben 35V a tápfeszültséged.
Az R22 330 ohm-os.
330 ohm egyébként, de teljesen mindegy, ha nem is forrasztod be azt az ellenállást. Hány voltról járatod az erősítőt? Ha +-35V-ról akkor semmi probléma, de ha +-50V-ról akkor a 0,1 omh-os ellenállás vagy nincs jól beforrasztva, vagy nem 0,1 ohm-os.
Végre meg lett a hiba. A + táp 0,1 ohm -os ellenállásával volt gond. Többször is átnéztem az értéket ,csak átfutott a szemem azon ,hogy 0,1 ohm helyett 1 ohm -ot ültettem be. Köszönöm szépen a segítséget és elnézést a töketlenkedésért!
kedves 200wattosok! Ahhoz képest hogy egy első szériás panel megépítve -limiter nélkül- simán hoz 30Veffektív-et 4 ohm-on 225W 0.02%-os torzítással, van tartalék bőven. Egyébként ajánlom a 405-2 széria áram limiterét elemezni, és használni, nem gerjedékeny, és lehet a töréspontot a 3.3kohm és az 1.5kohm ellenállásokkal változtatni. http://www.audio-occasion.qc.ca/pdf/manuels/Quad405_ang.pdf amit érdemes nézegetni a 10 oldal limiter görbéje (fekete görbe). (a fesz limiter az IC kimenetén van (50W)(szaggtott vonal)). ( a rajz egy utolsó szériából való) üdv!
Üdv! A triakos hangszórvédelmet megépítetted? A gyújtókörben levő alkatrészt lehet kapni valahol? SUS a neve a fajtának, ha jól emlékszem. Csak a tranyós helyettesítő kapcsolását tudtam elérni.
nem építettm meg mert saját védőáramköröm van, ami kimeneti DC-t is figyel. (nem hiszem hogy lehet 1-2V-os diac-ot kapni).
Valamiért én akartam ilyet, és nem 1-2V-os a megszólalása az eszkoznek, hanem 7-9 kb. ha jól emlékszem. Odáig a hangszórónak, egy 100W felülinek ki kell bírnia, utána meg rövidrezája a kimenetet a triak. Drasztikus, de gyors, hatásos lehet.
És hol veszel olyan relét ami meg tud szakítani 50V DC-t, csak mert a nagykerek kínálatában nincs?
Valahol a régebbi hozzászólásaim között megvan a védelem rajza fotón, dióda-tranzisztor logika 110V-on elég gyors, relé meg maradt nekem úgy 15 évvel ezelőttről omron G2R-1-E tipusú (30V 16A DC). (HR elektronikát kérdezd meg). Quadképek
A hozzászólás módosítva: Jún 11, 2014
Magyarul az sem védi meg a hangszórót ha kiül a tápfesz a kimenetre...
Szerintem először nézzük meg hogy egy erősitö miért megy tönkre és milyen folyamatok vannak abban a pillanatban amikor elpukkan.
Ha bekapcsoláskor rossz, akkor a védelem kapásból nem engedi a hangszórót, ha pedig működés közben, akkor pedig a vátakozóáramú jel egyenfesz. összetevője ugrik el a közel nulláról valamilyen irányba de +-0.7V már tiltást eredményez. Ha valamely félperiódus tetején döglik a tranyó akkor érhet valamit a söntvédelem. Kérdés hogy egy audiofil lineáris üzemre tervezett 20A-es tranyó áramlimiterrel és hő-túlterhelés védelemmel ellátva mitől megy tönkre.... A hozzászólás módosítva: Jún 16, 2014
A 0,7 V-ból már rég Ut lesz mikor a relé el akar engedni, el is fog, de az érintkezőjén akkorra már olyan nagy áram folyik hogy a két érintkező pogácsa távolodásakor ívet húz összeég, nem tud megszakadni az áram, és így a hangszóró is leég.
Az én tapasztalatom ezzel ellentétes. A relé nagyon jól megvédi a hangszórót. Persze "értelmes" relét kell választani de már a G2R... sorozat is remekül helyt tud állni.
Kérem kedves fórumtársaimat, írják már meg nekem hogy az erősitőjük - ami üzem közben ment esetleg tönkre - hogy mi válthatta ki a meghibásodást (hő túlterhelés villámcsapás stb.) és abban a pillanatban hallott-e valamit még a hangszóróból. Hadd okuljak én is!
utána megmondom hogy ér-e valamit a relés védelem. A hozzászólás módosítva: Jún 16, 2014
Erre a relés védelem kiszuperálásához csak annyit fűznék hozzá gondolkodásképpen:
Ha annyira beég az érintkező, miért van 100 erősítőből 99-ben relés védelem. Miért foglalkozik mindenki relés koppanásgátlóval, hangfalvédelemmel. Miért építenek még a "nagy" PA végfokokba is relés megszakítást? Ahol ha kiül a tápfesz, ott bezony 100V felett is kint van a kimeneten. Kezeim között is volt szerencséje egy-két erősítőnek megdögleni, még buliban is padlón hajtva, és láss csodát, erősítő és hangfal együtt sose halt meg. Kivéve amikor leszakadt a drót a lengőről, és rövidrezárta az erősítőt. De ennek semmi köze a reléhez. Triakkal, meg minden hasonlóval rövidrezárni a kimenetet? Nem minden esetben a végtranyó hibája okozza a dc-t a kimeneten. De ezzel a rövidrezárósdival szinte biztos hogy agyon van verve a végtranyó(k). Teljesen boldog lennék ha egy filléres probléma végett a védelem nyírna ki több ezret érő végtranyót. |
Bejelentkezés
Hirdetés |




Ha a T7 bázisán és emitterén egyaránt 0V van a pozitív táphoz képest akkor ő például kuka. A többiek sanyarú helyzetén még spekulálok, remélem helyesen mértél. 


