Fórum témák
» Több friss téma |
Nagyon kellemes tápfeszültség lesz. Elég hangos de mértékkel melegedő erősítőt eredményez.
A ±40V tápfeszültség 8 ohm-os hangszóróhoz közvetlenül felhasználható.
Na lecseréltem az összes bemenő kábeleket árnyékoltra, most viszont meg se szólal az erősítő, lehet az ic elhalálozott.
Az nagyon jó! Ha, véletlenül 4Ω-mal vagy 6Ω-mal terhelem akkor mi fog történni? Elszáll vagy valami védelem bekapcsol?
A hozzászólás módosítva: Jún 5, 2014
A túl alacsony impedanciájú terhelésnél bekapcsol a hővédelem. Az IC akkor úszhatja meg, ha nagyon hatékony, túlméretezett hűtést kap.
A rendelkezésedre álló tápfeszültség szerintem eldönti a kérdést.
Szerintem nem, mert a TDA2030A-s kapcsolás szimpla tápos 44V-ig jó és nekem 2x28VAC van (40VDC), vagyis szekunderenként egy panel. A TDA7294 pedig elviseli a 2x40V-ot tehát az is jó lenne. Viszont most vettem számításba hogy a legerősebb hangsugárzóm is csak 80W-os (hosszútávon 50W) úgyhogy a TDA2030-as marad.
Köszönöm a segítséged!
A tranzisztorokkal kiegészített TDA2030 tényleg jól szól, viszont semmilyen védelemmel nem rendelkezik, elég bonyolult és az építők gyakran gerjedésről számolnak be.
Van még azért megoldás a tarsolyban: Bővebben: Link
Ez igaz. Nekem is jobban be vált ez az ic .
Nos, ezt eddig nem tudtam, de akkor ennek fényében a TDA7294 tényleg jobb választás. A hangerőt pedig lehet ésszel adagolni és a hangsugárzó is bírni fogja.
Nem fejtettem ki az előbb részletesen. Az egytápos TDA7294 kapcsolás remekül elmegy 28V váltakozó feszültségről. Sőt, ha független a két szekundered még dual mono-t is építhetsz. Alkotó szép megvalósítási tervet készített hozzá. Ez se rossz
Szerintem attól egész biztosan nem szált el az ic. Inkább nézd meg érintkezik e vagy mérj szakadást, folytonosságot a jelkábelnél a potmétered át adja a jelet ? Csatlakozók is ? Azért ettől nem szálhat az el hogy ki cseréled a jel kábeljét árnyékoltra.
Az utóbbi kapcsolásoddal már csináltam LM3875-öt még tavaly nyáron és az szépen szól, csak azóta se jutott el a dobozolásig. (Pedig megérdemelné) Ezen még gondolkodnom kell, hogy igazából mire is van szükségem. Majd szemezgetek még innen a fórumból ötleteket hozzá.
Üdv!
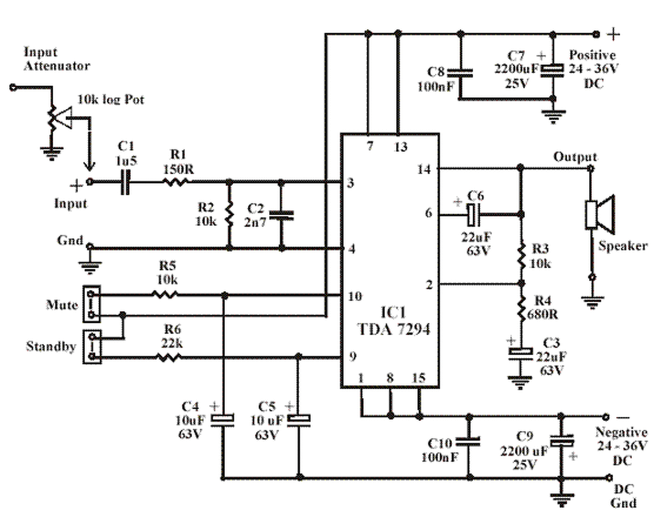
Szeretnék érdeklődni hogy a képen látható tápegység megfelel-e az erősítőm számára illetve a TDA 7294 elé helyezett biztosítékok értékéről szeretnék felvilágosítást kapni. A segítséget előre is köszönöm.
Szia! F1 3,15A; F2-5 2A/8 ohm, vagy 3,15A/4 ohm; C3 értéke kicsit azért túlzás.
Nem volt még időm a panelt átnézni, talán vasárnap lesz. Jelet biztos hogy kap, mert másik erősítővel megnéztem, és azzal működött, így biztos, hogy az erősítőnél van valami baj, csak nem tudom, hogy mi.
Köszönöm az értékeket .
Valóban a c3 nagy mert elfelejtettem átírni de maximum 2200 µF-os lesz.
Szerintem amit be forrasztottál új vezetéket azon lesz probléma . Nem ér hozzá valahol az árnyékolt vezeték egy szála a jel bement vezetékéhez ? Azért műszerrel egy szakadás vizsgálatot meg ér a csatlakozódtól egész a panelig mérd le és hogy nincs e valahol zárlat az árnyék és a vezető közt . Nekem ez róla a véleményem. Azért egy kábel cserétől az ic nem szálhat el .
Sziasztok. Adott ez a végerősítő. 2x34V puffer, egyenirányitás után. Mute/standby tüske összeforrasztva. Élesztéshez 60W-os izzot kötöttem a primer körbe, felizzott és elaludt. Az áramot felveszi magának viszont semmihang nem jön ki belőle, még nem is búg. Valakinek valami ötlete rá, hogy tudnám kiszűrni a hibát?
A Mute/standby ugye nem csak egymással van összeforrasztva, hanem a V+ is kap valamin keresztül?
A hozzászólás módosítva: Jún 8, 2014
Nem adtam neki pluszt. Nekem ez a kapcsolási rajz van. Kimeneti jelen kb 0.67mV van.
Szia! Ezen a panelen pont nem kell összekötni.
Tehát akkor ezen nem kell neki a +V? Csak a tüskéket kell összeforrasztani?
Éppen pont, hogy nem kell összeforrasztani. Ott egy 22k ellenállás ami felhúzza tápra. Ha zárod a Mute kontaktust akkor némít és készenlétbe kapcsol. Ennek a jele a 670mV a kimeneten.
Tehát ha szétforrasztom, akkor a kimeneten 670mV körül kell mérjek?
![]() És elméletileg szólnia kellene. A hozzászólás módosítva: Jún 8, 2014
Nem, a szétforrasztod feléled az erősítő és csak 5-15mV lesz a kimeneten
Most jön az, hogy mérj feszültséget testhez képest a 9, majd 10-es lábon. Ezeknek 3,5V-nál magasabbnak kell lenni. Tegyél fel képet a művedről, mert sok hibát úgy lehet kiszúrni. Csak remélni tudom, ki voltak sütve a pufferkondik mikor rákötötted a panelt.
|
Bejelentkezés
Hirdetés |





Valóban a c3 nagy mert elfelejtettem átírni de maximum 2200 µF-os lesz. 







