Fórum témák
» Több friss téma |
Segítséget szeretnék kérni tőletek, a következő probléma megoldásához.
Egy olyan hőfokkülönbség kapcsoló áramkörre lenne szükségem, amely egy beállítható hőfokkülönbség (0-20°C) megléte esetén (a Conrád-ostól eltérően) csak pozitív irányba kapcsol. Az h.k.kapcsolónak egy vegyes tüzelésü kazán és egy melegvíztározó közti hőmérséklet különbséget kellene figyelnie. Bármely hőmérséklet tartományban, ha a beállított, hőmérséklet különbséggel (pl.10°C-al) a kazán melegebb, mint a tározó akkor egy relét kapcsoljon. Sajnos a Conrados akkor is kapcsolt, ha a tározó volt melegebb. Előre is kösz a segítő hozzászóásokat
Helo Kalo!
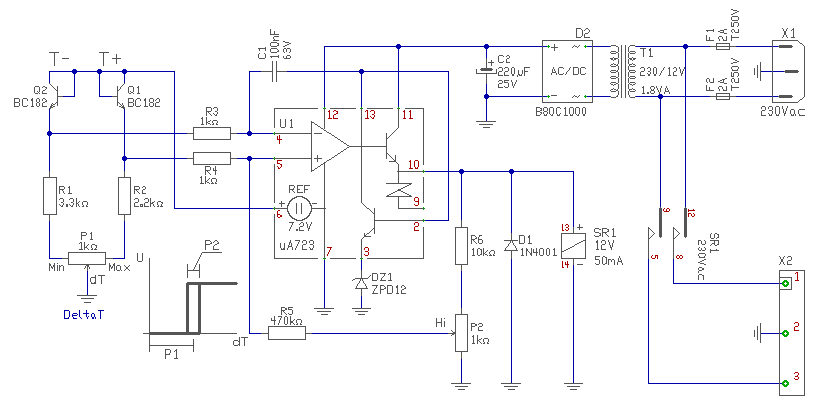
Rajzoltam Neked egy kis kapcsolást, remélem valami ilyesmire gondoltál. A két hőérzékelő egy egyszerű tranzisztor. Ennek BE feszültsége -2,2mV/fokC meredekséggel változik. A P1-vel a híd kiegyenlítését állítod, tehát a differenciát. A P2-vel a kapcsolási hiszterézist. (Határozott átváltás) A tranyókat a csövekre erősíted. (T+ a melegebb) Ajánlatos kéteres árnyékolt vezetékkel vezetni, és jól szigetelni villamosan. A hőérzékelőnek, persze lehet NTC vagy PTC ellenállást is használni, csak így egyszerűbbnek láttam. A BC182 helyett bátmely NPN tranyó jó, csak egyforma legyen. Legalkalmasabb a 2N3710. Hozzá kel tennem, hogy ki nem próbáltam, csak számolgattam. üdv! proli007 Rajza:
Szerintem teljesen korrekt a rajz, már csak az a kérdés, hogy Kalo meg tudja-e oldani a hőmérsélet mérő szenzorok építését szigetelten.
A kis BC-t egy darab rézcsőbe betolja, a lábát zsugorcsővel szigeteli és a végét FBS pasztával bekeni.
Azt könnyedén odabilincselheti. Esetleg a cső végét laposra nyomja és fúr rá egy lyukat + egy csavar. Vagy valamilyen furatba ragasztja. Esetleg a rézcsövet a fűtéscsőre forrasztja, ha az is rér. stb... Minden alkalmazásnál más és más a célszerű megoldás. üdv! proli007
Kösz, hogy ilyen segítőkészek vagytok.
De sajna a közepét nem értem. Milyen alkatrész a zöld pontok által határolt rész. Az érzékelőnek a bojlernél egy 6mm átmérőjű csőbe bele kellene férnie. A BC182 belefér ebbe ? A nyáklaprajzban tudnál még segíteni? Üdv! Kalo
Először is bocs proli007,hogy beleszólok.. A szaggatott vonalakkal jelzett alkatrész egy eredetileg preciziós feszültségszabályzónak készült LM,uA...stb tipusú 723-as ic. Jelen esetben komparátorként üzemel. Nem drága,pontos jószág. A hőmérsékletérzékelő tranzisztorokat ki lehet váltani közönséges 1N4148-as diódákkal is. Anno csirkekeltető épitésekor a hőérzékelő nekem is rézcsőbe bújtatott dióda volt. A diódát bekentem hővezető pasztával és igy tettem a csőbe,a végeit pedig lezártam.
Proli!
Gratulálok, példaértékű ez a rajz! Egyszerű, szép, minden részletében átgondolt, teljesen specifikált. Egyedül a P1 értékével nem értek egyet, szerintem 1 k kevés lesz, mert úgy esetleg nem lehet 10 fokos különbséget beállítani. 2,2 k jobb lenne.
Nem akarok semmi jónak elrontója lenni, de erre a feladatra kész cuccok is vannak, igaz hogy szolár rendszerekhez, de a feladat ugyanaz.
Pl. itt van ez a Solareg MD szoláris szabályzó Bővebben: Link azt hiszem adnak hozzá 2 érzékelőt hőálló kábellel, azt nem írják, de feltételezem, hogy egyirányúan kapcsol, az ára kb. 20eFt. Még olyan okosságot is tud, hogy 10 naponta kicsit bekapcsolja a szivattyút, hogy nehogy leragadjon, gondolom szivattyút akarsz te is vezérelni vele. Amúgy az ott lévő rajzban van egy kis hiba: az R7 – C3 lábai közt hiányzik egy kötési pont! Na de felteszem ide javítva!
Pozitívuma a megoldásodnak, hogy kipróbáltan működődik.
Pár kérdésem lenne a megoldásodról: - Milyen hőfokkülönbség eltérési intervallum állítható be rajta, - a KTY 81-220 érzékelő belefér-e egy 6mm átmérőjü csőbe, ha nem milyen érzékelővel tudom kiváltani, hogy ennek a kritériumnak megfeleljen, - biztosan nem kapcsol negatív irányba. Kösz mindenkinek Sajnos a két megoldás közül nem tudom eldönteni, hogy melyik lenne a megfelelőbb. Nekem egy megbizható, hosszútávon működőképes kapcsolóra lenne szükségem, ami a fenti kritériumoknak megfelel. De hogy melyiket válasszam
Hogy mekkora hőfokkülönbséget lehet állítani, azt nem tudom de így számítgatva szerintem 0..50 °C körülit. Nekem egál hőfokra van belőve, úgyhogy amikor a kazán hőfoka aláesik a bojler hőfokának, lekapcsolja a hőcserélő keringető szivattyúját! Az érzékelő átmérője 4,5 mm, én simán fel tudtam dugni a bojler hüvelycsövébe! Az érzékelők vezetékeinek átmérő 4,5 mm 4 eres árnyékolt telefonkábelt használtam, A bojlerére csak zsugorcsövet húztam úgy, hogy a felső részét szabadon hagytam a kazánét pedig plusz bele tettem egy régi rádió antennájából készített hüvelybe!
A Conrádnál kétfajta hőfokkülönbség kapcsoló is van, 194360 és 191253 r. számú, csak érdekelne, hogy melyiket nézted, melyik az ami szimmetrikusan működik?
Mert az utóbbihoz kifejezetten írja, hogy szolár és egyéb fűtéstechnikai vezérlésre alkalmas, és az azért tényleg érdekes lenne ha pl. éjszaka visszafűtené a napkollektort avval a hővel amit napközben nagy nehezen összegyűjtött!
Taki!
Idézet: „számítgatva szerintem 0..50 °C” Nem akarok kötözködni, de azért erre kiváncsi lennék, hogy számoltad ki? ![]() Egyébként szép a kütyü! üdv! proli007
Megnéztem a KTY 81-220 érzékelő adatlapján a különböző hőfokhoz tartozó ellenállást és ez alapján kiszámoltam a feszültségeket.
Én a 191253 -at vettem meg, de azóta már vissza is postáztam, mivel mindkét irányba kapcsolt.
szia, ez nekem is nagyon tetszik, én sörösdoboz napkollektort építek ahhoz kellene. a Hokapcs3.brd-t mar pofatlansag lenne elkerni? (a pdf aljan lattam) üdv: Zé
Hello
Bocs hogy beleszólok,de nekem van a Conrados 194360 számú kapcsolás és tökéletesen működik
hali.
kolégámmal mi is ezen a kapcsoláson fáradozunk.s S lenne egy kérdésem.Hogy fogjunk hozzá a beállitáshoz. Arra szeretnénk használni amire te is épittetted s hogy kellene állitani ha kicsit nagyobb hőfokkülönbséget szeretnénk. Köszi
Hello!
Nekem is ugyaz ez a tipus van egy ideig rendesen müködött majd az egyik érzékelő tönkre ment ezt követően ugy olvastam hogy egy érzékelővel is lehet használni én így használtam most csak bekapcsold de ki nem szerintetek mi lehet a gond? a potit nézzem meg hátha az is meghalt vagy fogjam és én is küldjem vissza mint Te Kalo. és télleg amikor küldtek másikat vagy mi lett és az másik akkor jó lett vagy az is be halt? Köszi a válaszokat
Sziasztok! A Conradnál kétfajta hőfokkülönbség-kacsoló van. Meg tudná valaki mondani, hogy pontosan mi a különbség közöttük? A leírás szerint a 191253-as mintha a kazán(napkollektor)-puffer rendszerhez jobban illene. Van-e valakinek erről alkatrészlistája és kapcsolási rajza. Bővítéshez kellene, hogy egy 3. szenzor miként illeszthető hozzá.
Köszönöm előre is.
Üdv! Proli007
Idestova 3-éve hogy feltetted ide a saját tervezésű kapcsolást, de sajnos a kép már nincs a megadott linken. Ha van rá mód, feltennéd ide újra, vagy ha valakinek még elmentve megvan, feltehetné - nagyon szeretném megnézni. :yes:
Hello!
Remélem erre gondolsz. A minap volt róla szó NTC ellenállás-érzékelős változatáról. üdv! proli007
Hello!
Közben megmértem a 723-at. A műveleti erősítője sajnos nincs a toppon ebben a mV-os alkalmazásban. Így inkább terveztem egy másik áramkört, ha nem késő.. - Egy LM358-at használtam, amiben két műveleti erősítő van. Hogy a hőmérséklet differencia értéke ellenőrizhető (mérhető) legyen, az első fokozatot erősítőként használom. Ez kb. százszorosára erősíti a PN átmenet hőfokfüggését. - A második fokozat végzi a komparálást (kapcsolást), így az első (kivonó) műveleti erősítő kimenetén mérhető a differenciális jel. - A GND-hez képest, a zéner feszültségnél van a differencia nullpontja. Tehát ha a zéner 6,2V feszültségű, akkor ehhez az eltolt "nullponti" értékhez képest, a kimenet hőmérsékleti együtthatója kb. 220mV/°C. - De ha a 6,2V referencia feszültséghez képest nézzük a kimentet, akkor +- 220mV/°C értéket mérhetünk. - Egyenlő hőmérséklet esetén, a kimenet ilyenkor 0V. - Tekintve, hogy az erősítő maximális kivezérelhetősége kb. +-6V, a hőfokkülönbséget kb. +-20°C tartományban mérhetjük itt. - A P1 potival a bemeneti jelet eltolhatjuk, kb. +-6°C tartományban. Tehát ezen értékek között állítható a (SP) differenciális kapcsoló. - A P2-vel állíthatjuk be a kapcsolási hiszterézist. A hiszterézis közrefogja a kapcsolási (SP) értéket. A hiszterézist, kb. 0,1..1°C tartományban állíthatjuk. A 0,1°C esetén, tulajdonképpen nincs visszacsatolás, ekkor az erősítő már analóg módon dolgozik és a hiszterézist, csak a relé behúzás-ejtés tartománya biztosítja. - Lehet szerencsésebb lett volna Zéner helyett, egy TL7806-ot használni. - A potméterek (trimmerek) lehetnek egyszerű potik is, mert a hőmérséklet beállítási tartomány elég szűk. - Természetesen használhatunk PNP tranyót, vagy egyszerű diódát is hőmérésre tetszés szerint. - Ha a kapcsolási pontot eltolását szeretnéd nagyobbra választani, mint 6 fok, akkor a P1 poti növelésével megoldható. - Ha a hiszterézist szeretnéd nagyobbra állítani, akkor érdemes a komparátor fokozat 2,2kohm-os bemeneti ellenállásait nagyobbra cserélni. - Természetesen figyelembe kell venni, az "egyszerű" olcsó műveleti erősítő offset feszültsége által létre jöhető hibát is. Ami esetünkben ez kb. 2..3mV ami kb. 1°C hibát is okozhat. - Az érzékelő tranzisztorok, a Q1-Q2. Mellette csak egy sorkapocs jelölés van. Tekintve, hogy a két mérendő pont egymástól távol is eshet. Az érzékelő(ket) árnyékolt kábellel csatlakoztassuk. Nagy teljesítményű adó közelében gond lehet, mert a PN átmenet, demodulálhatja a rádiófrekvenciát, ami mérési pontatlanságot okozhat. Ebben az esetben célszerű a tranzisztorokkal (diódákkal) egy-egy 100nF-os kondit párhuzamosan kötni. üdv! proli007
Hali mindenki!
A témanyitóhoz hasonló problémám adódott. Vegyestüzelésü kazánnal akarok felfűteni egy HMV tartályt. A tervezett kapcsolásnak az alábbiakat kellen tudni. Ha a kazán hőfok magasabb mint a bojler hőfok( +dT) akkor inditja a bojler fűtő szivattyuját relén keresztül. A kérdés annyival van megspékelve hogy a bojlert (biztonságtechnikai, energetikai, gazdaságossági, bojler hőszigetelés védelmi... kinek mi tetszik okokból )nem célszerű ( illik, szabad ) 80 foknál melegebbre felfűteni. A beszabályozás és a folyamat figyelés miatt szeretném látni a fűtőviz és a bojler hőmőrsékletet is. A kapcsolási elektronika 2 hőérzékelője a nyáktól kb 1,5m vezeték végére kerülne elhelyezésre, az egyik a fűtőcső felületén a másik a bojler szondalyukjában . Az elképzelésem egy hőfok különbség kapcsoló ami csak akkor működik ha a fűtőviz melegebb mit a HMV és 2 db 7 szegmenses hőmérő összeházasítása ugy hogy összesen csak 2 hőérzékelő kerüljön beépítésre. Külön külön kapcsolási rajzot már láttam itt de nem tudom hogy ezeket hogyan lehet "házasítani". Előre közlöm hogy áramkör tevezésben abszolute amatőr vagyok, de a boltban kapható vezérlők között ilyen funkció kombinációt reális áron nem találtam. Jelenleg ideiglenesen egy csőtermosztát kapcsolgat de ezt gyorsan kellet összedobni és ez volt itthon. Várom segítő ötleteiteket !!
Hello!
Itt már értelem szerű a Mikrokontroller használata. Jó irány a "Modul rendszerű grafikus PIC programozás" topik.. üdv! proli007
Szia!
Erre a célra összehoztam egy kapcsolást,ami a mellékelt képen látható... ![]() Üdv!
Egyébként gondolom arra mindenki rájött hogy a működési elve hasonló a fentebb lévő rajzokéhoz,viszon én ezzel konkrétan arra célzok,hogy a digit. kijelző szerintem egy különálló modul ként is megoldható hozzá...
conrádos 194360 számú kittet szerettem volna megépíteni rögtön dupla kivitelben. A 741 IC helyett az LM393-t használtam. Két teljesen külön álló kapcsolást terveztem, amiben egy-egy komparátort használok az LM393-ból. A problémám az, hogy a komparátorok kimenetei 3V-ra állnak be ha a visszacsatolás kivételével mindent leszedek róla, ha a tranzisztorokat is visszakötöm akkor a kimenet mindig közel 0V. Ezek szerint a 741 nem helyettesíthető LM393-mal, vagy más lehet a baj?
A hozzászólás módosítva: Júl 7, 2014
|
Bejelentkezés
Hirdetés |




Na de felteszem ide javítva! 









