Fórum témák

» Több friss téma
Fórum » TDA7294 végerősítő
 
Témaindító: Dióda, idő: Ápr 17, 2006
Lapozás: OK   498 / 611
(#) zotya1983 válasza gabesz.mi074 hozzászólására (») Júl 25, 2014 /
 
Nálam a Xonar Dg hangkártya egész szépen meghajtja.Bővebben: Link

Amúgy elég érzékeny a bemenő jelre nekem is, telefonról szerintem úgy kb 60% ig lehet kihajtani.Keverőpultról maradéktalanul. És cd játszóról is.
A hozzászólás módosítva: Júl 25, 2014
(#) ATOMIC hozzászólása Júl 28, 2014 /
 
hello!!!
Néztem a netten ezt a videót Bővebben: Link
És így oldották meg benne a tápot:
A kérdésem az, hogy ez így működhet?

Névtelen.jpg
    
(#) reloop válasza ATOMIC hozzászólására (») Júl 28, 2014 /
 
Szia! Ugyan abból a pontból 0-át és -40V-ot hozni? Nono
(#) ATOMIC válasza reloop hozzászólására (») Júl 28, 2014 /
 
Bővebben: Link
Úgy látszik neki működik

Link javítva.
Használd a link gombot!
-moderátor-
A hozzászólás módosítva: Júl 28, 2014
(#) reloop válasza ATOMIC hozzászólására (») Júl 28, 2014 /
 
Ott be van kötve a másik egyenirányító és puffer is.
(#) ATOMIC válasza (Felhasználó 13571) hozzászólására (») Júl 28, 2014 /
 
Észre vettem én is. Kösz!!!!
(#) jakec hozzászólása Júl 30, 2014 /
 
Sziasztok! Sokat keresgélve, találtam egy nagyon jó kapcsolást és terveztem hozza egy nyákot! Ma lemértem a teljesítményt, mivel munkahelyen másodállásban tudtam csak foglalkozni vele, nem tudtam a hangszórót terhelni, segítségül egy 5.2 ohmos 30w ellenállás szolgált. Ha hiszitek, ha nem az ellenállás zenélt ) Én még ilyen nem tapasztaltam.
A mérőműszerem 10A- ig mér sajnos, de azt kiakasztotta. Így a mérésem eredménye a műszernek köszönhetően, csak 190 W lett
A megelégedésem maximális!
Figyelem!
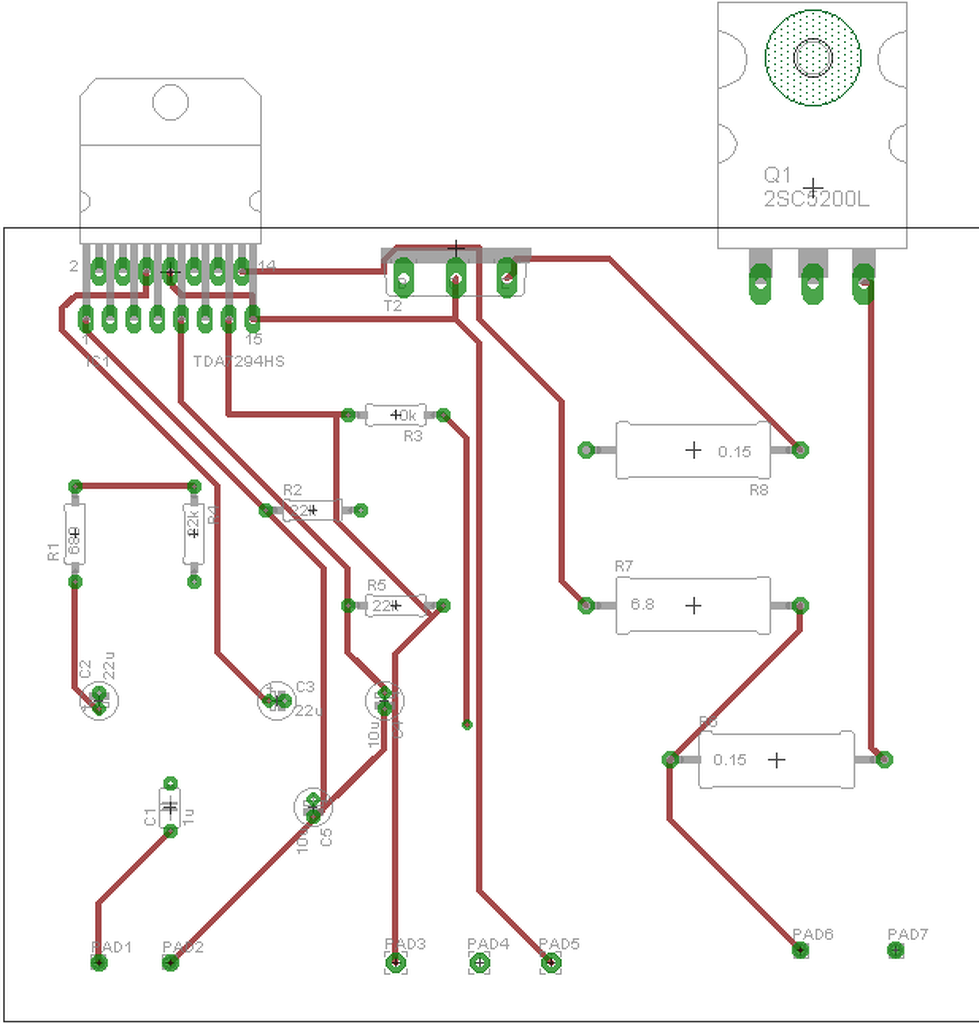
A nyákba van egy hiba. A tranzisztorok 2 bázisát összekell kötni a 14 lábbal!
Egészségetekre! Sok köszönet reloopnak!
Ne felejtsétek tükrözni az egyiket! (Én próbáltam tda7296-al és működött, Tranyók: 2SC5200 és 2SA1943)
A hozzászólás módosítva: Júl 30, 2014
(#) reloop válasza jakec hozzászólására (») Júl 30, 2014 /
 
Szia! Gratulálok a sikeres építéshez!
Tárgyaltuk már ezt a topológiát: Bővebben: Link
(#) Kovidivi válasza jakec hozzászólására (») Júl 30, 2014 /
 
Szia! A vezetősávokat azért vastagítsd meg, vagy inkább helyettesítsd vastag vezetékkel, vagy bármivel, ha a 10A-es műszered kiakadt. 10A-nál ezeknek a vezetősávoknak el kellett volna szinte égniük.
A hozzászólás módosítva: Júl 30, 2014
(#) gaben110 hozzászólása Júl 31, 2014 /
 
Sziasztok!
Hozzájutottam egy házilag összetákolt végfokhoz amiben 2 x 2 hídba kapcsolt TDA 7294 ic van de mind a 4 darabnak kivan robbanva a közepe tehát egyértelműen rosszak.
Tartalmaz még 2 darab nagy Troid transzformátort kimenetük egyenként 2 x 30 v 5.5 A 330 VA,utána külön 2 egyenirányító kockát, amiről a kábelek egy panelra mennek amin 8 darab 10000 uf 50 v nagy méretű kondenzátor található meg egyéb kisebb alkatrészek, és utána a 2 végfok panel mindegyiken 2 darab TDA 7294 jó nagy hűtőbordákon.Véleményem szerint KIT ből lettek össze építve,panelok gyáriak de kézzel vannak beforrasztva az alkatrészek.
Szerintetek érdemes lenne foglalkozni vele és venni bele új ic ket?Megfelelő neki a szimetrikus 30+30v? nem túl sok?Mindegyik végfok panelról van egy tűzősarus kivezetés amin egy-egy Led van, ez mi célt szolgálhat?
És ezekből a TDA 7294 ic k ből valóban van több féle?Találtam 600ft ért is meg 2500ft ért is,de azt mondják az olcsóbbik csak kb fele teljsítményt tudja.
Nekem olyan erősítő kellene amit 4 és 8 ohm-on is tudok használni házibuli kategóriában.
Ha valakinek van tapasztalata ezzel kapcsolatban kérem írjon.
Köszönöm.
A hozzászólás módosítva: Júl 31, 2014
(#) jakec válasza Kovidivi hozzászólására (») Júl 31, 2014 /
 
Igazad van nem hívtam fel a figyelmet! A képen látható vastagsággal rajzoltam a nyákot és összehúztam az előzőt, hogy legyen kisebb, ha valaki kéri feltöltöm!
A második kép csak elárulja, hogy milyen amikor valaki többet iszik s kicsit nagyobb hangerőt akar, mint amit a hangfalak bírnak!
A 0.15 ohmos 5W ellenállás nagyon melegedett nekem, ezért cseréltem kézileg manganin drótból csavart ellenállásra. Az első képen az is látható.
A hozzászólás módosítva: Júl 31, 2014
(#) lukacsp válasza gaben110 hozzászólására (») Aug 1, 2014 /
 
Idézet:
„mind a 4 darabnak kivan robbanva a közepe”


Ez az a tipikus jelenség, amiért óvva szoktam inteni a kollégákat a hídkapcsolások túl magas tápfeszen való járatásától!

Rakjál fel egy képet a készülékről, aztán kitaláljuk, hogy érdemes-e IC-t venni bele, vagy inkább a végmodulokat cakli pakli cserélni érdemesebb.
Hozzá teszem, a 4 Ohm / 8 Ohm hangsugárzóval való használat a jelenlegi tápfeszültséggel nem fog menni, megint csak ki fog robbanni a közepe. A 8 Ohm -hoz leginkább egy 2x22VAC tápfeszültség lenne szükséges. 4 Ohm -ra vonatkozólag a hídkapcsolásra a gyártó nem ad meg adatot. Reloop tudom, hogy próbálgatta ilyen körülmények közt is alacsony tápfesszel.
A hozzászólás módosítva: Aug 1, 2014
(#) Szpisti válasza lukacsp hozzászólására (») Aug 1, 2014 /
 
Nekem 2x19V AC-ről akkorát szól a két hidalt , hogy a város másik végéből felhívtak hogy vegyek vissza Persze hangszóró érzékenység kérdése is...
(#) Alkotó válasza Szpisti hozzászólására (») Aug 2, 2014 /
 
És egy kellően kicsi város is kell hozzá...
(#) zotya1983 válasza Szpisti hozzászólására (») Aug 2, 2014 /
 
Elég alacsony, próbáld ki 2X25 V AC ről. Na arról megszólal!
(#) gaben110 válasza lukacsp hozzászólására (») Aug 2, 2014 /
 
Ma készitek képeket, de sajnos már szétszedtem, egy számitógép házba volt beépitve az egész, nagyn nem tetszett kivettem a tarfókat, panelokat de minden megvan csak új ház kellene nekik, de amiket írtál elisvetted a kedvemet a TDA7294 híd kapcsolástól, de nem csak itt máshol is ezt olvasom nemigazán jók 4 ohmra nagy tápfesszel.De sajnos a Troidok adatáblájuk szerint 2x 30v 330VA osak,mértem 30 hejett mindegyiken 2x 33v jön ki, 226v os hálozati feszültség melett.Egyenirányitás és pufferolás után bőven 40 v felett lesz a tápfesz ami már télleg sok.
A hozzászólás módosítva: Aug 2, 2014
(#) zotya1983 válasza gaben110 hozzászólására (») Aug 2, 2014 /
 
Az már tényleg nagyon magas, én 42 +- ról még járattam, de a 4 ohmot még 35 v+- mellett sem merném megkockáztatni...
(#) gaben110 válasza zotya1983 hozzászólására (») Aug 2, 2014 /
 
Akkor igazából nem is ojan jó a tda7294,valami tranzisztoros vég modulokat kéne szereznem bele ami elviseli a +-45 v körüli feszültséget akár 4 ohmon is.
(#) zotya1983 válasza gaben110 hozzászólására (») Aug 2, 2014 /
 
Én is megsütöttem kettőt saját hibámból, de szerintem egy igen jó tok ez ha be vannak tartva a határértékek.40 V +- még nyugodtan adható neki attól baj nem lesz ha hűtöd és 8-16 ohmmal kergeted.Hasonlót össze lehet rakni tranzisztorosból is,de nem sokat nyersz vele,ha csak nem 400 w környékét célzod meg.Az pedíg már teljesen más téma.
(#) reloop válasza gaben110 hozzászólására (») Aug 2, 2014 /
 
(#) gaben110 hozzászólása Aug 2, 2014 /
 
Ezekről lenne szó, igazábol 2 darab 3 utas Reflex Mega R300 as hangfalam van amit rendesen megszeretnék hajtani (40CM MÉLY,20 AS KÖZÉP,RING MAGAS,8OHM 300/600W)
Képes lenne erre ez a 2 tda7294 hid kapcsolt panel ?2 darab 330 VA troid 32v-0-32v ,pufer rész 8 db 50v 10000uf kondenzátor.
(#) zotya1983 válasza gaben110 hozzászólására (») Aug 2, 2014 /
 
Én is 40 eseket hajtok,Reflex dobozok,elég.. Sőt igazából nem is mertem teljesen kitekerni,mert akkor már eléggé nagy a kilengése a membránnak
Simán elég ez így.
A hozzászólás módosítva: Aug 2, 2014
(#) gaben110 válasza reloop hozzászólására (») Aug 2, 2014 /
 
Szia!
Találtam olcsón erősítő modult igaz ezt öszekell szerelni.Mi a véleményed,véleményetek? Ezt lehet hajtani 4 ohmba, tudhat annyit mint a Tda 7294 hid kapcsolás,vagy mint a Quad 405? Bővebben: Link
A hozzászólás módosítva: Aug 2, 2014
(#) reloop válasza gaben110 hozzászólására (») Aug 2, 2014 /
 
Az alternatív lehetőségeket az Erősítő mindig témában vegyük sorra, mert itt Off-ba csúszunk.
A ZSM-35-höz csomagolt végtranyó nincs komolyan gondolva
Az ST151-et favorizálom erre a tápfeszültségre, van témája pillants bele!
(#) Dióda válasza reloop hozzászólására (») Aug 2, 2014 /
 
Jahh és ha kinagyítod a dobozolt csomag képet akkor milyen tranyó figyel benne?

Na ná az öreg 2n3055.
(#) reloop válasza Dióda hozzászólására (») Aug 2, 2014 /
 
A kedvencem:
Idézet:
„közepes méretű nyilvános helyiségekben való használatra”

Meg nem mondom mire asszociálok
(#) zotya1983 válasza gaben110 hozzászólására (») Aug 2, 2014 /
 
Szerintem ez a kitt a neten találhatók közül a legrosszabb gondolok itt a tranzisztorok minőségére, és valószínűleg az is árulkodó hogy semmiféle garanciát nem vállalnak rá.
Az ok,de ki is hangsúlyozzák,elgondolkodtató...Amit te keresel és a tápfeszedhez is megfelelő az Ez a kit
lesz.
A hozzászólás módosítva: Aug 2, 2014
(#) gaben110 válasza zotya1983 hozzászólására (») Aug 2, 2014 /
 
Hát lehetséges beruházok 2 ien Quad 405 modulra,elkell döntenem mivel járnék jobban,2 rossz tda7294 híd modul ami van megjavítani (ic-k cseréje), vagy 2 új Quad 405 modul, Quad mehetne 4 ohm on is ennyiből előnyösebb,igaz 4 szer annyiba kerül mint a 4 darab Tda 7294.
(#) Dióda válasza gaben110 hozzászólására (») Aug 2, 2014 /
 
Jó dilemma az tuti.
Tda híd is jó de a quad is.
Bár a tda hídnak a trafóid feszültsége eléggé magas szerintem és előbb utóbb pukk lenne az ic-nek.
Nem erre tervezték szerintem ezt az ic-t hogy ekkora feszről hídba döngessen.
A quad meg erről a feszről nem adna le 100watt teljesítményt mondjuk ellenben stabil lenne mivel nincs kifeszítve.
Csak mivel reflex-et akarsz hajtani ami PA ergo valahogy nem ajánlanám ezeket mivel a tda erről a feszről nem bírja a quad meg gyenge lenne róla ráadásul nem pa erősítő.
(#) zotya1983 válasza gaben110 hozzászólására (») Aug 3, 2014 /
 
Ha mélyeket akarsz hajtani,akkor leginkább ezt ajánlom,ez a következő amit jómagam is megépítek, de ehhez minimum 400vA tápegység kell 45 V AC. (1 modulnak).
Vagy 1 legalább 800vA 1KW toroid ugyanígy csak 2X 45 v ac környéki.
Az egyenirányítás pufferelés után kb 63.5 v (ez jó 4-8 ohmhoz is a gyári ajánlás a kettő közt van ) +-. Na azzal döngetheted a reflex dobozaid Pa AMP Kit
Következő: »»   498 / 611
Bejelentkezés

Belépés

Hirdetés
XDT.hu
Az oldalon sütiket használunk a helyes működéshez. Bővebb információt az adatvédelmi szabályzatban olvashatsz. Megértettem