Fórum témák
» Több friss téma |
Fórum » LC mérő
Amúgy a PICkit2 működik win-7-es alatt?.
Működik
Rákeresve, tök véletlenül találtam egy ilyet, azt írja, hogy win7 és azt is hogy jdm, egy táblázaton belül
szóval ez lehet jó lehet neked:Bővebben: Link
Szia!
Én is elkészítettem az LCM3 műszert. JDM égetőt használtam, WINPIC800 égető programmal. A PC operációs rendszere XP volt, és párhuzamos porttal rendelkezett. Nem volt hiba sem az építésnél sem a programírásnál. A hozzászólás módosítva: Aug 11, 2014
Sziasztok!
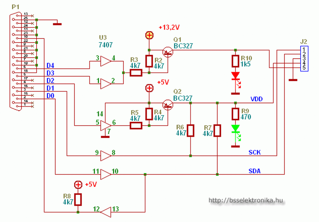
Félve ugyan, de megmutatom a "nagy" kreálmányomat. Örülnék neki, ha valaki átnézné amit összeszerencsétlenkedtem, hogy eddig jó-e. Ez az első SMD nyák amit terveztem (lehet az utolsó is) kiszeretném hangsúlyozni, hogy nincs kész! Hiányzik még rolla a Skori féle automatikus kikapcsolást vezérlő rész! Bővebben: Link Azért kezdtem el a már meglévő és közzétett nyákterv mellett egy sajátot építeni, mert szerettem volna kipróbálni az SMD alkatrészeket. Ezek tudatában remélem nem hordtok le nagyon hogy milyen lett .Ime a kapcsolási rajz
Nézd meg ITT!
Én is innen vettem és (igaz XP alatt) kitűnően működik. Az eladó termékei között találsz adapter nélküli, tehát csak ICSP változatot is.
Szia!
Nem hordalak le, de igazán kinyomtathattad volna pdf-be, mert nem mindenki használ sprint-et. Így nem tudom megnézni.
Micsof hozzászólásában szövegben aláhúzva "Ime a kapcsolási rajz" rákattintva már látod is...[quote][/quote]
Elnézést, azt hittem a nyákot akarja megmutatni. Legalábbis az smd próbálkozásból arra következtettem. Ez a kapcsolási rajz közismert.
Bocsi, de az SMD nyákhoz nem sok köze van
Igen igazad van valóban a nyákot szerettem volna megmutatni.
Csatoltam Pdf ben.
Nem igazán értem mire gondolsz. Miért nincs hozzá köze?
Keveslem az SMD alaktrészeket.
C8-C9-C10 kivételével az összes kondi SMD-s lehet. A megfelelő minőségű C8 kondi nem fog elférni. Kvarc- diódák- ellenállások- poti SMD. Ellenállásoknál némelyik 1% tűrésű. A 100uH induktivitást célszerű lenne a 3 ák. kapcsoló alá tenni (a hangoló egységek C8-C9-C10 – 100uH lehetőleg egymáshoz közel legyen). Bekötési hibát nem találtam. Részemről ennyi az észrevétel.
ESR mérésnél tized Ohm nagyságrendű ellenállást szeretnénk mérni. Jó lenne, ha a vezetékezés ellenállása egy nagyságrenddel kisebb lenne. Vastagítsd meg a lényeges vezetékeket, ahol lehet ~ 1mm széleseket használj. Milyen kivitelű lesz az L1? A kapcsolótól távolabb lelyezd el, ha nem zárt vasmagú. Ha fazékvasra készül, nem fog elférni.
Sziasztok!
A sok mérgelődés és kínlódás után meg mérgeltem magamat, és szét néztem egy kicsit az interneten, hogy mennyibe is kerül egy PICkit2-es programozó, hát ujj onnan fertelmesen nagyon drága, és így egy használtat kerestem, és leltem is, itt Romániában, Bukarestben egy illetőnek volt, akinek volt egy eladó és elfogadható áron adja, így hát tegnap este meg is rendeltem tőle. A csomag tartalmazza a PICkit2-es programozót USB kábelt, és a CD-t is. Az egész 120lejbe kerül, vagyis 8500 forintba, szerintem ez egy elfogadható ár. Ami a legjobb hogy működik Windows 7-es alatt is!. ITT az oldal ahonnan rendeltem ,a panel az nagyon ismerős nekem, mert ha jól emlékszem ezt a panelt itt is meg építette valamelyik fórumtárs(ak), még a panel tervek is fent vannak itt, és a kapcsolási rajz. Remélem hogy ezzel a programozóval már fel tudom programozni a PIC 16F690-est, és végre valahára már csak elindul nekem is az LCM3-as műszerem!. Aki meg építette ezt a fajta PICkit2-est annak mi a véleménye róla?. A hozzászólás módosítva: Aug 12, 2014
Szia!
Hát igen, csak ki tudja mennyire megbízható az?. Nagyon egyszerű kis programozó lehet, csak nincs róla semmi leírás hogy mit is tud!.
PICkit2-es. Van leírás.
A hozzászólás módosítva: Aug 12, 2014
Akkor nem voltam figyelmes!
De akkor lehet az én hozzászólásom is elkerülte a figyelmedet, lapozz vissza, elvileg van egy program, ami win7 alatt is fut, és a jdm programozót is támogatja (vagy neked nem az van?)
Köszönöm az építő kritikát! Mint írtam is még változóban.
Szia!
Megfogadom a tanácsod! Az L1 vagy Bővebben: Link vagy Bővebben: Link lesz egyelőre ez van itthon sajnos az eredeti cikkben szereplő nem volt raktáron mikor rendeltem . Itt megtalálható az eredetileg javasolt adatai Bővebben: LinkAz Hállás köszönet hogy rápillantottál! A hozzászólás módosítva: Aug 12, 2014
Szia!
JDM-programozó?, az melyik volna?, nekem egy gyári Willem eprom programozom van és egy amit én csináltam,az pedig a rajzon szerepel. Most melyikre gondoltál?.
Üdv!
A 0,3-as sávokkal gyártás során lehet gondod, lehetőleg ne keresztezzék egymást az átkötések (és más alkatrészek sem)... Egyébként, ha következőnek neki fogsz, újra tervezed biztosan másként fog kinézni.
Szia!
Ja igen mostmár emlékszem, hogy Willem-mel próbáltad, megkavart, hogy más itt meg a JDM programozóról beszélt az lcm3-mal kapcsolatban, viszont ráadásul most megnéztem, abban is van egy PIC (a leírások alapján, meg a JDM-mel kapcsolatos tartalmas rövid ismertető pl: "Én PonyProg-gal meg gagyi JDM klónnak programoztam a lcm pic-jét. " alapján azt hittem, hogy az tényleg egy sima valami pár alkatrészes cucc, mint pl ami a te rajzodon van, Willem-et meg láttam még régen abban egy csomó IC volt... szóval így összemostam a kettőt ), de mivel akkor a JDM-hez is kéne felprogramozott pic, amit így nem tudsz beégetni, meg a pickit2 azért mégiscsak gyári cucc (a teljes rajzot+firmware-t nyilvánossá tette a Microchip), így ha van pénzed rá, és/vagy esetleg másra is kell, akkor valószínűleg azzal sokkal jobban jársz... A hozzászólás módosítva: Aug 12, 2014
Esetleg a bal oldali GND vezetőt is 45 fokban törhetnéd derékszög helyett, mint a többit. Jobb oldalt felül, egymáson vannak az alkatrészek.
L. A hozzászólás módosítva: Aug 13, 2014
Sziasztok!
Olvasgattam, keresgettem, s arra a döntésre jutottam, hogy ez a műszer nekem egyelőre tökéletes lesz. Abban kérek csak segítséget, hogy magyarázzatok el szépen magyarul, hogy pontosan a leírásban említett érzékeny alkatrészek milyenek legyenek! Innen vásárolnék , azt megértettem, hogy a 4MHz-es kvar legyen pontos, illetve hogy kell egy új 10µF-es tantál kondi, viszont nem értem, hogy milyen relé, tekercs, 1000pF kondi kell bele pontosan, s ebben kérnék Tőletek segítséget! ![]() Üdv!
Miért nem ez???
Egy teljes cikk foglakozik vele. Van benne kép az alkatrészekről. Sokkal feljettebb a programja. Ráadásul a 16F690 olcsóbb, mint a 16F84! A hozzászólás módosítva: Aug 13, 2014
|
Bejelentkezés
Hirdetés |




szóval ez lehet jó lehet neked:
.
. Itt megtalálható az eredetileg javasolt adatai 
alapján azt hittem, hogy az tényleg egy sima valami pár alkatrészes cucc, mint pl ami a te rajzodon van, Willem-et meg láttam még régen abban egy csomó IC volt... szóval így összemostam a kettőt
Egy teljes cikk foglakozik vele. Van benne kép az alkatrészekről. Sokkal feljettebb a programja. Ráadásul a 16F690 olcsóbb, mint a 16F84! 