Fórum témák

» Több friss téma
Fórum » Előerősítő probléma
 
Témaindító: rudolf992, idő: Jan 19, 2008
Témakörök:
Lapozás: OK   1 / 3
(#) rudolf992 hozzászólása Jan 19, 2008 /
 
Sziasztok,
ha van mar ilyen topik elnezest kerek,de atkerestem mindent es nem talaltam hasonlot,amely az eloerositok bajaival foglalkozik.

Szoval epitettem egy tda 2052-vel erositot(60W) minden ok vele csak ha rakotom az eloerositot akkor bejon egy bugas csak nem tudom honnan(eleg hangos ez a bugas),
ha leveszem az eloerositot a taprol akkor is pont ugy csinal,kuldok egy rajzot az eloerosiorol es hogy hogy an kotottem be.Ha az eloerosito is tapon van akkor akkor erosit csak megmarad az a bugas,es van benne vmi torzitas is.
MI lehet a baj??
(#) qcu válasza rudolf992 hozzászólására (») Jan 19, 2008 /
 
Szerintem a gnd-t ne a végfokról vedd hanem a tápról az előerősítőnek, majd az előerősítő és a vég között szakítsd meg a gnd-t.
(#) szabi83 válasza rudolf992 hozzászólására (») Jan 19, 2008 /
 
a szorodnek +- tap kell
(#) Vacok hozzászólása Jan 19, 2008 /
 
Ha már előerősítő problémákról van szó, nekem is lenne egy problémám, építettem egy mikrofonos előerősítőt, és, ha nincs rákötve semmi, akkor nagyon zúg, meg búg, de ha rá van kötve a mikrofon, akkor semmi baja nincsen erősít is rendesen. Szerintetek mi lehet a probléma? Előre is köszönöm a segítséget.
(#) rudolf992 válasza szabi83 hozzászólására (») Jan 19, 2008 /
 
gcu megcsinaltam amit mondtal de nem sokat javit,rajta,szabi83 hogy erted hogy ''a szorodnak +-tap kell''?

Bocsi de nincs egyelore ekezetem,van meg vmi jo otletetek?
(#) kaszarobert válasza Vacok hozzászólására (») Jan 19, 2008 /
 
Vagy egy potit elé, vagy csak egy párhuzamos elllenállást(50k) a bemenetre, ami lehúzza a bemenetet.
Valszeg műverősítős erősítő! Válassz kevésbé gerjedékenyt! Egyébként a bemeneti csatlakozóval is testelheted, hogy ne legyen szabadon sose a bemenet, de ez veszélyes, mert csak egyszer rontod el és esetleg elszáll a végfokod az kellemetlen......
(#) Vacok válasza kaszarobert hozzászólására (») Jan 19, 2008 /
 
Az erősítő 3 tranzisztorból épül fel. Amúgy úgy terveztem, hogy a bemeneti csatlakozóval le lesz testelve, és így sem búgott, amikor kísérleteztem vele, de ezt az erősítőt hangosításra fogom használni, és ha valaki beledug egy kábelt, akkor máris nincs letestelve, és akkor elkezd búgni. Amúgy eddig mindenhonnan azt hallottam, ha nincs használva egy erősítő, akkor a bemenetét le kell testelni. Hallottam olyat is, hogy gerjedhet attól is, mert rossz a nyákon az alkatrészek elhelyezése. Létezik ilyen?
(#) kaszarobert válasza szabi83 hozzászólására (») Jan 19, 2008 /
 
Az előfoknak nem kell +- táp!
A csatolókondi ugye ott van az előfok kimenete, és a végfok között, a rajzon eléggé elnagyolt
(#) kaszarobert válasza Vacok hozzászólására (») Jan 19, 2008 /
 
Gerjedésből sokfajta van. A legrosszabb a nagyfrekis, azt nem hallod, és sajna ma már minden átvisz 40Khz-et, így kellemetlen károkat okozhat.
Ha csak egyszerűen búg az nem veszélyes, sőt természetes bedugott kábelnél. Azért egy bemeneti párhuzamos ellenállással csökkentheted szerintem, ha jól választod meg az értékét.
(#) Vacok válasza kaszarobert hozzászólására (») Jan 19, 2008 /
 
Köszi. Amúgy az előbb hogy értetted, hogy veszélyes lehet a végfokra, ha letestelem a bemenetet?
(#) rudolf992 válasza kaszarobert hozzászólására (») Jan 19, 2008 /
 
Igen a csatolokondi az erosito bemeneten van,1µF-van teve,es az eloerosito (ez magarol ertheto) +17V-os agrol van taplalva.

Vki ki tudna kisegiteni engem is???
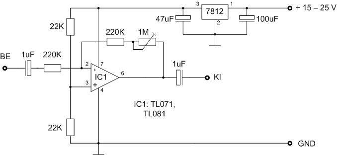
(#) greatman válasza rudolf992 hozzászólására (») Jan 19, 2008 / 4
 
A saját tapasztalatom szerint nem igazán jó közvetlenül a végfok tápjáról, stabilizálatlan feszültségről járatni az előerősítőt. A + ágból kivenném a 2.2K -t és a diódát, és beraknék egy 7812 -es stabilizátort. Ez a tápot stabilizálja és mivel 17V a bemenő feszültség, itt már nagyon jó lesz a brumm elnyomása is. A GND -t pedig csak a táp GND -ére kötném. A kimenetet átvezető árnyékolt vezeték árnyékolását csak az egyik oldalon kötném le a GND -hez. Ha segít adok egy másik hasonló előerősítő megoldást, ezt már többször megépítettem és tuti. Szabályozható az erősítése 1x - kb. 5x -ig. Ja és az előerősítőt mindenképpen valamilyen árnyékoló dobozba tenném, pl. nyákból összeforrasztott ketyerébe.

preamp.jpg
    
(#) greatman válasza rudolf992 hozzászólására (») Jan 19, 2008 /
 
A tápellátást minden esetben a tápegység felől kiindulva csillagpont szerűen minden egyes egységhez külön vezesd. Ez mind a + - és GND -re igaz legyen. Az árnyékolás az árnyékolás szerepet töltsön be, és ne azon keresztül záródjon az egyes elemek tápköre. nem összekeverendő a táp GND és az árnyékolás. Ha a végfok és az előerősítő közötti árnyékolt vezeték árnyékolását csak az egyik oldalon (előerősítő) kötöd be, máris ki van zárva ez és nem tud földhurok sem kialakulni.
(#) rudolf992 válasza greatman hozzászólására (») Jan 19, 2008 /
 
Koszonom a segitsegeteket az arnyekolt kabellel igazatok van mert ha mindket vege be van kotve hurok lesz.

Greatman neked milyen eloerositot van? egy kapcs rajzod tudnal adni?
Esetleg fejlettebb mint az enyem?
(#) rudolf992 válasza rudolf992 hozzászólására (») Jan 19, 2008 /
 
Ja es ami a legfontosabb ha az eloerosito nincs taplalva akkor is bug,es ha a GnD-t kozvetlenul a tapra teszem csokken vmivel a brum de ha rateszem a tapot akkor megint rakezd,megprobalom meg a 7812-vel stabilizalni,es lassuk.
(#) greatman válasza rudolf992 hozzászólására (») Jan 19, 2008 /
 
Kettövel fentebb van egy kép, de felteszem megint neked. Ez csak szimpla előerősítő. Ezzel a kapcsolással, esetleg +- -os táplálású változatával már több erősítő előerősítését és a max kivezérléshez szükséges szintbeállítását megoldottam, és bevált. Viszont úgy látom valamilyen subbwofer szerűséget akarsz építeni. Az én aktív szűrőm bele van építve a végfokba, így azt elég nehéz lenne kiemelni, viszont hasonló kapcsolást találsz a link -en. Ez a kapcsolás szinte teljesen ua. mint ami az én subwooferemben van, csak az enyém +-15 V -al megy. A +- táplálást szintén stab kockákról old meg, így tutira nem fog búgni. Ha kicsi a bemenő jel, akkor a szűrő elé vagy után be rakhatod a szintemelő előerősítőt.Aktív Low pass filter

preamp.jpg
    
(#) rudolf992 válasza greatman hozzászólására (») Jan 19, 2008 /
 
A link biztos hogy ez?
Mert en nem latok semmi kapcsolast rajta vmi egyeb dolog csak nem Low pass filter kapcs rajz
(#) greatman válasza rudolf992 hozzászólására (») Jan 19, 2008 /
 
Frissítsd az oldal, mert elrontottam a linket.
(#) greatman válasza rudolf992 hozzászólására (») Jan 19, 2008 /
 
Na mégegyszer, ha nem lenne jó.Aktív Low pass filter

És itt van a szintemelő erősítő két tápfeszes változata.

preamp+-.jpg
    
(#) greatman válasza greatman hozzászólására (») Jan 19, 2008 /
 
Valamint egy komplett sub végfok. Itt az előerősítő és a szűrő (ua. a kapcsolástechnika mint az előzőekben) külön van és IC -s végfokot használ. Gyakorlatilag a végfok helyett használod a sajátodat, az előerősítőt meg nyugodtan hajthatod +- 12V -ról (stab kockákról), így nem kell zénerezni és jobb lesz a zajelnyomás. A 7815 nem jó mert neked 17 V -os a tápod, az meg kevés neki bemenő fesznek, vagy nagyon határeset és nem tud igazán jó zajelnyomást produkálni a stabkocka.

su.gif
    
(#) kaszarobert válasza Vacok hozzászólására (») Jan 19, 2008 /
 
Sehogy! A bemenetet nyugodtan testelheted.
Az lehet veszélyes, ha elromlik a csatlakozó, szabad a bemenet, és nagyfrekin gerjed az előfok. De ez elég ritka...
(ilyenkor gyakran fújás, csipogó, zsizsegés szerű hangot hallasz, nem egyszerű búgást. Profi cuccon ez nem fordulhat elő.)
(#) kaszarobert válasza rudolf992 hozzászólására (») Jan 19, 2008 /
 
Ha az erősítőn nincs táp és akkor is búg a végfok, az elég furcsa. Pláne ha a végfok önmagában nem búg, és szépen szól...
Mi lenne ha tennél közéjük egy hangerőszabályzó potit, és úgy is kipróbálnád?
(#) rudolf992 válasza greatman hozzászólására (») Jan 20, 2008 /
 
Udv,sikerult megoldanom a problemat,a test bekotesevel volt a baj 2 hid diodamba kerult(mert nem tettem a hidra biztositekot) es a -agat letettem a GND-ra.
Szoval a testet pont oda kellett tegyem ahol az erositobe a 0V kabel becsatlakozik mert az van kb a hangszoro es a bemenet kozepen(ugy van a nyak).

Greatmen segitett a legtobbet o jart a legkozelebb es az arnyekolt kabelnek csak az egyik felet letestelni azt ugy kell,koszonom
(#) Master_of_the_web hozzászólása Máj 18, 2008 /
 
Helló!

Építettem egy végtelenül egyszerű előerősítőt egy műveleti erősítővel. A kapcsolást alul mellékelem. Az erősítő megy, erősít, azomban ha nincs zene és tekergetem a potit akkor foylton kattog a védelem reléje, de scak akkor ha gyorsan tekerem a potit.
A másik az, hogyha le halkan szól akkor a relé foylamatosan a zene ütemére (basszus) kattog ha nagyon lehalkítom, csak kattogás van, zene semmi.

Mi lehet ennek az oka?

üdv
(#) zöldhegyikecske hozzászólása Okt 10, 2008 /
 
sziasztok nekem nem előerősítővel lenne problémám hanem egy házi gyártású erősítővel probléma a következő
amikor hangosítom felénél elmegy az egyik oldalon a hang
mi lehet a baj légyszi írjatok
köszi
(#) m.joco hozzászólása Ápr 14, 2009 /
 
Hello
Megépítettem ezt az előerősítőt, ami után egy kisebb végfok van egy kis mélynyomónak. Az a helyzet, hogy bekapcsolás után a hangszóró pufogó hangot ad, vagyis kb. másodpercenként 1-et "üt". Rögtön bekapcsolás után gyorsabban - többet másodpercenként, aztán pedig lelassul, másodpercenként eggyet. Néha pedig nem csinálja, de van úgy, néha csak úgy magától eggyet-kettőt, aztán abbahagyja. Akksiról tápláltam ezt is és a végfokot is, mivel kocsiban lesznek. A végfok biztos jó, mivel először csak a végfok volt meg, aztán derült ki, hogy szükség van előerősítőre is. Próbáltam multiméterrel a tápkörben áramot mérni, de akkor megállás nélkül pattogott ezzel az 1hz-es sebességgel.
Mi lehet a probléma?
Üdv.
(#) CHZ válasza m.joco hozzászólására (») Ápr 14, 2009 /
 
Ha 12 V-ró járatod , akkor a stab. IC nem jó ha 12V-os , próbáld ki 7808 -al . Lehet , hogy megoldja a problémád .
(#) m.joco válasza CHZ hozzászólására (») Ápr 14, 2009 /
 
Bocsánat, elfelejtettem leírni, hogy stab ic-t nem használtam, mivel majd úgyis akkuról menne. Szóval a tápágba a kapcsolás csak egy párhuzamos párszáz mikrós elkót és egy 100nF-os kondit kapott. Egyébként érdekes, hogy ez mellett a pattogó hang mellett(olyan szerintem, mintha egy pillanatra négyszögjelet adna ki a végfok) halk búgás is hallatszik - földhurok? Pedig akkuról volt kipróbálva. Bár ez nem zavarna, nem olyan hangos.
Üdv. és még egyszer elnézést.
(#) CHZ válasza m.joco hozzászólására (») Ápr 14, 2009 /
 
Akkor még rosszab a helyzet , mivel nincs elválasztás a végfok és az előfok tápja között , kisebb stab. IC , vagy akár R-C elválasztással is jobb lehet . Valamelyiket alkalmaznod kell . Földhurok csak rossz huzalozással alakulhat ki , az könnyen elkerülhető .
Ha láthatnánk a kivitelezlést , akkor több ötlet is lehetne .
(#) m.joco válasza CHZ hozzászólására (») Ápr 14, 2009 /
 
Akkor először is megpróbálom külön tápról járatni az elő- és végfokot(az előfokot pl. 9V-os elemről). Ha így jó, az azt jelenti hogy a végfok miatt működik rosszul az előfok? Ebben az esetben akkor ha L7808-ról fogja a tápot kapni az előfok, akkor az megfelelő elválasztást fog biztosítani?
Üdv.
Következő: »»   1 / 3
Bejelentkezés

Belépés

Hirdetés
XDT.hu
Az oldalon sütiket használunk a helyes működéshez. Bővebb információt az adatvédelmi szabályzatban olvashatsz. Megértettem