Fórum témák
» Több friss téma |
Sziasztok!
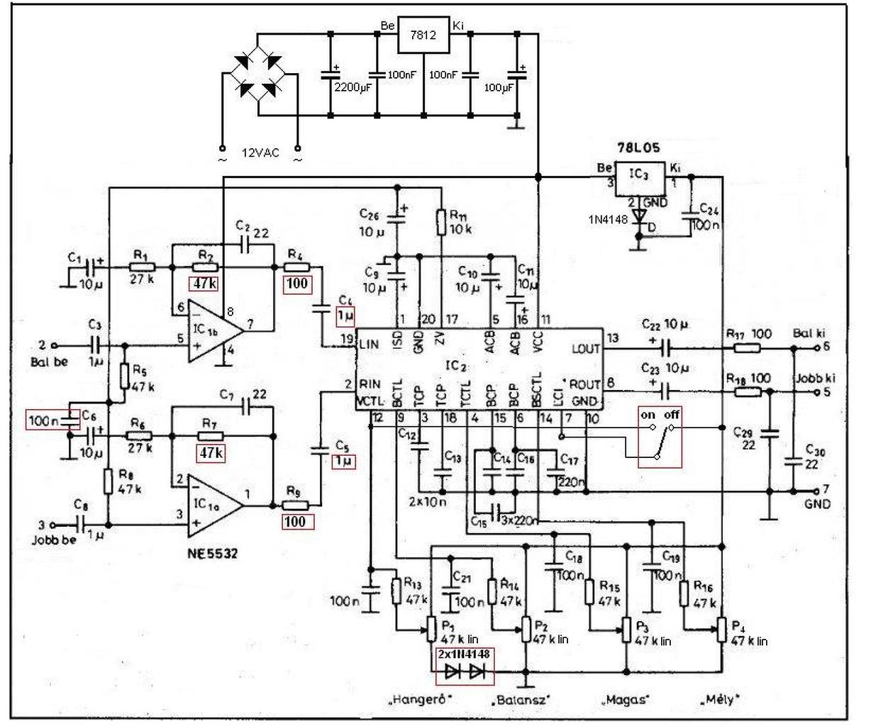
Megépítettem egy sztereó végfokot 1036-s hangszínszabályozóval. Az a gondom vele, hogy bekapcsolás után az egyik oldal egy ideig torzan és halkabban szól. A képen a pirossal megjelölt kondenzátor tetejét megérintve "brummot" kap. A másiknál csatornánál nem. A 1036-s 7812-ről kap táplálást. A torz csatorna egy idő után "rendbe jön". A hangsugárzókat megcseréltem, a hiba maradt azon az oldalon. Egyébként az erősítő hangja meglepett (már amikor üzemszerűen működik). Megköszönném a segítséget. A hozzászólás módosítva: Okt 5, 2014
Bennem az a kérdés merült fel, hogy minek az STK elé az a buffer fokozat egyáltalán ?
Próbáld ki azLM1036 kimenetén lévő 330 Ohm-ról levenni a jelet (vagy az előtte levő elkóról), szerintem nem lesz semmi különbség ha kihagyod azt a dual műveletit. Megszabadulsz gy felesleges hibalehetőségtől. Egyébként pont a bejelölt elkó - vagy a másik oldali párja ha átvezet, elviheti a műv. erősítő bemenetét, okozhat ilyen hibát.
Szia! Az LM1036 témában vannak bevált tervek, ott nézz szét. Ez a hangszín nagyon sántít.
Sziasztok!
Köszönöm a segítséget. Úgy tűnik valóban ez volt a baja. Lehet reloop kolléga tanácsára újból megépítem egy NE 5532-s verzíóra. Meghallgattam a hangszínszabályozó ák. nélkül és szerintem jobban szól. Mintha visszafogná a teljesítményt. Egyébként 7294 végfokról van szó. És az előlapja már meg van rendelve, tehát marad a dilemma, hogy szabályozni vagy nem. Még egy tanácsot kérnék. Számítógépről hallgatom és belehallatszik egyfajta sípolás (gondolom a hangkártya), ami az egér mozgására elhalkul. Ezt a sípolást hogyan tudnám kiszűrni? A hozzászólás módosítva: Okt 7, 2014
Angol szöveg... . Miért nem Bantu, Finn vagy Szlovák?
Szia!
Nem értem. A feliratot kérdezted az előlapon? Ha igen csak magyar-angol szótáram van ![]() De a többi változat sem rossz. Nekem tetszik. Sok munkám volt vele mint ahogy a hozzátartozó készülékkel. Habár az előlap 3 hete készül. A hozzászólás módosítva: Okt 7, 2014
Alkotó arra próbált célozni hogy ha már magyar az anyanyelvünk, a készülék magyar fejlesztés, vélhetően te fogod használni, aki szintén magyar nyelven kommunikálsz akkor a feliratok miért vannak idegen nyelven? Ez egy örök téma itt a hobbyelektronikán. Sokan alkalmaznak angol feliratokat csak azért hogy gyáribbnak/komolyabbnak tűnjön egy készülék, vagy csak azért mert nekik így jobban tetszik. Én személy szerint az anyanyelvi feliratokat preferálom
A hozzászólás módosítva: Okt 7, 2014
A sípolással kapcsolatban tudnátok valami megoldást ajánlani?
Köszi
Ez a hangkártya adottsága lehet. A szoftveres hangerőszabályzókat vedd minél feljebb, hogy a javuljon a jel és a zaj viszonya. Ha ez az LM1036 áramkört torzításba vinné, akkor az előtt oszd le a jelet, vagy csökkentsd az erősítést.
Egyébbként szép lett! Gratulálok! Jó az elrendezése, de a hangerőhöz én nagyobb forgatógombot használnék, bár igy hogy picit távolabb van a többitől, így is jó.
Min például ezen.
Az erősítő bemenetén nem lehet megszűrni? Gondolkodtam USB-s hangkártyában is.
A rendszer esetleg kapcsolódik-e egynél több ponton a hálózati védőföldhöz?
Szia!
Nem. A védőföld a készülékházon van. A benne található elektronika mindegyike független.
Rendben, PC-erősítő földhurok kipipálva.
Hogy állnak a szoftveres szabályzóid? A hozzászólás módosítva: Okt 7, 2014
Teljes "hangerőn". Az hf kábelek árnyékoló harisnyáinak mind két vége testpontra van kötve.
A hozzászólás módosítva: Okt 7, 2014
Még a jelkábel árnyékoltsága lehet buktató. Ezek után a hangkártya minőségi cseréje következik, bár az utóbbi években nem találkoztam ilyen kirívóan gyenge példánnyal.
Ha a PC-erősítő összekötő kábelre gondolsz az "gyári", de megpróbálom másikkal vagy készítek egyet. USB-hangkártyán gondolkodom. Az előzőekben írtam, mintha "visszafogná" a hangszín szabályozó fokozat a végfokot teljesítményben. Életszerű ez a dolog vagy kapcsolás függő. Tanácsodra valószínű újból megépítem. Erről a verzióról esetleg mondanál valamit? Elnézést ha OFF.
Ebben használom. Nálam nagyon jó.
Ezt
a di boxot ajánlom, van olcsóbb 3500 ft os változata is,megszűri a hangkártya felől esetlegesen a gép által összeszedett brummot
Szia! Ez a földhurok okozta búgást küszöböli ki.
Tehát akkor a hangkártya felöl érkező sípolást (esetleg ha a dsp je döglődik stb) nem szűri meg?
Honnan tudná egy transzformátor, hogy mi számít jelnek és mi sípolás? Hagyjuk ennyiben, ez itt OFF. Bővebben: Link
A hozzászólás módosítva: Okt 8, 2014
Ennyi akkor Reloop mégis csak rosszul tudja. Viszont a tda7294 re visszatérve 85 fokos bimetál hőkapcsolót tehetek a bordára?
Amit belinkeltél kicsit görgesd lejjebb, és olvasd el mi áll a RÉSZLETEK fül alatt!
Idézet: „Nem alkalmas az alaplapi hangkártyán a HD és egérmozgatás okozta zajok kiszűrésére!” A hozzászólás módosítva: Okt 9, 2014
Reloop, bocs ez csak annyit bizonyít, hogy te is, és a gyártó is rosszul tudjátok.
Bevallom, én is veletek együtt rosszul tudom. De azért vagyunk itt, hogy tanuljunk egymástól.
Sziasztok! Érdeklődni szeretnék hogy jó ez ìgy, ahogyan a képen megrajzoltam a mute kapcsolást? (Bocs a mórickarajzért telefonról vagyok )
|
Bejelentkezés
Hirdetés |








Bevallom, én is veletek együtt rosszul tudom. De azért vagyunk itt, hogy tanuljunk egymástól. 






