Fórum témák
» Több friss téma |
Nem baj, hogy azt sem tudjuk mit építettél?
De esetleg ötletnek. A hozzászólás módosítva: Okt 16, 2014
flip-flop kapcsolást èpitettemmeg asszes skory lapjárol van. Telorol ugy nèz ki nem tudom felrakni. Kèsőbb potolom.
ezt építettem meg. a skori félét is meg akartam nem tudom melyik a jobb de ez egész jól működik.
* Nagybetű! A hozzászólás módosítva: Okt 17, 2014
Köszi!
Be tudnád rakni olyan kapcsolási rajzba,ahol "egymás mellet van a két ic",hogy forrasztás közbe ne kavarodjak bele? Bocsi nem nagyon tudom értelmezni,hogy forrasztásnál hogy rakosgassam be egy ilyen ábráról az alkatrészeket
Üdv. A kapcsolásba ha az R1 1K, az R2 300R és 130K között, a C1 pedig 1uF, a kimenet mindig négyszögjel lesz?
Elnéztem, 0,1uF, bár szerintem a kimeneten az nem változtat, hogy most négyszög vagy valami más.
Hello! Egy kapcsolási rajz, nem nyákterv. Az arra való, hogy a működést megértsék, nem pedig arra, hogy vizuálisan látható legyen mi hova van kötve. Ha az IC tokja van a rajzon ábrázolva, akkor elő kell szedegetni a katalógust, hogy érteni lehessen a működést. De áttekinteni a működést arról nem lehet. Pont ezért vannak a sematikus rajzjelek kitalálva. Azon rajta van a lábszámozás is, az alapján be is köthető. Sajnos meg kell tanulnod a rajzokat olvasni-értelmezni, nem csak szolgaian másolgatni. Mert az a sehova vezető út kezdete..
Remélem nem egy háromdimenziós ábrára gondoltál, mert inkább megterveztem a nyákot hozzá.
Hello. A kapcsolás tökèletesen működik mindaddig mig az önindìtó nem akar hajtani. A kèsleltetès ideje is jo lenne, de amint nekiállna inditozni ki/be kattog. Gondolom a feszültsèg esès miatt. nem tudom mennyire hat ki de 16v-os kondikat használtam. A 100n kondi meg egynègyzet alakú lapos kondi. Ötlet?
Szia
"de amint nekiállna inditozni ki/be kattog" Ha megfelelően nagy a puffer kondenzátor, a tápfesz bemenethez, teszel egy diódát, akkor nem engedi visszameriteni a kondenzátort, az öninditó. Ha ez nem megoldás, akkor még mindig ott van, a DC/DC átalakító olyat keres aminek a bemenete 9......16Vig jó. A kimenet, fix marad, modjuk 12V. üdv.
Azt mondod hogy mivel párhuzamosan van kötve a tápfeszt amit a gombbal adok neki, oda rakjam a diodát?
Szia!
"Tiszta" négyszögjel sose lesz ezzel a kapcsolással, mert a töltés-kisütés ideje nem lehet egyenlő, mert a töltés az (R1+R2)*C*0.67 sec, a kisütés pedig R2*C*0.67 sec. Minél nagyobb az R2 az R1-hez képest, annál inkább hasonlít rá. Természetesen egyszerűbb kapcsolásoknál nincs jelentősége.
Ìgy jobban látszik az első az öntartás a gyujtáshoz ès a második a kèsleltető. Ezek párhuzamosan kapják az áramot ugy hogy mindegyiket egy gomb kapcsolgat ami kèt záròèrintkezős, mivel a kèsleltetőn a pozitivot kapcsol a gomb. A zöld kivezetès a kèsleltetőn egy relè ami engedi az áramot az inditomotor relèjènek.
Max 10KHz kimenetet kell majd mérnem egy PICes frekvenciamérővel. Nem kell utána schmitt trigger nem?
Általában egy frekimérő kompletten tartalmazza, ha a jel formája bármilyen lehet.
Nem mindegy, hogy mekkora a mérendő jel amplitúdója és formája. ( ha 555-re gondolsz, mint kimenet, akkor csak az amplitúdót kell korlátoznod maximum...) A hozzászólás módosítva: Okt 18, 2014
Rájöttem mi a hiba. A kapcsolás amit küldtèl tökèletes. Linkeltem ezelőtt egy flip flopot. A kèt kapcsolás nem tud eggyütt működni
a flip flop pillanatnyi gombnyomásra reagál. Ha eggyütt nyomom az 555-ös kapcsolással akkor zavarodik meg.Külön ggombokkal működik mindegyik ès indul is az auto. Viszont ha a flipflop gombját addig nyomom mig indit az 555 akk kibe kapcsolgat a flipflop.
Hello! Tegyél egy 100kohm-os ellenállást a Flip-Flop-nál a 100kohm és a 10µF közé.
A jelensèg ugyanaz. Mèg mindig kattog. A kondikat kicserèltem 50v-osra, csak egy 220-as maradt 16v-os. De mèrt baja az indìzozásnál hogy a flip-flop gombja is nyomva van.....kezd az agyamra menni. Ne rakjak valami 100n kondikat a bemenetekhez ès kimenetekhez? Vagy inkább probáljak meg egy másik flipflopot..
Hello. Megildódott. Raktam be pár diodát. Relèj lábaihoz mindenhova meg a bemenetekhez is.
Sziasztok!
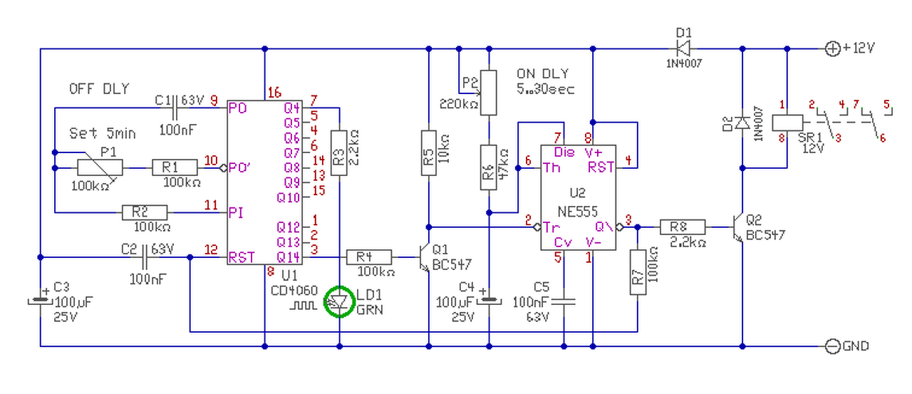
Egy 12V/250VAC 5A relét szeretné kapcsolni, úgy hogy mikor tápot kap a szerkezet akkor 5 percig nyitott legyen a relé, 5 perc után kb 5-30sec között állítható időközzel húzzon be. Astabil multivibrátort néztem itt a honlapon, de nem sikerült betlitanom ezeket az időközöket. Tudnátok erre megoldást ajánlani?
Hello! Szerintem már egy tucat időzítő kapcsolást tettem fel, de legyen még egy.
Én akkor teljesen rosszul közelítettem meg azt hittem csak egymagában az 555 képes rá.
Köszönöm a segítséget P1 értékét megkétszerezem vagy sorba kötök vele egy 100k ellenállást akkor az idő 5 perc fölé vihető?
Megjött az étvágyad?
![]() Az idő közelítőleg T=C1*(R1+P1)*1,15*2^14 (Természetesen alapegységben kell számolni) Egyébként a Led két felvillanása közti időt megszorzod 512-vel, megkapod az időt és nem kell 5 perceket várni.. De számtalanszor leírtam, hogy 1 perc felett már nem tisztességes 555-el időzíteni. A hozzászólás módosítva: Okt 24, 2014
Idézet: „1 perc felett már nem tisztességes 555-el időzíteni.” Igen erről olvastam egyik írásod, a miértjére már nem emlékszem, csak az rémlik, hogy nem lesz teljesen pontos, de a pontosság nekem nem igazán számít (1-2perc csalás is belefér) a lényeg az, mikor tápot kap akkor ne húzzon meg a relé, csak ha eltelt 5 perc. Idézet: „Megjött az étvágyad?” Ezt mire érted?
Nemcsak pontatlan, bizonytalan is lesz az időzítés. Ilyen hosszú időzítésekhez nagyértékű ellenállások, és kondenzátorok kellenek. A pontatlanság, és bizonytalanság abból adódik, hogy az időzítő komparátorának a bemeneti ellenállása véges, és nem túl nagy, valamint a nagyértékű többnyire elkó szivárgási árama elég nagy, és mindentől függ.
A hozzászólás módosítva: Okt 24, 2014
Na igen amikor 2 nyelven beszélsz, és egyiken se tökéletesen akkor jönnek az aranyköpések!
Sziasztok!
Ha megnövelem a képeltben szereplő ellenállás és kondenzátor értékét a duplájára, akkor a késleltetési idő a kétszeresére nő? Köszi a választ!
Hello! Beírtad a képletbe? Mert ha mind kettő értékét a kétszeresére növeled, akkor nem a kétszerese, hanem a négyszerese lesz. Már amennyiben a kondenzátor szivárgási árama azt meg is engedi.
Szia!
Egyébként ehhez van nyákterv? Ha nincs akkor megpróbálnák készíteni gyakorlás céljából. A hozzászólás módosítva: Okt 28, 2014
|
Bejelentkezés
Hirdetés |




De esetleg 





a flip flop pillanatnyi gombnyomásra reagál. Ha eggyütt nyomom az 555-ös kapcsolással akkor zavarodik meg.Külön ggombokkal működik mindegyik ès indul is az auto. Viszont ha a flipflop gombját addig nyomom mig indit az 555 akk kibe kapcsolgat a flipflop. 

Na igen amikor 2 nyelven beszélsz, és egyiken se tökéletesen akkor jönnek az aranyköpések! 
