Fórum témák
» Több friss téma |
Na akkor most hogy?
Az biztos hogy nekem nem jo
Igy kell bekötni a potit.
Jah és nem kéne agyon bonyolitani a dolgokat rendben én egyszerűen lerajzoltam neki mert mindenhol igy van bekötve a hangerő poti és vita lezárva.
Köszöntem szépen
Tökéletes...
Tsá Csonthulye!Jó lett Ahogy rajzoltam legutóbb??
Igen! Köszi neked
Tsá Csonthulye! Nagyon szivesen máskor is.De Fureszk hogy értette mert én úgy értelmeztem hogy a poti pályályának egyik vége a jelforrásra a mozgóérintkező a testre a pálya másik vége pedig az erősitő bemenetére mert ha jól értelmeztem így is elhalkul a hangszóróban a jelforrás jele csak a jelforrás akár örökre is elhalgathat mert a jelforrás kimenetét rövidrezárja ezzel.nem tudom ezt ő hogy gondolta mind1. Tsá.
Szia Steven,
nem tudom, nem értek annyira a dolgokhoz, csak azt tudom mondani, hogy itt többen említették, hogy ST logójú alkatrészt még véletlenül se vegyen senki, mert azok a gagyik. Amúgy igazából az ST egy jó minőséget gyártó nagy cég, csak ezek szerint hamis a logó is, nemcsak az alkatrész... TaTa
Tsá Tatabike! Léteznek mint mondtam már fentebb gyári hibás alkatrészek is.Ha te tudod hogy az ST jelölésű cuccok jó minőségűek akkor miért terjesztesz hamis véleményt lehet hogy hamis a logó viszont attól függ hogyan lett ráirva Lézergravirozva vagy festve a festett feliratú cuccok általában hamisak gyenge hamisitványok erre is érdemes figyelni.De nem értem itt senki nem bir el eggy 5 kivezetéses alkatrésszel hiba nélkül senki nem tud ezzel az IC-vel erősitőt csinálni?A festett feliratot arról ismered meg hogy lelehet kaparni.Nah tsá.De akinek sikerült hiba nélkül elsőre működőképes erősitőt épiteni ezzel az IC-vel Töllük ezuton is elnézést kérek.
Idézet: „De nem értem itt senki nem bir el eggy 5 kivezetéses alkatrésszel hiba nélkül senki nem tud ezzel az IC-vel erősitőt csinálni?” - 3 év után ment tönkre, olvass utána - ez nem MSN "TSÁ" és hasonlók - van a billentyűzeteden, pont és vessző? Nem hülyeségből találták ki! Üdv
Az baleset volt meg eggy felelőtlen kisérlet eredménye az más mintha első élesztéskor szállt volna el.Másrészt 2. évben járt amikor elszállt de akkor mindkét oldal. még abban az évben az egyik oldal mert nem tudtam hogy nem műxik a kimeneti rövidzár védelem 1-0 oda de még mindig nem első élesztéskor itt meg sokakat láttam akik első élesztéskor lőtték el. Utána randomra csináltam másikat tavaly ősszel az is elsőre működött.Na hello.
senki nem ér rá írni mer mindenki a TDA2030- ával hallgatja a zenét orrvérzésig
megmutatom enyémet mer még sztem nem mutattam. igaz már régebbi az igazat megvallva kettő is van 1.Generation and 2. Generationsztem kitalálható melyik melyik?! a második iskolai keretek között készült el Skip
Csá Skip.És te mibe készitetted el Eggy fém tolltartóba vagy mibe?? Egyébként dicséretes az utóbbi kinézete.Már nekem is Illendő lenne megmutatni a saját szerzeményem .De akkor a kép magáért beszélne kezdetlegesség felsőfokon de legalább dobozban van ami kicsit hasonlit valami máshoz mert az oldalán található eggy gagyi ivhegesztőtrafó műanyag hordfüle. Mint eggy harci sebesült úgy néz ki, de szól legalább nem is akárhogy csak a baj az hogy nincs fényképezőm de majd mostmár a héten ráveszem magam hogy lefényképezzem őt és feltegyem nektek hogy legyen mit nézzetek érdekes látvány lessz és tanulságos.Nah Csá.
Szia! jól néznek ki nagyon! A második gen.-ne kaphatunk képet a belsejéről is?
Köszi!
Sziasztok !
TDA 2030 erősitő variációkkal tevékenykedek.... Van sok fent a fórumon. Lehet, hogy nem jól böngésztem át. De kinek mi a tapasztalata az erölködő megtáplálásval? Mert kezdek rájönni, hogy nem csak elég Amper kell de azt oda is kell vezetni..... Érdekes dolgokat tapasztaltam ...No beszélgessünk róla !!! Lacee
En eloszor is egy halozati trafot hasznaltam, hogy letranszformaljam a nagy halozati delejt, majd egy ketutas egyeniranyitast kovetoen egy puffer kondit tettem a + es fold vezetekek koze, hogy kisimitsa a lukteto egyenaramot. Ezt az aramot pedig sodrott rez vezetekek szallitjak az erositohoz.
lamalas te érted amugy mit kérdezett amire válaszoltál?
Mert én nem értem most mit szeretne megvitatni. :nemtudom: Most a tápegység felépítését vagy a tápegység és az áramkör összekötését vagy esetleg annak anyagát vagy a táp összeállítását? Ezt jó lenne tudni.
Haaat, nem igazan
Ezert irtam en is altalanos valaszt
Hello mindenki!
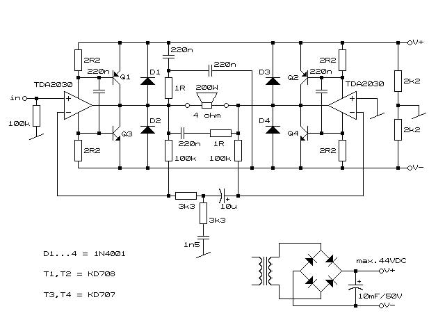
Szerintem már sokan láttátok ezt a kapcsolást. Szeretném megépíteni,de nemtudom honnan szerezhetném be ezeket kd tranyókat. Vagy lehetne valamivel helyettesíteni? Ha már volt téma,akkor tényleg bocsi,de csak annyit várok, hogy érdemes-e gondolkozni rajta, vagy hagyjam a fenébe. Köszi előre is!
Udv,
Szerintem ne kinlodj ezzel a kapcsolassal. Annyi mas jobb erosito van ezen kivul! Sokan panaszkodtak mar erre a hidalt, taparamvezerelt kapcsolasra, hogy gerjedekeny, instabil stb. En javitasra kaptam egyet még regen, de a tulaj inkabb egy masik erositot kert helyette en meg szetszedtem ezt, mert nem volt kedvem vele foglalkozni ... masik erositot epitettem helyette. Mellesleg soha nem volt 200W-ra szuksegem
Hello!
Tudod van két tda 2030-am és szerettem volna olcsón valami kis teljesítményt kreálni. A legnagyobb amit ezzel az ic.-vel láttam,az 40 w-os kapcsolás (a 200-on kívül persze). Van esetleg valami olyan kapcsolás, ami több ilyen ic-ből áll? Egy monó erősítőt szeretnék csinálni,ami meghajtana egy Pio tsw305f mélyet. A sok tranyós erősítőkkel nem vok kibékülve,mert sose akarnak működni, aztán a hibakeresés meg ajjajj ne is beszéljünk róla. Mit ajánlanál?
Ugy latom az igenyeid es a lehetosegeid kicsit ellentmondasosak. 2db TDA2030-as IC-vel mindenfele kulso aktiv alkatresz nelkul (hogy egyszeru maradjon a kapcsolas) csak egy hidalt erositot lehet kesziteni aminek a max. teljesitmenye kb. 25-30W lesz 8ohmos terhelesre. Ha kulso tranyokkal megspekeled ezt a kapcsolast, akkor nagyobb teljesitmenyt is ki lehet szedni belole, de ahogy irtam ezek az erositok elegge instabilak. A kerdes az, hogy hol hasznalnad az erosito?
- Kocsiba? akkor valami olyan IC-t nezz ami kocsiba valo es a tapfeszultsege 12V koruli - Otthonra? atlagos zenehallgatasra, hazimozihoz sub-erositonek eleg a hidalt TDA2030 - Bulizni? akkor mondjuk szinten TDA de valaszd a 7294 est es ha nagyobb teljesitmenyt akarsz akkor hidba kothetsz 2db ilyen IC-t
Nah szevasztok srácok! Ha érdekel titeket az én TDA2030A-val épitett erősitőm hát akkor itt van 1 kép izelitőnek ez még csak a külseje
ami magáért beszél 3 év eredménye, de majd holnap délután teszek fel eggy csomó képet. De azokon már a belseje is látszani fog. Jah és az alsó készülékről van szó mert a készülék a rendeltetési helyén lett elkapva, éppen dolgozott a kicsike.Nah hellóU.i.: Jah az erősitő alatt kicsitt látszik hogy keveset vagyok otthon mostanában kevés por rakodott alá de majd máskor jobb lessz meg most amellett ezer dolgom van igy nem érek rá ezzel foglalkozni olyan sűrűn hogy ne látszódjék.Igy ezt ne vegyétek figyelembe.
Szia
Igen működik. Érdekességnek jó Bár ha 100w ot akarsz építsd meg inkább a quad405 öt (szimm50v 100w 8ohm) én is ezt használom kezdőként építettem még bár azóta sincs befejezve(hang sz védő clip stb) már 5 éve működik tökéletesen. megjegyzem csak otthon használtam még. Már jó pár darabot építettünk a baráti körrel, olcsó és egyszerű javítani. Mindenkinek akinek olcsó és jó erőssítő kell ajánlom ui: pancserül egy nagyon régi hozzászólásra válaszoltam :yes:
Szép napot mindenkinek! Nah és mi a véleményetek az előző hozzászólásomhoz csatolt képről??
annyi, hogy ez nem a ki mit épített téma,másrészt, a belső izgalmasabb :hehe:
Helló Szabi!Azért gondoltam hogy ide vágó téma mert ugye TDA2030A van benne kivülről igy néz ki másrészt ez a kép tegnap este készült csak már nem volt kedvem szétszedni hogy bemutassam az egészet teljes mértékben de olyan 1 óra múlva teszek fel teljes fotóalbumot rolla mármint a belsejéről. Egyébként tudom hogy ez nem a "Ki mit épitett?" téma csak gondoltam az idevágó képeket nem oda dobálom be hogy ott ömlesztve legyen mindenféle. Mert ugye ebben a készülékben a témához kapcsolódó alkatrészek lettek beépitve mint a kép neve is tükrözi amiben az is benne van hogy előfoknak az egyszerűség kedvéért LM1036N-et használtam a hely korlátozottsága miatt.Nah Helló
|
Bejelentkezés
Hirdetés |




Az biztos hogy nekem nem jo
Tökéletes...
megmutatom enyémet mer még sztem nem mutattam. igaz már régebbi


...

ami magáért beszél 3 év eredménye, de majd holnap délután teszek fel eggy csomó képet. De azokon már a belseje is látszani fog. Jah és az alsó készülékről van szó mert a készülék a rendeltetési helyén lett elkapva, éppen dolgozott a kicsike.Nah helló





