Fórum témák
» Több friss téma |
Fórum » Set-top-box
Témaindító: boros.karoly0923, idő: Aug 22, 2014
Témakörök:
Üdvözletem: Egy Septobox, Triax TR41 digitális vevő javításához kérnék segítséget. A készülék tápegysége nem megy. A pufferen a tápfesz. (310 V.) meg van. A tápegységben levő ellenállásokat, diódákat kondikat megmérve, jóknak találom. A tápegység IC. feszültség adatait nem ismerem.
Szeretnék tanácsot kérni, hogy érdemes e vele foglalkozni, vagy irány a kuka? A segítséget nagyon megköszönném. Tisztelettel: Károly.
Érdemes vele foglalkozni igen.
Némi információra azért szükség lenne még.Tehát semmilyen életjelet nem ad a készülék ? Érte e valamilyen külső behatás lesett stb.Esetleg nem e lett villám csapott stb. Egy két kép a készülék belsejéről nem ártana főleg a táprész felől.
Üdv: A készülék a sógornőmé, és ő azt mondja, hogy Tv. nézés közben ment el a kép. A boxot bekapcsolva, semmi életjelt nem ad. A led nem világít. A trafó szekunder oldalán nincs feszültség. Miután a panel két oldalt szerelt, rajz nélkül nem tudom megfelelően áttekinteni.
A szekunder oldalon nem találtam zárlatot, a két egyen irányitó szürőkondenzátorán, és a többi elkónál sem. Sajnos képet nem tudok küldeni, de a nyákon nem látok semmi rendellenességet. Tisztelettel. Károly A hozzászólás módosítva: Aug 23, 2014
Nem ártana tényleg kép, de ha a trafó szekunderén veszik el a fesz, hogy tudsz a pufferen mérni? Bekapcsológombot elllenőrizd, hogy működik e.
Üdv: Lehet, hogy félreérthetően írtam. A hálózati egyenirányító után a pufferen tudok mérni 310 voltot. Ez megy, a tápegység trafó primérjén keresztül a PU3 pozició számú TNY176D ic. 4 lábára. Ezeken a pontokon mérhető +310 volt. Az ic. 1, 2 lábán + 6 volt mérhető, a 3 láb üres. Az 5,6,7,8 láb 10 ohmon keresztül a testen van. A tápegység trafó szek. oldalán nincs feszültség. Az opta csatoló, és a mellette levő tranzisztor rendben, van műszerrel mérve. Köszönöm az eddigi fáradozásaidat, és bocs, hogy nem igazán vagyok otthon e technológiában. A bekapcsoló gomb érintkezői jók. Kapcsolnak.
Károly A hozzászólás módosítva: Aug 23, 2014
Akkor ebben az esetben , csak egyet lehet tenni.
Válogatás nélkül a szekunder oldalon minden kondenzátort kicserélni .valami ilyesmik lehetnek benn , hogy 1000uf/ 16 , vagy 25 volt .Vagy 470uf/16 vagy 25 volt.Tehát a szekunder oldalán hasonló ilyen kondenzátorokat cseréld ki mind.Remélhetőleg megjavul.Ilyen kevés információval amit adtál , csak ezt tudom tanácsolni.
Üdv: Köszönöm a segítségedet. Az eredménnyel majd jelentkezem.
Károly
Üdvözletem!
Én is segítségeteket kérném amivel már próbálkoztam egyszer de sajna nem válaszolt senki. Egy Alcor hd2650 beltérinek olyan gondja lett hogy mint ha álandóan be volna kapcsolva,de viszont a tv képernyőn semmi + hang se.Kikapcsolni nem lehet,a tavra nem reagál.Mértem az 5 volt meg a 12 megvan,nem melegszik semmi benne.Ha valaki tudna nekem segíteni,vagy legaláb kapcsolási rajz lenne hozzá.Igy néz ki az egész(kép).Amugy keresgettem de nem tanáltam róla semmit.
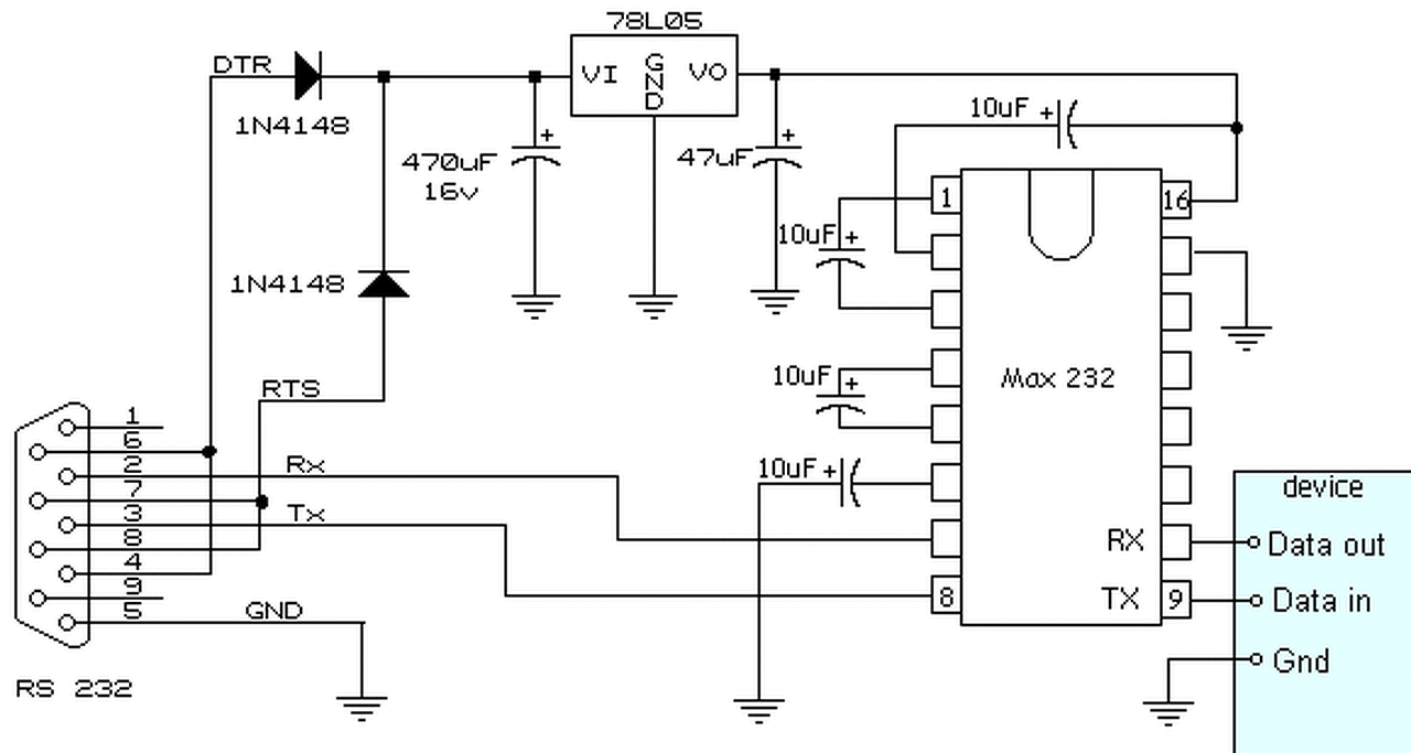
Szkópod, usb-uart vagy rs-232 uart átalakítód van?
sajna nincs
![]() de az utóbit össze lehet hozni,talán ez? A hozzászólás módosítva: Aug 24, 2014
Ha nincs szkópod a max232 témát egyelőre hagyd.
Van itt egy thread ami kb ugyanerről szól: Bővebben: Link L19 nem melegszik? Végig kellene mérni a belső tápokat a nagyobb tantálokon. A hozzászólás módosítva: Aug 24, 2014
L19 nem melegszik,nincs szakadva de nem mérhető rajta semmi
Az baj, idézet az említett tanyai threadből:
Idézet: „Nos a spéci eszköz így néz ki.Szétkaptam neked az enyémet. Boldog A melegedő tekercsen 1.5 voltot kell mérni jó esetben. Nagy eséllyel a bga memória chip feszültség ellátására szolgál. Ha nincs zárlatos smd kondi akkor lehet a DDR III SDRAM "ment át drótba". Szomorú” C28-on mekkora ellenállást mérsz (mérd mindkét irányban)? A hozzászólás módosítva: Aug 24, 2014
c28 olyan mint a drót 1 ohm,most vegyem ki vagy hagyam mert tovább van a gond?
Ha mindkét irányban zárlatot mérsz és az a kondi valóban annak a tápnak a szűrőkondija akkor valami zárlatos lesz mögötte és azért tilt be a táp. Az a helyzet hogy rajz nem hiszem, hogy lesz hozzá, másik etalon nélkül meg csak találgatni lehet, hogy hol milyen tápnak kellene lennie.
Kivettem az L19 es tekercset.
A tekercs után 13 ohm -ot mérni de előtte marad az 1 ohm,van az U10 amiről nincs semmi infóm csak ami rá van írva H13d smd alkatrész (lehet hogy drót lett?) Köszönöm szépen a segítséget,neharagudjon senki ha ilyen szük szavu vagyok de csak a lényeget szerettem volna tudatni . BOCS elnézést.Valahogy megoldom
Az U10 gondolom egy step down vezérlő IC.
Üdv: A tápegység trafó primer oldalán, az IC táp.diódája, volt hibás. Mivel nem tudtam azonosítani, egy 4148. lett helyettesítve. Persze, a szűrő kondi cseréjével egyetemben.
Károly
Ok örülök , hogy sikerült helyre hozni.Viszont keress rá a táp ic re a google ban .Biztos , hogy lesz adatlapja , és azon ha szerencséd van , akkor lesz egy általános áramköri példa az ic alkalmazására .Azon már jobban be tudod azonosítani , hogy mégis milyen dióda kellhet oda.
üdv. elnézést,hogy tolakodok.Csak eggy kis segitség kéne.Nekem is az Alcorral van problémám,lényegiben ugyan z amiről te is érdeklődtél.Az enyém is álandóan be kapcsolva van és se ki se be nem lehet kapcsolni,azt szeretném megtudni,hogy találtál -e megoldást?Ha igen kérlek segits nekem előre isköszönöm.
Üdv !
Én is kíváncsi vagyok, hogy mi okozza ezt a hibát mert 3db-ot vittem vissza a Tecó-ba. Meg is javították : alaplap csere. Talán nem ilyen nagy a baj, de ezt írták a gar.jegyre. Egy biztos, ez típushiba.
sziasztok!
sajnos azt kel hogy írjam hogy nem tanáltam semmi megoldást a hibára,valahogy segítség se jött sehonan pedig próbálkoztam nem csak itt.Ugy hogy lehetséges az alaplap csere de akkor mán inkáb egy új.Félre raktam,mert ha nem az egész alaplap a hibás és ezt valaki már bisztosan tudja akkor csak megosztja velünk is egyszer.(emberek vagyunk,és néha segítségre szorolunk,és én csak becsülni tudom ha ezt valaki meg is teszi.köszönöm).
Van esetleg egy általánosabb topik ennél?
Én 3G-s wifis router ellenőrzéséhez/javításához keresek szakembert. Meg-megszakad, a tápegységet már cseréltem.
Helló, pont a napokban került hozzám egy ilyen Triax TR41 digitális vevő ,,,nekem csak egyfolytában a piros led villog egy bizonyos időközönként,kondenzátorok cserélve .esetleg valamit még megpróbálhatok? köszönöm..vagy találkozott valaki evvel a hibával?
szevasztok
Egy Triax TR41 digitális vevő javításához kérnék segítséget.Ha hálózatba dugom azt irja ki,hogy "ASH" vajon mi lehet a gond.A segítséget megköszönném.
Köszönöm ezt a magasröptü választ.Az ASH felirat valami hibát jelöl azt szeretném megtudni , hogy mit köszönettel
|
Bejelentkezés
Hirdetés |













