Fórum témák
» Több friss téma |
Fórum » MOSFET-ek
Hogy vesz fel többet mint ami rá van írva..?
Beszélünk itt egy sima DC motorról (ventilátor motor) amit PWM vagy impulzusokkal indítunk és pörgetünk fel. Elvileg nem vehetne fel olyan brutálisan sok áramot.. Vagy PWM-nél is él ez a többszörös indítási áram? A hozzászólás módosítva: Nov 11, 2014
Rögzítsd le a motor tengelyét és mérd meg, mennyi áramot vesz fel. Már ha lesz mivel megmérni egy 2A üzemi áramú motor indítási áramát. Link
A hozzászólás módosítva: Nov 11, 2014
Sajnos nem tudom megmérni..
Azt hittem a PWM az egy lágy indításnak is megfelel mivel impulzusokkal operál és nem egyből ráküldi a cufflát.. Nagyon jó... Ez újabb gondot és fejtörést jelent nekem ... Akkor vissza a kályhához.. Hogyan tudnám kivitelezni ezt a nem kis feladatot FET-tel, hogy mikrokontrolleres PWM vezéreljek egy motort, aminek Kb. 2 és maximum 3A-t vesz fel.. A mikrokontroller maximum 20-25mA-et tud kiadni.. A hozzászólás módosítva: Nov 11, 2014
A PWM jó erre, de az impulzus áramának nagysága indításkor akkor is nagy lesz, amit a FET-nek el kell viselnie.
A hozzászólás módosítva: Nov 11, 2014
Ne keverd a szezont a fazonnal. Nem kapcsolási, hanem bekapcsolási időről írtam. Ha egy motort hajtó FET-et 10-20mA-el akarsz meghajtani, akkor elég nagy esélye van hogy néhány másodperc után meg fog főni, de legalábbis hatalmas kapcsolási vesztesége lesz, azaz rendesen fog fűteni.
Ha nem érthető akkor leírom. Amíg a FET a bekapcsolás folyamatában van, azaz kezd kinyitni de még közel sincs nyitva, addig jelentős ellenállást képvisel (az ellenállása a megaohmokból fokozatosan csökken amíg teljesen ki nem nyit és el nem éri az Rdson értékét), és a motor több A-es induktív árama ezen az ellenálláson fog hővé alakulni. Ezért kell ilyen esetben (vagyis kapcsolóüzemben) lehetőleg minél gyorsabban be-illetve kikapcsolni, erre találták ki a több A-es fetmeghajtó áramköröket.
2 dolog még fontos lehet.
Maximum 12v-om van a nyákon ahová ezt rá akarom varázsolni és a FET-nek felület szereltnek kell lennie, hűtése csak maximum a nyák lesz vagy is nem lesz túl nagy..
Jogos, igazad van.
Viszont a PWM frekihez ki lehet számolni, hogy mekkora teljesítményt fűt el a FET a PIC-es meghajtás esetén. A hozzászólás módosítva: Nov 11, 2014
Kicsit most megijedtem ettől FET-es témától.
Csatoltam most mivel próbálkozom. Olvastam valahol, hogy érdemes egy kontit és egy ellenállást kötni a Gate és az Source közé PWM esetén. A hozzászólás módosítva: Nov 11, 2014
Idézet: „hogy érdemes egy kontit és egy ellenállást kötni a Gate és az Source közé PWM esetén.” Alapvetoen ott a kondi. A FET G egy nagy (nF nagysagrendu) kapacitas. Ezert kell alkalmazni meghajtot. Mert ugye a meghajto uC kimeneti ellenallasa 50-100 ohm korul van. Ez lassan tolti fel a G kapacitasat, valamint kikapcsolaskor lassan suti ki. Az atkapcsolasi ido alatt a FET disszipacioja megno. Na ezert hasznalnak meghajtokat, hogy a G kapacitasat gyorsan toltsek, es kisussek. Persze ha Te lassitani akarod a FET atkapcsolasi idejet, akkor tehetsz be kondit, de akkor vegyel sok FET-et, mert hamar elszallnak. A hozzászólás módosítva: Nov 11, 2014
Nyilván nem lassítani akarom, hanem gyorsítani, hogy a PWM-em jól működjön majd.
Kísérletezem és olvasgatom a weben fellelhető kapcsolások és leírásokat. Nem úszom meg ezt a + meghajtást. Valószínűleg mivel van 12v-otom egy 12v-os meghajtással gondoltam meghajtani a FET-et. Ehhez elég lesz majd egy viszonylag kicsi tranzisztor? (NPN, 100mA/65V, SMD van itthon) A hozzászólás módosítva: Nov 11, 2014
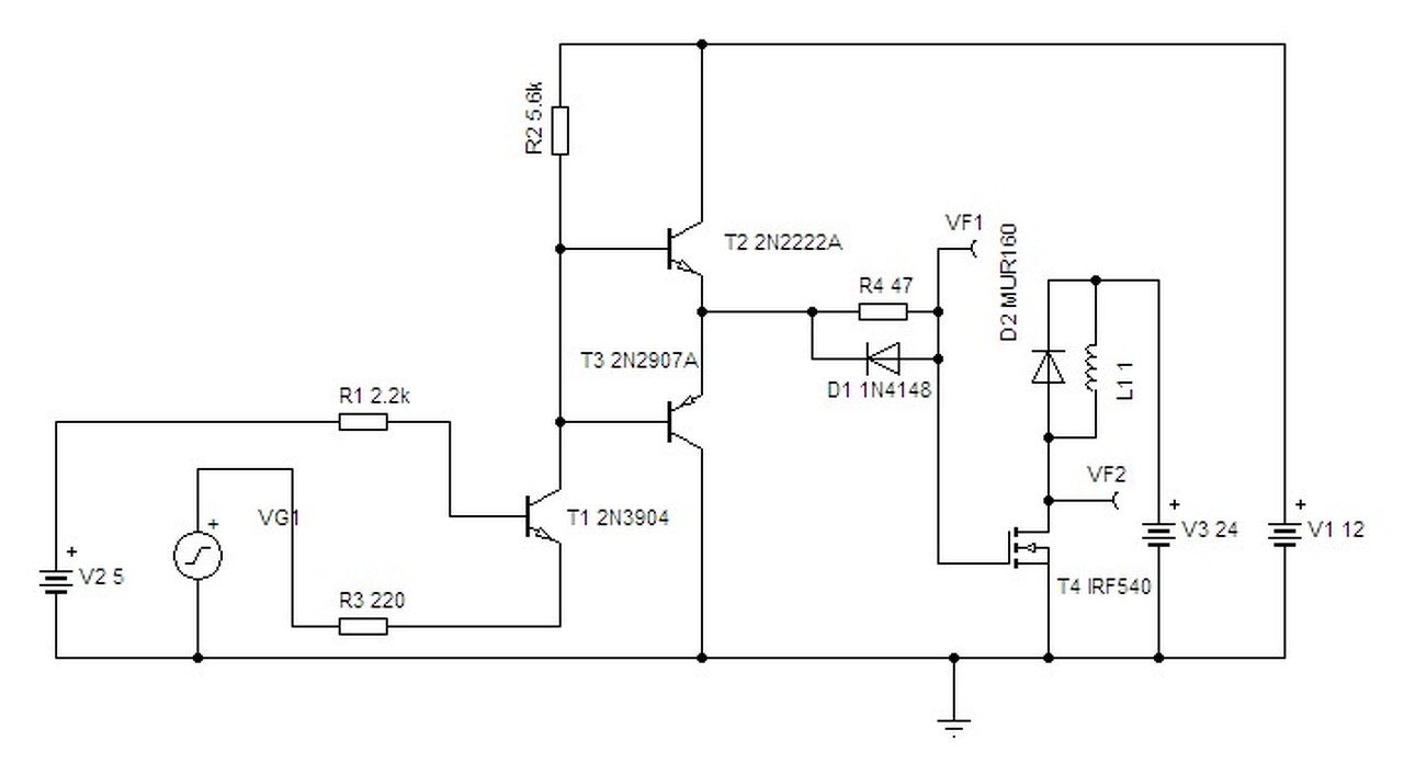
BC327-337 párosból (vagy hozzá hasonló SMD-ből) alkotott komplementer emitterkövetőt (buffer) szoktak alkalmazni. A 100mA-es tranyó gyenguszka.
2N2222A-2N2905A paros mar megfelelo. A mellekletben egy megoldas.
Valahogy sejtettem, hogy ez lesz a válasz
(feljebb írtad a 150mA-t/100ns)Szóval, akkor egy minimum 500mA teljesítményű meghajtás kellene, de jobb lenne ha több lenne. Akkor keresek egy megfelelőt. A hozzászólás módosítva: Nov 11, 2014
Nos úgy nézem ez a két választásom van: Bővebben: Link
BCV 46 SMD PNP + BCV 47 SMD NPN 500mA 60v Vagy BCP 53-16 SMD PNP + BCP 56-16 SMD NPN 1A 80v (ez 3+1 lábú) Ezekből van páros SMD kivitelben a hestore-n.
Nem kell azert tul nagy aram. Az 500 mA az boven elegendo. Ugyis csak addig folyik nagyobb aram amig a G kapacitas toltodik (kisutodik). Az en rajzomnal kb 250 mA folyik nS ideig, a soros 47 ohm ellenallas korlatozza. Abban az esetben, ha tobb FET lenne parhuzamosan kotve, akkor kellene nagyobb tranyo.
Talan kellene egy kis alapveto elektronikai ismeretet tanulni, pl ohmtorveny, kirchoff torveny, alap elektronikai alkatreszek mukodese...
Igen, kellene.. Próbálok helyt állni...
Nem tudom mekkora a freki.
Gyári 10-bites PWM-et küldök ki 0-1023-as felbontásban. Nyilván itt nem minden fokozat lesz a kimeneten, de a tartomány látható. Hogy a gyári PWM hogy van beállítva soha nem néztem. Azt tudom, hogy Timer2-vel csinálják. Majd meglesem a gyári függvénykönyvtárat milyen frekivel dolgozik... (C18) Van pár videókártyám, gondolom azokon is valami FET-es meghajtás lesz, utána nézek és élőben is tudom majd tesztelni a dolgokat. Most szimulátorban próbálom összerakni, hogy lássam a felépítését. Az a baj egyelőre nem értem miért kell 2 tranzisztor. Egyszerű fejemmel úgy gondoltam, hogy egy db PNP tranyoval is megoldható a dolog, de gondolom nem hiába utaltak a srácok a kombóra és a kapcsoláson amit vilmosd linkelt azon is 2 tranzisztorral van. A hozzászólás módosítva: Nov 11, 2014
Idézet: Ez csak rajtad mulik. Adatlap szepen leirja hogyan kell inicializalni a TMR2-t, a PR regiszter. Ezektol fugg a PWM freki. Csak ugy a vakvilagba nem allunk neki PWM-et hasznalni, mert utana jonnek a "nem tudom mert nem jo a PWM" kerdesek. Tessek szepen olvasgatni az adatlapot, es az alapjan beallitani a kivant frekit. „Nem tudom mekkora a freki.” Idézet: Harom az a ketto. Az elso a szintillesztes 5-12 voltra, a masodik es a harmadik pedig a G kapacitas tolteset, ill a kisuteset vegzi. Meg lehet oldani kisiskolas hulyegyerek modra is, egy tranyo, 10k ellenallas, de akkor gyakran kell latogatni az alkatresz kereskedot, hogy uj FET-et vegyel. Egy 1 A teherhez meg talan hasznalhato, de komolyabb terheleshez mar szukseges a komoly meghajto. „kapcsoláson amit vilmosd linkelt azon is 2 tranzisztorral van. ” A hozzászólás módosítva: Nov 11, 2014
Ezt szimulátorban már meg is építettem..
Idézet: Működik is rendesen..„Én nem szoktam használni komplementer fokozatot, csak simán npn-pnp párossal hajtom. A kontroller hajtja az npn tranzisztort ez pnp tranzisztort az meg hajtja a fetet.” Bár ez élőben azért okozhat meglepetést, ha az ellenállásokkal nem jól állítottam be az áramerősséget..
Eddig nem volt gondom mivel (önmagában) PWM vezérlésű motort hajtottam PIC PWM-ről és nagyon szépen dolgozott.
Most viszont felmerült a kérdés, hogy mi van akkor, ha egy sima DC motort akarok PWM vezérelni.. A programkönyvtárban megnézem majd milyen beállításokkal megy a PWM és akkor már tudom mekkora a freki..
Csak egy kis pelda. Az atkapcsolas alatt a FET-en eso teljesitmenyt abrazolja a diagram. Amikor noveled a kapcsolasi frekvenciat, termeszetesen no a disszipacio. A DC motoroknal (induktiv terheles) nagyon nem mindegy milyen frekirol hajtod, mert magas freki eseten nem tud kialakulni megfelelo aram (Lenz-törvény).
A hozzászólás módosítva: Nov 11, 2014
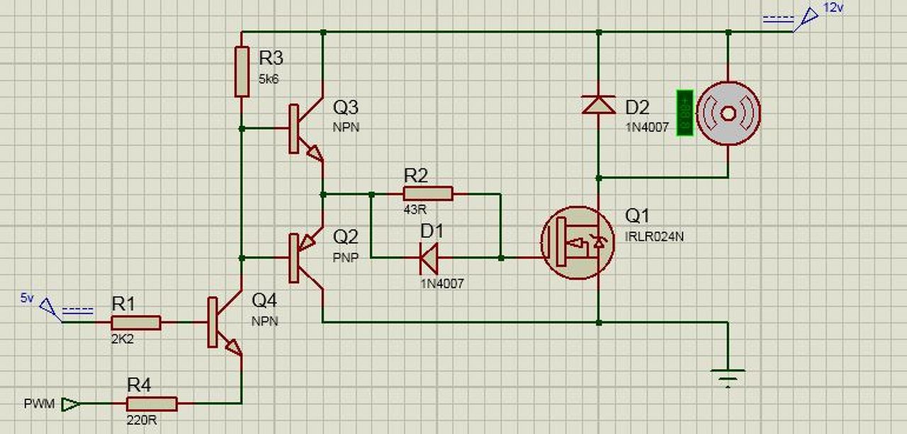
Ehhez a rajzhoz kérném a segítséget, hogy megértsem a működést.
Van néhány ábra amit nem ismerek: Mit jelképeznek a következők? VG1-es ábra (talán motor vagy fogyasztó) VF1, VF2 (talán mérőpontok vagy földelés) Továbbá létható, hogy a MOSFET Drain-ra 24v-ot küld, ide gondolom mehet 12v-ot is, nem? Látható még egy tekercs és egy egyenirányító dióda, ez miért kell oda, milyen szerepet tölt be? (talán szűrés) Előre is köszi..
No közben megnéztem a gyári PWM beállításokat.
A következő képen alakul: (van benne egy rész amit nem is igazán értek)
Az adatlap alapján (18f4550) a "0xfb & config" együttes értéke beállít egy 4-es előosztást és bekapcsolja a timer2-őt. A 8-as utóosztót nem kapcsolja be nem is pontosan értem ezt a dolgot.. PR2-őt itt gondolom a full beállítás mellet kell nézni (255+1), így a periódus idő 85us lesz ami átváltva 11,76 kilohertz-et jelent. Jó a számolásom?
A VG1 az egy generator, a VF1, VF2 meropontok. A VG1 prezentalja a PIC kimeno jelet. A FET D es a tap (24 V) kozott az induktivitas tkp a terheles, es a vele parhuzamosan kotott dioda a szabadonfuto dioda, ami a Lenz torveny hatasat semlegesiti. Termeszetesen ha 12 voltos motorod van, akkor 12 V tapot kell alkalmazni. A D1 dioda a G kapacitas gyor kisuteset segiti elo a kikapcsolaskor.
Így értelmeztem a kapcsolást.
Csatoltam. A hozzászólás módosítva: Nov 13, 2014
Igen ilyen az eredeti kapcsolasom. Fontos!! A 12 V tapra komoly szurest kell tenni, esetleg a meghajto resz egy diodaval levalasztani, es ugy szurni egy 100 µF kondival.
A hozzászólás módosítva: Nov 13, 2014
Berajzolnád nekem miként gondolod a leválasztást és a kondit?
Elég, ha csak a csatolt képemre belerajzolod. Előre is köszi..
Most hadd ne rajzoljam mar be, de .. a Q3 kollektor es a test koze egy kondi ( 100uF) a Q3 kollektor es a +12 koze egy dioda (1N400x), katod a Q3 felol.
Igen köszönöm, ezt közben tegnap beraktam.
Sajnos nem tudom levideózni, de egy idő után torzítani kezd a négyszögjel. Mindjárt készítek róla képet. Úgy tesztelem, hogy programból 0-1023-ig egy ciklusban emelkedik, majd 1023-0-ig csökkentem a PWM jelet. Az a gond, hogy csökkentés közepétől betorzít a jel.. Szimulátorban tesztelem egyelőre, de élesben is össze fogom rakni.. |
Bejelentkezés
Hirdetés |






(feljebb írtad a 150mA-t/100ns)







