Fórum témák
» Több friss téma |
Ezt a JDM programozót ehhez építettem, amúgy msp430-al szoktam bűvészkedni. Lejebb betettem két képet a programozásról. Simán tudtam törölni, a HEX file beleírás és vissza olvasás is simán megy. Első alakalommal én is azon csodálkoztam ,hogy ilyen furán áll a panel , de majd ha dobozba kerül akkor átfordítom.
Igen be lett a hátoldalon egy rövidke vezetékkel.
Nos itt a kapcsolás,ami a neten több helyen felbukkan
Itt meg be is jelöltem
Nem tudom miért ez nem akar felmenni,de mindegy is
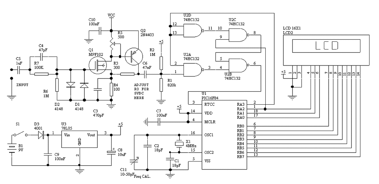
A második Tr után azért tesznek csatolókondit mert potenciálkölönbség van,mert a HC132 bemenetén KÖTELEZŐEN,MŰKÖDÉSI FELTÉTELKÉNT 2,25V környékén kelllennie ÉS NEM ANNYINAK AMENNYI A TR2 KOLLEKTORÁN VÉLETLENSZERŰEN LÉTREJÖN. Ahogy gerenk is írja A második nagyfrekvenciás tranzisztor beállítása egyenáramú csatolás esetén kritikus , a trigger billenési küszöbének közelébe kell a kimenő szintjét állítani. Nem csupán az a feladat hogy HC132 bemenete ne lógjon a levegőben hanem hogy osto feszöltsége és aa bemenőjel eredője a Schmitt-trigger érzékenységi sávjában legyen. Nekem pl a Tr2 kollektorén 1,4V sikeredett és csak négyszöget mért(természetesen) a bázisellenállással belőttem a 2,25V-t és úgy jó lett.
Idézet: „bemenőjel eredője a Schmitt-trigger érzékenységi sávjában legyen.” Egy Schmitt-triggernek nincs érzékenységi sávja! Itt valami alapvető fogalomzavar van. A Schmitt-triggernek "érzéketlenségi" sávja, hiszterézise van, amelyet át kell lépnie a bemeneti feszültségnek ahhoz, hogy a kimenet átbillenjen. Pont a nemkívánatos zavarok bejutását hivatott csökkenteni. Az általad feltett kapcsolásban két dolog indokolja az osztó jelenlétét: 1. Az előtte lévő kapacitív leválasztás 2. A bemenő fokozat érzékenységének növelése azzal, hogy az osztóval beállítják a Scmitt-trigger bemenetét a hiszterézis feszültség tartomány közepére, és ezáltal kisebb bemeneti jel változás elegendő az átbillentéséhez, ezzel kvázi megnő az egész áramkör érzékenysége. Ennek a megoldásnak a hátránya, hogy feleslegesen megnövelték az IC bemenetén az impedanciát, pedig az azt megelőző fokozatnál már néhány száz Ohm körüli volt, itt meg már ismét több száz KOhm. Ezzel megnőtt az áramkör zavarérzékenysége, teljesen feleslegesen.
csak gyengébbek kedvéért használtam az érzékenységi sáv kifejezést-hiszterézis v. ez lovagolás a szavakon-egyszerűen arról van szó,hogy egyáltalán nem mindegy hogy milyen DC
(nyugalmi,alap,kiinduló) szinthez képest érkezik a mérendő jel a HC132(mérő) bemenetére, és ahogy Te magad is írod:A bemenő fokozat érzékenységének növelése azzal, hogy az osztóval beállítják a Scmitt-trigger bemenetét a hiszterézis feszültség tartomány közepére, és ezáltal kisebb bemeneti jel változás elegendő az átbillentéséhez, ezzel kvázi megnő az egész áramkör érzékenysége. EZÉRT CSINÁLJUK AZ EGÉSZ BEMENETET aminek üzembiztos,tranzisztorpéldánytól független megvalósítása igenis ENNEK AZ OSZTÓNAK A BEÉPÍTÉSE,de ne keverjük az okot az okozattal Nem azért kell az osztó mert csatolókondi van,hanem azért kell csatolókondi,hogy AZ OSZTÓ SEGÍTSÉGÉVEL OPTIMÁLIS ÉRZÉKENYSÉGŰVÉ MŰKÖDŐVÉ HASZNÁLHATÓVÁ tehessük a szerkentyűt.Ha pedig nincs az osztó akkor más módszerekkel pl a Tr2 bázisellenállásának változtatásával kell elérnünk ugyanezt a HC132 bemenetén. Akiknek csak négyszöget mér(és ahogy látom eddig sem voltak kevesen) jó lesz ha erre figyelnek.
ok én a JDM-t nem ismerem(egyszerű,de olvastam róla ezt-azt) nekem Propic van(párhuzamos portos)
és melyik fájlt nyomattad rá? Ennek a kapcsolásnak van egy kicsit módosított LCD bekötésű változata-ha az ahhoz való PIC-et rakom ebbe(a Vicsys-be) akkor ugyanezt írja ki,mint most a tiéd.
Nálam már a harmadik példány működik, pedig se osztó, se kondi.
Amúgy a Vicsys féle megoldásban, ha megnézed, a T2 bázisa a kollektorról kap DC negatív visszacsatolást, ezzel automatikusan beáll a kollektoron a megfelelő DC szint. De nem akarlak meggyőzni, és nem értem miért kiabálsz? Idézet: „EZÉRT CSINÁLJUK AZ EGÉSZ BEMENETET AZ OSZTÓ SEGÍTSÉGÉVEL OPTIMÁLIS ÉRZÉKENYSÉGŰVÉ MŰKÖDŐVÉ HASZNÁLHATÓVÁ”
ok felesleges tovább ragozni-én csak arra akartam rávilágítani(tapasztalatból-lehet hogy én extrém
ócska tranzisztorpéldányt fogtam ki és láttam hogy másoknál is volt ilyen gond) hogy a HC132 ezen bemenete az áramkör kritikus pontja lehet. ps láttam a MAX038 generátorodat szép munka,csak gratulálni tudok-abban is ez a frekimérő van?
Köszönöm, igen. Kb. 10Hz-től indul a frekvencia mérés és 38MHzig tart, mert többet nem tud a MAX038.
persze,csomó változatban van fenn és mindegyikben ott van az R7,R8 osztó
Ezzel nem azt akarom mondani, hogy kizárólag ezzel az osztóval működik(2,25V nyugalmi DC) és azt sem, hogy Vicsys kapcsolása nem működik! de azt igenis mondom, ha ez az osztó nincs, akkor más módszerekkel kell ugyanolyan kondíciókat teremteni HC132 bemenetén,beállítani mintha ott lenne. Az osztó arról gondoskodik(persze előtte a csatolókondival) hogy Tr2 szélsőséges szórása esetén is üzembiztosan működjön a trigger.-és a számlálás. A hozzászólás módosítva: Jan 13, 2015
ok maradjunk ennél.ne bonyolítsuk.
Ha jól értem először használod a PIC-t és a JDM-t is.
Igen. Ez az első. Amúgy MSP430-on alkotgatok.
Amúgy kinai a PIC.
Srácok.
BF960 vagy BF981 használható a Vicsys féle kapcsolásban ugye, jól gondolom? Köszönöm
Én BF982-vel építettem meg. Azzal működik.
Köszi, csak sajnos ezek az általam elérhető típusok.
Nos, összejött, BF960-al hibátlanul elindult, viszont BF981-et ne vegyetek, mert azzal nem ment.
Szia!
párhuzamos JDM is lenne? mert én azt sorosnak ismerem
Szia !Az enyém párhuzamos portról működik, de van soros portos is.
Ezzal kezdtem a PIC-ek égetését, semmi gondom nem volt vele, 16F84, F628, F690 simán vitte. WinPic 800 progit használtam. A JDM külső tápos, az F690 esetében az égető feszültséget kicsit meg kell emelni. A rajzokat megtalálod itt a topikban A hozzászólás módosítva: Jan 27, 2015
A JDM az soros (COM) portra csatlakozó programozó. Ami a párhuzamos (LPT) portra csatlakoztatható, az nem JDM.
Olyant én is építettem, azzal programoztam fel a 18F2550-et a PICkit2-be.
Helló Èpítettem egy frevenciamèrőt ,8 èvvel ezelőtt.A bemeneti jelerősítőt:Rózsa Sándor ,:Amatőr mèrőkèszülèkek èpítèse, című könyvèből csináltam.A frekimèrő rajza:1983 Rádiótechnika szeptembri havilapban találtam ICM 7216 D IC- vel. Így kèszült el a digitális frekimèrő. Sajnos kèsőn vettem èszre,hogy mièrt mèr nagyon pontatlanul. A jelerősítő nem nègyszögesít, ezèrt a számláló (SN74196) rossz jelet kap. Tudtok olyan schmit triggert, ami nègyszögesit? Ha lehet egyszerű ès jó legyen. Be szeretnèm èpíteni. Köszi szèpen.
Szia! Az enyémben 74HC132 van, két inverter sorba kötve és 30MHz-ig működik. A 74AC132 60 MHz-ig is megy (állítólag).
Szia!
Első ránézésre az egész bemenőfokozat elég érdekes. A kondenzátorok értékeiből gyors közelítésre úgy tűnik, hogy 10KHz alatt ez nem fog erősíteni semmit. A 0,5uH is annyira pici érték, hogy értelmét nem látom az áramkörben, az gyakorlatilag egy darab vezetéknek felel meg, még 1MHz frekvencián is. 10KHz alatt nyugodtan figyelmen kívül lehet hagyni mind az emitter köri kondikat, mind a kollektor köri induktivitásokat. Maradnak a gyakorlatilag megegyező értékű emmiter és kollektor ellenállások, ami kb. egyszeres erősítést fog eredményezni. Amúgy tanulságos lenne, ha leírnád mit értesz konkréten pontatlan mérés alatt.
Ezt a bemenő fokozatot használom, a 74196 tizes osztó helyett inkább a gyorsabb
74S196 megfelelőbb. Bővebben: Link A hozzászólás módosítva: Jan 29, 2015
Igen, ez korrekt. Gyakorlatilag megegyezik a vicsys féle bemenő fokozattal. Nálam is ez működik.
A csatoló kondenzátorok értékéből még nem következik egyértelműen az alsó határfrekvencia, kellene ismerni a fokozatok bemenő impedanciáit is. A kollektor köri kisértékű induktivitások frekvencia kompenzációt végeznek, 50 MHz környékén hatásos lehet.
Minazonáltal ez csak egy nagyerősítésű kompenzált szélessávú erősítő, a komparálást a számláló IC -re bízni merész dolog. |
Bejelentkezés
Hirdetés |














