Fórum témák

» Több friss téma
Fórum » MIG/MAG/Co2 hegesztő készülékek házilag
Lapozás: OK   156 / 278
(#) Ricsi89 válasza kopasz11 hozzászólására (») Nov 15, 2014 /
 
Szerintem elég jó áron kapható itt szinte mindenféle tekercselési anyag. Bővebben: Link
(#) kralikandras válasza kopasz11 hozzászólására (») Nov 15, 2014 /
 
Bővebben: Link Itt nézz körül - telefonálj!!! -kilóra is adnak értesülésem szerint /huzalt/.
A hozzászólás módosítva: Nov 15, 2014
(#) kopasz11 válasza fongab hozzászólására (») Nov 18, 2014 /
 
Szia!légyszi. áruld el te milyen szalaggal szigetelted le a primert? Valamint azt is írtad,hogy tudsz valamilyen házi technikát:A huzal zománcozásához.Kérlek oszt meg velem légyszives ha nem okoz hatalmas beruházást és a ház körül is van rá lehetőségem.Akár egy kisebb kemencét is el tudnánk készíteni fiammal ,gyorsban. Csak a a lakk típusa vagy nevére lenne szükség s hogy hány fokon+ égetési idő.Előre is kösz,Tisztelettel Gyuri.u.i. várom válaszod,Üdv.
(#) kopasz11 válasza kralikandras hozzászólására (») Nov 18, 2014 /
 
Üdvözöllek!Megfogadtam tanácsod.Beszéltem velük,annyit mondtak hogy csak a primer.Itt (3 kg ra értendő) 13000 hft köröl mozog, árban. Nekem jelenleg ez az összeg nagyon sok.
A hozzászólás módosítva: Nov 18, 2014
(#) fongab válasza kopasz11 hozzászólására (») Nov 18, 2014 /
 
Szia
"áruld el te milyen szalaggal szigetelted le a primert? " = szalag link ez egy vászon szalag, ruhára koptatónak is jó, de lehet ez a eredeti rendeltetése.
Zománcolást, nem tudok neked mondani. Én a huzalt tekertem be szallagal, majd lett lakkozva.
De erről itt irtam mint irtam a lakk kétkomponensü volt, jelen esetbe, talán a buvár szivatyúnál használnak, hasonlót. (nagy hőt az se bírja. Legalább is amelyik a kollegámnak volt. )
Ez ujra tekert trafó, szekundere volt, 2sor . (sok helyett elvett de ugyan az a drót lett vissza rakva 6menet hiányával. )

Volt kisérlet, profil huzal előállítására. (NSU öninditó/dinamó tekercselése) Kerekből, akartünk lepossat csinálni, (jó is lett CSAK szigetelés nem sok maradt rajta ) Igy lett véve, profil szigetelt huzal, és a NSU beindult.
A müvelet 2hónapig tartott, 2főnek, maga a tekercselés, az 4nap volt. Atöbbi az csak probálkozások, van ami lett használva, van ami nem.
Pl.: a profilnyomás alatt lejött szigetelést, sehogy nem tudtuk potólni. Pedig erre is voltak kisérletek, de vagy nagyon kemény lett a lakk, és törött, vagy hő hatására elkezdett folyni, és ez forgó gépbe nem szerencsés.

Részemről én nem javaslom amit csinálni akarsz.
Ha körbe tekered a húzalt akkor helyet veszitesz. Ha tekerés után lakkozol (hogy szigeteljen ) akkor egy nagy tömb lesz ami ha átmelegszik nehezen fog kihűlni.

üdv.
(#) Melphi hozzászólása Nov 30, 2014 /
 
Sziasztok!
Építettem rendelésre egy huzaltoló mechanikát egy Hega típusú géphez, mint látjátok sajnos a motort befordítva kellett betennem, mert más különben nem fért volna be a doboz alsó felébe, de így is tökéletesen befűzhető, a megrendelőnek is tetszett.
(#) hulala válasza Melphi hozzászólására (») Nov 30, 2014 /
 
A huzal görgőt könnyű cserélni ill. fordítani ?
(#) Melphi válasza hulala hozzászólására (») Nov 30, 2014 /
 
Igen lehet, de minek?
(#) fongab válasza Melphi hozzászólására (») Nov 30, 2014 /
 
Szia
Ha a megrendelő meg van elégedve, akkor jó munkát végeztél. Gratulálok.

Amit én másképp látok, az a húzalt is, a előtóló vezérléshez kellet volna tenni, és hordozhatóvá. (leemelhető legyen, a trafóról.) Előnye: a trafó maradhat ott ahol van 2vastag kábelt kell csak vinni, a előtólóval eggyütt. Csak a hegesztő áram beállítása, a nehézkes, a többi az kéz közelbe, lenne.

"A huzal görgőt könnyű cserélni ill. fordítani "
"Igen lehet, de minek?" Ha vezetéket választasz akkor a görgöt is cserélned kell, vagy fordítani. Csere az 4...5dob után márt rászolgál, ha szennyezett a vezeték, akkor lehet hamarabb is. Ha elkezd csúszni, akkor is meg kell nézni. (görgő nem elég feszes, sok szenyeződés van a munka kábelba, stb.,stb.

üdv.
(#) Melphi válasza fongab hozzászólására (») Nov 30, 2014 /
 
Köszönöm a hozzászólást, de erre mind gondoltam, a hordozhatóságot én akartam, de a rendelő kérte hogy fixre szereljek, mivel kazánokat hegeszt ezért nem kell mozgatni, és így mindig kézre áll neki. A hozzáférhetőséget mint írtam azért nem letehet megoldani úgy ahogy kellene, mert nem tudtam nagyobb, akarom mondani mélyebb dobozt szerezni, a huzalvastagság sem gond mivel hihetetlenül könnyű levenni az egész görgőt a tengelyről, mivel egy műanyag anyával van lefogatva, ami úgy van kialakítva hogy az ember három ujjával le tudja csavarni.
(#) hulala válasza Melphi hozzászólására (») Nov 30, 2014 /
 
No én biztosan nem így csináltam volna még ebben a dobozban sem .
(#) Melphi válasza hulala hozzászólására (») Nov 30, 2014 /
 
Még jó hogy nem vagyunk egyformák, amúgy csinálnom kell még meggyet, de azt is ugyan így csinálom.
(#) hulala válasza Melphi hozzászólására (») Nov 30, 2014 /
 
Én gyakran váltok huzalt 0.8-ról 1.2-re és vissza és jó rálátni a befűzésre és a görgőkre . Bár az enyém 4 görgős .
(#) Melphi válasza hulala hozzászólására (») Nov 30, 2014 /
 
A 0.8 az kasznizni való nem hinném hogy 8-as kazánlemezben sok kárt okozna, amúgy amit építettem magnak hegesztőt abban nekem is 4 görgős 90w motor van, de itt erre volt igény mivel már a motor adott volt.
(#) hulala válasza Melphi hozzászólására (») Nov 30, 2014 /
 
Azt írtam , hogy "én" !- Ismerem a hegesztés alapjait is . De a praktikus megoldásokat is keresem - nem vagyok mazohista .
A hozzászólás módosítva: Nov 30, 2014
(#) nyekk válasza Melphi hozzászólására (») Nov 30, 2014 /
 
Hali.
Márpedig, Én 0.8-al hegesztettem tavaly, központi fütésnek kazánt ,most is az szolgáltatja a meleget . Tüztér 5mm,borítás 4mm -es lemez. Képeket mellőzném ,mivel ez a topik nem evvel foglalkozik.
(#) hulala válasza nyekk hozzászólására (») Nov 30, 2014 /
 
Igen , tökéletesen ment nekem is .... Viszont még megjegyzésként hozzátenném , hogy a hegesztők nem nagyon szeretik a nyitott vagy fedetlen huzaldobot (ami a mellékelt képen látható ) de persze ezt nagyon egyszerű pótolni vagy provizórikus megoldást találni rá .
(#) Melphi válasza nyekk hozzászólására (») Nov 30, 2014 /
 
Szia?
Miért mellőznéd a képeket, mit láttál ami nem ide való?
(#) nyekk válasza hulala hozzászólására (») Nov 30, 2014 /
 
Ha nincs dobozban,nagy esélyel figyelmetlenségből csiszolás közben sérülhet,roszabbik esetben hegesztés közben .Nagyobb az esélye,hogy oxidálódik,ha nincs minden nap használatban,valamint por,piszok rárakódik,ami esetleg bejut a drótot vezető bowdenba.
(#) nyekk válasza Melphi hozzászólására (») Nov 30, 2014 /
 
Nem tudom konkrétan a varratokról készítettem- e képet,mindjárt megnézem.Magában a kazán meg nem ebbe a topikba tartozik (szerintem).
(#) nyekk válasza nyekk hozzászólására (») Nov 30, 2014 /
 
Kicsit, silány a kép minőség (telefonos),de a lényeg nagyjából látszik.
(#) hulala válasza nyekk hozzászólására (») Nov 30, 2014 /
 
Pontosan !
(#) hulala válasza nyekk hozzászólására (») Nov 30, 2014 /
 
Aprítékos hőcserélő 3 , 4 és 5mm-es anyagok - ezt 0.8-assal .
(#) Mjdl válasza hulala hozzászólására (») Dec 25, 2014 1 /
 
Kellemes karacsonyi unnepeket minden kedves tagnak
(#) hulala válasza Mjdl hozzászólására (») Dec 25, 2014 /
 
Köszönöm a többiek nevében is . Neked is és családodnak is békés és boldog ünnepeket .
(#) csa7684 hozzászólása Dec 28, 2014 /
 
Heló Egy egyfázisú ívhegesztőhöz szeretnék kegy szekunder oldali szabályozást megépíteni. Régebbi beszélgetésekben találtam egy lengyel eredetű tervet, de nem derült ki, vagy csak én nem találtam éles próbáról való beszámolást. Konkrétan a kissadam által közzétett és általa megépített terve gondolok.
(#) kissadam válasza csa7684 hozzászólására (») Dec 29, 2014 /
 
Jómagam nem próbáltam még ki hegesztés közben, jelenleg építés alatt állnak a projektek, csak a szabályzó részt próbáltam ki "műterheléssel". Előttem már megépítette egy fórumozó aki egy szakdolgozatot is csinált belőle, élesben is kipróbálta, neki jól működött. Több szabályzó kapcsolást is kipróbált és méréseket is végzett rajtuk.
Az illető AccessDenied néven van itt jelen a fórumon, őt keresd. A hegesztő transzformátorok szabályzása topicban írt erről a szabályzóról bővebben.
(#) nyekk válasza csa7684 hozzászólására (») Dec 29, 2014 /
 
Üdv.
Ha nem ragaszkodsz a szekunder oldali szabályzáshoz ,van fent a cikkek között egy PIC-es szabályzó,primer oldalról.Olcsóbb megépíteni,hogy melyik a jobb ,primer oldalról ,vagy szekunder oldalról szabályozni,ezt majd valaki hozzáértő bővebben kifejti.A kapcsolást Én megépítettem ,tirisztor párral,triakkal is kitünően működik.
(#) buburobi válasza csa7684 hozzászólására (») Dec 29, 2014 /
 
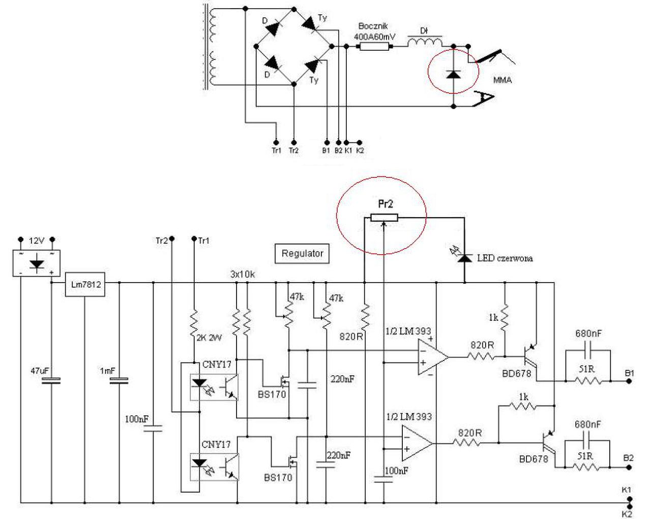
Szia! Nekem konkrétan az a kapcsolás nem működött (másoknak igen). Nekem a csatolt rajz vált be. Kb 1,5 éve elégedetten használom... A potikka kellett variálnom, de már az értékükre nem emlékszek. Talán 10k és 2,2k.
(#) csa7684 válasza kissadam hozzászólására (») Dec 29, 2014 /
 
Köszi az útba igazítást! Nem kételkedek az áramkör működése felől, csak azt szeretném valahogyan tisztán látni, hogy elég egy gyújtókör ami megfelelően berántja a tirisztorokat a szekunder pozitív félperiódusa alapján, vagy pedig szükség lenne egy komparátor áramkörre amely egy sönthöz kapcsolódik a kimenő ágon, és összehasonlítja a beállított értéket a valóságos kimenő értékkel a söntön átfolyó áram alapján pedig korrigálja a tirisztorok leszabályozásával. Ugyanis a tirisztorok induktív fogyasztásnál öngyújtást tanúsítanak pl. egy 25 % -os beállításnál amikor a pálcát a munkadarabhoz érintjük a tirisztorok 100% - os teljesítményre kapcsolnak. Sajnos én már sokat kísérleteztem ennek a kiküszöbölésén de nem jártam sikerrel. Most annak örülnék, ha valaki tapasztalatból kijelentené, hogy ez az áramkör induktív terheléssel is frankón szabályoz.
Következő: »»   156 / 278
Bejelentkezés

Belépés

Hirdetés
XDT.hu
Az oldalon sütiket használunk a helyes működéshez. Bővebb információt az adatvédelmi szabályzatban olvashatsz. Megértettem