Fórum témák
» Több friss téma |
Fórum » Oktató rádiókészülék dokumentációjának tervezése
Témaindító: szendi001, idő: Dec 7, 2011
Témakörök:
Bővebben: Link Ha ez lenne az, akkor ez egy másik fejlesztés része lesz. Az alapelv és a technológiai szint is távol áll a tervezett készüléktől.
Igazából nem a Tayloe = quadratura mixer-re, hanem a "TLT" illetve "H mode" mixer-re gondoltunk.
Illetve az egyszerűbb "74hc4066 mixer" megoldásokra. Sajnos meghajtása korrekt négyszögjelet igényel, nagyon érzékeny a balunokra és leginkább RH sávon használható, de az Ip3 felmehet akár+40dBm-ig.
Na ott pont nem néztem. Máshol 7-10USD.
Sokadjára sem találtam meg az AD831 foglalatának pontos bekötését. (Nem az smd verziót, hanem a furat szerelt verziót). Ha valakinek van ötlelte szívesen meghallgatom. Jelenleg adaptert terveztem be, (ez 2 dollárért kapható) és egyszerűbbé tette a nyákot, de nem ez lenne a hosszútávú megoldás. Dolgozott valaki ilyennel?
meglett...Bővebben: Link
Miért lesz jobb paramétere négy párhuzamosan kötött Fet-nek egy simához képest? Ezt láttam más cikkben is kettővel. Bővebben: Link A rajz a lap közepén van.
Mert azért ez nem tisztán párhuzamos kapcsolás, és pláne nem a FET -ek vannak párhuzamosan kapcsolva, hanem a velük készült erősítő fokozatok. Ezért az eredő erősítésnek valamilyen törtvonalas közelítésű karakterisztikája van. Pontosan nem elemeztem, de az a tény, hogy a fokozatok munkaellenállásai speciális módon sorba kapcsolódnak, lehet hogy linearizálja az átvitelt.
A hozzászólás módosítva: Dec 15, 2014
Sikerült beszereznem két nem SMD foglalatot AD831-hez. kb. 10 éve láthattam először egy képet róla és akkor is az riasztott el, hogy nagyon sűrű a lábkiosztása. Mivel az adapteres nyákot már megterveztem és adapter is érkezik, mindenképpen ki tudom próbálni a keverőt. Igazi megoldás a most beszerzett foglalatra való áttervezés lenne, de ez kezdőknek semmiképpen nem egyszerűen szerelhető konstrukció. Tisztán kivitelezés szempontjai miatt a DBM tűnik egyszerűbben kivitelezhetőnek, ha az IP3 értéket amúgy tartani akarom, mint célt.
Segítséget szeretné kérni, hogy a BF244, 245, 246 között mi lehet a lényegi különbség egy előerősítő keverő kapcsolásban? A CP462 kiváltására kellene 2 db párhuzamosan kötésével. Bekötés szempontjából nekem a BF244 lenne ideális, de valamiért csak gyártottak ennyi félét... Olcsósítás felé mennék, ezért nem akarok beszerezhetetlen anyagokra tervezni. Néhány ár: A házi DBM nekem 220 Ft-ból jött ki. Igazából olcsóbb építeni mint venni egy NE612-őt, tehát ha az IP3-at nem veszem figyelembe, már akkor is megéri.
Megnéztem megint. CP643... bocs. Nagy áramú fet, ami alacsony IP vel üzemel. 86-os ÉK-ban van róla leírás.
Fórumokon azt lehet olvasni, hogy 4-6 db kommersz FET-et kapcsolnak párhuzamosan a helyettesítéshez
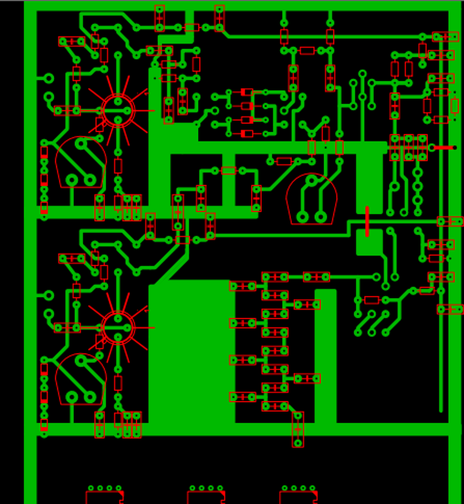
Ma végülis rajzoltam egy panel tervet az AD831-hez. Ily lett.Bővebben: Link Ennek a rádiónak az első fele, a szűrő végéig.
Jelenleg összejött minden anyagom. VAN AD831, DBM, NE612, több féle fet, foglalt és terv. Legyártották a BME-n a DDS VFO nyákjaimat is. Csak a vevő nyákokhoz való filmet kell még szereznem. Lényegi eltérés lesz, hogy a szűrőt külön bébi panelre teszem. Ezzel tudok váltani kf frekvenciákat. jelenleg tudok építeni 4 féle létra szűrőt, ebből 1 db kerek 9 megás lesz. Köszönöm 1 DRP nek és Ferkógyereknek a cuccokat.
A hozzászólás módosítva: Dec 17, 2014
Tali bt megküldte a ferrit gyűrűket is. Ennek értelmében 3 körös sávszűrőkhöz minden megvan.
Akkorát szívtam... A BME ETT labor elköltözött, én meg nem tudtam átvenni a nyákokat. Ellenben lett egy dobozom amibe a legjobban sikerült vevőt egysávos adóvevőként bele fogom telepíteni. Még 3 nap a nagy szabadságig, vágom a centit.
Ma nekiálltam megtervezni a 8ET féle front-end nyákját. Alábbi elrendezés lesz a vevő: Sávszűrő, BFW16 erősítő, egyedi DBM, 2x BF246, előszűrő, BF246, létraszűrő, MC1350, NE612, LM386. AGC az elvek szerint csak a KF oldalon. Kap egy saját BFO oszcit és egy S mérőt.
AGC ügyben van némi előrelépés. Legtöbb cumó tartalmaz egy műveleti erősítős időállandóval jellemezhető tagot, amely az IF erősítő első tagjának erősítését változtatja. Találtam egy beváltnak mondható több száz példányban megépített verziót, ami LM386-ot használ. Mivel az eredeti koncepcióban én is eljutottam arra hogy érdemes lenne két LM386-ot használni, így spanyol viasz elve szerint ezzel kezdek kísérletezni. Igaz én sorba kötöttem volna őket. Külön érdekes, hogy a visszacsatolás állítható potival, szóval más konstruktőr is agyalt ezen az elrendezésen.Bővebben: Link
Szendi!
Valamiért a "jobb" készülékekben a KF kimenetén lévő jelet erősítik egyenirányítják , időállandót adnak hozzá és úgy megy vissza az RF és KF fokozatokra az AGC jel. Nem a demodulátor után veszik le a hangfrekiből az AGCnek való jelet. Hááát igen annó a profi rádiókban akár 3 4 időállandója is volt az AGC körnek amit változtatni tudtál (1s 10s 0,1s amennyire időben QSB-s volt a sáv úgy játszhattál , lásd ML400, ML1250 rádiók) A hozzászólás módosítva: Dec 27, 2014
Az a baj ennél a verziónál, hogy a KF erősítő maga az amit saját magába vissza kellene csatolnia. Az első RF fokozatokat az IP3 miatt nem illik visszacsatolni az eddigi olvasmányok alapján, itt meg nincs több fokozat csak a keverő. Láttam olyan megoldást, hogy két db MC1350 volt a KF ben és onnan vissza lehetett csatolni. Közben azon is gondolkodom, hogy a keverő ből kijött jel lineárisan változik-e? Ha igen, akkor lehet használni, mert arányos.
Van egyébként valami jó rajzod KF re? A hozzászólás módosítva: Dec 27, 2014
Elmúlt (10)években RT évkönyvben is és havi számokban több TCVR leírás is volt.
Meglesem a pontosabb adatokat.
RT EK 2004 19x oldalak PIN diódás csillapítók a KF-ben
RT EK 2005 21x oldalak közbenső KF frekire kever és abból lesz az arányos AGC jel A hozzászólás módosítva: Dec 27, 2014
RT 2001 havi 04 05 06 07 KF exceiter
! Idézet: „IP3 miatt nem illik visszacsatolni az eddigi olvasmányok alapján,” Ok, ha akkor KFben szabályozunk. Ott se az erősítő elemek munkapontjával játszani, hanem PIN diódás csillapítókat elhelyezve a jel útjába. Másik miért nem jó a hangfrekiből nyert AGC szabályozása? RT 2001/05 részében van körbe járva. (röviden : A hangfrekis erősítőben már torzul a jel és így az egész szabályzás is azzá válik késik , leül stb )
AZ RT ÉK 2005-ből egy oldal hiányzik... Pont a kapcsolási rajz. Kezdem érteni, amit írsz szabályozási torzítás ügyben. Az egyetlen előnye, hogy egyszerű. Több helyről a PIN diódás csillapító tűnik elő, megnézem a többi rajzot is. AZ RT ÉK 2004 komplex konstrukciónak tűnik.
Idézet: „RT ÉK 2005-ből egy oldal” Csak tiszta forrásból !Nem lestem még a PIN diódák árát. Remélhetőleg nem túl sok mivel egy egy KF erősítő láncba többet is beépítenek. A hozzászólás módosítva: Dec 28, 2014
|
Bejelentkezés
Hirdetés |






!
!




