Fórum témák
» Több friss téma |
Fórum » TV hiba, mi a megoldás?
EW korrektor hiba.Ha nem állít a poti semmit,nézd át a korrekciós áramkört.Kondik,diódák,és mag az IC (TDA8145) is lehet rossz.Időnként megég a korrekciós tekercs is,de az nagyobb galibát okoz.
A sorkimenő mögött a potiknál van ez az áramkör. István
Jó estét kívánok!
Szeretnék kérdezni valamit és a segítségedet kérni. Van egy samsung plazma tv 2008 as. Modelszám S-42E92HBe szeretném kapcsolni de nem kapcsol be.A lámpája villog...5ször szünet és megint 5 ször. Ha bedugom a konnektorba akkor hátul kattan meg kis szívó hangot ad. Távirányítója nincs de egy másik újabb samsung távirányítóval próbáltam csak érzékeli de nem csinál semmit. Szerinted mi lehet a baj? Válaszodat előre is köszönöm.
Sziasztok! Van egy sony wega kf-60sx300k típusú tvm,amiben elszállta kék lcd panel. Sajnos a szerelő Több hónapos várakozás után sem sikerűlt neki megjavítania . A kérdés az volna,van e valakinek ilyen panelja,vagy valaki esetleg meg tudná e mondani,a panelon lévő gyári számokat?Kovács Miklós
Szia. A potival csak még homorúvá tehető a kép, ha tovább állítom olyan lesz mintha összehúznám a sorméretet. Szinte majdnem teljesen szélső állásban van a trimmerpoti.
EW hiba, egy kondi ki van száradva vagy kontakt hiba, esetleg nF kondi kiégett és értékét vesztette.
Sziasztok!
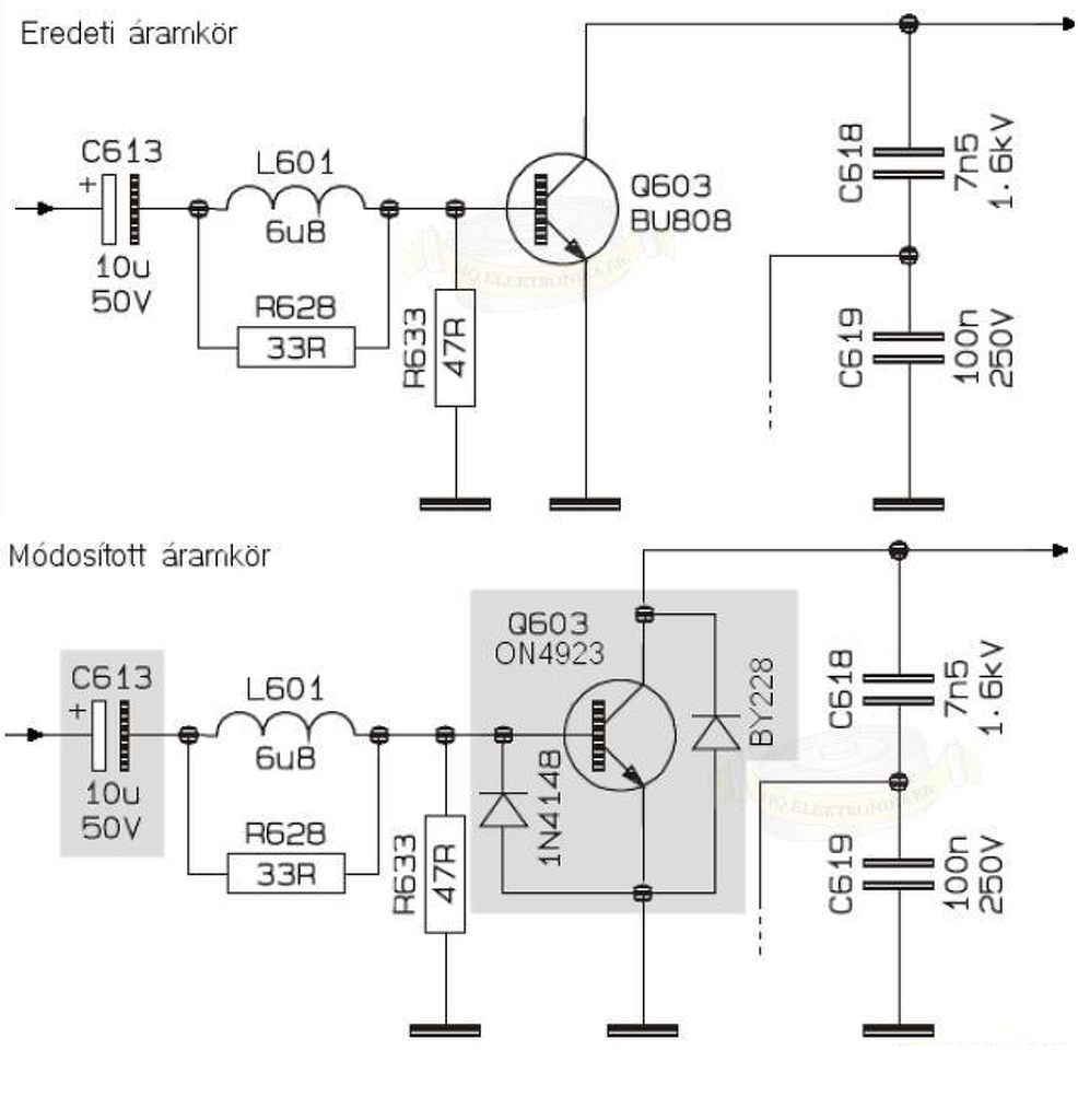
Egy újabb érv az ON4923 alkalmazására BU808 kiváltásánál. Sikeres 11AK30 javítás ON4923-al, hűtőborda nélkül, enyhén langyos hűtőzászlóval. Bővebben: Link. A C613 pozíciójába most is a jól bevált 47 uF, 63V-os strapabíró magyar MM elkó került. A hozzászólás módosítva: Dec 15, 2014
Igen, a linkemben erre a képre utaltam (Hq elektronika).
Hali. Lenne egy Philips 21PT440B/58B TV.
Kiégett biztosítékkal érkezett. Cseréltem, természetesen újra kiégett. Egyenirányító diódákból kettő zárlatos volt. 1N5062 típus volt, tettem helyette 4 darab 1N4007et. Bekapcsoltam, ellőte magát a 2540es kondi, aminek az értékét már nem tudom. Kivettem a 7507es BT137es alaktrészt, nem hibás. Kivettem a 7540es P4NA60FI alaktrészt is, az sem hibás.... További tippek?
Tudod ezeknek az "alkatrészeknek" az elnevezését? Mert ha nem tudod, akkor ki sem tudod mérni őket.
Nem értem ezt a kiégett biztosítékkal érkezett dolgot.
AZ elsőt nem tudtam pontosan amikor írtam, hogy triak vagy tirisztor, elfelejtettem amikor írtam,a másodig meg egy FET. Miért?
Hoztak egy TV-t, amibe ki volt égve a biztosíték. Vagy mi nem világos?
Rajz: Bővebben: Link. Az eldurrant kondenzátor 220pF, 1kV-os típus.
Azért,
Idézet: „Mert ha nem tudod, akkor ki sem tudod mérni őket.”
Ja közbe én is megtaláltam a rajzot.
Utánnanéztem milyen alkatrész, és aszerint mértem a Skori oldalán lévő leírás alapját. Csak amikor írtam a hozzászólást, eléggé siettem, így egyszerűbb volt írni hogy alaktrész, minthogy visszakeresni hogy triak, vagy tirisztor volt-e. Egyébként a kondik durrogtatnak, meg a biztosítékok villantanak, akkor a hiba egyértelműen a primér körben van? Mert ha a szekunder körbe lenne, akkor a trafó be sem indulna, mindig lekapcsolna nem? Tehát a hibát a primér odlalon kell keresnem, nem?
Az a 220pF-os kondi magától szokott bezárlatosodni. Cseréld ki, tedd vissza az összes jónak mért alkatrészt és kapcsold be.
Azért nem értem , mert , ha valaki meg van szorulva segítünk , de ha valaki üzleti céllal gondolja a segítséget az már nem ok.
Tehát , ha te azért vállalsz be tv javításokat , hogy majd itt szépen megoldjuk neked , és hajrá lehet kérni a gazdájától a javítás árát , akkor az nem hiszem , hogy belefér . És ha netalán valami nem jön össze akkor majd kire fogsz hivatkozni ránk , hogy mert mi írtuk itt ezt meg azt . Sokszor segítünk , és segítettünk már , de ha észre veszem azt , hogy valaki ebből olyasmi haszonra szeretne szert tenni , ami mögött nincs értékelhető tudás anyag , akkor onnantól részemről nem nem szívesen segítek. A hozzászólás módosítva: Dec 15, 2014
Igen, ha jó lesz, akkor kerestünk neki kemény 20€ profitot
OK, egy próbát megér.
eyess: Én nem ezzel keresem a kenyerem, hobbim csak. Ha elromlik valamit elektronika, szívesen javítom. Van hogy nem kell hozzá segítség, van hogy kell. Általában ezek a régi TV-k úgy vannak, hhogy ideadják, ha megjavítom, akkor meglesz, ha nem, akkor maradjon alaktrésznek. Sokat tanultam már így javításokkal, természetesen csak itt a fórumon, tehát jól jönnek azok a tippek.
Ezt nem tudhatjuk.
Jdani: természetesen , ha így áll a helyzet , akkor visszavonok mindent , de remélem tisztában vagy azzal is hogy ha mégsem , akkor a kezeidből kiadott másnak megjavított tévék utáni problémák már nem a hobbikör , illetve hobbikategóriába tartozik .Ez csak addig igaz , és betartandó , amíg csak saját magadnak teszed javítod stb. Ezzel ugyanis , csak saját felelősség , és más egyéb terhelő dolog alól mentesülsz. Tehát remélem úgy is van ahogy írtad.
Azért nem a szép szemeikért szoktam megjavítani ezt azt. Általában zárlatos diódák, púpos kondik, zárlatos tranyók szoktak lenni. Amit meg nem tudok megjavítani, mondom, az kuka. Itt ez a mostani TV. Biztosítékot már nem üti ki, pufferban már van feszültség, ennek ellenére a TV nem indul, még csak a visszajelző sem világít. Még kicsit elbabrálok vele, vagy ha valaki ír valami tanácsot, megnézem, de ha nem fog menni, akkor kuka. Nem szokásom egy dologgal egy hétig foglalkozni. Nem vagyok én hivatalos szerelő, hogy mindenki idehord mindent, max csak ilyen apróbb hibákkal, vagy ,,kilökendő,, cikkeket.
Az STP4N60F , és az MC44603P alkatrészeket , illetve környékét kel vizsgálni.Készenléti sincs ?
Cserélted a kondenzátort? A FET drain-je és a nagy pufferkondi negatív sarka között van feszültség? A rajz megint csak segít!
AZ MC44603 1es és 2es lábán mérem a feszültséget, ott 12V és 9V között ingadozik, nem tudom miért...
Kadarist: 310V van. Ja igen, cseréltem a kondit. A hozzászólás módosítva: Dec 15, 2014
A FET biztosan jó? Ha az MC tápját szűrő elkó és az összes ellenállás is jó, akkor cseréld az IC-t. A szekunder oldali puffereken egyáltalán nincs feszültség?
Ja, azzal kezdtem hogy megy-e a trafóra valami táp, de semmi.
2520 meg 2525 elkót cseréltem, de 2523 elkó nincs is a nyákba... Tegyek oda valamilyent? eyess: trafó 3-4es lába? Vagy mire gondolsz? A hozzászólás módosítva: Dec 15, 2014
Az ic 3 mas lábára. a 7520 ic.
A hozzászólás módosítva: Dec 15, 2014
|
Bejelentkezés
Hirdetés |




S-42E92H






