Fórum témák
» Több friss téma |
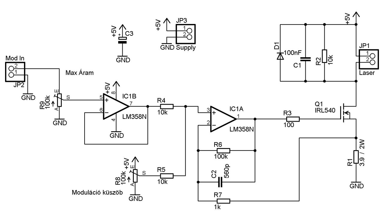
Mod in:
-Akkor van rá szükség,ha pl egy lézershow készülékben használod a lézerdiódát.Ez lehetővé teszi külső jelre történő "villogtatásást" a diódának. Moduláció küszöb: -A lézerdiódáknak van egy áramhatár értékük,ahol elkezdenek lézerként viselkedni. Ez diódánként,teljesítményenként változik. A mod küszöbbel erre a küszöbértékre szokás a diódát előfeszíteni pl +60mA ahol még pont nem kezd el sugározni,csak éppen pislákol. A "módosított" rajz tökéletes lesz,de felhívnám a figyelmed: Nem baj ha az az 5V ami a potméterre csatlakozik,nagyon stabil.Nem ingadozhat max 1-2mV-ot.Érdemes 10-12V-ból előállítani egy TL431 segitségével ; vagy egyéb precíziós feszültség referencia eszközzel. A táp forrás 10-12V ból a lézerdiódának+lm358-nak pedig egy normál 7805-ből lehet stabil 5V-ot készíteni.
Evvel kapcsolatban én is szeretnék kérdezni, a "mod in" bemenetre lehet PWM jelet kötni hogy gravírozáshoz tudjam a teljesítményt szabályozni?
Sziasztok.
Megterveztem a lézerhez az áram generátort. Vettem ebay-ről lézer modult. Ezzel az áramgenerátorral működne ? Nyáktervre valaki esetleg rá tudna nézni hogy jó-e teljesen ? A lézer alkalmas fa gravírozáshoz ? (persze megfelelő hűtéssel) vagy kell még hozzá valami fókuszáló lencse ? Köszönöm a választ előre is. Üdv Erik.
Értem. És a nyákterv az jó ? Használni lehetne hozzá ?
Ahogy elnézem azon a lézermodulon van áramkorlát, szóval elvileg felesleges hozzá. De valaki erősítsen meg.
91.2 Ohm smd ellenállás van rajta sorba kötve a negatív lábbal.
UP!
![]() Mi most a legerősebb piros dióda amit be lehet szerezni és honnan célszerű?
DVD íróból a legolcsóbb és kb 500mW teljesítményt tudnak. Ha ennél komolyabbra van szükséged, blue ray lézer, ami igaz nem piros hanem kék színű, írókban max 1000mW található. Ha ennél is komolyabb kell akkor Infra lézer, itt kb mind árban, mind teljesítményben a határ a csillagos ég. De egy 5-10W lézer még elérhető árban van. Pl: ebay
4-5W elég lesz?!?
A hozzászólás módosítva: Dec 5, 2014
Ajajajj... nem gondoltam, hogy már itt tartunk
![]() A cudar mindenit. Közben nyomoztam én is egy kicsit, pusztán szórakozásra azt hiszem elég lesz az LPC-836 is. Így is jóval jobb lesz mint a régi DVD-s lézerem volt, és a szemem is ép marad legalább. ![]() Ebayen 2k-ért van darabja, be is rendeltem párat. Köszi mindkettőtöknek!
Úgyvan,érdemes a kicsi és olcsó diódával szórakozni.Az a 4W-os se nem olcsó,se nem használható megfelelő optika és meghajtás+hűtés nélkül. Külföldiek játékszere.
Heló! tudna nekem valaki segíteni? dvd lézer meghajtásához kellene egyszerű megoldás próbáltam több dolgot de eddig minden lézerem tönkre ment . természetesen nem csodálkozom rajta.
amikkel próbálkoztam 1. ellemes megoldás 2 db ceruza ellem önmagában 2. ellemes megoldás lézer toll modullal, ezzel az a gondom hogy nem ad le akkora teljesítményt a lézer amire képes lenne és ez sem vált be . 3. adapter és telefon töltő, jól világit de hamar tönkre vágja. itt 5v és 300am volt az adapter 3v és 4-5v mivel álithato Ezen kivül próbáltam építeni az itt leírtak közül de nem sikerült mivel vagy nem tudtam beszerezni a hozzávalót vagy nem sikerült elkészíteni. ezért fordulok hozzátok hátha tudtok valamiben segíteni. A hozzászólás módosítva: Dec 23, 2014
Szia!
Ezt a kapcsolást megépíted, és nem fog tönkremenni egy diódád sem (ha odafigyelsz) Egyszerű, kevés alkatrész kell hozzá, próbapanelon könnyen összedobható, és nekem remekül működik , a beállított áram "bemelegedést" követően csökken, nem pedig nő, ezt tapasztaltam. A diódát soha, de soha ne rakd rá úgy, hogy az áramgenerátor feszültség alatt van, mert még letekert poti mellett is kint lehet a tápfeszültség , és ha rádugod tönkre megy mire az áramkör reagálni tudna. Lassan emeld az áramot 0-ról, és közben mérd a áramfelvételt, ahol nem nő már a fényerő az áram hatására, ott vedd visszább kicsit, és készen vagy. A diódát hűtsd alaposan! Remélem tudtam segíteni. Üdv
Értelek, A rajz kicsit magas nekem mivel kezdö vagyok modul épités terén. ezeket az alkatrészeket amik ehhez kellenek milyen eszközökböl tudnám kiszedni? mert itt helyben sajnos nem tudom megvenni.. amugy kösz a választ!
Hát.. logikai fetet p3-as (vagy 4es?..) alaplapból, erre nem érzékeny, lm358n-t sok mindenben lehet, de bevallom konkrét tippet nem tudok mondani!
Privátban írok! Üdv!
Ha csak piros lézert építesz, és elemről vagy akkuról hajtod, elég lesz egy ellenállás is sorba kötve a diódával + kell egy kb 1-10 mikrós kondi is párhuzamosan a diódával.
Keress egy olyan értékű ellenállást, ami közvetlen a tápra kötve 250mA-t vesz fel. Illetve annyit, amennyi kellene a te diódádhoz, amit nem tudok hogy mekkora Így a lézerdióda, ha akar sem tud nagyobb áramot felvenni annál, amit mérsz. Telepes táplálás esetén elég az ellenállás is de ha tápegységről hajtod, erősen javasolt az áramgenerátor használata.
Sza!
Ha nagyon nem megy a fenti áramgenerátor, akkor megpróbálhatod ezt is: Bővebben: Link, bár ez már nem annyira biztonságos. larzz: bocsi, hogy unlikeoltam a hozzászólást, de soha nem szabad áramgenerátor nélkül hajtani.
oké majd irok ha meglesznek a hozávalok addig is köszönök mindent mindenkinek.
Rosszul gondolod. Nekem évekig ment a lézerem az említett módszerrel. Még mindig menne, ha nem kapott volna vizet. Mondd el, hogy mi a baj vele szerinted? Ha nem tud több áramot felvenni, a hőmegfutás sem tudja tönkretenni. Ami önindukciós fesz keletkezhet az ellenálláson, a kondi hatástalanítja. Egyébként már 1-2 éve volt erről szó, akkor arra jutottunk, hogy telepes táplálás esetén nincs ezzel a módszerrel baj. Telep esetén ugyanis a feszültség állandó, illetve csökkenő. Van egy maximuma, ami miatt az áram sem lehet több, az ellenállás miatt.
Szóval nem kell ennyire félni, pláne nem egy vörös diódánál... Persze meggyőzhető vagyok, ha logikusan alátámasztod az érveidet
No, alátámasztom én helyetted, úgy tűnik. Hiába az ellenállás... dióda nélkül 330mA, diódával 150... ez mindent elmond. Ha a biztonságot sem előtt tartva így üzemeltetem, kb fele teljesítménnyel sem fog menni a cucc. Verem a fejem a falba bele...
ezért kellene és keresek én is valami egyszerü és hosszutávu megoldást
remélem lesz rá valami megoldás. A hozzászólás módosítva: Dec 30, 2014
Ezzel most nem egészen értem melyikünket igazoltad, de én kb. az 5. dióda után határoztam el, hogy bárki bármit mond, kell az áramgenerátor.
kérdésem a kövezkező. tulajdonomban van egy szerkezet mely zöld illetve piros lézersugarat szolgáltat, szétszórva. a falra, plafonra, vetítve. milyen teljesítményű lézer van benne? ha a hőmérséklet a szobában 15 fok celsius alá megy, (szellőztetés) akkor a zöld lézer leáll. ahogy vissza áll a szobahőmérséklet ismét működésbe lép.
Hát téged
Neked van igazad. Kell a generátor. Igaz nem pont a biztonság, hanem a hatékonyabb működés miatt IS.feldmayer: az nem tudom megmondani milyen teljesítményű a cuccod, de a zöld kristályos lézerek ezt csinálják ha hideg van. A hozzászólás módosítva: Dec 31, 2014
Az áramgenerátor (amely tisztán lineáris,tehát nem kapcsolóüzemű)nem tartozik a hatékony(elektromos hatásfok szempontból) dolgok közé.
A fennmaradó többlet feszültséget(amit nem a dióda kapcsain mérsz) az átfolyó áram szorzatával hő formájában leadja. Ideális lenne egy alacsony RDS-on FET és a lehető legkevesebb tápfesz.Ekkor nincs számottevő disszipáció. A jó minőségű alkatrészek,kapcsolástechnika és nyák topológia pedig a biztonságérzetet növelheti,főképp ha a megfelelő (dióda chip/avagy DIE) hűtésről is gondoskodtok.Nem elég ha 1kg-nyi aluborda van a közelben,annak jó hőkontaktusban kell lennie magával a dióda tokjával. Az egy pici acéltömböcske,nagyon hamar felmelegszik,megfelelő hőkontaktusú hűtés hiányában a melegedés hatására a nyitófeszültség is növekszik,ami végül hőmegfutáshoz vezet. A másik tényező az ESD védelem.Nem kell mondanom a tapsztaltabb kollegáknak:LASORB.Gyakorlatilag tönkretehetetlenné teszi a diódát.(túláram és hő ellen nem véd!)Cak egyszer kell megvenned.A diódát a meg többször,ha kisütöd....
Milyen gyorsan képes megfutni egy dióda? 1-2 sec, vagy jóval rövidebb idő alatt, ha mondjuk a hűtése több mint jó?
A kérdésem elvi... érdekel, hogy vajon mennyi az a hőfok, ahol a dióda elkezdi ész nélkül felvenni az áramot.
Korábban ezt is javasolták itt kollégák, ennél egyszerűbb nemigen van.
Bővebben: Link A szupepe féle nekem bonyolult, mivel nem akarok nyákkal foglalkozni, így a napokban majd próbálgatom ezt az egyszerűbb megoldást. Egyébként én ezzel már építettem havernak egy blu-rayes lézert, és nem volt vele baj. Ha az a dióda nem kreppant meg, akkor egy vörös sem fog. Ettől függetlenül a tesztelést megcsinálom, biztosra akarok menni.
Elfelejtettem megköszönni a választ, most pótolom!
![]() Elgondolkodtam ezen a LASORB eszközön. Telepes táplálás esetén is érdemes szerinted használni? Forrasztgatáskor le szoktam magamról vezetni minden felesleges feszkót, és a modul miután elkészült, egy elég nagy esztergált acél tömbben/csőben fog helyet foglalni, semmiféle külső behatás nem fogja érni, csak ezért kérdezem. |
Bejelentkezés
Hirdetés |











