Fórum témák
» Több friss téma |
Fórum » Csöves erősítő készítése
Ne feledd betartani a fórum viselkedési szabályait, és a topik megmaradásának feltételeit. [link]
A téma átmenetileg fagyasztva lett, hozzászólni nem tudsz!
Természetesen, amennyiben egybeépül egy erősítővel, célszerű azt a tápot alkalmazni.
A sokszorozásnak a külön, pl. dugasztápról való használatánál ajánlott, arra készült, mint önálló darab. Az a gondom, hogy 21 és 27V-om van/lesz... Nem tudom, hol a limit, amivel még jól (el) megy?
Sziasztok!
Segítséget kérnék tőletek. A gitárerősítőmmel itt járok. Már csak a vezetékek hiányoznak. A kérdésem hogy a toroid trafóm elbír-e ennyi csővel? 3x6N2P+6N1P+2x6P14P. Korábban már kérdeztem, és nem akarok pofátlan lenni, de ha nem, akkor be kell raknom még egy trafót. Akkor viszont át kell rendeznem a belsejét. A toroid 250V 0,13A + 6,3V 4A. Köszönöm a segítséget!
Elvileg elbírja ha tényleg 4 ampert tud a trafó!
Hát számold ki..
6N2P: 350mA , 6N1P: 600mA, 6P14P:760mA .. a csövek fűtésére +/-10% eltérés megengedett. Ez így ha jól számolom akkor esetedben 3170mA.. Tűrést.. a trafó biztonsági tartalékát és minden kutyafülét belevéve is elegendőnek tűnik, ha a trafó valóban 4A-t tud.. tehát ok! A hozzászólás módosítva: Jan 3, 2015
Üdv!
Sajnos kicsit új vagyok az elektronikában, de tervezek építeni egy csöves előfokot, és találtam is hozzá egy elég jónak tűnő, nem is bonyolult kapcsolást: Bővebben: Link ha valakinek lenne kedve segíteni megköszönném , arról lenne szó, hogy a "sima" bemenet mellé nekem kellene egy instrument bemenet is, ami nagy impedanciájú. de én nem igazán tudom, ehhez hogy kéne kiegészíteni a kapcsolást, illetve még egy 48V os fantom táp se volna rossz, ha egyszerűen meg lehetne oldani, de ha nem, az nem nagy gond. A 12AX7 és a 12AT7 elég lineáris hangképet ad, vagy volna rájuk jobb alternatíva? A hozzászólás módosítva: Jan 4, 2015
Köszönöm a segítséget!
Nem vagyok műszerész, és csak néhány éve foglalkozom elektronikával. Ismereteim hiányosak. Lassan fokozatosan haladok. Először csak gitár előfokokat építettem.Idáig ECL86 SE volt a leghangosabb kapcsolásom. Ez most 6P14P PP. A trafót Németországból rendeltem. Megbízom a Németekben, de lehet hogy Török vendégmunkás készítette. Egyenlőre így hagyom, és majd kiderül bírja-e? A hozzászólás módosítva: Jan 3, 2015
Rossz helyre válaszoltam, de csak célba ért.. Hát kevesünknek szakmája ez. Hobbielektronika, de mindenki annál nagyobb lelkesedéssel csinálja.. Olvass vissza sok mindenre választ találsz.
A hozzászólás módosítva: Jan 3, 2015
Nos, összerakok két ilyen kondicionálót a jelekre, aztán majd kiderül, milyenre festi a muzsikát...
![]() Aztán, gondolkodva - de nem sokat - a potméter elhelyezésére, úgy döntöttem, bőségesen elég lesz a két fokozat közé tenni, vagyis a csöves rész után, a félvezetős (JLH) előtt leend. A bemeneti jelem normál nívó között lesz valahol, így a túlvezérlésre nem kell ügyelnem, csak a végerő hangosságra. Jó lesz ez, akárki meglássa. A hozzászólás módosítva: Jan 4, 2015
Szia!
Nézd meg a Marshall jcm800 2204-es bemenetét, az is ezekre a csövekre épít, azt a bemenetet beleteheted. A 12ax7 max papíron lineáris, pont azért használom a gitáros cuccaimban,mert gömbölyíti a mélyeket meg a közepeket és nem csilingel a magasa..ha ugyan azt a gitárt egy lineáris tranzisztoros erősítőre kötöm,cseng a magas, dörmög a mély... A hozzászólás módosítva: Jan 4, 2015
Nemtudom, hová tegyem fel a következő kérdésem a témával kapcsolatban. Nemmindenki használ ilyet, ezen a topikon kívül.
Köszönöm a választ, nos én arra gondoltam hogy építek egy előerősítőt, és egy végerősítőt külön, azért, hogy az előerősítőt stúdió előfok-ként használnám, mikrofon, vagy gitár felvételre, viszont végfokkal együtt egy normál gitár erősítőként üzemelne . Szóval az előfoknak szerintem jobb volna a valamennyire lineáris hangkép nem? Vagy a stúdió előfokok sem teljesen lineárisak? Mert a fönti linken ezt a kapcsolást stúdió felhasználásra szánták, szóval nem teljesen értem.
Vagy van esetleg valakinek valami jó kis kapcsolása ilyen előfokra? meg akár végfok is érdekelhet, bár erre a Fender Pro JR végfok részét használnám
Ezt gyártó válogatja. Van ahol az előfok színez, van ahol a végfok, van ahol egyik sem...(hanem pl a kimenő trafó)
De logika azt mutatja, hogy az előfok nem lehet lineáris átvitelű, hiszen itt kap helyet a hangszín kör is, ami már borítja a linearitást. Vagy csinálsz egy lineáris előfokot, amit csak stúdiózni hazsnálsz és utólag színezed meg szoftveresen a hangképet. Nem tenném külön dobozba őket, csak vezesd ki az előfokot, illetve külön kapcsolót tegyél a végfok fűtésére, illetve anódjára, így azt nem feltétlen kell használnod, ha stúdiózol... Volt egy 6n2p-s előfokom, ilyen célra, IC-s buffereléssel. Nálam nem volt lineáris az átvitel és jól ment. Ráadásul ez egy olyan csöves erősítőre volt illesztve, ami a 8-10 dB alatti részeket észre sem veszi. 22dB-es jelnél ébredt benne a dög, a stack hang. Ez az előfok pedig elősegítette, hogy a nem dög hang is dög legyen, ami meg alpból dög, az még dögebb legyen. Szóval egy plexi driver. A hozzászólás módosítva: Jan 4, 2015
Köszönöm
Végül is a legjobb előfokok csövesek, szóval kicsit mindenképp kell, hogy szinezzen.... De ha én ezeket egy doboz alá akarom rakni... akkor kb 4 kapcsolásból kéne összegyúrnom egyet, de ez annyira még nem megy nekem Az előfokhoz van egy táp kapcsolás, ha az egészet egy dobozba rakom, akkor az kuka, vagy teljesen át kell írni az értékeket, aztán a Pro Junior végerősítő részét ishozzá kell operálni, meg a Marshall bemenet részét, hogy legyen mic, meg instr. bemenet is. Nagyon lelkes kezdő vagyok, de ez már túltesz a tudásomon ![]() Akkor van az alap előfok: Bővebben: Link A pro Junior, amiből a végfok kell: Bővebben: Link (itt a konstrukció szinte megegyezik azzal amit én akarok, a tápellátás része megfelelő lenne? Marshall : Bővebben: Link Ennyi
Sziasztok!
Csöves erősítőt készülök venni, 2 között vacilálok: 1. Bővebben: Link 2. Bővebben: Link Megtudnátok mondani nekem, hogy melyik jobb és miért? A hangfalak amiket hajtana azok 4 Ω-osak, így kiesik a 2.? Előre is köszönöm a válaszokat! Üdv. Viktor A hozzászólás módosítva: Jan 4, 2015
Szia,
én az elsőre szavazok. (Aki a csövek tipusa kérdésre otk-t ir...). De szerintem ilyen tételnél kérhetsz személyes meghallgatást és Te is könnyebben döntesz.
Így áll a jelkondér...
Még egy marék (12 db) 1000µF 50V elkó kéne rájuk, ráadásul maximum 13mm átmérőjű fér. Valamint a 12V-os stab kocka a hűtőbordájával és máris mehet.A két panelon eltérő csőkészlettel próbálkozom, 6N23P és ECC88. Aztán megpróbálom a végerősítő dobozába paszírozni az egyiket.
MrBrown kérte az erősítőm kapcsolási rajzát. A kapcsolást több helyről szedtem össze.
A Soldano előfokát használom. A nyákot kézzel rajzoltam. A hangszín szabályozó rész külön panelon van, így kevesebb a kábel. A végfok EL84 helyett 6P14P lesz. Az előfokot egyszer már megépítettem Ecl86-al. Bár a kábelezés nem lett a legszebb! Kicsit zúgott, kicsit gerjedt, így elajándékoztam. Azóta sokat fejlődtem. A Fender Bassman kábelezése már elég kulturált lett. Most a külsőre helyezem a hangsúlyt. Bár hulladékból készül! A rács és a sasszi egy régi music center alja és teteje. Íme:
Szevasztok!
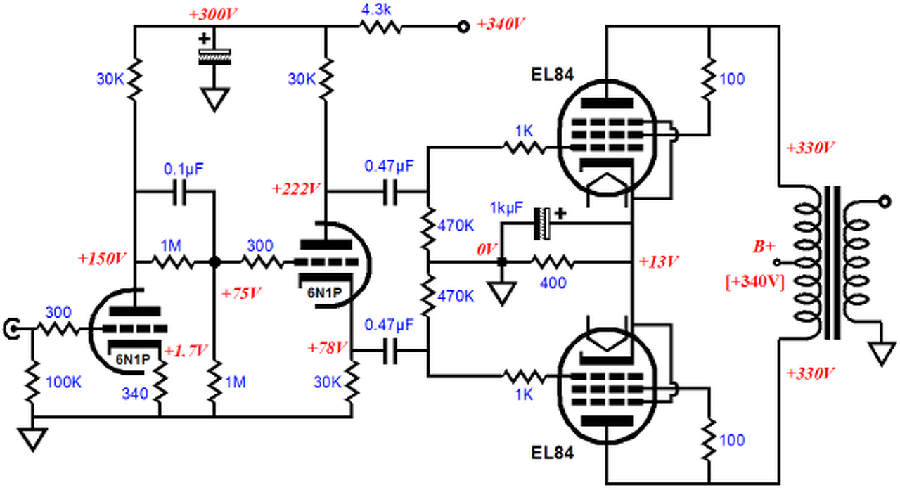
Már régebben szemet szúrt ez a kapcsolás ('08. 05). Az anódkör kissé homályos (nekem), mi ez az 1/4-hez osztás a kimenőn; valamint a segédrács miért így van bekötve?
Na mindenesetre találtam, egy tökéletesnek tűnő kapcsolást: Bővebben: Link
Részletesebben: http://www.gyraf.dk/gy_pd/g9/g9pd.htm Ezt így értem is, de megérné, átalakítani, hogy beleférjen egy végerősítő is, vagy legyen akkor külön a végfok? Viszont ez egy kétcsatornás erősítő, de a kapcsoláson csak az egyik csatorna látható, hogy kéne ebből 2-t csinálni, gondolom nem kell bele 8 cső?! (Ha nagyon egyértelmű, kérlek ne csapjatok agyon, de nem vagyok annyira járatos a dolgokban) És miért kell itt ki és bemenő trafó az erősítő részen, a hangzás miatt? Mert egyszerűbb kapcsolásokon ilyen nincs. Na és az sem teljesen tiszta, hogy a gain miért egy sokállású kapcsoló, miért nem egy normál potméter? valami különleges célt szolgál így?
Az ott simán a kimenő közepe, oda van kötve a táp és a segédrácsok is (sok PP-nél szokásos módon). Két egyforma 3.3 K-s tekrenc sorba az 13.2 K (négyzetesség), persze PP-nél ezt nem így szokás megadni, de így sejtelmesebb.
Nem kell bele 8 cső, csak 2,mivel az említett ecc82 egy dupla trióda. Ami számodra nagyon jó benne, hogy a fűtése sorosan és párhuzamosan is köthető. Ezzel kicsit szabadabb vagy trafóméretezés szempontjából.
szerk.: Mondjuk azt hiszem azt írtad, hogy nem vagy nagy elektrós, ezért nem akarsz 3kapcsolásból egyet csinálni és mindezt egybe építeni. Ennek tükrében lehet nem a legjobb megoldás ezzt az eszközt megépítened. A kapcsolás tartalmazza a sima vonali jelbemenetet és az intrumentális bemenetet is, csak külön trafós illesztést használ hozzá, nem pedig az egyszerűbb ellenállásos megoldást, amit a jcm800-al javasoltam... Tény és való, mérések alapján ez a jobb megoldás, de kérdés, neked, kezdőként, vagy nem annyira jártas műszaki építőként lehet nem ez a legjobb választás.. A hozzászólás módosítva: Jan 5, 2015
Hát azért csináltam már ezt-azt, de komolyabban nem mélyedtem bele a dolgok működésébe, rajzokra támaszkodtam, dehát ez is a tanulási folyamat része. Na azért meg tudnám oldani, egy kis segítséggel, de a végfok részt lehet egy másikból nézem ki, mert ha összerakom a pro Juniorral, ott a körre még negatív feszt is kéne tenni, bár az sem feltétlen jelent gondot. Alapjaiban átlátom, csak ha változtatni kell valamit, az alkatrészek méretezését már nem tudom megcsinálni.
Nem tudom miért írtad, hogy 2 cső kell, mert a kapcsoláson 4 van. Még ha kicsit bonyolultabb is, jobb megoldás lenne, mert lehet, hogy kéne majd 48V Fantom táp is hozzá. Na akkor, ha egybe rakom, akkor az előfok kimenete után újból kell a végfok körére egy be és kimeneti trafó is? És a Pro Junior tápjának szekundere hány V? 132++319= 451, vagy máshogy kell számolni? "ezért nem akarsz 3 kapcsolásból egyet csinálni" dehogynem akarok én, csak nem biztos, hogy jó lenne ahogy én csinálom Majd megpróbálok rajzolni valamit, aztán fölteszem, hogy jó lesz-e úgy jó?
Azért írta a 2 csövet, mert azok kettős triódák. Neked 4 triódára van szükséged, és amiért egy búrán belül kettő található, ezért elég 2 db cső.
Csak egy jótanács, barátilag:
Mielőtt ilyen komolyabb (értsd drágább anyagköltséggel bíró eszközök) építgetésébe kezdesz, tanulmányozz sok-sok rajzot, amit teljesen meg is érttetsz magaddal, minden egyes elemét, illetve az azokban szereplő alkatrészek adatlapjait is tanulmányozd. "Nem tudom miért írtad, hogy 2 cső kell, mert a kapcsoláson 4 van. " A kapcsoláson 4 trióda van, egyenként leírva, hogy ecc82. Ha megnézed az ecc82 adatlapját, de ha neadja isten 6n2p-vel vagy 12ax7-tel helyettesíted is érvényes, amit írtam. 2 cső kell hozzá... A rajz is eléggé egyértelműsít: ki van rajzolva 1\2-ed ecc82 V1A trióda és V1B trióda, illetve V2A, V2B triódákat emleget. A hozzászólás módosítva: Jan 5, 2015
Szép lassan átmentünk a hangszererősítők világába. Ami önmagában nem baj, akár össze is lehetne vonni ezzel. Csak hát van külön rovata..
Uraim!
Összerakódott az MF X-10D... Minden szép és jó, csak a jelszint változtatásakor a kimenet "lélegzik" néhány Hz-vel, fel-le mászkál. Olyan 50-100mV. Átvitel, kivezérelhetőség rendben, de ez a moduláció nincs rendben. A tápban a kimenő tranyó bázisában az eredeti rajzon és nyomtatási terven is 4R7 van, valahonnét a hálóról horgászott nyomtatási terven meg 4K7, ami hihetőbb. ha valaki már (túl) járt ezen, segíthetne... Azért kipróbálok abban a pozicíóban 4k7-et. Köszönettel:Én Ui: Kipróbáltam a 4k7-et, semmi változás. A hozzászólás módosítva: Jan 5, 2015
Még az iccaka azt is kipróbáltam, hogy a be-kimeneteket 47k-val leterheltem, de a jel vígan lengedezik tovább a kimeneten. Azt nem tudom, hogy esetleg a követő-végerősítővel összekötve tud-e jelentkezni ez a hangszórónál. Olyan 1Hz, vagy alatti mászkálásról van szó, elvileg a kondenzátorral be-kicsatolt végfokon nem volna szabad ennek érvényesülnie. Nyilván a táp csinálhatja, de könyörgöm, miért pont velem szórakozik? Szóval várom azok véleményét, akik ettek is már ilyet...
Most beraktam 2 zenert, de semmi változás. Próbáltam tisztességes stab tápot faragni belőle, de fittyet hány...Az a gondom, aggályom, hogy a sima táp és a mostani kialakítása egészen eltér a földhöz képest. A nyugalmi potenciál a kimeneten most közelebbnek tűnik így a "kettős" táppal, mint a szimplával. Végül is kondik csatolnak ki-be, kipróbálom. A bosszantó, hogy elvileg ez egy standard, sokak által megépített kapcsolás és ilyen slendrián lenne? Még átnézem az ellenállás értékeimet, nem vétettem-e el valamit a csövek katódjában, stb...
A hozzászólás módosítva: Jan 6, 2015
Jó napot.
Nekem ez a rajz van meg és meg lett építve is müködik viszont nem minden zenénél tapasztaltam előrelépést. |
Bejelentkezés
Hirdetés |





6N2P: 350mA , 6N1P: 600mA, 6P14P:760mA .. a csövek fűtésére +/-10% eltérés megengedett. Ez így ha jól számolom akkor esetedben 3170mA.. Tűrést.. a trafó biztonsági tartalékát és minden kutyafülét belevéve is elegendőnek tűnik, ha a trafó valóban 4A-t tud.. tehát ok! 
akkor kb 4 kapcsolásból kéne összegyúrnom egyet, de ez annyira még nem megy nekem 














