Fórum témák
» Több friss téma |
Sziasztok!
Nagyon régóta keresem a megoldást, de még nem sikerült megtalálnom a legjobb megoldást, szóval szeretném megkérdezni, hogy Ti, hogyan is oldanátok meg legegyszerűbben az én problémámat. Szóval, autóba szeretnék mozgatni egy 12V DC motort a két végállás között impulzusra. Szóval van egy impulzus jelem mikor megnyomok egy gombot 12V jön rajta. Ezt szeretném, hogy legyen a jel. Ezt a gombot megnyomva a motort szeretném meghajtani a felső végállásig. Majd a következő gombnyomásra, a két polaritást felváltva a motort szeretném az alsó végállásig meghajtani. Kicsit bonyolítani is szeretném, azzal, hogy mindkét végállásba menet közben legyen egy áramkorlát, ha a motor eléri a 6A-t (legjobb az lenne ha lehetne állítani) akkor automatikusan megáll, majd a következő gombnyomásra abba a végállásba mennyen vissza, ahonnan indult. Gondolkoztam, hogy komfort elektronikával oldom meg a dolgot, de abba sok a felesleges dolog ehhez, illetve ha veszek egy olyat, impulzusra az se csinálja azt amit én szeretnék, csak akkor ha némi átalakítást végzek rajta, így gondoltam, hogy hátha nektek van egy egyszerű és jó megoldásotok. Várom ötleteiteket és előre is nagyon szépen köszönöm mindannak aki próbál segíteni.
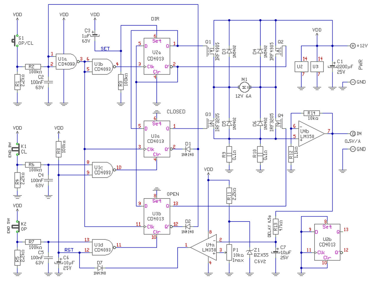
Hello! Én megrajzoltam neked, hogy diszkrét komponensekkel hogyan oldható meg. Kicsit leírom a működést, hátha nemelég világos.
- A motort a Q1..Q4 Fet-ekből álló H-híd kapcsolja. A Q1-Q2 a forgásirányt váltja, a Q3-Q4 ki-be kapcsolja a motort. (Nem teljesen igaz,mert mind a négynek szerepe van az irányváltásban.) - A működést az S1 nyomógomb indítja. A gomb minden megnyomására átvált az U2a iránytároló, mely váltja Q1-Q2 bekapcsolását. - A gomb elengedésére, az U3a és U3b bemásolja az irányt és kapcsolja a Q3-Q4 Fet-et. De csak annak a tárolónak a Q kimenete lesz magas szintű, amelyiknek D bemenete a DIR tárolótól "H" szintet kapott. Tehát a hídban ekkor vagy a Q1-Q4 vagy a Q2-Q3 vezet. - Ha az OPEN vagy CLOSED tároló bebillen, akkor a DIR irányváltás léptetését, a D1-D2 letiltja. Vagy is a motor működése alatt, hiába nyomkodjuk az S1 nyomógombot. - Ha a mechanika elérte a végállását, akkor a K1 vagy K2 végállás kapcsoló bont. A K1 U1c-n keresztül törli a CLOSED tárolót, vagy K2 U1d-n keresztül törli az OPEN tárolót. Hatására a nyitott Q3 vagy Q4 lezár, S1 működése felszabadul. Jöhet az új irány. - A motoráramot az R9-R10 Shunt ellenálláson érzékeljük. 6A áram esetén a feszültség kb. 300mV lesz. Ezt a feszültséget erősíti fel U4b fokozat kb. a tízszeresére. Ennek kimenetén mérhető a motorárammal arányos feszültség, kb. 0,5V/1A mértékkel. - A motor túláramát az U4a komparátor figyeli, melynek figyelt értékét a P1-el lehet beállítani. Ha mozgás közben túláram jönne létre a motoron, akkor komparátor kimenete alacsony szintre billen és D7 diódán keresztül kisüti a C6 kondenzátort. Az U1c és U1d kapuk alacsony szintű bemeneti jelére, törlődik mind az OPEN és CLOSED tároló. A mozgás bármilyen irányú is volt az megáll. - Tekintve, hogy a motor indulásakor jelentős áramugrás képződhet amely meghaladhatja a beállított értéket, ezért az R13/C7 időtaggal a komparátor működését, kb. 0,5sec ideig késleltetjük. Vagy is a túláramnak kb. 0,5sec ideig fenn kell állni, hogy az hasson. De ennek helyességét csak próbák alapján lehet megállapítani. - A végállás érzékelésére bontó nyomógombokat célszerű használni, biztonsági okokból. Mert bármely kontakthiba vagy szakadás esetén is leállítja a működést. Ha egy végállás kapcsoló aktív, abba az irányba nem lehet működtetni a hajtást. - Tápfeszültség bekapcsolásakor a C6 kondenzátor kisütött állapotban van, ezért ilyenkor kb. 1sec időre törlődik mind két tároló. A DIR iránytárolót az R3-C3 hozza alaphelyzetbe. Ez bekapcsoláskor záró helyzetbe állítja a tárolót, de a gomb első megnyomására a DIR tároló iránya megváltozik. Vagy is tápfeszültség bekapcsolása után, az első működés mindig nyitó irányú. (De ha ez nem lenne megfelelő, akkor csak át kell az R3-C3 tag jelét helyezni a Clr bemenetre.) - Az U2b tároló talonban maradt. Ezzel akár meg lehet tárolni a motoráram túllépési jelzést (mert az csak egy pillanatra fog fennállni), vagy akár néhány másodperces "időkorlátot szabni" a motor mozgásának.
Hol van a vezérlő panel?
Sziasztok!
Egy hajvágó gép bekrepált vezérlőpaneljét szeretném pótolni. A lényege, hogy egy aksis darab volt, a motor működik. Rákötve a közvetlenül a töltőjére túl nagy teljesítményt kap, hangos, melegszik és nem akar indulni (kézzel rá kell segíteni a késeknél). Próbáltam ellenállással csökkenteni a teljesítményét, de közel 2 watt esik az ellenállásokon és bődületesen melegszik (3 ellenálláson esik ez a zseniális 2W, de így is 2 perc használat után megfoghatatlanok, nem merem betenni a műanyag házba). A tápja egy 3,2 v-os, 1,5 A-es darab, a motor áramát nem tudom megmérni (a multiméter valamiért nem akarja azt, amit én, de egy-két képletbe helyettesítéssel azt kalkuláltam, hogy lehúzza a maga 1,5 amperét a tápjáról). Jelenleg 0,8 ohm van benn előtte, így 1,2 V esik a 3 ellenálláson, ebben a helyzetben közel úgy szól ahogy kell neki, de lehet 0,9 ohmnyi kellene, de ilyen módon nem rakom össze. Segítségeteket szeretném kérni, hogy milyen módon lehetne szabályozni a teljesítményét úgy, hogy ne termeljen nekem 2 wattnyi hőt a házba? Válaszokat előre is köszönöm.
Szia, Tudnál esetleg képet feltenni a gépről, motorról, panelről? Ha kefés a motor, és a 1,5A nem indítja, akkor még nagyobb indító áram kell. A tápok általában csak az akksik feltöltésére vannak méretezve. Egy jó akksi 3-10A-t is le tud adni. Próba-akksiról mit csinál? Elgondolásom szerint Li-ion akksi lehetett benne, az 3,2V os, annak a töltés-vezérlője, valamint a motor-vezérlő lehetett a panelon. PWM-el meg lehet oldani.
Ha nem a teljes teljesítmény a motoron esik (próbám során 1,2 V ellenálláson, 2 V motoron, 1,5 A-es áramot húz végig), akkor elindult eddig minden alkalommal, minden probléma és kézi rásegítés nélkül, akkor akad baja, hogyha a táp fesz mellett teljes áramot húz a motor.
Az akksi egy 500-700 mAh NiMH akkumlátor (nem emlékszem a pontos értékére, de ilyenekkel dolgoznak az alsókategóriás remingtonok), fénykorában fél órás használati időt engedett neki, szerintem az indítóárama kiszolgálja. Azt esetleg érdemes megpróbálni, hogy egy nem használt 3,2 V-os, 600-800 mA-es telefontöltőre rádugom? Lehet belőle valami gebasz? Köszönöm a választ.
Szia, Bocsi, de helyesbítenem kell. a 3,7V a Li-ion, a 3,2 Li-Po-Fe, 1,2V NiMh, utánna rájöttem, hogy összekevertem. Brmilyen két ilyen akksit, esetleg AA elemet orbakötve tudod próbálni. A 6-800 mA kevés lesz neki, az csak töltő-áramnak elég.
Üdv mindenkinek !
Kellemes ünnepeket ! Szeretnék egy ilyesmi Joystickes vezérlőt építeni magamnak , segítene nekem valaki hogy kb milyen kapcsolási rajza lehet ennek ? A lényeg az egyszerűség lenne, 12V-ról szeretném működtetni . Hozzáteszem , teljesen amatőr hobbi barkácsoló vagyok ![]() Csatolok egy pdf-et , ez tartalmazza amit szeretnék (1kép), a másik csatolt képen szereplő 2 tengelyes joystickkel lehetne használni ? Köszönöm Üdv! Gyuri A hozzászólás módosítva: Dec 26, 2014
Szia, Ha jól látom, a joyban potik vannak. / jó lenne az adatlapja/ Amit meg akarsz hajtani motorokat az Dc kefés, mint a mellékletben, vagy stepper? A joy elmozdításával a fordulatszámot is akarod változtatni, vagy csak a a forgásirányt? Azt a joyt mindenképpen lehet használni, csak a többi paramétertől függ, hogy mit kell köré építeni. Üdv: Mike
Szia, Közben az enyém is bekrepált...Az asszony ragaszkodott hozzá, hogy legalább az ünnepek tiszteletére.... A fürdőben valami víz került bele. Majd ünnepek után felfűtöm a pákát, és a műhelyt s megnézem. A jobb oldalán a kijelző mellet egy MC34063 töltésvezérlő van, de alatta is van egy soklábú, de kell előtte műteni, hogy megtudjam mi az.
Szia!
A motoroknak csavarbehajtóból kiszerelt áttételes motort gondoltam . Igen ,jó lenne ha a fordulat is szabályozható lenne ! Igazából bármi megoldás érdekelne , csak egyszerű legyen . Láttam Arduino-val megvalósított vezérlést , nekem az kicsit bonyolultabb , de elmegyek abba az irányba ha nincs más lehetőség . Ezek a joyok arduino-hoz vannak , meg pl a Playstation joystickok is ilyesmivel vannak szerelve . egy ilyen adatlapot találtam róla : JOY PDF KÉP A hozzászólás módosítva: Dec 27, 2014
Szia, Én is egy Arduinos megoldásban gondolkodtam, egy nano nem drága, és egy egyszerű program, ki tud váltani egy bonyolult kapcsolást. Ez a joy direkt ahhoz van. A/D átalakító, időzítő benne van, akár PWM kimenettel egypár FET-en keresztül direktben lehet hajtani a motorokat. Ja és a programot sokkal könnyebb átírni, mint a panelt módosítani.
A hozzászólás módosítva: Dec 27, 2014
Az Ardu annyiból tetszene , hogy láttam olyan megoldást ahol számítógép joystick irányít !
Ez a nano önmagában működő képes lenne ? látom hogy ezek 9Vos elemmel működnek , a motornak a 12V-ot külön tápról kell adni ? a legelső pdf-ben amit beraktam , az tetszik hogy nagyon egyszerűnek néz ki .
Ott van az alján, a 'zászlós' 5V-stab tok, 12V-ról is megy, picit nagyobb a disszipáció. De egy 7809-t is lehet közé rakni.
Köszönöm!
Akkor lehet rendelek egyet , és utána ha megérkezett , vissza térek a témára
Szia, Addig is nézegesd az Arduino programozást, Nem oly bonyolult, /néha/, A potin meg kell mérni a feszt a D/A-n keresztül, ha fáltáp, +- x% akkor nem csinál semmit a motor, ha nő, vagy csökken, akkor pedig indul a megfelelő irányba az eltolás mértékében. Az órajel leosztásával már megvan a PWM freki.
Üdv!
Olyan kérdésem lenne, hogy... Adott egy elektromos csónakmotor (650W kefés). Ehhez kellene gyártanom egy motorvezérlőt, a gyári szétégett és műgyantával kiöntött takony helyett. Nos a motorvezérlővel nincs is baj, azt megoldottam, viszont ez a gyári gázkar olyan, hogy egy logaritmikus(szerintem, de nem biztos) potméter a lelke. Alapállásban 375Ohm-ot mérek, majd egyik-másik irányba 0-500Ohm. A probléma ott kezdődik, hogy a gázkar közép állásban a motor áll, majd balra forgatva a kart, elindul előre és jobbra forgatva pedig hátra. Ezzel sincs nagy baj, csak épp nekem olyan megoldás kellene, hogy ugyebár alapból álljon a motor és ha elforgatom balra, akkor adjon egy H szintet egy relének, ha jobbra forgatom, akkor meg a másik relének adjon H szintet, a bal oldalon pedig L szint legyen. Magyarán a lényeg az, hogy amíg a középállástól eltérek valamelyik irányba, akkor nekem kapcsoljon egy relét, attól függ melyik oldalra fordítom el. Ezután jön a következő lépcső, hogy ezzel párhuzamosan kellene egy 0-5V-os feszültség kimenet, mivel a forgásirány a relétől függ, így azt már megoldaná, viszont a fordulatszámot azt 0-5V-os feszültséggel kellene vezérelni. Most még gőzöm sincs hogyan is kezdjek neki, de addig is remélem van ötletetek, vagy legalábbis valamilyen építő jellegű tanács... vagy valami. PIC nem jó, mert nem tudok vele mit kezdeni még. Ez volt a karácsonyi ajándékom, kompletten egy égető és fejlesztő kártya PIC-ekkel együtt, de még most akarok majd tavasszal belebonyolódni. Ebből következik, hogy még égetni se tudok, nem hogy írni. Tudom nagyok az elvárások, de kérdezek inkább, több szem többet lát.
Hello! Esetleg innen meríthetsz ötleteket.
Helló! Köszönöm a választ!
Megnéztem a rajzot, el is olvastam a hsz-ed is... de, nekem ez a gyári poti olyan, hogy alapállásban 375Ohm és ahogy tekered balra, vagy jobbra úgy csökken az értéke 0-ra, míg a másik 500Ohm-ra megy fel és így fordítva. Nekem az kéne, hogy 375Ohm-nál áll minden, majd ha tekerem balra vagy jobbra, akkor ad egy folytonos H szintet a relének és közben ad egy 0-5V-os kimeneti feszültséget, majd ugyanígy a másik irányba is, ha arra tekerem. Ez nem kicsit megfogott most, mert nem igazán látom át. Lehet nem is kéne ilyenre visszaállítani, hanem egyszerűen egy váltókapcsolóval irányt váltani... bár szeretném, ha úgy meg tudnám oldani, mint a gyári. Kell egy kis idő míg átlátom ezt a vackot, de valamit kitalálok. Jóesetben kitalálunk.
Nincs itt semmi god. Ez ugyan egy követő szabályozás, de egyik potival középhelyzetet tudod beállítani, a másik a Te potid amivel a PWM-et vezérled.
Most esik le... egy sztereó potival megoldódik a problémám. (ugye?)
Azt nem értem, hogy a gyáriba csak egy mono poti van és azzal csináltak mindent meg.
Nem figyelsz. (De most már én sem, megyek is aludni..)
Az egyik egy trimmer, amivel a vezérlő poti középhelyzetét tudod beállítani. A másik a vezérlő poti.
Bocsi, most fogtam még fel.
Szerintem összepakolom próbapanelon, hogy a valóságban is átlássam és megértsem a működést. Jól értem ugye, hogy a "DIR" kimenet, csak az egyik irányba forgatásnál aktív folyamatosan?
Gondolj a gépkocsi elektromos ablakemelőre, a lényeg ugyanaz, csak meg van toldva a "sebesség" PWM vezérlésével. Van 2 relé, a közösük meg a motor 2 lábára, a le-fel gombra ellentétesen húznak meg s polaritást fordítanak. De ezt meg tudod oldani a poti szárára szerelt 2 mikrokapcsolóval, s nem érdekes az ellenállás, csak a PWM-nek. / vagy 2 műveleti erősítővel szétválasztod a fesz értékeket.
Ha a rajzon lévő Móricka ábrát megnézed, lehet egyből érthetővé válik a dolog. A "DIR" a mozgás irányát váltja. De ha két relé van, akkor nyilván két komparátor kell, megfelelő "nem átlapolódó" hiszterézissel és "holt sávval".. De mint írtam, a rajz csak gondolatébresztőnek van..
Annyi a gond, hogy ugyebár adott egy gyári gázkar, amibe egy sztereó poti fér be csak(az eredeti helyére), így akkora helyen tudok "alkotni". Azt értem amit írsz, de mivel adottak a feltételek, azt nem tudom megoldani. A Proli007 által felvetett ötlet nagyban tükrözi a megoldást, csak át kell variálni kicsit. Ezért is írtam, hogy összedobom próbapanelon és akkor már kézzelfoghatóak a folyamatok.
Gondolatébresztőnek tökéletes, sőt... a DIR kimenet vagy H vagy L szinten van, szóval az is jó, mert az egyik irányban 1 a másik irányban 0. Ezzel majdhogynem meg is van oldva a relé kérdése. A gyári is 3 relés, mert 2 az irányváltás és egy "főkapcsoló" relé van benne. Nem is agyalok, hamarosan összedobom, hogy lássam élesbe is és akkor már okosabb leszek. Vagy nem.
Sziasztok!
Egyik barátom arduinoról szeretne vezérelni két kisebb ventilátort, és megkért, hogy csináljak neki, egy leválasztott meghajtót. Nem igazán vagyok otthon ebben a témában sajnos. Egy ilyen kapcsolást dobtam össze gyorsan. Az lenne a kérdésem, hogy ez mennyire működőképes ? Nem kell nagy kritériumoknak megfelelni. Igazából fogalmam sincs, mire akarja használni (otthon valamire...). Azért ezt a fetet tenném bele, mert akad jó pár darab belőle itthon, tudom kicsit túllövés,de hát na... (12v 2x0.7A-es ventilátorjai vannak). A Pnp tranzisztor negálás miatt tettem bele (gondoltam inkább így, mint szoftveresen). Még egy két kérdésem lenne: Didódának milyet ajánlanátok? Gondolom egy Gate ellenállás is jó lenne, mekkorát kéne elé rakni? Előre is köszönöm szépen a válaszokat! Boldog új évet!
Gate ellenállásnak én 10ohmot szoktam.
Mi a baj a szoftveres negálással? Inkább plusz tranyót építesz be mint egy sor programkód? Dióda: A motor névleges áramát elviselni képes schotky
|
Bejelentkezés
Hirdetés |














