Fórum témák
» Több friss téma |
Hello! Ezek már jó adatok, csak éppen még nem vagyok előrébb..
- Ha jól látom,akkor ez valami motor hőérzékelője. Így egyik pontja a testen van, vagy sem? - Eddig áramról beszéltél, most meg feszültség változásról. Ezek szerint a kimeneti feszültségnek 20..80C° hatására 18..5V között kellene változni, aminek terhelhetősége max 500mA? És a feszültség, a GND-hez (táp negatív pontjához) képest értendő. - Mekkora a rendelkezésre álló tápfesz? - Azt tudnod kell, hogy az NTC ellenállás változása %-os. Vagy is a változás ezért nem lineáris lesz a hőmérséklettel.
Ez pontossan egy gázkazán érzékelője és két kivezetás van rajta.
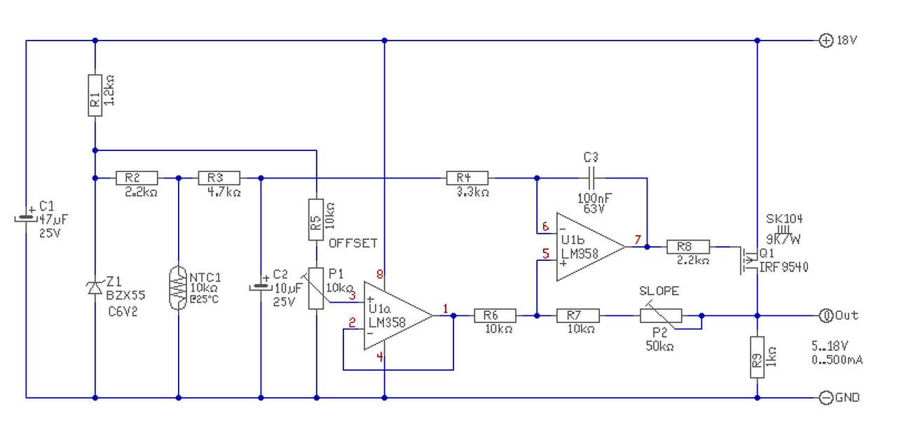
A tápfesz az 18-19 volt 1A Az hogy lineáris vagy sem az nemérdekes csa a 18 és 5V közötti szabályzást tudja nekem megoldani. Kössz a türelmedet.
Hello!
Megrajzoltam. Beállítani a következőképen célszerű.. - Elsőként a "Slope" meredekséget kell beállítani. Ezt a P1 trimmerrel lehet, mérve az LM358 1-es lábán a feszültséget a GND-ehz képest. A kívánt feszültség változás, dUki=18-5V=13V. Mivel a második fokozat erősítse fix 2-szeres, ennek felét kell beállítani. Vagy is 20..80 fok (vagy ennek megfelelő ellenállás) változásra, az IC 1-es lábán dU=6,5V feszültségváltozás legyen. (Nem feszültségnek, hanem változásnak! Pld. ez, mondjuk 4..10,5V-ot jelenthet.) - Majd az "Offset" eltolás potival, beállítjuk, hogy ez tényleg 5..18V között legyen a kimeneti feszültség változása. A beállítást, célszerű 80 fok (vagy ellenállás érték) mellett végezni, mert a 18V már "beleütközhet" a tápfeszültségbe, vagy is állítás közben nagyobb nem, csak kisebb lehet a tápnál a feszültség. Majd ellenőrizni a tényleges tartományt.
Köszönöm szépen a fáradozásodat!!
![]() ![]() ![]() szolni fogok ha elkészült.
Még annyit kérdeznék hogy a P1es trimmert kiválthatom potira?
Ha mondjuk 50fokon akarom a a 18 voltot akkor azt is a P1 el tudom beállítani?
Hello! Elvileg igen de itt nem tudod. Mert egy analóg áramkörben nem lehet szabadon partizánkodni. Ahhoz "szinte mindent" át kell méretezni. Itt az NTC ellenállása változása, az 1/x függvény szerinti feszültséget generál. Van kezdeti és végérték, azt kell a kívánt egyenesre illeszteni. Az erősítés változására a meredekség változik, ami viszi a kezdeti és végpontokat is. Ha nagy tartományban változtatod az erősítést, az visz magával mindent. De hogy lásd mit változik, leszimuláltam a két végállást. Azért szabtam szűkre a beállítási tartományt, hogy csak a termisztorodhoz tudd illeszteni az áramkört..
Ha nagyobb tartományban szeretnéd a paramétereket állítani, akkor máshogyan kell áramkörbe önteni az y=ax+b lineáris egyenes egyenletét. Egyébként ez a téma itt a topikban OFF! Mert nincs benne hőmérséklet kapcsoló, csak NTC.
Van egy hőfokszabályzó áramköröm ami már régebb óta "várakozik felhasználásra". Most szeretném felhasználni egy projektben. A hőfokérzékelője egy 10k NTC. A kérdésem a következő lenne az NTC kivezetése rövid, így egy sima szigetelt vezetékkel van meghosszabbítva. Ez simán kibírja az esetlegesen fellépő 110 C fokot? Ha nem akkor volna valami ötletetek a megoldásra? Tudom, hogy a sima szilikon szigetelésű vezeték is megtenné, de azom sajnos nincs itthon, és itt vidéken nem is olyan egyszerű a beszerzése.
Hello! Sok választási lehetőséged nincs. Hőálló kivitelhez hőálló vezeték kell. Esetleg ha csak pár centire benyúlik valahova az NTC ahol meleg van, akkor egy kétoldalas nyáklappal is kivezetheted a kötéspontig. Régen porcelán szigetelőgyöngyöket használtak, de ma már ez nincs divatban. Egyébiránt a 110°C elég necces, mert az NTC is csak 125°C-ig bírja..
Üdv!
Egy kis tanácsra lenne szükségem. Két külön bordára két külön 10k NTC @25°C NTC lesz felszerelve. Mivel tudom oda fogatni a bordához? Előre is köszönöm!
Hello! Pld. ilyen saruba be lehet ragasztani az NTC-t és az után tetszőleges helyen fel lehet csavarozni..
Ohh! Köszönöm! Erre nem is gondoltam.
De én valami olasmire gondoltam mint a PC tápokban az NTC lefogatására szolgáló műanyag izé. De ez is tökéletes! Mivel tudom bele ragasztani?
Gyakorlatilag szinte minden kb. 200-szor jobban vezeti a hőt, mint a levegő. De valami fémes ragasztóval lehetne a legjobb, de szerintem valami epoxi ragacs is megfelelő.
(Mondjuk én nem szoktam NTC-ket ragasztani mert ma már csak elméleti kertész vagyok..) De ha fúrsz a bordába egy lyukat, abba szilikonzsírt teszel. Beledugod az NTC-t és letakarod-rögzíted egy kis szigetelőlappal (akár nyák lap is lehet amin a vezeték-NTC kötés is megvalósítható) már készen is vagy. A hozzászólás módosítva: Jan 14, 2015
Az elképzelésem a következő: közvetlen a végfok IC mellé tenném az NTC-t, viszont szeretném ha szépen nézne ki
Nem akarom összecsapni. A Te megoldásod is tetszik, és valószínűleg az is lesz felhasználva ha nem találom meg annak a műanyag izének a nevét. Szét szedtem már vagy 3 PC tápot és eddig csak egyetlen egyben találtam...
Sziasztok!
Átböngészve a forumot sem találtam a problémámra megoldást: egy hibás bimetallos (folyton zár) akvárium melegítőhöz szeretnék egy termisztoros triac vezérelt kapcsolást csinálni, 230 V-ra. Közel 100 Wattos, nem lenne olcsó egy újat venni sajnos, és nem tűnik szerelhetőnek. Érdeklődnék, hogy van-e realitása az elgondolásnak és ha igen találok-e valami hasonló, erre a problémára ráhúzható kapcsolást? Az lenne a célom vele, hogy a termisztort valahogy a vízbejuttatom, ami 20-25 °C alatt bekapcsolja a melegítőt. Válaszokat előre is köszönöm. A hozzászólás módosítva: Jan 16, 2015
Szia!
Termisztor vezérelte kapcsolást bőven találsz itt. A lényeg az, hogy ne mászkáljon el a hőfok a halaid miatt ( talán még van csibekeltetős téma is a fórumon, ami szintén kényes..). Lényeges dolog, hogy a termisztorod és a víz között elég gyors legyen a hőátadás, valamint vízálló legyen a kivitele. Külön kis tápról járatnám. A másik fele a témának: MOC3062 és az adatlap szerint csináld meg a triac vezérlését, így zavar is kevés lesz. A MOC lábai között hézagot is csinálnék a panelen a 230V felé.
Hello! Megrajzoltam amit szeretnél, ha ez megfelelő számodra.
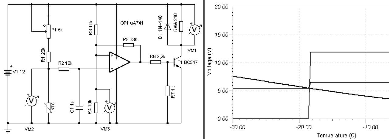
Üdvözlök mindenkit a fórumon. segítséget szeretnék kérni a fagyasztó láda hőkapcsolója meg adta magát. Szeretnék egy elektronikus hőfokszabályzót építeni, ebbe kellene segíteni. Amim van ua741- es IC, 2K2 NTC. Kapcsolásnak ezt az áramkört néztem ki, csak az a baj, hogy az NTC értéke nem ugyan az. Gondolom, hogy az ellenállás értékeket át kellene számolni, ebben kellene a segítség. Előre is köszönöm a segítséget.
Szerintem ne akarj számolni, hanem először mérd meg az ntc-d ellenállását a fagyasztódban.
Ez a rajz "melegre" kapcsol, pl. 50 fokon, ahol a 47k ellenállása egész más, mint pl. -10 fokon. A 2k2 valszín 10 k körül lesz, de ha keresel táblázatot, meg is találod és akkor kezdj számolni... A felső tagot ( R1+P1 ) kicsit kisebbre válaszd, mint az ntc ellenállása az általad választott "hőfokon". A hozzászólás módosítva: Jan 16, 2015
Szia. Köszönöm a gyors reagálást sajnos a fagyó olyan régi, hogy a hőfokkapcsolója még a hagyományos ( membrános) ezt kellene ki váltani elektronikusra. Az NTC értéke az 2K2, és a számolgatással vagyok bajban, mivel nem a szakmám.
Világosan leírtam, hogy először mérd meg az ellenállását, utána számolj.
Ahogy látod, a te rajzodban a 741 + bemenete fél tápfeszen van, ugyanezt kell megcsinálnod a 2k2 ntc-vel a kívánt kapcsolási hőfok mellett. Ezt viszont csak méréssel tudod megállapítani. Csatolok egy karakterisztikát, de sokkal okosabb nem leszel tőle, mert nem ismered a tiéd fajtáját. Ha megírod az eredményt, meg lesz mondva a felső tag értéke is. Remélem, azt tudod, hány fok kell... -15 vagy mennyi... A hozzászólás módosítva: Jan 16, 2015
A fagyóban -18°C-nak kell lennie de a hőfokkapcsolónak -15°C-től -18°C-ig kell, hogy kapcsoljon ez 3°C fok különbség (Hiszterézis) a motor leégés elkerülése véget kell.
Hiszterézist a 2. rajzodon az R6 csökkentésével növelheted, az 1. rajzon pedig az R3-mal.
Hello! Leszimuláltam neked. Ha az érzékelőd esetleg más hőegyütthatójú, akkor azt az R1 ellenállással korrigálhatod.
Üdv. Ferci- nek és proli007- nek köszönöm az eddigi segítséget de sajnos nem működik a kapcsolás. Felteszem a panelképet hátha valamit elrontottam?
Esetleg más fájl-formában?
![]() Hűtőgépben teszteled vagy szabadon? Az érzékelőd fagyasztóban legyen ám, ne +20 fokon.. ![]() A 2. láb feszültségét írd, a 3-as ismert.. tápfesz fele. "szabadon" tegyél a helyére egy 22k-s trimmert és úgy kontroll... A hozzászólás módosítva: Jan 18, 2015
Elég lassan reagálsz... ( 20.37 óta..)
A hozzászólás módosítva: Jan 18, 2015
Szia. Természetesen a fagyóban mértem. A trimerrel 0,22 v- tól 7,8 v- ig mértem feszültséget de a kimenet nem változik.
Oké... ha a 2. láb (-) a 3. fölé is megy ( +6,33 V ), akkor 2 dolog lehet:
- vagy nem jó ott valami, - vagy a 741 kimenete ( mint tudjuk...) nem megy le kb. másfél volt alá és ez elég a tranyó bázisának, ha nincs megfelelő bázisosztó. Mérj rá a kimenetre direkt, amikor billenni kéne és meglátod, mennyire esik le.. ha így van, tegyél be egy soros 2v4-es zenert ( vagy két 1 N4148-at vezető irányba) és mindjárt el fog ejteni a relé. A hozzászólás módosítva: Jan 19, 2015
Még egy dolog lehet... nagy a hiszterézis..- lehet, hogy 1 voltnál is nagyobb fesz kell, hogy át-vagy visszabillenjen a kimenet.. - növeld meg a visszacsatoló ellenállást 100-220k-ra és úgy próbáld először trimmerrel.. addig a fagyót ne is kínozd. Ha úgy már le tudod ültetni a kimenetet és el is ejt a relé, már csak spécizned kell a tényleges hőfok körül.
A hiszterézist pedig a hőfokváltozásnak megfelelően állítsd majd be egy soros poti ( 220k ) és egy 47k segítségével, a mostani 33k helyett.
Adva egy viszonylag régi, egyedi építésű hőmérséklet mérő - kapcsoló egység. Szükséges a mérő képességeit bővíteni, ehhez kérnék kis segítséget.(Sajnos az építővel már nem lehet fölvenni a kapcsolatot.)
- A működési (szükséges) hőmérséklet tartomány: +30.0 - 50.0 C fok között - Mellékelt fotón látható (szerintem) NTC ellenállás az érzékelő. Három digites kijelzőn jelzi az aktuális hőfokot: pl. 23.8 - egy billenő kapcsoló (nem reteszelt, elengedés után alapba áll vissza) lenyomásával potméterrel be lehet állítani a kívánt kapcsolási (váltási) hőmérsékletet. - ha a hőmérs. a beállított alatt van egy LED világít - ha a hőmérs. eléri > meghaladja a beáll. értéket a LED kialszik Ezeket azért írtam, hogy a továbbiakhoz támpontként szolgáljanak. Megoldandó feladat: Legyen a mérőnek terhelést kapcsoló kimenete. A kapcsolandó értékpár: AC 24 V max. 2 A elég nagy gyakorisággal / ismétlési periódussal: kb. 35 ~ 45 kapcs./perc. Szerencsés lenne a kapcsolást egy szilárd test relével megvalósítani a körülmények miatt ! Semmi más fölhasználható alapot a terhelés kapcsolására nem találok, csak a LED-del kapcsolatos feszültségváltozást ! Mértem a LED feszültségviszonyait: - Ha a hőmérs. a beáll. alatt van : LED világít, rajta mérek 1,655 V - " : de a LED-t leforrasztom, 11,52 V-t mérek - Ha a hőmérs. a beáll. fölött van : LED nem világít, rajta mérek -0,011 V - " : de a LED-t leforrasztom, -0,024 V-t mérek Az eredeti állapotban > Led beforrasztva, párhuzamosan rákapcsolódtam egy SHARP S202S02 sziltest relével > LED továbbra is világít, de a relé kapcsolt oldalán kontakt van - nincs kontakt pulzáló állapotot mutat multiméterem ellenállás mérés helyzetben. A sziltest relét előtét ellenálláson keresztül kapcsoltam a LED-re. A sziltest relét nem merem bekötni LED nélkül úgy olvasom adatlapján: max 6 V-t bír. Megköszönök minden segítő hozzászólást, javaslatot a kivitelezésre. Dacára annak, hogy megpróbáltam szakszerűen megfogalmazni problémámat, nem nagyon vagyok járatos már a mai technikában. Jó 20 éve váltottam más területre, előtte volt az elektrótechnika a hobbi, de itt is látszik, nem lehet elmenni, a problémák adódnak. Kérlek benneteket vegyétek legyetek szívesek ezt figyelembe venni. föltöltöttem két képet a hőérzékelőről, de az elölnézeti képben nem látom. Ha nem ment át megismétlem, bár az elvi megoldáshoz nagy jelentősége nincs (?) |
Bejelentkezés
Hirdetés |










De én valami olasmire gondoltam mint a PC tápokban az NTC lefogatására szolgáló műanyag izé. De ez is tökéletes! Mivel tudom bele ragasztani? 










