Fórum témák
» Több friss téma |
Fórum » PIC - Miértek, hogyanok haladóknak
hát akkor a relé lesz a nyerő.
a relé tekercsét kell a kapcsolóval vezérelni, és akkor a pergés nem jelent már gondot, mert az már nem fogja a relé 2 érintkezőjét összerángatni, + a relé tekercsében a mágneses tér sztem lassabban szűnik meg, mint ameddig a pergés tart
Úgy látom, te nem érted, mitől van a pergés. A pergés attól van, hogy egy pillanatra összeérnek az érintkezők, de az összeérés nem nulla sebességgel történik, ezért ezután elrugóznak egymástól, majd ismét össze, és ismét szét, és így tovább. Néhány(tíz) ilyen folyamat lejátszódik, mire az érintkezők végleg összeérnek. Ezt nem lehet mechanikus alkatrészekkel kiküszöbölni, mert épp a mechanikus alkatrészek miatt van a pergés.
trudani még azt kérdezte nemrég tőlem, hogy hogyan lehet hardveresen megoldani a pergésmetesítést.
mert akkor ha nem mehanikai módo, és tranzisztornál egyszerűbb alkatrésszel, akkor marad az ellenállás, és a kondenzátor. de nem tudom hogy ezekkel hogyan lehetne pergésmentesíteni. vagyhát, ezekután a kettő közül akármelyik jó lehetne
és az hogyan? ellenállás+kondi sorban, a pic lábára, és a gnd-re?
vagy valahogy hasonlóan?
ja meg az eddigi hozzászólásaimtól függetlenül egy kérdés:
van valakinek kapcsrajza olyan jdm égetőhöz, amivel lehet in circuit programingot csinálni? mert az enyémmel nem lehet, és kicsit szar amikor mindig ki kell rángatni a progizót a gépből amikor kipróbálom, amikor progizok akkor meg a kapcsolást kell megbontani :S vagy inkább szerezzek/építsek egy icd-t?
Ha a JDM-eddel sikeresen fel tudnál programozni egy 18F2550-et, akkor inkább javasolnám, hogy rakj össze egy PICkit2 klónt. Mindenféle JDM-nél sokkal jobb, és egy nap alatt össze lehet rakni panelgyártással együtt.
Bővebben: Link
Hat ha kondit sorba kotod akkor max egy tusket kaphatsz ameddig a kondi fel nem toltodik.
Na jo, ez ugyan nem pic-es tema, de akkor ha mar itt tartunk: kondi majdnem olyan, mint egy ujratoltheto elem. A kondi ha fel van toltve akkor energiat tarol, ezt adja le a meddig ezzel a toltottseggel rendelkezik. Ha rovidre zarod akkor nyilvan hatalmas arammal hirtelen kisul. Hogy kesleltesd a kisulest kell tenni ra egy ellenallast amitol kisebb arammal meritodik, igy tulajdonkepp egy idozitest kapsz - minel nagyobb a kondi, annal tovabb birja, ill minel nagyobb az ellenallas annal lassabban sul ki - ha at gondolod ez logikus is. Namost letre jon az a mechanikus erintkezes, ami most mindegy kapcsolotol, reletol vagy valami mastol jon-e. Ahogy potyo mar irta neked mechanikailag berezonal es keletkezik neked a perges (amugy ha belegondolsz a hang is mechanikai rezgesekbol all, es ha egy kapcsolot kapcsolsz hallod is a kattanast... de ha szabad fullel nem is hallod akkor is keletkezik ilyen rezges). No, a kapcsolod hirtelen le szeretne foldelni a felhuzo ellenallason keresztul a vezeteket, igy a jel alacsonyra valtana, de kozben eljatszodik ez a hol erintkezes hol nem jatek. Es akkor mikor itt tartasz a gondolkodasban, akkor valoszinu mar egyertelmu szamodra is mi tortenik mikor egy kondi a jelvezetek es a fold kozott log, utana pedig a jelvezeteket egy ellenallason keresztul vezeted a pic lababa. Ez igy egyutt egy un. passziv alsoatereszto szuro. Azaz a gyors jelvaltast "nem engedi at" a lassut viszont igen. Probald ki egyik gombodon ezt, egy 100nF es egy 470ohm jo lesz szerintem. Ha van kedved kiserletezhetsz a kondik meretevel es az ellenallasokkal is (csereld le joval nagyobbra az ertekeket es nezd meg mi tortenik olyankor). Na, es akkor most mar valoszinuleg van nemi keped arrol mi zajlik, igy a pergesmentesitest is meg fogod tudni irni foleg azok alapjan az informaciok alapjan amiket mar itt megirtak a tobbiek korabban.
PIC-es topicban azt fejtegetjük, hogy hogyan kell kondival prellmentesíteni!
Főleg azután, hogy leírtam, hogy hogyan kell azt programmal!
fel tudnám programozni ha lenne olyan PICem
. sajnos Győrben seholse árulnak piceket. a múlt héten rendeltem direkt 3 picet, hogy ne kelljen sokszor rendelni egymás után és kiperkálni az 1000ft postaköltséget ha tudom ezt ekőre, akkor rendelek ilyen picet is 18F4321 vagy 18F2321 vagy 16F877 vagy 16f628 nem jó hozzá?mert az van itthon
ezzel a módszerrel nekem nem jött össze
Ezért nemis így kell, hanem szoftverből kell kiküszöbölni. Ez az ellenállás-kondenzátoros módszer is csak akkor lenne megbízható, ha utána egy schmitt-triggeres bemenet fogadná a jelet. Ha a pergés folyamán a jelszint épp beáll oda, ahol a kapu épp billen, akkor így is több lenyomást érzékelhet a kontroller.
hát jó, akkor zsoftveresen is megpróbálom. szóval akkor késleltetéseket kell berakni? de hova?
valahogy így? a delay egy kb 1másodperc késleltetés. azért felrakom a progit is hogy lássátok mibe akarom berakni, mert végülis nem hasonlít ez a program egyik Watt és Trudani féle példához se
Nem jó más sajnos, a 2550-ben van USB illesztés, arra épül az egész. Ha majd legközelebb rendelsz, vagy olyan helyen jársz, akkor esetleg gondolj rá.
neomur,
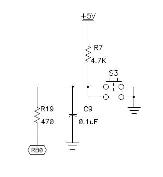
Itt egy rajz ahogy a PicDem2-ben oldottak meg, de az ellenallast valoszinuleg jobb lenne a kapcsolo es a kondi koze rakni inkabb - ugy alkotna igazandibol alulateresztot az RC tag. Anno legeloszor egy ilyesmit javasoltam neked es ha jol emlekszem potyo vagy watt is irta ezt - es ez a legegyszerubb modszer,igen. 1mp azonban kisse soknak tunik Szerintem egy erdekes jatek lehet kiprobalni meddig lehet elmenni - de ha ki-be kell rangatni a pic-et akkor lehet jobban jarnal ha egy fix ertekre allitanad be ami biztosan jo. Itt elhangzott egyszer 100-500ms is, hat lehet nagyon biztonsagosat is, tehat 500ms avagy fel mp, de gondolj bele, mikor nyomod a gombot ennyi ideig biztosan nyomnod kell, es ez ha az ido tul nagy elegge zavaro is lehet. (pl nalunk a lift ilyen, utalom is erte )
Az a baj, hogy a késleltetés eleve egy rossz megoldás, próbálj mindig anélkül gondolkodni (ahogy watt írta nemrég, a késleltetés és az időzítés két külön fogalom).
A szoftveres megoldás lényege a következő lenne. Kell csinálni egy timer megszakítást, mondjuk másodpercenként 1024-szer. A megszakításban előszöris ellenőrizzük a jelzőbit állapotát. Ha az be van billentve, akkor nem csináunk semmit. Ha a jelzőbit nincs bebillentve, akkro beolvassuk a gomb állapotát, és összehasonlítjuk az előző állapotával. Ha változott, akkor egy számlálót nullázunk, és a gomb új állapotával felülírjuk az előzőt. Ha nem változott, akkor egyel növeljük a számlálót. Ha a számláló elért egy bizonyos értéket (nagyságrendileg 8-16), akkor be kell billenteni a jelzőbitet, ami jelzi pl. a főprogramnak, hogy a gomb állapota stabil, fel lehet azt dolgozni. A feldolgozó rutin pedig nullázza a jelzőbitet, és így lehetővé teszi a gomb további figyelését.
NA akkor van valami HEX file amit tudnák égetni? már várnám., és kipróbálnám.
Csak néztem, hogy hova tűntek a kommentek, De már tudom. Nemigen szabad itt irosgatni róla. Bocsi
Igen, ezért... ja, és örülnénk neki, ha végre rátalálnál a nagy boldogság közepette a Válasz gombra is, ha valakinek a hozzászólására válaszolsz
a picet nem kell kiszedni, mert tűzködő próbapanelen csinálom a pices kísérleteimet, csak a gépről kell lehúni a prgogizót, meg a tápkábeleket a próbapanelről. de vettem ma DIP kapcsolót, úgyhogy azon keresztül fogom bekötni a progizót
![]() én is így kötöttem be a kondit meg a zellenállást, de akokr megpróbálom úgy hogy az ellenállás legyen elöl
a hétvégén lesz időm, majd akkor írok egy progit. aztán elküldm majd privátban
Most hirtelen nem is emlekszem milyen PIC-ed van, de ha olyan, hogy nem kell neki Vpp-t bekapcsolni mielott Vdd-t, akkor tapot hagyd rajta, a programozo Vdd-jet ne kosd be csak a tobbit (Vpp+pgc+pgd+gnd). Es akkor kapcsolok es minden buveszkedes nelkul programozod a picet, mikor kesz a programozas mar azonnal fut is a cucc...
Helló!
C-ben az (érték1 = érték2) tiszta. De az (érték1 += érték2), vagy "-=" -ő értékadó operátort nem értem. (Pas.-ban ilyen nem volt )Olvasom a könyvet (Kernigham)de nem fogom. Segítene valaki elmagyarázni?
áááá, megvan bocs.
érték1 += érték2 ua. mint érték1 = érték1+érték2 Így egyszerűbb és csak egy "+=" operátor kell hozzá ugye?
Igy van, azonkivul segiti a forditot optimalizalni (konnyebben megerti hogy mit szeretnel).
van egy programozóm a kép is itt van de az a hiba hogy amikor irni akarok ki irja hogy (com in errors)
Sziasztok!
C-ben programozok PIC-et(elég gyengén még! ) és LCD parancsokat szeretnék kérdezni. Arra lennék kiváncsi hogy hogyan lehet egyből egy pár szót kiírni az LCD-re.Válaszotokat köszönöm.
Sziasztok egy kis segítségre lenne szükségem. Már elég régóta vadászok a Microchip C18 nevű fordítóra de sehol se találom, ha valakinek megvan eltudná küldeni nekem, vagy esetleg egy netcímet adni ahonnan le lehet tölteni. Teljes változat kellene, ha megoldható.
gal.ity@freemail.hu
Szia Speki,
Nekem is volt egy ilyenem. Ennek kivulrol kell adni 15V-ot, en 12-t adtam ra es gyonyoruen ment. A kapcsoloja 3 allasu, egyik allasban futattja a firmware-t, masikban programozni lehet a chip-et, es kozepallasban ki van kapcsolva. Meg lehet meg azt is nezni, hogy a kristaly melyik foglalathoz van rendelve a jumperek segitsegevel. Nem tudom hol akadtal el, hogy ezek amiket leirtam mind megvannak-e, korabban ment/most nem megy problema-e, szoval kicsit bovebben ird meg mi a problema? |
Bejelentkezés
Hirdetés |




Főleg azután, hogy leírtam, hogy hogyan kell azt programmal!
. sajnos Győrben seholse árulnak piceket. a múlt héten rendeltem direkt 3 picet, hogy ne kelljen sokszor rendelni egymás után és kiperkálni az 1000ft postaköltséget
Szerintem egy erdekes jatek lehet kiprobalni meddig lehet elmenni - de ha ki-be kell rangatni a pic-et akkor lehet jobban jarnal ha egy fix ertekre allitanad be ami biztosan jo. Itt elhangzott egyszer 100-500ms is, hat lehet nagyon biztonsagosat is, tehat 500ms avagy fel mp, de gondolj bele, mikor nyomod a gombot ennyi ideig biztosan nyomnod kell, es ez ha az ido tul nagy elegge zavaro is lehet. (pl nalunk a lift ilyen, utalom is erte 
bocsi...
