Fórum témák
» Több friss téma |
- Ez a felület kizárólag, az elektronikában kezdők kérdéseinek van fenntartva és nem elfelejtve, hogy hobbielektronika a fórumunk!
- Ami tehát azt jelenti, hogy a nagymama bevásárlását nem itt beszéljük meg, ill. ez nem üzenőfal! - Kerülendő az olyan kérdés, amit egy másik meglévő (több mint 17000 van), témában kellene kitárgyalni! - És végül büntetés terhe mellett kerülendő az MSN és egyéb szleng, a magyar helyesírás mellőzése, beleértve a mondateleji nagybetűket is!
Sziasztok!
Multiméterrel hogy tudom megállapítani, hogy melyik a fázis és a nulla?
A földelés (már persze ha be van kötve) és a nulla között max. pár voltot szabad mérned, a földelés és a fázis között 230 V-ot.
Olyan villanykapcsolóknál aminél csak a 0 és fázis van ott meg tudom állapítani?
Villanykapcsolónál nincs nulla, ugyan miért is kellene kapcsolóhoz. De egy multiméternek a fal is jó "földelés", ahhoz képes meg tudod határozni a fázis helyét.
Sziasztok!
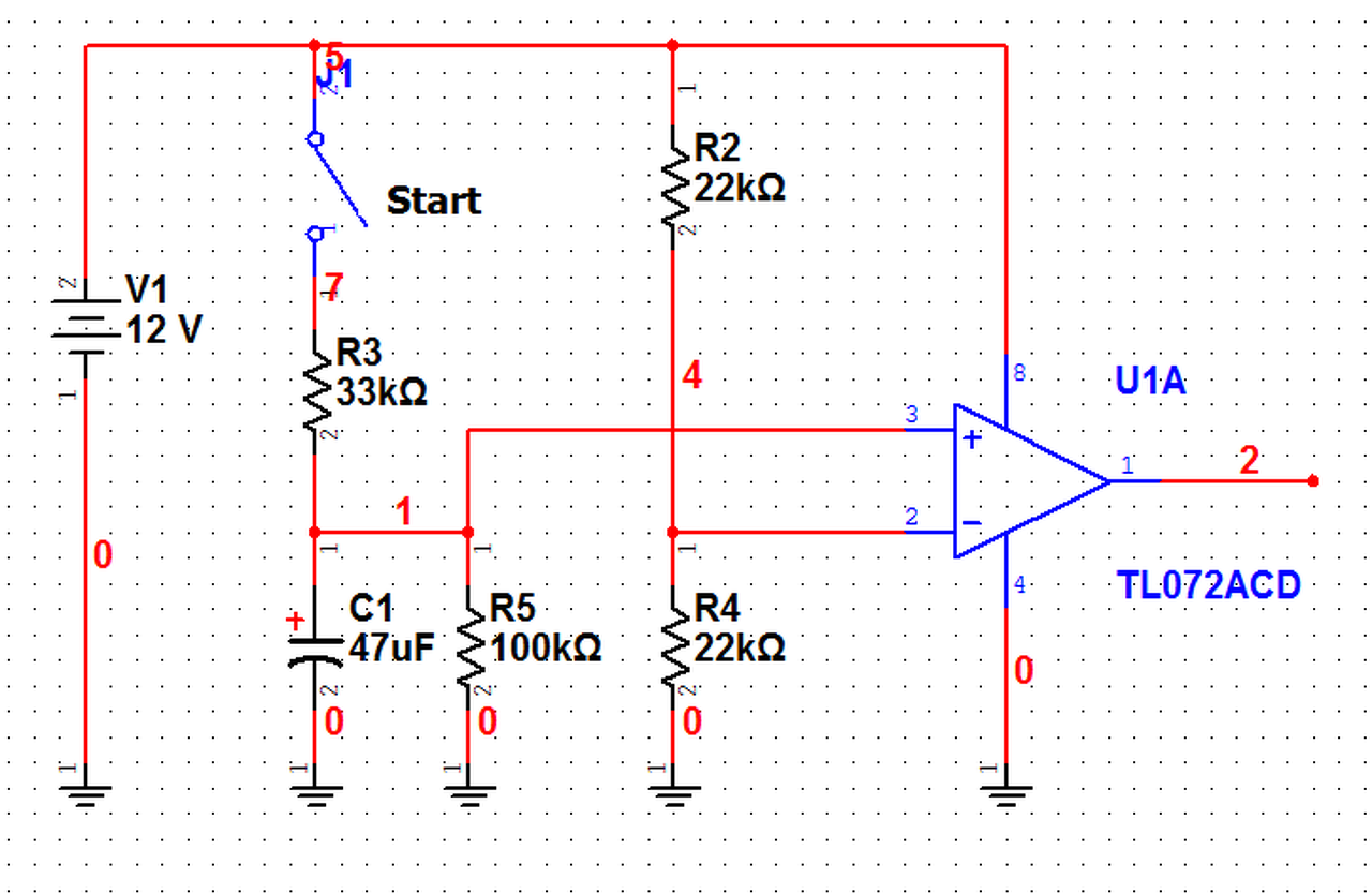
Mellékeltem egy kis kapcsolást, aminek az lenne a feladata, hogy a start kapcsoló bekapcsolása után kb. 1-2 sec múlva magas szint legyen a tl 072 kimenetén. Működik is, de az a gondom vele, hogy amíg magas szintnél 10,5 V körül van a kimeneten, ami nekem jó is, addig alacsony szint esetén is van kb. 1,5V, viszont nekem 1,5V helyett 0 V kellene ilyenkor. Meg lehetne oldani valahogy? Köszi, zoka.
Ez így normális. Az átlag műveleti erősítők kimenete nem tudja megközelíteni a tápfeszültség körüli szinteket. Használj a műveleti erősítő helyett nyitott kollektoros komparátort, ott a kimenetén meg tud jelenni a 0 V és a 12 V, de köztes állapot nem. Már ha ez a cél.
Komparátornál sem lesz "tuti" 0 V, mert a tranzisztornak is van maradék feszültsége. Ez ugyan majdnem 0 V, de jellemzően 200 - 500 mV Ha mégis fontos a precíz 0 V, akkor LM311 -el megoldható, ha a kimeneti tranzisztor emitterét negatív feszültségre kapcsoljuk.
Sziasztok, elméleti kérdéssel fordulnék hozzátok, van némi alapom a villanyhoz, de nem foglalkoztam vele komolyabban, most pedig érdekelne a következő: Led villogtatás áramkör, tranzisztorokkal ellenállásokkal és kondenzátorokkal, mind szép és jó számomra, azzal nem vagyok tisztában, miért használ a következő rajz ilyen értékű ellenállásokat, hogy számítják ki ezt hozzá mikor tervezik és a kondenzátor kisülésének menetét nem értem igazán, ha valaki egy részletesebb magyarázatot adna nagyon jó lenne, előre is köszönöm, itt a rajz is:
Led villogtató áramkör
Csak keresgélni kell. Az elektronika alapjait ismerd meg alaposan. Azután kitárul a világ. Bővebben: Link
Szia! Az áramkör többi részét is megmutatnám, hogy egészében látszódjon, mihez kellene.
Egy IC készenlétbe kapcsolását oldja meg az áramkör. A képen látható a gyári javaslat, a 2N7002 fet-el. Amikor a fet gate-jére kapcsoljuk a feszültséget, az IC reset lábát földbe vezeti és készenlétbe kapcsol. A kapcsolási rajzomon az IC-t LED helyettesíti (amikor világít akkor van reset módban). A tápfeszültség rákapcsolásakor a LED világít, egészen addig, amíg "A" kivezetésre nem kerül feszültség (ide kötöttem volna be a késleltetőt, hogy a tápfesz ráadása után 1-2 sec elteltével a reset mód megszűnjön, mivel a Q4 bázisára kerülő feszültség levezeti a gate-et a földbe. A "B" kivezetés nem használható, amíg "A" nincs magas szinten (A = tiltás ). Ha "A" magas szinten van, akkor "B"-re kerülő magas szint reset-el, míg "B"-re kerülő alacsony szint megszűnteti a reset állapotot. (Kicsit nehéz megfogalmaznom, de a rajz mutatja a működési elvet). A gondom csak annyi, hogy már 0,7 Volt is kapcsolgatja ezeket a tranzisztorokat a szimuláción, hogyan lehetne úgy bekötni vagy, milyen alkatrészt kellene használni, hogy ugyanezt a funkciót ellássa, de legalább 2-3V kelljen a "magas" szinthez? Vagy ilyen logikai kapuáramkör kell? Köszi!
Egy lehetséges megoldást találtam, egy ÉS kapuval megvalósítva. Elhagytam a tl072-t (lm358-t nem tudom szimulálni, lefagy) a kapu egyik lábára rákötöm a késleltetőt, ami a táp rákapcsolása után telítődik, és magas szintre hozza a lábat. A B kivezetéssel pedig tudom kapcsolgatni a resetet, igaz a működése az eredeti tervnek pont az invertáltja, de az nem gond.
Sziasztok!
Egy elég amatőr kérdésem lenne: Egy erősítőre menne 3 különböző eszközről jel (TV, Gép, Bluetooth vevő) mind vonalszintű jel, egy időben csak egy eszköz lenne használatban, így bemenetválasztóra nincs szükségem. Ezeket a jeleket simán közösítve, rá köthetem az erősítőre, nem teszi tönkre mondjuk a gépet az hogy a tévéről jut jel a (gép) hangkártya kimenetére. (ez igaz lehet minden irányba)
Szia!
Egytranzisztoros keverő erősítő rajz után nézzél szét, nem szerencsés egybe kötni őket....
Idézet: „bemenetválasztóra nincs szükségem” Éppenséggel pont, hogy az kell neked. Keverő akkor kéne, ha egyszerre több forrás is működne.
Mindegyik kimenetet egy 1 kOhmos ellenállással kösd a bementre. Ekkor egyik berendezésnek sem lesz baja. Viszont mindegyik halkabb hangot ad az erősítőn, mintha csak egyedül lenne rákötve, de ha így is elég a hangerő, akkor nem kell sem keverőerősítő, sem bementválasztó.
Köszönöm a válaszokat!
Az 1K-s ellenállásos megoldás tűnik nekem a legmegfelelőbbnek, szerintem a hangerő is rendben lesz. Tudom hogy a legigényesebb megoldás a bemenet választó lenne, de az meg nem mindig szerencsés a kapcsolgatás miatt.
Ennél egyszerűbbet és haszálhatóbbat szerintem nem fogsz találni. Bővebben: Link
Köszönöm neked is!
Nem teljesen értem hogy miért van szükségem ilyenre, de ha már ilyen kellene akkor gondolom mindjárt 2 is a sztereó rendszer miatt. Na meg amit nem értek mi az a Ki 1,2. A potik egyik végállásukban rövidre zárják a bemenetet, szerencsés ez?
A Ki 1,2 az a kimenet, oda kösd az erősítőt. Azért kell ilyen, mert ha a csak úgy összekötnéd a jelforásokat meg az erősítőt, akkor valószínű összegerjednének, ami nem szerencsés. Ezzel kapcsolással megefelelően vannak a bemenetek leválasztva, meg a különböző csatornák nem hatnak egymásra. Rövidre zárni tényleg rövidre zárja, ez van. Nem tudom, hogy baj-e.
Igazából semmi szükség nincs a Fet-re meg a tranyóra. A CMOS simán meghajtja a Reset bemenetet. Meg a proci nem 12V-ról jár, hanem 5V-ról. Arról mehet a kapu is és osztani sem kell a bementet. Viszont az R9-el párhuzamosan kel egy záróirányú dióda, hogy a kondi ki tudjon sülni, ha elmegy a táp.
Egyébiránt erre a feladatra van/volt cél IC is pld. TLC7705 De egy proci készenléti üzemmódja nem a Reset állapot, hanem a Sleep utasítás. stb..
Már ne haragudj, de egy hozzászólásban két marhaság is...
Kimeneteket közvetlenül összekötve nem gerjednek össze az erősítők, "csak" tönkremennek. (Amit javasoltam, az ellenállásos összekötés pont ezt akadályozza meg.) A bemeneteket minden további nélkül rövidre lehetne zárni, csak az a baj, hogy azokra a bemenetekre egy-egy kimenet van kötve. Na azokat nem szabad rövidre zárni! Emiatt rossz az a kapcsolás, amit belinkeltél (mellesleg az általam javasolt 3 ellenállásosnál bonyolultabb is...).
Hi!
Honnan tudnék beszerezni négyszögletes forrszemes próbapanelt?
Esetleg ilyen?
Nem forrsávosat, forrszemest.
Sziasztok!Kezdő vagyok és egy kérdéssel fordulnék hozzátok.Vettem kb egy hónapja egy yamaha rx 750 hifi erősítőt.Amikor az input selector gombbal sávot váltok,mondjuk cd vagy más funkcióra lehet hallani,hogy a rádió funkció nem kapcsol ki és halkan szól miközben mondjuk cd-t hallgatok.Ha van ötletetek,hogy mi lehet a probléma kérlek írjatok meg,köszönöm
Szia! Tulajdonképpen a reset lábat kell gnd-vel összekötni, hogy aktivizálódjon. Tehát, ha feszültséget teszek rá az nem jó, hanem gnd kell neki. Szerintem azért van a gyári kapcsoláson az a fet, hogy azzal kapcsolják rá a gnd-t. De most így jó lesz, még fejlesztgettem rajt, a diódát azt beteszem, köszi.
Végsősoron csak én hívom készenléti üzemmódnak, mert ez egy d-osztályú végfok ic és reset módban a kimeneti fetek nem kapcsolgatnak, vagyis szinte nincs áramfogyasztás, ezért én csak standby módnak hívom ![]() Ez a késleltetés meg azért kell a bekapcsolás után, hogy az erősítő bemenetén lévő szimmetrizáló áramkör áram alá kerülése hirtelen ne jelenjen meg a hangszórón. (Vagyis szépen minden megkapja a feszültségét, és csak utána indulnak a fetek)
Kewei aktiv hangfalpárhoz keresek távirányítót,univerzális is jó lenne.Kérem ha valaki tudna segítsen.
Szia!
Húzd ki az antennát! |
Bejelentkezés
Hirdetés |














