Fórum témák
» Több friss téma |
Egy olyan kapcsolást szeretnék építeni amivel 12V-os ólom-zselés akksiról tudok izzítani 1-2V-os izzítógyertyát ami a repülőmodellembe van. Találtam egy két kapcsolást a google segítségével de mivel nem állok az angoltudás csúcsán ezért segítségeteket kérem. Csatolom a képeket is. Az áramkörrell szeretném szabályozni a feszültséget és ezzel az izzítás mértékét. Remélem viszonylag érthetően fogalmaztam.Szóval a degítség abban kéne hogy át kéne nézni a kapcsolásokat hogy jók-e és melyik a legjobb/legegyszerűbb megépíteni.
Azért nem a minden ami modellezés topicba írtam mert az eléggé elfajzott már.
Működőképes mindegyik. A második és harmadik kapcsolásnál könnyen ellenőrizhető az áramfelvétel. Az első viszont egyszerűbb.
A 3.-ban állítólag van feszültségstabilizátor mert ha az izzítóakksira rányomom a startert akkor a feszültség igencsak leesik.
És ha van benne akkor inkább azt építeném meg és ahhoz milyen FET kell?
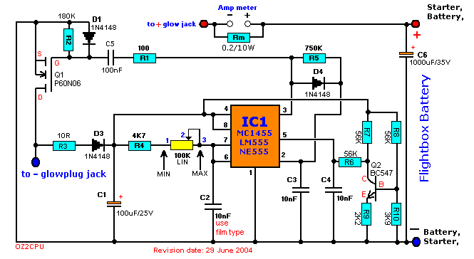
Itt a link ahonnan néztem a kapcsolásokat: http://www.webx.dk/rc/glow/glow.htm
Ha jól olvastam egy TO-220 FET-et rakott be. A csatolt kapcsolásban állítólag már van feszültségkompenzátor.
TO-220 a tokozás tipusa. A fet P60N06.
Milyen "12V-os ólom-zselés" akkud van?
Még semmilyen de 7Ah körülire gondoltom.
És lenne még egy kérdésem hogy az oldalon van egy PCB-s rajz. Lehet inkább nyákra csinálnám meg a dolgot és nem csak úgy a levegőbe összekötözgetném és mivel még sose marattam nyákot ezért kéne egy kis segítség abban hogy azt a PCB-s képet milyen programmal lehet átkonvertálni hogy lézernyomtatóban is ki lehessen nyomtatni rendesen mivel ezen rajta vannak az alkatrészek rajzai is. Alkatrészekkel kapcsolatban a kéréseim: R3 az 10ohm vagy 10Kohm? R4 4Kohm? R1 100ohm? Rm 0,2ohm? R9,R10 mennyi? Kezdő vagyok és ez az első komolyabb kapcsolásom ezért kérdezek ennyit. C2,C3,C4,C5 kerámiakondik? Segítségeteket előre is köszönöm!
Érdemes ezzel ennyit melózni? A bolti starter nem túl drága. Én is most készülök venni, meg gyertyát is... tavaly "eltüzeltem" sajna.
Csak egy nyamvadt bolt sincs errefelé.
Igen szeretném saját magam megépíteni.
Esetleg még ma ha minden kérdésemre megkapom a választ.
Az ellenállás érték után, ha nincs betű, akkor automatikusan ohm. Ha csak R betű van, akkor is ohm. PL a 4K7, az 4,7Kohm. A betű jeleni a mértékegységet, és a tizedes vesszőt egyben.
Jó építkezést!!!
Köszönöm a válaszodat.
A kondik azok milyenek? Milyen tulajdonságú műszert vegyek hozzá?
Fólia kondait rakj mindenhova. Ahol nincs polaritás jelölve, ott minegy a polaritásuk. Az elektrolit kondikkal vigyázz, fordított bekötésnél eldurrannak. Ha műszert szeretnél venni, és van pénzed, továbbá hosszabb távon is foglakozni szeretnél az elekronikával, akkor olyat vegyél, ami mér kapacitást, induktivitást, frekvenciát. Már 12-13 ezerért kapsz ilyet, és később nagyon megkonnyíti a munkádat. De csak ehhez az áramkörhöz nem muszály komoly műszer, megteszi az ezer forintos is.
Kösz a választ de én nem multimétert akarok valószinű félreértettél nekem a power panelhez kéne műszer.
jah, hogy az ármot szeretnéd mérni? Oda köthetsz mutatós (deprez) műszert, vagy digitálisat. Digitálisat építhetsz is ICL7107-tel, vagy készen is kapni a legtöbb elektronikai boltban.
Köszönöm neked is a válaszod meg mindenkinek aki segített. Sajnos már bezárt a bolt mára de holnap megveszek mindent remélem kapok is és megépítem.Ha még lesz kérdésem írok. De ha nem akkor beszámolok hogyan sikerült.
Helló!
http://kvarc.atw.hu/model/glowplug/glowplughu.html Én ezt építettem meg,kb. három éve kifogástalanul műlödik. Üdv.
Jó kis kapcsolásnak tűnik de bonyolultabb valamivel. Én ma megvettem az alkatrészek nagy részét a FET-től , műszertől és egy-két kondenzátortól eltekintve.
Jövőhéten megpróbálkozok a NYÁK maratásával bár még nem csináltam soha ezelőtt.
Voltan két üzletben is és nem tudtak ilyen FET-et adni. Esetleg tudnátok mondani egy boltot budapesten vagy esetleg mivel lehet helyettesíteni?
Ugye a 0,2ohm-os 10W-os ellenállást 2db 0,4ohm-os 5W-ossal lehet helyettesíteni?
Ha nincs ilyen, rakj be mást. 60 V, 60 A, N-Channel ami ezeket tudja.
P60N06* ...még mindíg jobb ha te építed?
Megpróbálkozok ezekkel is.
Ha nem kapok ilyeneket akkor esetleg valami más alternatíva? Remélem nem reménytelen dolog. Itt van egy másik megoldás: http://www.uoguelph.ca/~antoon/gadgets/glow.htm ha jól értelmezem itt ezeket ajánlja helyette: For Q1: TIP32C, TIP42, TIP42A (or B), NTE332, ECG332. Ezek megfelenek?
Hello!
Mivel még mindig nem kaptam megfelelő FET-et a kapcsolás megcsinálásához ezért gondoltam egy ennél egyszerűbb kapcsolás megépítéséhez is. Azért raktam ide mert már nem akartam több topicot nyitni. Ez is modellezéshez kapcsolódik de ezt arra használnám hogy a vevő egyik kimenetére kötném ezt a kapcs-ot és ezzel lehetne kpccsolgatni dolgokat pl lede füstölő meg ilyenek. A Rajz már megvan és itt is azt kérném tőletek hogy esetleg vessetek rá egy-két pillantást hogy jól van-e összerakva meg hogy beszerezhető e ez a bizonyos IC.És mivel ez az IC nem tud nagy áramokat kapcsolni kiegészíteném relével vagy FET-tel vagy (és itt kérném a segítségeteket) valami viszonylag nagy áramot istudó alkatrészre(5-7A). Ezek az alkatrészek a bekötésével vagyok tisztába kivétel a relével bár lehet hogy ezt se tudja kapcsolni az IC. Kicsit hosszúra sikeredett. Segítségeteket előre is köszönöm!
Senki semmi?
Találtam még egy kapcsolást a relés és a másik között mi a különbség? |
Bejelentkezés
Hirdetés |















