Fórum témák
» Több friss téma |
A tápfeszültséget lehet, hogy nem találtuk el és azért torzít, de zúgnia nem volna szabad. Ellenőrizd ohm-mérővel a bemenő és a kimenő jel test vezetéke össze van-e kötve a panelen belül?
A hangszín és végfok tápok között nem lehet esetleg földhurok?
A kimenő jelnél a forrasztási oldalon R és L feliratnál csak fehér és piros vezeték van és föld nincs. A fekete vezeték a gnd az közös az egész nyákon a bemenő jelnél is. 2 db olyan kábel köteg van amiben fehér-piros-fekete vezeték van. Lehet az is gond hogy külön tápról üzemeltettem és nem az erősítőjéről ahol közös gnd van.
A hangszín és a végerősítőt testet össze kell kötni! Lehet külön szál is.
Az nem baj hogy a hangszínt külön tápról hajtom egy labor tápról +-10V-ról,mert a végfok 30V-ról üzemel így is összeköthetem a végfok csillagpontos gnd-vel?
A hangszínhez ±10V-ot írtál, az ugye csak +10V akar lenni.
A hangszín kimeneti pontjáról kell testet vinni a végerősítő bemenetére, a balansz poti középső lábánál találod.
A tápból 2 vezeték jön ki egy + és egy - (10v-ra állítva) arra gondoltam,ha megtudnám oldani az erősítő tápjából az is jó lenne csak ott 30V van.
A hozzászólás módosítva: Feb 8, 2015
Jussunk el a stabil működésig, aztán a tápot is megoldjuk
Sziasztok!
Van nekem a képenlátható hangszin szabályzóm. Az lenne a gondom hogy a bekeretezet ellenálást mekorára cseréljem ki hogy 12V ból 11,8 voltot kapjak. Jelenleg 17 voltos tápfeszre van beállitva.
Üdv: Számold ki ohm törvény alapján. R = U / I
A hozzászólás módosítva: Márc 2, 2015
Hello!
Nem kell semmit tenned, majd a tranyó beállítja magának a feszültséget ha akarja. Amúgy is béta függő ez a kapcsolás. Egy hangszínszabályzóban nincs digitális multiméter. Mindegy, hogy 12 vagy 17V a táp. A lényeg, hogy a tranyó emittere kb. a kollektor feszültségének fele közelében legyen. (Mert akkor a legnagyobb a kivezérelhetőség. De mivel itt túl nagy jelek nincsenek, különösebben nem kényes a dolog.)
Köszönöm!
Rátetem a 12v meg kötötem neki jelet de semmi meg se mukkan. A rajzon jelzet helyen meg van 6,5V.
Ha meg van a villany, akkor működik a tranyó. Csak a hangfrekis jel útjában akadhat el valami. Így megmondani mi van, az már jóslás lenne, és az nekem gyenge oldalam..
De azt tudnod kell, hogy a tranyó feszültséget nem erősít, az ezt követő lepke hangszínszabályzónak meg 20dB csillapítása van középállásban. A tranyó, mindössze függetleníti a hangszín szabályzó terhelését a hangerőszabályzótól.
Helló!
Valaki tud ajánlani NE5532es műveleti erősítővel ellátott hangszínszabályzót (Legalább magas és mély hangtartomány szabályozás, de ha van közép hangtartomány szablyázás az sem baj) ami bevált és jól működik? A hozzászólás módosítva: Márc 20, 2015
Szia! A téma képeit és a hozzájuk tartozó leírást átnézted már? Bővebben: Link
Átnéztem már egy jó néhány kapcsolást. Köszönöm a linket. Amint holnap lesz időm, kipróbálom amit ajánlottál. Meguntam az lm1036-os hangját.
Sziasztok!
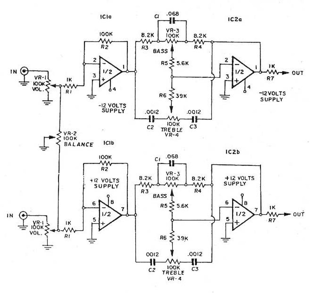
Már két példányban is megépítettem a lenti hangszínszabályzót (persze a szükséges módosításokkal). Működik, elégedett vagyok vele, leszámítva azt a problémát, hogy ha a bemeneti hangerőszabályzó potit (VR1) letekerem „0” állásba akkor egy zavaró sistergés jelenik meg a kimeneten. Ahogy tekerem felfelé a csúszkát a sistergés halkul, kb.: 5-10%-nál meg is szűnik, majd a poti végállása felé ismét hallani lehet, de nem olyan intenzíven mint a poti alsó állásánál. Mind a két példánynál azonos a jelenség. Mi lehet ennek az oka és hogyan lehetne kiküszöbölni?
Szia! Emeld ki az R1 egyik lábát és tégy vele sorba 10µF kondit (a polaritás nem lényeges, utólag méréssel meghatározható). Egy csatornán elég lepróbálni.
Szia! Ezt már próbáltam, igaz egy 1µF kondival, de nem hozott eredményt. Javaslatodra kipróbálom egy 10µF-al
Ha már volt bent kondi akkor tárgytalan. Földhurokgyanús a poti szélső állásaiban jelentkező hiba.
Bocsánat, már nem tudtam javítani a fentebbi hozzászólásomat.Nem az R1-el kötöttem sorba, hanem a bemenettel, a poti elött. Köszömöm a javaslatot, kipróbálom.
Hello! Alapvetően az oka, maga a kapcsolás, és a használt alkatrész értékek.
- A bemenő fokozat egy invertáló erősítő, melynek erősítését R2/R1 hányadosa határozza meg. Csakhogy R1 értékéhez hozzá adódik a bementi szabályzó forrásellenállása. - Amikor a poti le van tekerve, a csúszkán mérhető ellenállás nulla. Vagy is az R1-hez nem adódik hozzá semmi. Így az erősítés AU=R2/R1=100k/1k=100.. - Ha minden poti középállásban van akkor a VR1 csúszkán nézve tulajdonképpen három 50kohm van párhuzamban. (VR1 alsó és felső fele párhuzamosan, és ezzel párhuzamosan a VR2 fele. - Ekkor a forrásellenállás 16,6kohm. Ehhez adódik hozzá, R1 értéke. Vagy is ez 17,6kohm. Az erősítés pedig 100k/17,6k=6. Nyilván, mikor nincs bemeneti jel és 100 az erősítés, nagy a zaj. Középállásban meg a jóval kisebb erősítés miatt, kisebb a zaj. - Ha a potit maximumra tekered és nincs a bemenetre kötve semmi, akkor még kisebb az erősítés, de ha van a szabályzó előtt valami forrás, annak kimenti ellenállása is befolyásolja az erősítést és egyben a zajt is. - De gondolom a 100-szoros erősítés felesleges ebben a szabályozásban. Az R1 növelésével beállítható a megfelelő és szükséges erősítés, és a probléma is megszűnne. HA pedig még is szükség lenne ekkora erősítésre, akkor azt a bementi poti előtt lenne célszerű egy másik fokozattal megoldani..
Vagy nem invertáló kapcsolásba tenni az első IC -t, egy fix erősítéssel. A 100 tényleg sok.
Szia! Kipróbáltam a kondis történetet, de nem hozott változást.
Proli részletes levezetése rávilágított a problémára, egyértelmű volt mit kell tennem, R1-et 10K-ra növeltem és a fent nevezett probléma meg is szűnt. Maradt még egy halk búgás, ami már tényleg földhurok probléma lehet, de ennek mértékét sikerült elhanyagolható mértékig csökkentenem.
Szia!
Köszönöm a levezetést, nagyon tanulságos volt a probléma megoldása szempontjából és a későbbiekre nézve is.
Megesküdtem volna, hogy az R1-et már 22k-ra korrigáltuk, visszaolvasva - te még kimaradtál belőle.
Sziasztok!
A segítségeteket szeretném kérni. Megépítettem a mellékletben szereplő előerősítő kapcsolást. Ki-be kapcsolható rajta a hangszínszabályzás. Amikor bekapcsolom az előbb említett funkciót a potméterek (fémházas) úgy viselkednek, mint egy vevő. Egyrészt halkan szól egy rádióadó, másrészt, ahogy tekerem a potmétereket különböző búgó hangot ad az erősítő. Kikapcsolt hangszínszabályzó esetében, vagy, ha a panelon vannak a potméterek, működik a rendszer. A dobozolás miatt nem lehetnek a panelon. Árnyékolt kábellel kötöttem be őket.
Hello! Az ugyebár nem igazán látható, mit is követtél el. De a ki-be kapcsolást célszerű alacsony impedanciás pontokon végezni. A hangszínszabályzó frekvenciafüggő tagjait célszerű közvetlen a potik közelében elhelyezni. A legjobban zavarérzékeny pontja a műveleti erősítők invertáló bemenetei. (-) Ezeket kell főleg árnyékolni, rövid vezetékkel vezetni. Tehát valami ilyesmi..
|
Bejelentkezés
Hirdetés |













