Fórum témák
» Több friss téma |
Hello!
Igen alacsony szintűnek kellene lennie. Esetleg feltudnád rakni az áramkört, kapcsolási rajzot?
Szia!
Ha egy TTL (normál, S, LS, ALS, AS...) bemenetet bekötetlkenül hagyunk (a zavaroktól eltekintve) magas szintet érzékel. Ha a kapu 74HC vagy 74C sorozatból való, akkor a bemenet attól függően áll be alacsony vagy magas szintre, hogy a bemeneti kapacitás milyen feszültségre van feltöltődve. Nem jó így üzemeltetni, mert hajlamosak a zavarokat összeszedni és nem kívánt váltásokat lértehozni. A 74xx32 kimenete akkor lesz alacsony, ha mindkét bemenetése alacsony szint (föld) kerül. Idézet: „ha be van kötve valami, ha nincs. Alapesetben tudtommal L-nak kéne rajt lenni nem?” Már előttem ugyan leírták, de azért nyomatékosítom. Mi az, hogy ha be van kötve valami, ha nincs? Mi az a valami? A bemenetre pontos szintet kell adni és sokkal érzékenyebb mint egy CMOS IC. CMOS esetén jó vagy, ha H szint tápfesz 2/3-a felett L szint 1/3-a alatt. Értelemszerűen a kettő között tiltott "holt" sáv van vagyis lebeg. TTL még érzékenyebb. Ha a bemeneteid nem egy másik logikai IC-ről kapnak jelet akkor igény szerint ellenállással húzd fel vagy le, de itt mivel OR kapuról van szó gonolom az L szint a 'közömbös' ezért a bemeneteket egy kb. 10k ellenállással vidd 'földre'. Utolsó kérdés kíváncsiságból, hogy honnal szedted, hogy alapeset az L szint?
Én is erre gondoltam, hogy valamit ( de mi az a valami?) nem kötött be vagy éppen rosszul kötötte be , ezért valamilyen zavart vett fel az IC. Azért kértem kapcsolási rajzot. Lehet , hogy csak az IC működésévél ismerkedik. Több információra lenne szükség.
Sziasztok!
Remélhetőleg feléled ez a topic. Meg szeretném építeni ezt a kapcsolást Bővebben: Link. Az a kérdésem, hogy a 74ls92-es számláló helyettesíthető-e 74ls90-nel? Továbbá: ha nekem 10 Mhz-s kvarcom van, akkor ugye a frekiosztó után 10Hz-t kapnék. Ezért be kell építsek még egy 10-es osztót, csak melyik Ic-legyen az? Remélem tudtok segíteni!
Nem hiszem. Az 74LS92 12 -es osztó, az 74LS90 tízes osztó. Ez sohasem fog elszámolni 12 -ig, De 74LS93 -ból, ami bináris számláló, készíthetsz 12 -es számlálót, ha a 12 -nek megfelelő bináris kimenetnél lenullázod. Ehhez esetleg kellhet egy négybemenetű kapuáramkör amivel dekódolod a 12 -őt.
Az utolsó 10 -es osztást egy további 74LS90 osztóval megoldhatod. A hozzászólás módosítva: Feb 14, 2015
De a 7492-nek csak 5ig kell számolnia, mivel a másodperc/perc tizeseknek a kijelzőmeghajtóját vezérelni. Erre a 7490 is képes, csak azt is nulláztatni kell.
Programozható mikrovezérlővel nem lenne egyszerűbb,és alkatrész takarékosabb?
A 7490 .ben két osztó van. Egy kettes, és egy ötös, ha csak ötig kell számolni, akkor egyszerű a helyzet.
Mivel óra lesz, ezért ezen a helyen csak 5ig kell számolnia, ezért reméltem, hogy megfelelő lesz ez is. Azt, hogy mikor reseteljen, azt hogyan kell beállítan?
Orcika70: De, egyszerűbb lenne, csak nem tudok mikrovezérlőket programozni.
Nem kell resetelni, nézd meg az adatlapját. A második osztó a BCD számlálóban a kettes számlálóról a jelet az ötösre külsőleg kell átkötni. Ha ide kötöd az előző számláló kimenetét, az 5 -ik impulzus után elölről kezdi.
Rendben, köszönöm a segítségedet!
Idézet: Megtanulni is sokkal egyszerűbb, mint "letűnt korok" alkatrészeiből építkezni A TTL-eknek még van egy "kis" hátrányuk: az áruk. Ha nem kizárólag TTL-ről lehet szó, sokkal olcsóbbak a CMOS sorozat tagjai. (pl. 74192+7447 kb.500 ft. erre a feladatra ugyan úgy megfelelő 4026 számláló+dekódoló egyben 75 Ft.)Egy ekkora projektnél érdemes beszerezni a megfelelő Quartz-ot is (filléres, de bontani is lehet sok mindenből)32.768 M óra quartz-ot, ezt két 4040-essel le lehet osztani 1hz-re stb... „De, egyszerűbb lenne, csak nem tudok mikrovezérlőket programozni.”
Nem csak TTL-lel akarom megépíteni. Megtaláltam már ezt az órát CMOS oszcillátorral, meg teljesen CMOS áramkörökkel felépítve. Majd ma összeszedem az alkatrészeket, és megnézem melyik olcsóbb, bár a CMOS tűnik nyertesnek.
Amúgy ez egy ilyen "bevezető a mikrokontrollerek világába" projekt, ha ez összejön, lehet elkezdek mondjuk PIC-et programozni, csak ahhoz még semmilyen hardverem sincs, nemhogy tudásom... Idézet: „A TTL-eknek még van egy "kis" hátrányuk: az áruk.” És ezenkívül van még előnyük, a sebességük. Mondjuk egy óránál közömbös, de van sok alkalmazás, ahol lényeges előny, ezért nem nevezném "letűnt korok" alkatrészeinek, mert akkor nem gyártanák még mindíg őket. Ha bármely okból ezzel akarja csinálni, akkor segíteni kell, nem lesz kárára ha megismeri, nem feltétlen kell rábeszélni akár korszerűbb megoldásra. Amúgy 32,768 kHz, és nem M, és nem hz!
Idézet: „És ezenkívül van még előnyük, a sebességük.” Épp utánaolvastam a TTL-es és CMOS-os órával kapcsolatos ismereteknek. Kiderült, hogy amikor a 7492-es bináris számláló eléri a 6-ost, akkor ugye az áramkör nulláztatja, csak annyira gyorsan, hogy a 6-számjegynek ide sincs felvillania.
Sziasztok. Egy kis problémába ütköztem.
A jobb oldali kapcsolást akarom megcsinálni, csak nem ic-ével hanem 2-2- diódával, mint ahogy a bak oldali kapcsolás mutassa, (egymás után van fűzve egy AND és egy OR, és vezérli a 74390 MR bemenetét). A probléma az, ha diódákat használok, csak lebeg a logikai szint az MR lábon. Az elv az jó, mert külön működik a diódás AND és OR, csak összekapcsolás után van a probléma. (a kapcsolás nincs elkészítve, csak elméleti síkon próbálkozom még). Valakinek valami ötlete???
Összekötve lesz egy lehúzó ellenállásod, egy felhúzó ellenállással összekötve (diódán keresztül) ez kvázi egy feszültségosztó, a se nem magas se nem alacsony tartományra...
Igen, azt én is észrevettem.
Az OR jól működik. Az AND-is félig, míg csak az egyik bemenet „magas” addig a kimenetel „alacsony”. De ha mindkettő bemenet „magas”a kimenet csak „lebeg”, na erre kéne valami megoldás. Várom a lehetőségeket. (lehetőleg egyszerűeket)
Lehet, hogy a szimulátor szerint a 4. esetben a szint hibás, az adatlap szerint a 2.17V már magas szintet jelent.
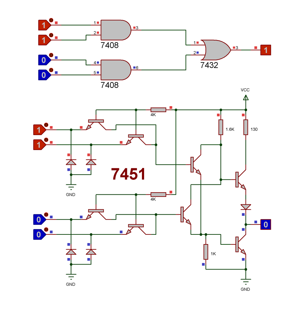
Mégsem ajánlom a megvalósítását. Egyrészt a megoldás nagyimpedanciás és emiatt lassú és zavarérzékeny. Egy TTL áramkörben 10ns átkapcsolási idők fordulnak elő. A feladatra fejelsztették ki a 74(LS)51 -et. Adatlap
A 4. felállásban egyszerűen nincs ahonnét tiszta magas jel jöhetne. Egy komplementer tranzisztorpár nyitásához a szimulátor szerint elég lehet az ellenállás utáni fesz, így 3.64 v-ot mutat a szimulátor. De nem véletlenül vannak kapuáramkörök.
Milyen célt szolgálna a kapcsolás? (a jobboldali)
Elsősorban szerettem volna megoldani ic-ék nélkül. Szó-se róla, ic-ével elegánsabb lenne.
Sajnos a probléma ott kezdődik, hogy nagyon nehezen beszerezhető ez a típus, pontosabban a 7452, mert a 7451 az inverteres. Nem találok adatlapot a 7452-ről. A 7451-et lerajzoltam, jó lenne tudni mi a különbség belsőleg a kettő között. Bár nem hiszem, hogy megcsinálnám, esetleg SMD-vel. otvenkilenc: Ez egy 4 karakteres stopper, 74390-es számlálóval. Az „59” utáni, vagyis csak az „5” utáni automata reszetelés lenne a MR bemeneten keresztül. És plusz egy manuális reszet, az egész számlálohoz.
Vagyis 5-ig számoltatnád és a hatodik impulzusra nullázódna a számláló? Amit a 9 - 0 Átmenet adna?
Csináld másként: 7490 decimális számláló két darabból áll. Ha csak a második felét használod fel, akkor 0...5 -ig számol. Azaz a másodperc és a perc alacsony digitjéhez használd a 74390 -et. A magas digithez használj 7490 -eket.
Idézet: „7451 az inverteres” Két and-or-invert kapu van egy tokban, a másodikat használd fel inverternek.
Köszi a válaszokat.
A 74390-es meghajt 2db kijelzőt, a 7490-esel csak még több icé lenne, ezért akartam kihagyni a logikai icéket is, így is már a kapcsolás egy „icé temető”. Az egész kapcsolást lehet, hogy SMD alkatrészekkel csinálom megy, de gyanítom a 7451, 7452 nem beszerezhető smd-ben.
Az egész feladatot (stopper, beállítás, törlés, indítás, részidő, kijelzés váltás, stb.) megoldaná egy kis 18 .. 28 lábú tok - egy kontroller. Sokkal rugalmasabban, kisebb területen, olcsóbban és kisebb fogyasztással. Nagyobb (áramú vagy feszültségű) kijelzőkhöz egy - két meghajtó kellhet még.
Elnéztem: A magas digithez használj 7492 -ket.
|
Bejelentkezés
Hirdetés |













