Fórum témák
» Több friss téma |
bocs hogy ide írok tudom digit vég. de ez vajon elindul hagyományos tápon?Bővebben: Link
Aha, miért ne indulna el hagyományos tápon? Az erősítő nem nézi, hogy milyen a táp belső felépítése. A lényeg, max. 100W sinus teljesítményt várj tőle, mert többre nem képes. A torzítási adataira sem vennék mérget, de ez manapság nem annyira számít, csak tuccogjon jó hangosan.
Mi van, ha fél attól a csúnya nagy trafótól és nem mer megszólalni? Ki lát be ezeknek a lelkivilágába?
Sziasztok!
Elkészült életem első erősítője (TDA7293 stereo)! Először is szeretném megköszönni: reloopnak, alkotónak, lukacspnak a segítséget. ![]() Külön köszönet Ollikának a segítségért és tesztelésért. A hozzászólás módosítva: Jan 30, 2015
Köszönöm
![]() A hozzászólás módosítva: Jan 30, 2015
Még annyit szeretnék kérdezni, hogy az alábbi hangszínszabályzó kit van az erősítőben és a hangerőt emelve csak az első "fél" tartomány után kezdi emelni a hangerőt (addig egyenletes nagyon halk a zene) és a kivezérlésjelző is ekkor kezd el jelezni. Ez így normális?
A hozzászólás módosítva: Jan 30, 2015
A hangerőhöz berajzoltam két diódát Bővebben: Link - az a megoldás.
Rendben, Köszönöm! Jövőhéten megcsinálom.
Hello! Beforrasztottam a 2db diódát de sajnos semmi változás.
Ennek már csak egy magyarázata lehet, logaritmikus potenciométert használsz. Mérd meg a potenciométer középállásában a csúszka feszültségét testhez képest, 3V körüli értéket várunk.
Ha ennyiből sem sikerült a hibát elhárítani az LM1036 témában járjunk a végére!
Rendben, mindjárt írok az LM1036-os fórumra.
Hello!
Először is jó lett a hangerőszabályzás, ki lett próbálva hangfallal, végül 3 db diódát tettem bele. Köszönöm! ![]() A pc-ben egy ilyen hangkártya van aminek a kimeneti feszültsége 2V. Ezzel nagyon szépen ki tudom "hajtani" az erősítőt. De ha a laptop-ot vagy a telefont kötöm rá azzal elég siralmas a teljesítmény. Tudnál ajánlani valami jó, egyszerű előerősítőt, vagy valami megoldást. A pc szállítás macera miatt. Köszönöm!
Hello!
Az NE5532 visszacsatolásában szereplő 47k-s ellenállás értékének növelésével növekszik az erősítés. Sokszor ki is szokták ezt vezetni az erősítő előlapjára, mint "gain". Hasznos lehet, amikor az ember különböző bemeneti jelszintre is használja az erősítőt. Akár egy kapcsolóval is megoldhatod a magas / alacsony jelszint problémáját. Ez esetben a 47k ellenállással sorba kötsz pl egy 22k-s ellenállást, azzal pedig párhuzamosan egy kétállású kapcsolót. Ezzel rövidre zárhatod a 22k-s ellenállást, így az erősítésed a jelenlegi lesz. Nyitott állapotban pedig nagyobb erősítést kapsz. A képen láthatod a nem invertáló műveleti erősítő feszültségerősítésére vonatkozó képletét is. Természetesen vonatkozik az R7, R6 párosra is. Másik megoldás, hogy az LM1036 után beiktatsz még egy erősítő fokozatot. Az első megoldást egyszerűbbnek látom. Potméter alkalmazásával pedig elkerülheted a túlvezérlést is (amire elég érzékeny az LM1036). De nyugodtan várd meg reloop-ot lehet van más javaslata is.
Műveleti erősítő 3x erősítéssel pont jó szokott lenni. Kapcsolót nem tennék a rendszerbe, inkább a magasabb szintű bemenet kapjon egy osztót.
Keresztes Vitéz: Köszönöm! De nekem nincs benne NE5532. A bemenő jel a d-audio által forgalmazott kitre csatlakozik közvetlen és innen a végfokra és a kivezérlésjelzőre.
Reloop: nem igazán értem hirtelen amit írtál. Ha megkérlek, részleteznéd egy kicsit. 1 RCA bemenetem van. Köszönöm! A hozzászólás módosítva: Feb 15, 2015
Az előerősítőt külön is elkészítheted Bővebben: Link, R1 legyen 6k8, vagy kisebbel-nagyobbal be tudod állítani a halkabb hangkártyádhoz.
Az előbbi rajz azt jelzi, hogy készíts két RCA bemenetet és az éppen aktuálisat használd. Igaz, hogy a nagyobb jelű hangkártya jelét leosztod, majd ugyan arra a szintre visszaerősíted, viszont nagyon stabil működésű áramköröd lesz.
Hello!
Egy kis segítséget szeretnék kérni. C2, C3, C4 az elektrolit kondenzátor, ugye jól gondolom? C5 fólia vagy kerámia kondenzátor legyen? R5 értéke az 100ohm?
Szia! A témájában is kérdezhetted volna, ezért csak röviden: a C5 kerámia, fólia egyaránt lehet, a többi elektrolit kondenzátor értelem szerinti polaritással. C4, R7-re nem lesz szükséged ha közvetlenül az LM1036 csataló kondenzátorára kötöd az előerősítőt.
Helló!
Megépítettem Reloop által közzétett egy ic-s erősítőt, és már a legkisebb hangerőn is erősen torzít, leginkább a méllyebb frekvenciáktól. +-40V-ot kap, 10.000µF puffer van a tápban, és 300W-os toroidról megy, ezt használtam a tda7294-hez is. Valami ötlet, hogy mitől lehet ez? Még annyit, hogy bontott alkatrészeket használtam, de amikből kiszedtem, azok tökéletesen működtek, nem hinném, hogy ez lehet a probléma.
Szia! Szokatlan jelenség. Nézd át a forrasztásokat!
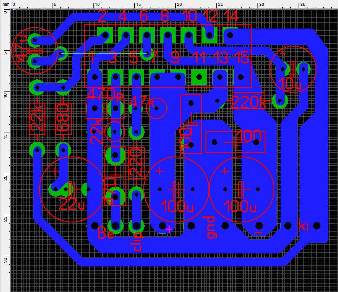
Sziasztok!
Reelop nyákrajzát picit átrajzoltam, hogy az ic mögött minél kevesebb vezetösáv menjen. Remélem nem lesz brumm forrás.
Szerintem ezt majd szétszedem, és majd ha megjönnek az új alkatrészek, akkor megcsinálom mindkét panelt. Ha akkor is gond van, akkor írok megint.
neocska, .LAY fálj esetleg megosztanád, könnyebb abból nyomtatni, méretarány miatt.
Lay-t csak akkor mikor valaki leellenörzi.
Most még inkább figyeltem a forrasztásokra, utánna is átnéztem, nincs-e zárlat, és továbbra is torzít, ráadásul valamiért az egyik panelen eldurrant a 10µF-os kondi is.
A kondi a fordított polaritástól ment tönkre. Fotózd le!
|
Bejelentkezés
Hirdetés |














le a kalappal.


Rendben, köszönöm! 



