Fórum témák
» Több friss téma |
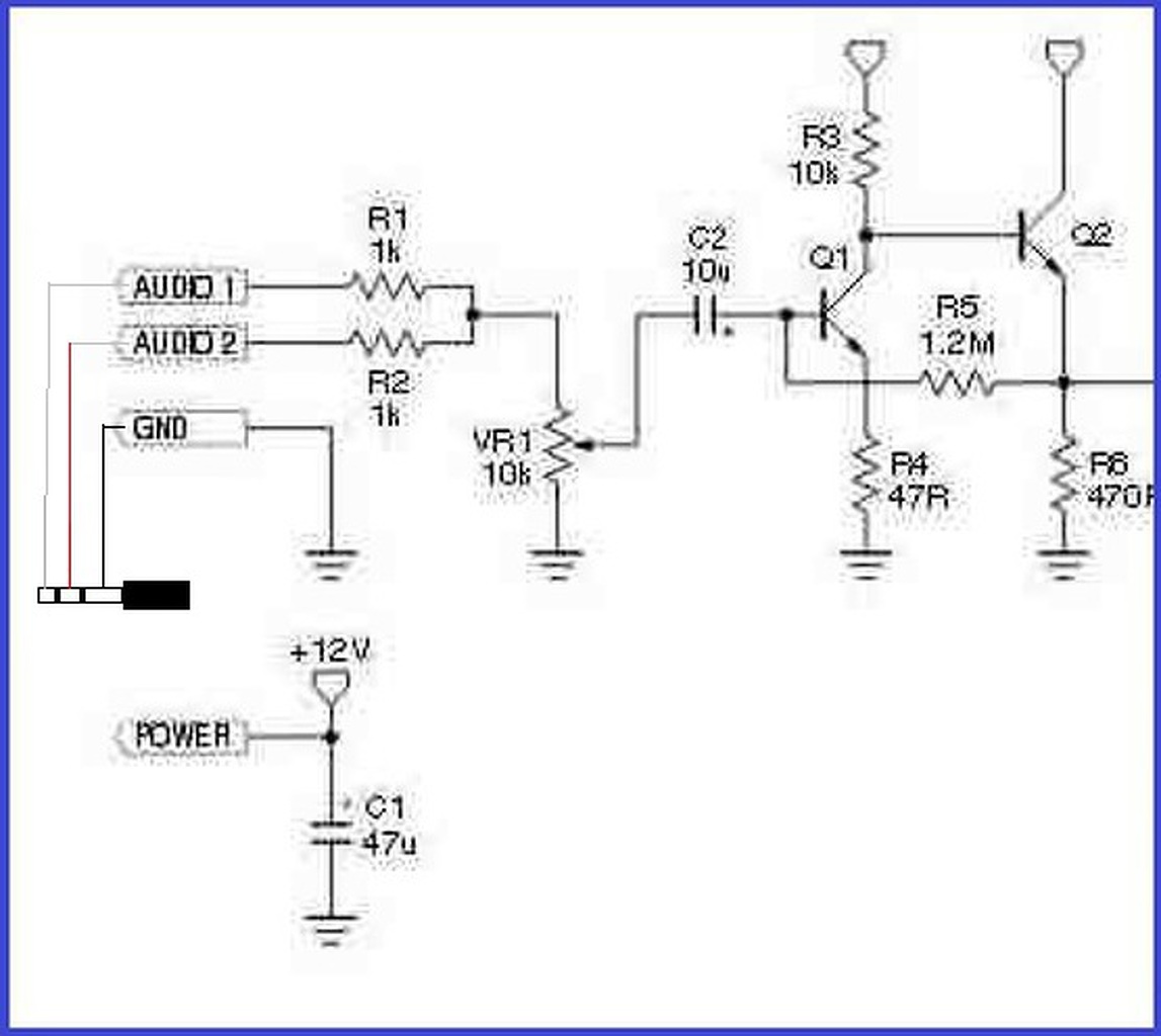
Ha az első képen a piros vezeték a pozitív tápfeszültség akkor fordított a tápfeszültség a működéshez.
A rajzon lévő C1 lenne a kék kondenzátor kép jobb felén ? Nincs testre kötve a negatív pólusa. Szakadás vizsgálóval nézd meg a bemeneti oldalon a test R1-R2 között a nyákon ahol kapartad a maratást ott tényleg szakadás van. Helyes polaritású tápfeszültség mellett írd meg milyen feszültségeket mérsz a testhez képest a Q1 és Q2 emitter, bázis, kollektorain .
R1-R2 között szakadás van. De a kék kondenzátort így írja a rajz.
Q1 E:1,02 c:0 b:0,9 Q2: E:1,14 c:0,9 b:1
Bocsanat, a tapfesz megis jonak tunik, viszont valoszinuleg a tranzisztor zaszloja alapjan az emitter es a kollektor fel van cserelve a beultetesben.
Q2 kollektora a pozitiv tapfeszultsegen van a rajz szerint. A c1 egyik laba a + tapon a masik a testvezetekre kellene kotodjom. A hozzászólás módosítva: Feb 28, 2015
Tehát ha jól értelmezem amit mondasz azt kéne tennem, hogy a Tranzisztorok lábait (e,k) felcserélem. Illetve a kondenzátornak a képen látható módon kéne bekötve lennie?
Tudom gagyi a kép de gyorsan paintba
Ezt javaslom: pirossal az átkötés a C1-nél. A kritikusabb a tranzisztorok helyes bekötése, a Q2-nél beleírtam pirossal
A hozzászólás módosítva: Márc 1, 2015
köszönöm szépen 1000 hála!!!!!!! a Q1 esetében is ugyan úgy járjak el mint a Q2 nél?
Termeszetesen
Az eredményről kérlek értesíts bennünket!
Szia nem hiszem, hogy a képen kékkel bekeretezett részhez kell átkötés mivel bejelöltem a - és a + bemenetet és így egybekötnek biztos h így kéne ezt?
Hello! Biztos, hogy kel az átkötés. Különben a C1 hogy szűr? És hogy be a táp a C1-en keresztül?. A pozitív tápot a "+" jelre, a negatívat a "G"-vel jelölt helyre kel kötni..
Ja, és egyébként meg tetem fel neked nyáktervet oda, ahol ugyan ezt kérdezted. Azt láttad? A hozzászólás módosítva: Márc 2, 2015
Igen menet közben megvilágosodtam én is. Bár eredetileg a "-" ra terveztem a negatívot de mind1
A hozzászólás módosítva: Márc 2, 2015
Na hali...
Megint ugyan az a szitu. Ha áthidalom a piros és a zöld világít! ergo nem csak ez volt a hiba, bár szakadásmérő segítségével megnéztem, hogy az A1-A2 nincs is összekötve bár lehet nem is kell lennie. Az A1-töl a pot lábáig néztem és nincs kötés csak a multiméteren az "1." helyett átvált ".769"-re szerintem az ellenállás véget. Sajnos ez a szitu segítsetek, hogy hol a hiba légyszíves. A hozzászólás módosítva: Márc 3, 2015
Mutatsz képet arról, hogy néz ki most a panel (lehetőleg éles képeket, ne elégedj meg a torz elmosódott fotóval, ezen ugyanis nem tudjuk megtalálni a hiba lehetséges forrását) ?
Mit hidalsz át melyik 2 pontot kötöd össze ? A1 és A2 pontok ( között 2kohm (a két 1-1kohm soros összegét) ellenállást kellene mérned. Ha ez nem így van akkor vagy rossz alkatrészt ültettél be vagy a nyákon a maratás hibájából rövidzár van még mindig a forrpontok környékén. Helyes polaritású tápfeszültség mellett írd meg milyen feszültségeket mérsz a testhez képest a Q1 és Q2 emitter, bázis, kollektorain .
Nos küldtem pár képet remélem jók lesznek, a pirossal jelölt rész egy átkötés akar lenni csak nem látszik jól a képeken a piros-fekete kábel és a nyák között van átkötés!
Ja és a Q1: E:0 B: 12 C: 12 Q2: E:0 B: 0 C: 12 Ja és hozzá kell tennem, hogy a jelenleg márt állásában nem volt rákötve zene. A hozzászólás módosítva: Márc 4, 2015
Szuperek a képek!
Ha megnézed a rajzot akkor Q1 C és Q2 B össze van kötve egymással (pirossal bekarikáztam). Idézet: „ Ja és a Q1: E:0 B: 12 C: 12 Q2: E:0 B: 0 C: 12” Vagy nem jól mértél, vagy nem jó helyen mérted, vagy szakadt ez a vezetősáv (bár a fotón nem annak látszik). A piros körben lévő 3 forrponton a negatív tápfeszültséghez képest mindenhol azonos feszültség értéket kellene mérni. Ha ez nem így van akkor szakadt a vezetősáv. Ha egyeznek a feszültségek akkor kérlek írd meg, hogy mennyit mértél ! Lehet, hogy egyik vagy mindkét tranzisztorból akár új is kellhet (nem bírták a fordított bekötést). Normális, jól működő áramkör esetében Q2 E-n 0 és 12 közötti feszültséget kellene mérni pl 5V-t.
Nos igazad volt. valamit elnéztem Q1: E:0 B:12 C:12
Q2: E: 0 B:12 C:12 Eböl következik, hogy gáz van ugyanis nem 5v ahogy írtad hanem 12v de mi lehet a probélma?
Idézet: „ Nos igazad volt. valamit elnéztem Q1: E:0 B:12 C:12 Q2: E: 0 B:12 C:12 Eböl következik, hogy gáz van ugyanis nem 5v ahogy írtad hanem 12v de mi lehet a probélma?” Jól látom BC109-s tranzisztorok vannak beültetve ? Biztos jól mértél ? Ez alapján mindkét tranzisztor cserére szorul. Esetleg kiforrasztás után érdemes ellenőrizni a működését ez alapján. Egy jól működő tranzisztoron nyitott állapotában kb 550-650mV nyitófeszültség mérhető az emitter és bázis között, a mért 12 V sok, ez hibás alkatrészre utal.
Szóval.
Biztos, hogy jól mértem! Illetve bcy59-es tranzisztorok vannak benne.
Elég oda szerintem a bc182-s is, Q2 helyére biztosan.
A hozzászólás módosítva: Márc 5, 2015
Na hali! Megint sajnos csak azt tudom mondani, hogy nem ez volt a hiba. Az lehet gond, hogy a jack földje nincs sehova se kötve? Illetve megtörténhet, hogy nem is ebben van a hiba (Bár ha kihagyom ezt a rész a többi világít) ?
Amíg a egyazon tanzisztor bázisán 12 v-t az emitterén 0 mérsz ugyanazon földponthoz képest addig az áramkör nem fogja végezni a feladatát.
Le tudnád rajzolni, hogy kötötted össze a jack-t az áramkörrel ?
Na várj ezt most nem értem. hogyan rajzoljam le? Lehet hogy az a baj, hogy a Q1 bázisán nincs semmi feszültség a testhez képest? (lehet hogy a potival van baj?
A korábbi hozzászólásban ezt mérted:
Idézet: „ Nos igazad volt. valamit elnéztem Q1: E:0 B:12 C:12 Q2: E: 0 B:12 C:12 ” Az sem jó ha a bázis az emitterhez képest 12-n van, de a 0V sem. Megépítettem egy hasonló áramkört ott 750mV van a Q1 bázisán a testhez képest 12V tápfeszültség esetén. A potméter a Q1 tranzisztor bázis feszültségét nem módosítja, egyen áram/feszültség szempontjából a C2 leválasztja a potmétertől. A jack egy helyes bekötéséről csatoltam a rajzot.
A ledes stroboszkóp mekkora max frekit tud átvinni?(fénytávíró)
Van még néhány paraméter amit jó lenne tisztázni mielőtt válaszokat kezdünk keresni..
Pl: - Mi az adatátvitel célja, - Milyen közeg (pl sima levegő, vagy párás), - milyen messzire, - mivel akarod érzékelni, - RTT (roud trip time) stb..
Ah! Én hülye!!! Én eddig nem mértem le mV-ba
. Nos most lemértem és nekem 663 mV van rajta.És amúgy neked működik? Mert most én beforrasztotam a jack földjét is és csatlakoztattam a telómhoz, lefagyott az egész majd full kikapcsolt! Ahogy kihúztam egyből jó lett, szerintem ez is utalhat valamire. A hozzászólás módosítva: Márc 8, 2015
Karakterek, Morse kód átvitele.
Néha párás levegő. Minél messzebbre. ![]() Napelem, optikával. Az RTT mi?
A telefonra kötve elsőre nekem sem ment, ennek oka a telefonom jack aljzata és bele dugott sztereo 3,5 jack közötti különbség miatt lehetett.
Végül a számítógép hangkártya kimenetével hajtottam meg, 112mVpp szinusz a bemeneten 2,24Vpp kimenő jelet produkál. Nem pontosan ugyanazon értékekkel építettem mint a tervben, a működés lényegén nem változtat.
Ha nappal is használhatót akarsz akkor oda a LED-ből elég sok fog kelleni, illetve a pára nagyon meg fogja nehezíteni az áthidalható távolságot. Ködben ugyanis a pára részecskék miatt a fény szóródik, még lézerrel is macerás nagy távolságokat áthidalni korrekt módon.
A frekvencia miért kérdés egy Morse kód esetében ? Nem tudom milyen gyorsan billentyűzöl, 200leütés/percet bármelyik LED képes követni...
Nos! Ezer hála latyakosa! Már látom a fényt az alagút végén, mármint hogy helyesen mondjam látom a magas hangokra való villogás fényét!
![]() A hozzászólás módosítva: Márc 8, 2015
|
Bejelentkezés
Hirdetés |














. Nos most lemértem és nekem 663 mV van rajta.





