Fórum témák
» Több friss téma |
köszönöm szépen ! még azt szeretném kérdezni hogy jó árban hol lehet ledet vásárolni ?
Kinek mi a jo ar!?
Hestore. TME, elektrokontha, lomex, vatera, teszvesz, ebay.... S milyen a LED mit vennio szeretne? itt valaszoltam neked egyszer
Pl Piros és Kék ledeket
Üdv !!
Azt szeretném kérdezni , hogy ezt a kapcsolást valaki már megépítette és működik tökéletesen ? Üdv
Szerintem, igen.
Ez nem ugyan az amit én tettem fel, a videóban 4 db 1N4148 van , az én kapcsolásomba pedig 10 db
Valoban.
![]() Akkor en kerek elnezzest!
Sziasztok. Szeretnék 9 db kis fehér ledet egyszerû áramkörben összekötni az rc autómra. Sajnos nem tudom mekkora elemet rakjak rá. Abszolút kezdô vagyok led témában. Nem tudok róluk semmit. A válaszokat elôre is köszi!
Szep reggelt!
Eloszor is meg kell merni a LED nyitofeszultseget - vagy katalogos adattal - szamolmni. LED paraméterek (általános) S a kapott feszultseg adatbol felepiteni a megfelelo kapcsolast, a megfelelo elotet ellenallassal. LED előtét ellenállás (Párhuzamos LED) LED előtét ellenállás (Soros LED) Moka: ha sorosan kapcsolod a 3.5V nyitofeszultsegu LEDeket akkor: 9x3.5=31.5V lesz csak a LEDek feszultseg igenye. De lehet oket csak parhuzamba is, akkor 3.5V az igeny, de 25mA-t szamolva /db = 225mA az aramfelvetel. A hozzászólás módosítva: Szept 30, 2014
Nem tudom, hogy aktuális-e még a kérdés, de a megfelelő válasz néhány ellenkérdéssel kezdődik:
Milyen a modell autód? Elektromos, nitrós vagy benzines? Milyen vevő van benne? Elektromos autó esetén pl felesleges külön tápot adni neki. Vevőről simán le lehet venni annyit a tápcsatin keresztül ami kell a LEDeknek. (tizenéve modellezek, kipróbáltam) De bármi is hajtsa az autódat, vegyes kapcsolást ajánlok. 2-3 LED sorba és ezek a kis "csomagok" párhuzamosan. HA 9db LED-et szeretnél adja magát a 3+3+3. Bőségesen elég ha 3V nyitófeszültséggel és 10-15mA-es áramfelvételre korlátozod, mert így is bőségesen elég lesz a fénye, hogy nappal is látni lehessen. Ha ennél többet adsz neki könnyen zavaró lehet miközben vezeted az autót...
Üdv mindenkinek.
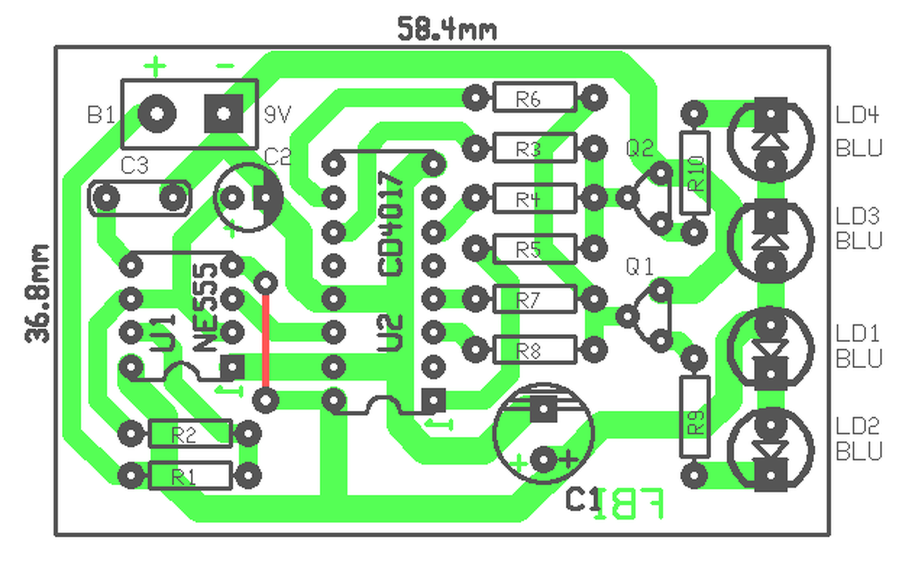
Egy kis segitségre szorulnék tervezés terén. Azokhoz fordulnék akik joval több tudásal rendelkeznek mint én. A problémám az lenne, hogy megépitetem én is a misi93 által közlétet kapcsolást ami sikeresen sikerült. A megépités célja az volt, hogy az egyik kamionos ismerősőm megkért, hogy szereljek valami ledes dolgokat a kamionjára, egyszóval ledtunningolás. A félig elhasználodott ködlámpákal kezdtem amikbe beleépitetem 240-240drb 5 mm fehér ledet. Az elképzelés az az, egyaránt lehesen használni fojamatosan ködlámpa helyet is és a misi93 által megosztot kapcsolás alapján is lehesen használni. Már napok ota kinlodok a megtervezésével de ma eljutotam ahoz a ponthoz amikor is a segitségeteket kérném. Elöre is megköszöném a segitségeteket és misi93-nak is a megosztását amivel nagyon sokat segitet eddig. Megosztom amire jutotam és miböl indultam el. Várom a segitséget és a kritikát egyaránt. A hozzászólás módosítva: Márc 13, 2015
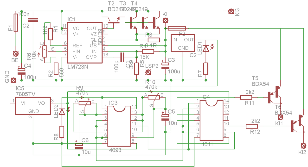
Hello! Ebben több a hiba, mint a "jó dolog"..
- Minek három stabilizátor? - Miért kellene a Led-ek tápját stabilizálni? Mikor járhatnak a 24V-ról is ellenállással, vagy akár áramgenerátorral. (Mellesleg a Led-ek kapcsolását - áramigényét nem közölted.) - A CMOS-nak nem kell feltétlen 5V-ról üzemelni. De ha a végfok PNP tranyóit ha a CMOS közvetlen hajtja meg, akkor az emitterük nem lehet magasabb feszültségen, mint a CMOS tápja. - Led1 és Led2 fordítva van bekötve. IC1a (ami nálad IC3) ütemadó kapcsolása nem jó. (Lábak össze vissza vannak kötve az elvi rajzhoz képest.) De az IC-nek tápja sincs, mert hiányzik egy pötty. - Egyébként sem értem, miért kell az IC nézeti képének szerepelni egy áramköri tervben. Így lehet a legkönnyebben hibát elkövetni, mert maga a kapcsolás így sokkal nehezebben "olvasható". Vagy is elvi hibát kideríteni, mert ahhoz tudni kell a tok kapuinak bekötését. Nem beszélve a módisításról, ami nyák tervezés közben esetleg célszerű. Hiszen minden kapu ekvivalens így szabadon cserélhető, mint ahogy a NAND két bementi lába is..
Hello. Kösz az észrevételed és a tanácsaid. A hibáim egy részével szembesültem a gyakorlatban párat belátok most, hogy olvasom a valaszod. A ledeknek nem tudtam pontosan megmérnem a fogyasztását mert nem volt stabil 24v, viszont utána néztem, hogy 25mA áramfelvételt adnak meg e tipusnak. Eböl számitásom szerint 8 ledet kötötem sorosan, hogy 3V x 8drb az kiadja a 24 voltot és a 8-as soros kötésekböl harmincat kötötem párhuzamosan (abbol az okbol kifojolag mert éppen anyi helyet foglaltak el a ledek amenyi a rendelkezésemre ált) igy 25mA x 30 ledsor = 750mA, de ha tévednék javits ki légyszives. Az IC3 hibájara rájotem a gyakorlatban, sajnos a nyákot igy kiviteleztem de viszont miután kijavitotam az áramkör müködöt.
Jelenleg ott vagyok megakadva, hogy a misi93 által közétet kapcsolást nem tudom ugy áttervezni, hogy 24v-ra megépitet ledes kapcsolásomat vezérelje.
- Hogy 24V-ot kapcsoljon, az nem egy nagy probléma lerajzoltam, hogy érthető legyen. Tápnak bőven megfelel egy 1kohm és egy zéner dióda. Nem kell ide mindenféle trükk. Az illesztést is meg lehet oldani egy tranyóval, csak közös bázisú kapcsolást kell alkalmazni. (Az nem fordít fázis, és illeszti is a 24V-ra. Sőt szerintem elég egyszerűen bele is barkácsolható a meglévő kapcsolásodba.
- A Led-ek viszont nem szerencsések. Mert a Led nem lámpa, áramot kellene rajta állandó értéken tartani. Ha több van párhuzamosan, akkor ellenállás korlátozás a célszerű megoldás, de a feszültséget viszont stabilizálni kellett volna. Ha 8 van sorba, akkor már nincs feszültség az ellenállásra (amit egyébként stílusosan áganként kellett volna beiktatni). Az aksi feszültsége változik 24V..29V között. Bár ha jár a motor, többnyire 29V körül van az aksi. Ezen az értéken sem haladhatná meg az áram a 25mA-t. De sima párhuzamos kötésnél kétséges az áram egyenletes eloszlása.. stb.
Köszönöm a választ és az ujab tanácsokat. Mellékeltem a kivitelezet proba verziomat amibe a tranyok nem kerültek be. Ugy gondoltam hogy a panelt teljesen nem selejtezem le mivel 1 hétig dolgoztam esténként a szabadidöm rovására. A kimaratot panelböl mindösze a stabilizátor részt használnám fel amit holnap be is szerelnék a kamionba.
Ha valaki lát valami menthetöt a panel terven szivesen várom. Közben nekifogtam ezt a topikot olvasni az elejétöl de csak 3 oldalt sikerüt áttanulmányoznom. Végül is ugy döntötem, hogy ezt tervet tökéletesitem mig nem sikerül mert a végcélom nem a pénz hanem a hobby és az első buktatoknal nem adom fel.
Ja, bocs a rajzot amit számodra készítettem, elfelejtettem csatolni.
Remélem így már boldogulsz.
A nyákon a BDX54-ek bekötése szerintem nem jó. Az eredeti tervhez sem stimmel. Kollektor a GND-n van, az emitter a kimenet..
Azt hiszem, hogy a kezdet kezdetén erre a kapcsolásra gondoltam, csak éppen az elektronikai ismereteim szegényesége miatt jutotam zsákucába.
A BDX54 tulajdonképpen BDX34B lenne, csak az EAGLE-ben nem volt más darlington tokozás, de gondolom ez nem befolyásolja a müködését, mivel megnéztem az adatlapjukat a tranyoknak és ugy láttam, hogy mindkét tipus alkalmas (ha tévednék javitsatok ki!). A darlingtonos verziot azért választotam, mert nem tudtam volna több tranyot hogyan illeszek egymashoz elektronikai kötésel. A kapcsolás nagyon tetszik és köszönöm szépen a rám áldozot fáradságot!![]() ![]() ![]() Holnap tervezem a nyákot és ha sikerül befejeznem akkor be is szerelem. A kiváncsiak érdeklödésére majd csinálok video felvételt a müködéséröl, kérésetekre megosztom.
Tiszteletel proli007-tel tudatom, hogy a kapcsolási rajz bevált, pár prece történt meg az első proba. Mindanyian le voltunk hidalva a hatástol, igaz a végleges állapotába holnap fog kerülni.
Hálás köszönet a segitségért , egyedül nem sikerült volna megépitenem. A hozzászólás módosítva: Márc 18, 2015
Várjuk a képeket a "Ki mit épített?" témában.
Kedves Bakman, sajnálatal kell közölnöm veled és a többi forumtársakal, hogy több okbol kifolyolag eddig nem tudtam közéteni képeket a munkám eredményéröl melyben nagy segitségemre volt proli007!
Addig is mig sikerül pár képet feltenem vigaszként szolgáljon mindenkinek egy rövidke kis video, amit a youtubera sikerült feltöltenem. http://www.youtube.com/watch?v=BEgOh66VB0A A hozzászólás módosítva: Ápr 19, 2015
Nagyon jó lett!
Azóta is hibamentesen teszi a dolgát? ![]() A beépítésről dobhatnál fel pár képet...
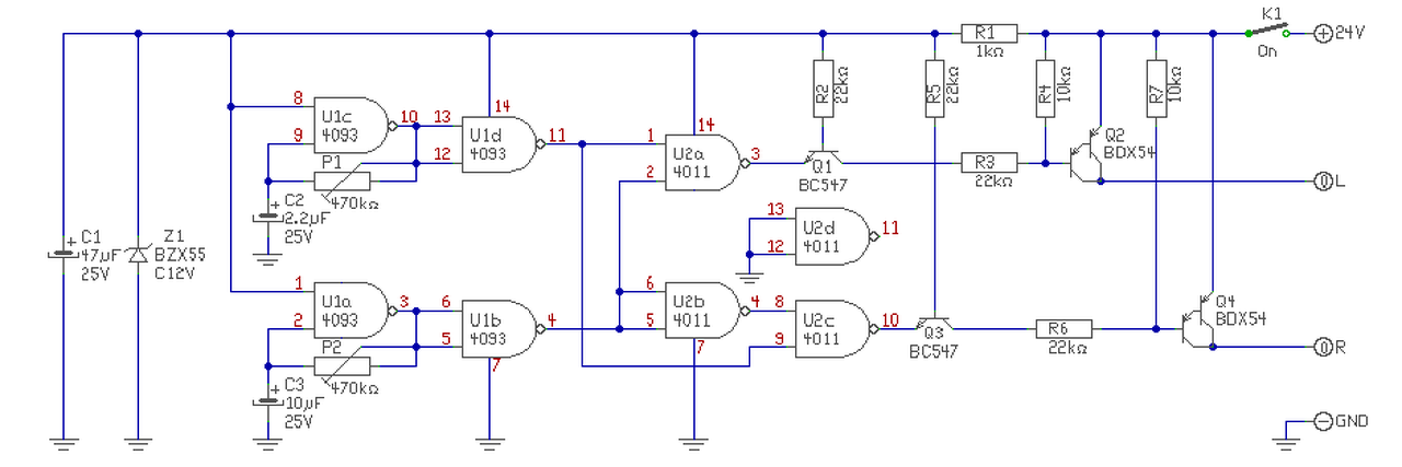
Helló! Szeretném megépíteni a mellékelt képen lévő villogót de nem tudom lerajzolni a beültetésí rajzot. Segétene valaki? Köszönöm!
Hello! Megrajzoltam, de gondolom nem a beültetési rajzot szeretted volna, hanem a nyáktervet. Kicsit ésszerűsítettem is a kapcsolást. A Led-eket sorba is lehet kötni, így csökken az áramfelvétel is. A tápfesz pedig "megengedi". De ha az más, akkor számold ki, vagy használd a segédprogramot az oldalon. És kiegészítettem pár hiányzó alkatrésszel is..
Nagyon szépen köszönöm!
ha több ledet szeretnék kb 20 db akkor is jó ez a vezérlés?
Ha teherautót építesz, akkor miért a Trabant rajzát teszed be?
Ismerni kell a tápfeszültséget, mert ezek szerint nem 9V lesz, a Led-ek típusát, darabszámát és a kimenti kőrt máshogyan kell kialakítani. Nyilván ami két Led meghajtására elegendő, nem biztos hogy 20-ra is. A hozzászólás módosítva: Jan 22, 2017
Igaz! Kérem nézze le tudatlanságom
9v elemről menne. 5mm ledek piros(2-2.2V nyitó feszültség) és kék (3.2-3.4V nyitó feszültség) ledekrő lenne szó.
Nincs semmi gond, csak elsőként a követelményeket kellene megírni. De megrajzoltam hogyan lehet "felturbózni" a végfokot. Erre már köthetsz kedved szerint Led csoportokat, akár 2A terhelőáramig is. Az előtét ellenállásokat ezért nem raktam a panelre, azt a Led-ek környékére célszerű tenni amennyi szükséges és a segédprogrammal kiszámolni mekkora kell. De a 9V-ról nem tudom mekkora elemről menne, mert egy sima 9V-os kis elem nem sokáig fogja bírni a strapát. Inkább egy 12V-os aksit javasolnék. A 9V mellett pirosból hármat, kékből két Led-et lehet sorba kötni, maximum.
(Nyugodtan tegezzél, itt mindenki azt teszi. Többek között én is ezt tettem..) A hozzászólás módosítva: Jan 22, 2017
Köszönöm szépen és ne haragudj ,hogy bombázlak a sok hülyeségemmel! Igazán hálás köszönetem!
A hozzászólás módosítva: Jan 22, 2017
|
Bejelentkezés
Hirdetés |









és köszönöm szépen a rám áldozot fáradságot!












