Fórum témák
» Több friss téma |
Fórum » Fényorgona
Ezek után egyértelmű, hogy a triakok gyújtóáramát kell megnövelni. Katalógus alapján meg kéne nézni mekkora különbség van a rajz szerinti és az általad használt triak gyújtóárama között. Nem tudom melyik kapcsolás alapján készült, de esetleg megoldás lehet az optocsatoló tranzisztorok bázisainak felhúzása egy ellenállassal. Feltéve, ha optotranyo van benne. Ellenkező esetben a gyújtófeszt előállító körben kellene megnövelni a terhelhetőséget.
A hozzászólás módosítva: Jún 10, 2015
Próbáld meg ellenállással az opto bázisát a zener katódjára felhúzni. Pl. 1-5kohm al. Esetleg R30 értékét csökkenteni, teljesítményét növelni. Egyépként ez a gyújtókör már elavultnak számít, optotriak használatával elhagyható a gyújtókörben lévő zener és a hozzá tartozó kiegészítők. Főleg a melegedő R30.
A hozzászólás módosítva: Jún 10, 2015
Régebben megépítettem ezt a fényorgonát a Rádiótechnikából ott R30 15K de nagyon melegedett, úgy emlékszem, most 27K van benne. Más megoldás?? Az optotriakkal hogy lehetne megoldani?
A hozzászólás módosítva: Jún 10, 2015
Azt hogy valóban triak-e a triak, és a lábkiosztása stimmel-e.
Illetve ha jól emlékszem, van ott még egy nullátmenet vezérlés is, azt is érdemes ellenőrizni (T1+IC3c).
Minden úgy van ahogy a rajzon! A triak triak, a lábkiosztás stimmel a nullátmenet vezérlés is oké!!??
Ügyes, gratulálok.
R30 (47k) miért lett 5W-os? Nálam nem melegedett. Azért fontos a kérdés, mert ha nagyobb a méret, akkor az alkatrészed átér a szaggatott vonalon, ami egy fontos határ a kis és nagyfeszültségű részek között. Nem látszik jól a képen miként csináltad, de ha mégis ez a megoldás szükséges, akkor ki kell emelni az ellenállást, elhajlítani a lábát, hogy megmaradjon az eredeti forrpontja. A hozzászólás módosítva: Jún 14, 2015
Köszi!
Ez akadt kezem ügyébe, éppen de ha ilyen "nagy gond" akkor cserélem egy 1 wattosra!!
Tanulmányoztam még a fotót érintett részét, és úgy tűnik oldalára fordítottad az ellenállást, és a lábait behajlítottad a furatokban. Ha ebben nem tévedek, akkor ez is egy jó megoldás.
Éppen úgy helyezted el az ellenállást, hogy még jó a szigetelési távolság.
Igen pont úgy csináltam ahogy írtad!
![]() De már ki is cseréltem egy 2 wattosra, A hozzászólás módosítva: Jún 15, 2015
Heló Proli007!
Ebben a régi hozzászólásodban pontosan ezt a komparátort hova szántad? mármint az Alkotó féle kapcsolásban? (kapcsolás) Tudom, hogy h...lye kérdés ![]() Szerk.: Hozzászólásod A hozzászólás módosítva: Szept 16, 2015
Hello! Ha megnézed a rajzot, nem nehéz kitalálni (ott az egyenirányító, mint a másik kapcsolásban), vagy is az IC3-d, IC2-d, IC2-a, és IC1-d komparátorok helyett. De a hátsó műveleti erősítő bemenetét meg kell fordítani, mert amit ajánlottam annak kimenete "pozitív" jelet ad ki mikor bekapcsol, a fényorgonába meg "negatív" kell..
Heló! Igen sejtettem, hogy oda kell Köszönöm válaszod!
Szeretném megépíteni az "Alkotó"-féle fényorgonát, de sajnos a nyomtatott áramköri lapot nem tudom elkészíteni. Ha valaki készített többet belőle azzal szívesen felvenném a kapcsolatot.
Köszönettel Pisti
Szia ismét
.Úgy döntöttem, hogy próba panelen kipróbálom majd az alábbi kapcsolást. Ahogy mondtad össze pakoltam a két kapcsolást nem tudom mi fog kisülni belőle . Elvileg ez csak a mély ütemére fog villogni (Utólag elnézést kérek Alkotó fórumtárstól is, hogy belerondítottam a kapcsolásába illetve tőled is Proli007)
Kipróbáltam, de valamiért nem működik. Amikor eredetibe csinálom meg akkor basszusra villog. Viszont ha hozzá építem a módosítást nem nagyon akar működni olyan mintha kontakt hiba lenne, de átmozgatom az összes ellenállást vezetéket de semmi. Egyszer felvillan amikor tápot adok neki és ennyi néha néha villog valamit de ennyi. Arra jutottam, hogy az utolsó műverősítő kimenetén közel tápfesz van. Tranyó jó 2 db ic-vel is ezt csinálja. Kapcsolás szerint a tranyó ellenállását a 13 as lábra érintem akkor villog zene ütemére. Olyan mintha meg lenne halva az utolsó műv erősítő. Esetleg ebben tudnál segíteni? Válaszodat Köszönöm.
- Ha az LM324-nél egy OPA működik, akkor a többi is szokott.
- Tegyél műszert (ha lehet analógot) a 14-es lábra, annak követnie kellene a változását a C16 kondinak. Ha a tranyó bázisellenállását teszed ide, akkor is kellene villogni. - Ha az utolsó műveleti kimenetén táp van, akkor állandóan világítani kellene a Led-nek. (Egyébként tényleg nincs áramkorlátozása?) De ez legfőképpen akkor fordulhatna elő, ha a "+" bemeneten szakadás van.
Nincs analógom csak digit. A bázis ellenállást 13-as lábra tettem és igen a zenére villog
viszont az említett 14-es lábon folyamatosan világit csak. Az egyes lábon meg nem reagál semmit.
Igazad van az 1-es lábam a kimenet és ott nulla voltot mérek valamit elnéztem
(áramkorlátozás nincs egy kis kapcsüzemű tápról megy ( be lehet állítani hány volt legyen a kimenetén jelen esetben 9v) a + bemenet a számítógépről vett audió jelre gondolsz?
- Mérjél feszültséget az 1-2-3-as lábakon, bementi jel nélkül.
- Bemeneti jelnek megfelel a számgép audió kimenete. Ha van bementi jel, akkor a + és - bemenetnek követnie kell, a 14-es láb változásait. Csak a kondi miatt, kis késéssel. Így amíg differencia van a két bement között, a komparátor átvált, és kigyújtja a Led-et. Változás pedig mindig van, akár kicsi, akár nagy jel van.
1-es láb: 0V
2-es láb: 7,56V 3-as láb: 6,89V Bemeneti jellel: dettó
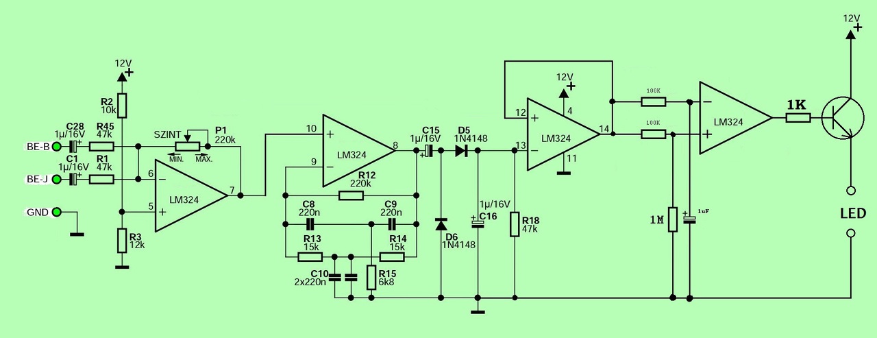
Valami nem frankó.. Mérd meg a 14-13-12 lábakat is. Ha ott is ez van, akkor a C15 vagy zárlatos, vagy fordítva van az áramkörben és átvezet. Mert gyanítom, hogy az a feszültség a 8-as láb munkaponti feszültségéből ered..
14-es, 12-es 7,64V
13-as: 0,23V bemeneti jelnél: 14-es 7,64 V 13-as:0,26-0,45V 8-as láb 4,85V Legelőször fordítva tettem bele a kondit párszor úgy próbáltam, de rájöttem, hogy fordítva van megforditottam, most meg ki is cseréltem, de ugyan az a probléma. A hozzászólás módosítva: Szept 22, 2015
Ja, most látom rosszul van "elkövetve", a követő erősítő!
A 14-est a 13-assal kell összekötni, és a 12-est a C16-ra. (Így pozitív visszacsatolás van, elbillen az OPA. Nem csoda ha nem működik..)
Óóó ezeket honnan tudod hogy jöttél rá? miért így van?miért baj hogy pozitiv a visszacsatolás annak az erősítő fokozatnak?Így működik, viszont igy meg kell forditanom a kimenetemet nem?
Most vagy én vagyok álmos, vagy Te, vagy mindketten..
Ha ilyeneket kérdezel, akkor fogalmad sincs hogy működik egy OPA. Ezt pótolni kellene! Nem a kimeneteket kell abajgatni, hanem a 12-13-as lábat felcserélni. Egyébként meg ha megnézed a rajzot amit készítettél, és amit én itt rajzoltam, láthatod a különbséget.. A hozzászólás módosítva: Szept 22, 2015
Tényleg felcseréltem a bemeneteit
. Tudom hogy működik az OPA csak azt nem értem, hogy akkor forditva kellet volna működnie ahelyett nem csinált semmit. A segítségedet nagyon köszönöm! |
Bejelentkezés
Hirdetés |





Ami benne volt, /



(áramkorlátozás nincs egy kis kapcsüzemű tápról megy ( be lehet állítani hány volt legyen a kimenetén jelen esetben 9v) a + bemenet a számítógépről vett audió jelre gondolsz?
. Tudom hogy működik az OPA csak azt nem értem, hogy akkor forditva kellet volna működnie ahelyett nem csinált semmit. A segítségedet nagyon köszönöm!





