Fórum témák

» Több friss téma
Fórum » SPI digitális potméter
 
Témaindító: NagyKrisz, idő: Jan 28, 2009
Témakörök:
Lapozás: OK   1 / 1
(#) NagyKrisz hozzászólása Jan 28, 2009 /
 
Hello! Kerestem a neten, de nem nagyon találtam igazán semmit sem a spi buszos digpotot pices alkalmazásairól.
Segítségetek előre is köszönöm.

Kérdés: 2, 8, 16, 32 poti használat egy processzorral.

NagyKrisz
(#) pako hozzászólása Jan 28, 2009 /
 
Üdv!
Az SPI-s digit potikon van egy engedéjező láb, a neve általában CS (Chip Select). Az összes poti SCK, SDI lábát kösd párhuzamosan, és a CS lábak vezérlésével tudják a potik, hogy melyiknek szól a kiküldött érték. Ha 32 potit használsz, és nem lenne elég lábad a procin, akkor pl. egy 75HC595-ös shift regiszterrel tudod őket multiplexelni. Ennek is soros a bemenete, és párhuzamos kimenete van. Egy ilyenre már rá tudod kötni 8 db poti CS lábát. 32-höz ugye 4 darab ilyen kell. Ezeknek is van CS lábuk, így mingyárt csak 4-et kell vezérelned. összesen 8 lábat kell használnod a prockóból (digitpoti: SCK, SDI; shiftreg.: SCK, SCI, CS1, CS2, CS3, CS4)
(#) icserny válasza NagyKrisz hozzászólására (») Jan 28, 2009 /
 
Az Intersil AN1340[PDF] Applications Note-ja szerint vannak olyan digitális potméterei, amelyek támogatják a láncba fűzött (daisy chain) vezértlést.
(#) potyo válasza NagyKrisz hozzászólására (») Jan 28, 2009 / 4
 
Pl. MCP42xxx (pl. MCP42010) jelzésű kettős potmétereknek van kimeneti lábuk is, így a chipek egymás után fűzhetők (SO->SI, CLK és CS lábak közösítve), így három kontrollerláb segítségével egymásután kiküldhető az összes kontrollerre a beállítani való érték. Akár 5MHz-es órajellel is lehet a láncra küldeni az adatot, így elég gyorsan ki lehet lökni az összesre az új állást.
(#) bikau hozzászólása Szept 11, 2010 /
 
Sziasztok ...

Szeretnék kérdezni töletek , mépedig a cimben is szereplő Digitális pot.meter IC-t (DS1669) szeretném vezélni egy encorderes potmeterrel . Az IC maga működik a le-fel gombokkal csak gondoltam egy merészet szeretném még kicsit bonyolítani ha lehetséges . Ugye probléma az hogy ez az encorderes potmeter nem ugy müködik hogy ha az egyik irányba tekerem akkor csak az egyik kivezetése kapcsolgat hanem a másik is csak fél periodussal később . Tehát olyan áramköröcske kellene ami tudta az írányt is érzékelni , probálkoztam magamtól is meg Google-zni is de nem jöttem rá . Vagy ez csak valami mikrovezérlővel lehetséges ???
Jó lenne ha valami egyszerübb áramkörrel is lehetséges lenne
(#) BEMcorp válasza bikau hozzászólására (») Szept 11, 2010 /
 
Hali!
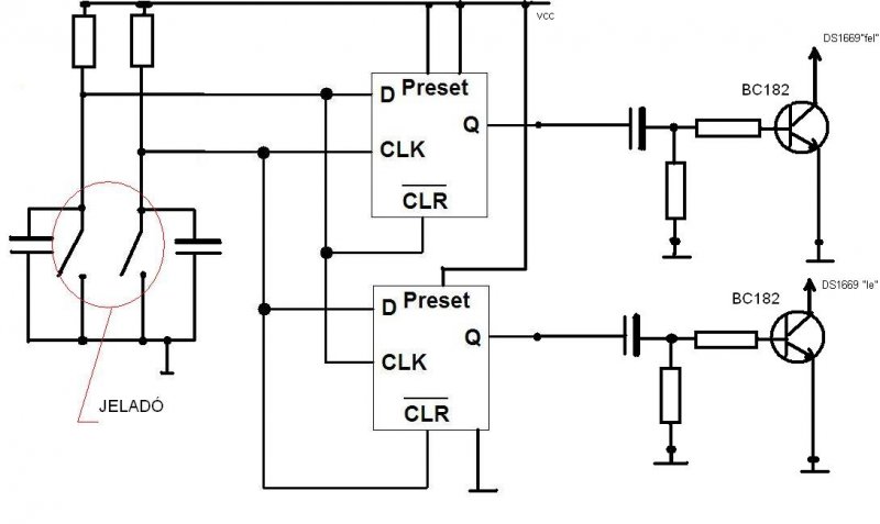
Kb én is hasonló cipőben járok, ilyesmi projektben vagyok. A jeladó forgásiránytól függően kicsit (egymáshoz képest) eltolva adja ki a jeleket.
Régebben ezt a kapcsolást találtam hozzá, de mikrovezérlővel egyszerűbb megcsinálni valószínűleg.
Az IC4 puffer kapuk az open-collector miatt kell.
(#) bikau válasza BEMcorp hozzászólására (») Szept 11, 2010 /
 
Köszönöm , gyors választ . Hát elég bonyulultnak tünik ...
(#) toto hozzászólása Szept 13, 2010 /
 
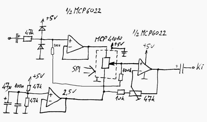
Építettem egy kis hangerőszabályzót az MCP41010-zel. Az áramkör működik, viszont az a bajom vele, hogy a hangerőt nem képes teljesen leszabályozni. Vagyis a nullás állapot esetén is kijön némi hang a kimeneten. Az áramkört egy PIC-kel vezérlem, szoftveres SPI-vel.

A hangerőt ugye 256 lépésben lehet szabályozni, először nagy hangerőváltozást tapasztalok, ahogy növelem a hangerőt, aztán a maximumhoz közeledve alig változik a hangerő, valószínűleg a lineáris poti kontra logaritmikus fül esete.

Szóval az a kérdésem, hogy a kapcsolásom miért nem tudja a hangerőt teljesen levenni nullára.

MCP41010.jpg
    
(#) bikau válasza BEMcorp hozzászólására (») Szept 24, 2010 /
 
Helló , én tálátam erre egy egyszerűbb megoldást 7474-es ic szintén de egyszerűbben . A Preset láb tápra kötve . Az encorderre egyenként egy 4,7 mikros kondenzátor pergés mentesítéstre . Persze még jelillesztővel (pl: Smith t.) kikell egészíteni ....
(#) BEMcorp válasza bikau hozzászólására (») Szept 24, 2010 /
 
Valóban jóval egyszerűbb. Ha kipróbáltad mindenképpen szólj!
(#) bikau válasza BEMcorp hozzászólására (») Szept 25, 2010 /
 
Működik , probapanelon kiprobáltam . Csak annyi van vele hogy az egyik Q kimenete mindenképpen aktiv lessz , és ezt vagy a másikat fogja szaggatni forgásíránytól függően . Erre írtam hogy kell utánna még valami illesztő , mert ha csak igy oda kötjük akkor a dig.pot. IC vagy le vagy fel megy . Most akarom pont kiokoskodni ....
(#) eSDi válasza bikau hozzászólására (») Szept 25, 2010 /
 
Üdv!

Ez így nekem is pont jó lenne hangerőszabályzóhoz, csak még egy kérdésem lenne...
Minden egyes kattanásra van állapot változás a kimeneten? Illetve hogyan viselkedik, ha csak 1 kattanást tekersz az egyik irányba s majd ezután egyet a másik irányba?
(#) icserny válasza toto hozzászólására (») Szept 25, 2010 /
 
Az offset feszültséget szolgáltató közös pontot nem kellene hidegíteni egy kondenzátorral?
(#) bikau válasza eSDi hozzászólására (») Szept 25, 2010 /
 
Igen mindenegyes kattanásra van állapot változás , de mivel kérdezted megnéztem , hát írány váltásoknál furcsán viselkedik . Mégegyet lelép a másik írányba csak aztán kezdi el a megfelelő írányba ...érdekes . De nekem ez szinte fel sem fog tünni mivel ez a dig.pot. IC 64 lépéses , szinte egy lépés füllel alig halható . Egyébként most probáltam valami jelformálot alkotni utánna és ez ugylátszik hogy működik . A tranzisztor közvetlenül az IC vezérlő lábaira kapcsolodik ....
(#) eSDi válasza bikau hozzászólására (») Szept 25, 2010 /
 
Hát itt a probléma... Ez is, mint a többi lefelé lépeget, ha csak egyet ide-oda tekerem. Nekem viszont egy 6 csatornás hangerőszabályzó IC-t kellene vezérelnem, amiben fix 1dB-es lépéssel lehet a hangerőt állítani 0-tól -79dB-ig. Úgyhogy akkor marad a szoftver szintű megoldás... Csak azon még sokat kell agyalnom...
(#) subi hozzászólása Márc 10, 2011 /
 
Sziasztok!
Megépítettem egy univerzális tápegységet, amit szeretnék digitális potméterrel, PIC -el vezérelni, megvan az áramkör, a szoftver, mikor észrevettem, hogy a tápegység vezérlő potijaira kimegy kb. 20, az áramgenerátor szabályzóra meg kb. 28 volt feszültség. Az én DS1867 -m meg 5 volt bemenetet bír. Van e olyan digitális poti amivel ezt lehet kezelni?
Előre köszönöm a segítséget? Vagy van e olyan illesztő ami felhasználható ilyen esetben?

Előre is köszönöm.

Subi
(#) eSDi válasza subi hozzászólására (») Márc 10, 2011 /
 
Üdv!

Tudtommal nincs! A megoldás a következő: A fesz és áram szabályzó potik helyére egy egy műveleti erősítőt kell beiktatni, de valószínű már van is a kapcsolásban ezen a ponton. Ezeknek az erősítését úgy kell megválasztani, hogy a digipot 0-5V-ját a megfelelő szintre erősítse. Innentől már csak arra kell figyelni, hogy a digipot-on átfolyó áram ne legyen nagyobb 1mA-nél. Ha jól tudom ennél többet nem viselnek el.
Mondjuk, ha láthatnánk a kapcsolást, akkor többet tudnánk segíteni...
(#) _JANI_ hozzászólása Okt 13, 2011 /
 
Sziasztok! Remélem jó helyen kérek segítséget egy lassan haladó projektemhez...
PIC-es programra lenne szükségem ( PICkit 2 Starter Kit rendelkezésemre áll. ) ami vagy MCP41050 vagy DS1804-050-es digitális potenciométert vezérelne nyomógombokkal és - vagy potenciométerrel. Mind két típusból van kéznél egy egy DB.
Rövid példaprogramok kellenek, hogy a digitális potenciométerekkel ( és a PIC-cel is kicsit ) megismerkedhessek.
Minden segítőkész választ és példaprogramot előre is megköszönök.
Üdv.: _jani_
(#) eSDi válasza _JANI_ hozzászólására (») Okt 13, 2011 /
 
Üdv!

Milyen programozási nyelvet használsz?
Első lépésként ha az MCP41050-et nézzük, akkor az SPI kommunikációt kell megismerned, onnantól már csak a vezérlő adatokat kell kiküldeni, ami az adatlapból kiolvasható. Ha kell, akkor BASIC SPI-s példát tudok írni. A többi sajnos annyira nem ismeretes számomra.
(#) _JANI_ válasza eSDi hozzászólására (») Okt 14, 2011 /
 
Szia! Leginkább az MPLAB IDE, ASM felülete áll eddig a legközelebb hozzám. Kicsit próbálkoztam is vele. De van még mit tanulni... A többi programnyelvet nem ismerem. ( Biztos van egyszerűbb vagy könnyebben kezelhető, de ... ) Talán még a Flowcode (V3) grafikus felülete is kicsit megy. De sajnos nem sokat foglalkoztam vele.
Rendben. Kezdjük az SPI, MCP41050-sal.
DR. Kónya László: "PIC mikrovezérlők alkalmazástechnikája." C. könyvében van is példaprogram.
6.1.2. SSP MODUL - SPI BUSZ. 176. oldal.
Azt mennyire lehetne felhasználni?
Mellékelhetem a programot?
(#) _JANI_ válasza (Felhasználó 15355) hozzászólására (») Feb 26, 2013 /
 
Köszönöm a példaprogramot. Igyekszem megtanulni a Flowcode-t.
Igaz nem SPI-s, de digitális potenciométeres kérdés.
Mennyire elfogadható ez? A DS1804-50 ( 50K ohm -os ) digitális ellenálláson csak 15K~ körüli ellenállást tudok mérni, s a szabályzás is ebben az értéktartományban történik. Elvileg az ellenállás teljesen új. A műszeremben is új az elem. A tápfeszültség is rendben van. 5V és 4mA a teljes áramkör áramfelvétele. ( Az első próbálkozásom ezzel az alkatrésszel. )
(#) _JANI_ válasza (Felhasználó 15355) hozzászólására (») Feb 27, 2013 /
 
Igazad lehet!
(#) Pali79 hozzászólása Júl 6, 2015 /
 
Sziasztok!
A kérdés az lenne, hogy az MCP 41xxx/MCP 42xxx digitális potikra mekkora feszültséget lehet vezérelni? Az adatlap semmit nem ír erről. Vagy a feltüntetett 5,5V-os maximum erre is vonatkozik? A HV típusoknál láttam feltüntetve, hogy 36V max.
(#) eSDi válasza Pali79 hozzászólására (») Júl 6, 2015 /
 
Üdv!

Igen 0V - VDD tartományon belül kell maradni és a wiper árama nem lehet több 1mA-nél.
(#) Pali79 válasza eSDi hozzászólására (») Júl 6, 2015 /
 
Basszus. Sz@rnak a pofon. Köszönöm az infót!
(#) eSDi válasza Pali79 hozzászólására (») Júl 6, 2015 /
 
Van ez így, általában ezeket valamiféle referencia fesz beállítására szokták használni, vagy megfejelik műveleti erősítővel, ha nagyobb átfogás kell. Viszont a hangerőszabályzás is megoldható, csak +-2.5V-os tápot kell készíteni hozzá. Nézz szét az újabb típusok kötött, talán azok már többet tudnak.
(#) Pali79 válasza eSDi hozzászólására (») Júl 6, 2015 /
 
Erre a hangerő szabályozásra tudnál valami példát mutatni? Ezt a 2,5V -os tápot nem nagyon tudom hova tenni.
(#) eSDi válasza Pali79 hozzászólására (») Júl 6, 2015 /
 
Volt egy cikk itt, azthiszem PC-ről vezérelhető digitális aktív hangváltó volt, de semmit nem találok már róla. A lényeg az volt, hogy a digitális rész a -2.5V-hoz képest üzemelt (azt vette GND-nek) így mindig megvolt az 5V mindennek, az analóg jelek pedig a rendes GND-hez (vehetjük féltápfeszenk) képest voltak. Pontosan sajnos már nem tudom, hogyan volt megoldva.
(#) Pali79 válasza eSDi hozzászólására (») Júl 6, 2015 /
 
Köszönöm! Nézelődöm.
Következő: »»   1 / 1
Bejelentkezés

Belépés

Hirdetés
XDT.hu
Az oldalon sütiket használunk a helyes működéshez. Bővebb információt az adatvédelmi szabályzatban olvashatsz. Megértettem