Fórum témák
» Több friss téma |
Hello! Kerestem a neten, de nem nagyon találtam igazán semmit sem a spi buszos digpotot pices alkalmazásairól.
Segítségetek előre is köszönöm. Kérdés: 2, 8, 16, 32 poti használat egy processzorral. NagyKrisz
Üdv!
Az SPI-s digit potikon van egy engedéjező láb, a neve általában CS (Chip Select). Az összes poti SCK, SDI lábát kösd párhuzamosan, és a CS lábak vezérlésével tudják a potik, hogy melyiknek szól a kiküldött érték. Ha 32 potit használsz, és nem lenne elég lábad a procin, akkor pl. egy 75HC595-ös shift regiszterrel tudod őket multiplexelni. Ennek is soros a bemenete, és párhuzamos kimenete van. Egy ilyenre már rá tudod kötni 8 db poti CS lábát. 32-höz ugye 4 darab ilyen kell. Ezeknek is van CS lábuk, így mingyárt csak 4-et kell vezérelned. összesen 8 lábat kell használnod a prockóból (digitpoti: SCK, SDI; shiftreg.: SCK, SCI, CS1, CS2, CS3, CS4)
Az Intersil AN1340[PDF] Applications Note-ja szerint vannak olyan digitális potméterei, amelyek támogatják a láncba fűzött (daisy chain) vezértlést.
Pl. MCP42xxx (pl. MCP42010) jelzésű kettős potmétereknek van kimeneti lábuk is, így a chipek egymás után fűzhetők (SO->SI, CLK és CS lábak közösítve), így három kontrollerláb segítségével egymásután kiküldhető az összes kontrollerre a beállítani való érték. Akár 5MHz-es órajellel is lehet a láncra küldeni az adatot, így elég gyorsan ki lehet lökni az összesre az új állást.
Sziasztok ...
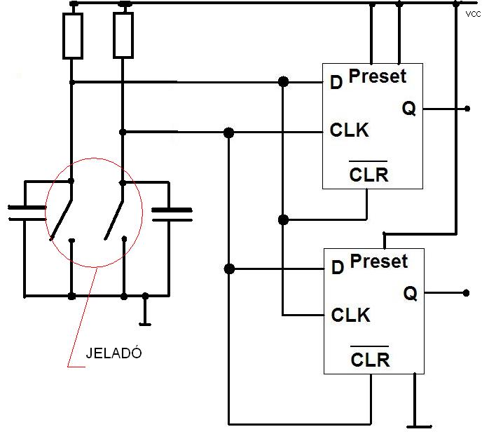
Szeretnék kérdezni töletek , mépedig a cimben is szereplő Digitális pot.meter IC-t (DS1669) szeretném vezélni egy encorderes potmeterrel . Az IC maga működik a le-fel gombokkal csak gondoltam egy merészet szeretném még kicsit bonyolítani ha lehetséges . Ugye probléma az hogy ez az encorderes potmeter nem ugy müködik hogy ha az egyik irányba tekerem akkor csak az egyik kivezetése kapcsolgat hanem a másik is csak fél periodussal később . Tehát olyan áramköröcske kellene ami tudta az írányt is érzékelni , probálkoztam magamtól is meg Google-zni is de nem jöttem rá . Vagy ez csak valami mikrovezérlővel lehetséges ???Jó lenne ha valami egyszerübb áramkörrel is lehetséges lenne
Hali!
Kb én is hasonló cipőben járok, ilyesmi projektben vagyok. A jeladó forgásiránytól függően kicsit (egymáshoz képest) eltolva adja ki a jeleket. Régebben ezt a kapcsolást találtam hozzá, de mikrovezérlővel egyszerűbb megcsinálni valószínűleg. Az IC4 puffer kapuk az open-collector miatt kell.
Köszönöm , gyors választ . Hát elég bonyulultnak tünik ...
Építettem egy kis hangerőszabályzót az MCP41010-zel. Az áramkör működik, viszont az a bajom vele, hogy a hangerőt nem képes teljesen leszabályozni. Vagyis a nullás állapot esetén is kijön némi hang a kimeneten. Az áramkört egy PIC-kel vezérlem, szoftveres SPI-vel.
A hangerőt ugye 256 lépésben lehet szabályozni, először nagy hangerőváltozást tapasztalok, ahogy növelem a hangerőt, aztán a maximumhoz közeledve alig változik a hangerő, valószínűleg a lineáris poti kontra logaritmikus fül esete. Szóval az a kérdésem, hogy a kapcsolásom miért nem tudja a hangerőt teljesen levenni nullára.
Helló , én tálátam erre egy egyszerűbb megoldást 7474-es ic szintén de egyszerűbben . A Preset láb tápra kötve . Az encorderre egyenként egy 4,7 mikros kondenzátor pergés mentesítéstre . Persze még jelillesztővel (pl: Smith t.) kikell egészíteni ....
Valóban jóval egyszerűbb. Ha kipróbáltad mindenképpen szólj!
Működik , probapanelon kiprobáltam . Csak annyi van vele hogy az egyik Q kimenete mindenképpen aktiv lessz , és ezt vagy a másikat fogja szaggatni forgásíránytól függően . Erre írtam hogy kell utánna még valami illesztő , mert ha csak igy oda kötjük akkor a dig.pot. IC vagy le vagy fel megy . Most akarom pont kiokoskodni ....
Üdv!
Ez így nekem is pont jó lenne hangerőszabályzóhoz, csak még egy kérdésem lenne... Minden egyes kattanásra van állapot változás a kimeneten? Illetve hogyan viselkedik, ha csak 1 kattanást tekersz az egyik irányba s majd ezután egyet a másik irányba?
Az offset feszültséget szolgáltató közös pontot nem kellene hidegíteni egy kondenzátorral?
Igen mindenegyes kattanásra van állapot változás , de mivel kérdezted megnéztem , hát írány váltásoknál furcsán viselkedik . Mégegyet lelép a másik írányba csak aztán kezdi el a megfelelő írányba ...érdekes . De nekem ez szinte fel sem fog tünni mivel ez a dig.pot. IC 64 lépéses , szinte egy lépés füllel alig halható . Egyébként most probáltam valami jelformálot alkotni utánna és ez ugylátszik hogy működik . A tranzisztor közvetlenül az IC vezérlő lábaira kapcsolodik ....
Hát itt a probléma... Ez is, mint a többi lefelé lépeget, ha csak egyet ide-oda tekerem. Nekem viszont egy 6 csatornás hangerőszabályzó IC-t kellene vezérelnem, amiben fix 1dB-es lépéssel lehet a hangerőt állítani 0-tól -79dB-ig. Úgyhogy akkor marad a szoftver szintű megoldás... Csak azon még sokat kell agyalnom...
Sziasztok!
Megépítettem egy univerzális tápegységet, amit szeretnék digitális potméterrel, PIC -el vezérelni, megvan az áramkör, a szoftver, mikor észrevettem, hogy a tápegység vezérlő potijaira kimegy kb. 20, az áramgenerátor szabályzóra meg kb. 28 volt feszültség. Az én DS1867 -m meg 5 volt bemenetet bír. Van e olyan digitális poti amivel ezt lehet kezelni? Előre köszönöm a segítséget? Vagy van e olyan illesztő ami felhasználható ilyen esetben? Előre is köszönöm. Subi
Üdv!
Tudtommal nincs! A megoldás a következő: A fesz és áram szabályzó potik helyére egy egy műveleti erősítőt kell beiktatni, de valószínű már van is a kapcsolásban ezen a ponton. Ezeknek az erősítését úgy kell megválasztani, hogy a digipot 0-5V-ját a megfelelő szintre erősítse. Innentől már csak arra kell figyelni, hogy a digipot-on átfolyó áram ne legyen nagyobb 1mA-nél. Ha jól tudom ennél többet nem viselnek el. Mondjuk, ha láthatnánk a kapcsolást, akkor többet tudnánk segíteni...
Sziasztok! Remélem jó helyen kérek segítséget egy lassan haladó projektemhez...
PIC-es programra lenne szükségem ( PICkit 2 Starter Kit rendelkezésemre áll. ) ami vagy MCP41050 vagy DS1804-050-es digitális potenciométert vezérelne nyomógombokkal és - vagy potenciométerrel. Mind két típusból van kéznél egy egy DB. Rövid példaprogramok kellenek, hogy a digitális potenciométerekkel ( és a PIC-cel is kicsit ) megismerkedhessek. Minden segítőkész választ és példaprogramot előre is megköszönök. Üdv.: _jani_
Üdv!
Milyen programozási nyelvet használsz? Első lépésként ha az MCP41050-et nézzük, akkor az SPI kommunikációt kell megismerned, onnantól már csak a vezérlő adatokat kell kiküldeni, ami az adatlapból kiolvasható. Ha kell, akkor BASIC SPI-s példát tudok írni. A többi sajnos annyira nem ismeretes számomra.
Szia! Leginkább az MPLAB IDE, ASM felülete áll eddig a legközelebb hozzám. Kicsit próbálkoztam is vele. De van még mit tanulni... A többi programnyelvet nem ismerem. ( Biztos van egyszerűbb vagy könnyebben kezelhető, de ... ) Talán még a Flowcode (V3) grafikus felülete is kicsit megy. De sajnos nem sokat foglalkoztam vele.
Rendben. Kezdjük az SPI, MCP41050-sal. DR. Kónya László: "PIC mikrovezérlők alkalmazástechnikája." C. könyvében van is példaprogram. 6.1.2. SSP MODUL - SPI BUSZ. 176. oldal. Azt mennyire lehetne felhasználni? Mellékelhetem a programot?
Köszönöm a példaprogramot. Igyekszem megtanulni a Flowcode-t.
Igaz nem SPI-s, de digitális potenciométeres kérdés. Mennyire elfogadható ez? A DS1804-50 ( 50K ohm -os ) digitális ellenálláson csak 15K~ körüli ellenállást tudok mérni, s a szabályzás is ebben az értéktartományban történik. Elvileg az ellenállás teljesen új. A műszeremben is új az elem. A tápfeszültség is rendben van. 5V és 4mA a teljes áramkör áramfelvétele. ( Az első próbálkozásom ezzel az alkatrésszel. )
Sziasztok!
A kérdés az lenne, hogy az MCP 41xxx/MCP 42xxx digitális potikra mekkora feszültséget lehet vezérelni? Az adatlap semmit nem ír erről. Vagy a feltüntetett 5,5V-os maximum erre is vonatkozik? A HV típusoknál láttam feltüntetve, hogy 36V max.
Üdv!
Igen 0V - VDD tartományon belül kell maradni és a wiper árama nem lehet több 1mA-nél.
Basszus. Sz@rnak a pofon. Köszönöm az infót!
Van ez így, általában ezeket valamiféle referencia fesz beállítására szokták használni, vagy megfejelik műveleti erősítővel, ha nagyobb átfogás kell. Viszont a hangerőszabályzás is megoldható, csak +-2.5V-os tápot kell készíteni hozzá. Nézz szét az újabb típusok kötött, talán azok már többet tudnak.
Erre a hangerő szabályozásra tudnál valami példát mutatni? Ezt a 2,5V -os tápot nem nagyon tudom hova tenni.
Volt egy cikk itt, azthiszem PC-ről vezérelhető digitális aktív hangváltó volt, de semmit nem találok már róla. A lényeg az volt, hogy a digitális rész a -2.5V-hoz képest üzemelt (azt vette GND-nek) így mindig megvolt az 5V mindennek, az analóg jelek pedig a rendes GND-hez (vehetjük féltápfeszenk) képest voltak. Pontosan sajnos már nem tudom, hogyan volt megoldva.
|
Bejelentkezés
Hirdetés |




. Vagy ez csak valami mikrovezérlővel lehetséges ???











