Fórum témák
» Több friss téma |
Az előttem szólót kiegészíteném annyival, hogy a hangerőpotit nem a fokozat elé hanem utána illik tenni, hogy annak a saját zaja ne egy az egyben menjen a végfok bemenetére, hanem a hasznos jellel együtt osztva (eredmény síri csend a hangszóróban bemenő jel nélkül).
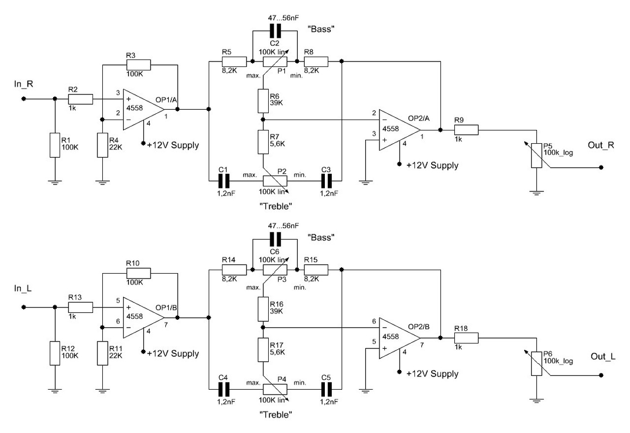
A másik, hogy az illesztő fokozatnak hatalmas erősítése van, számomra érthetetlen okból. Az R1 helyére ezért 33k-47k-nál kisebbet nem tennék. Az R7 szerepe sem világos, főleg annak fényében hogy nem tudni mi van utána. Ott inkább egy csatolókondinak kellene lenni.
Hello!
Ha a hangerő poti átkerül az előerősítő fokozat után, akkor könnyen túlvezérlődhet az előerősítő, mert nagyon nagy az erősítése (tényleg kérdés, hogy mi célból kell a ~100-szoros...), másik gond pedig az lesz, hogy a hangszínszabályzó akkor nem kisimpedanciásan lesz meghajtva, ami megint problémát okoz. Akkor a hangszín és a poti közé (legalább egy egytranzisztoros emitterkövető) impedanciaillesztő fokozat kellene még. A hozzászólás módosítva: Máj 17, 2015
Hello! Egy soros ellenállás azért nem teljesen haszontalan egy OPA kimenetén. Ha árnyékolt kábelt hajt meg a fokozat, akkor annak kapacitása (kb. 300pF/m) visszahathat az erősítőre. Ezt nem minden OPA tolerálja és gerjedéssel válaszolhat.
Pár száz mV-nál több ott nem igen van, de 1-2V-tól sem vezérlődik túl egy OPA, nyilván nem kell 100 körüli erősítés.
Miért is nem jól van meghajtva a hangszínszabályozó fokozat az előtte lévő OPA-ról? Nem oda kell a poti, hanem a komplett hangszínszabályozó után. Nagyon régóta a leírtak szerint csinálom, és azért így mert minden szempontból így lett a legjobb.
Úgy ok, azt hittem, a hangszín és az előfok közé írtad a potit.
Viszont vigyázni kell a jellel, mert ha emelve van teljesen a hangszín, akkor nagyon hamar túl lehet vezérelni az előfok + hangszín kört. A hozzászólás módosítva: Máj 17, 2015
Soros ellenállásnak ott van a hangerőszabályozó poti, (ami ebben az elején van), meg a végfok bemenő impedanciája. Azt sem árt szem előtt tartani, hogy az az ellenállás a következő fokozattal (amiről nem biztos hogy tudjuk hogy mi) aluláteresztőt fog képezni, ha van párhuzamos kondi a végfok bemenetén (sok esetben van).
Egy dobozban egyébként sem szokott lenni több méter kisjelű kábel, és nem is szoktam sosem gerjedéssel találkozni, pedig sosem rakok oda pluszban ellenállást.
Ge Lee! Köszönöm a válaszokat. Annyit hozzátennék, hogy ennek a topiknak egy korábbi eszmefuttatás hatására az R1 1K ellenállás helyére egy-egy 22K ellenállás került. Most kipróbálom az általad ajánlott hangerőszabályzó áthelyezését.
Átkötöttem a hangszínszabályzó és a balansz potikat a kimenetre. Megszünt a zavar. Tökéletesen szól. Köszönöm.
Gondolom hangerőpotit akartál írni. Nincs mit.
Van egy Tl082 icvel hi -fi előfok és hang színem. Olyan gond van vele hogy a szabályzó potik nulla állásban vannak pattogó hangot ad ha közép potiját felcsavarom akkor szól a zene. Mi lehet a gond?
Jó lenne a kapcsolást és a megvalósított áramkört mert így lehet bőven találgatózni.
Építő kit ként vettem. Pill meg keresem a kapcsolási rajzot és fel teszem.
Nem látszik rajta hogy meg éget volna valami is.
A hozzászólás módosítva: Szept 7, 2015
Kellene egy kép a megépített áramkörről plussz infó hogy mekkora tápról jár esetleg a táp minőségéről illetve milyenségéről.
A táp egy végfokhoz való táp a trafó AC 2X11 voltot tud. Eddig működött vagy 2-3 nem használtam. estére csinálok képet róla.
Segítséget kérnék! Egy Pio erősítőben sikeresen eltört a magas hangszínt szabályozó poti, ami sajnos C karakterisztikás. Ennek a kiváltását szeretném megoldani, mivel beszerezhetetlen alkatrész idehaza (külhonban sincs egyébként ez a spéci kivitel).
A régi tipusjelölés szerint az sima log potméter .
Amugy a rajz szerint egy sima lepke szabályzó abba meg log potik kellenek.
Szia! Áthidaló megoldás: 47k lin poti és a kimenetről jövő 10k helyén 68k. Ettől ugyan kisebb lesz az elérhető magas-vágás, de nem szoktak reklamálni.
Sziasztok!
A fórum hozzászólások és tapasztalatok alapján készítettem egy rajzot, amelynek alapjaként a mellékletem első rajza szolgált. Gyakorlatilag „összefésültem” azokat a gondolatokat, amiket az utolsó néhány oldalon kitárgyaltunk. Amire használni szeretném: bemenetére igény szerint PC-t, telefont, MP3-lejátszót, asztali lejátszót, stb. szeretnék kötni, a kimenetére jelenlegi terveim szerint egy TDA9274 IC-vel készült végfok kerülne. Kérésem az lenne, hogy ez így késznek mondható, vagy esetleg még van-e javaslat, hogy min lehetne igazítani? Köszönettel!
Hello! Nem látom a negatív tápfeszt.. A 4-es lábra egyébként is az kell, nem a plusz.
Ha visszalapozol tettem fel valamikor egy rajzot. Az sok példányban elkészült már, és működnek évek óta kifogástalanul.
Szia! Jót tesz a jelzaj-viszonynak a hangszínszabályzó után elhelyezett hangerőállítási lehetőség, viszont magában hordozza annak kockázatát, hogy magas jelszintű forrásnál a kiemelés be fog torzítani. Ha bemenetválasztót használsz, készíts megfelelő leosztásokat! Amennyiben hol ezt, hol azt dugsz a bemenetbe érdemes egy potit tenni a kapcsolás elé is, mint a keverők Gain potija.
Hello! Igen, figyelmetlen voltam, köszönöm a kiigazítást.
Javítottam a rajzon. Üdv.
Szia! Vissza lapoztam. Erre gondoltál? Más közzétett rajzot (egy hangváltón kívül) nem találtam Tőled ebben a topikban. Esetleg segítenél egy likkel, ha nem ez az?
Köszi! A hozzászólás módosítva: Okt 30, 2015
Megszívlelendő!
Bemenetválasztót nem terveztem elé "...hol ezt, hol azt..." fogok dugni bele. Tehát a bemenetre még egy 47-100K poti illene? Köszönöm! A hozzászólás módosítva: Okt 30, 2015
Mellékelem hogyan készíteném az első fokozatot. A manapság használatos jelforrásokhoz jobban illik egy alacsonyabb bemeneti ellenállás ami jobban elnyomja a sokszor elég gyatra kábelek által felvett zavarokat.
Az állítható erősítés minimalizálhatja a zajt és a torzítást. Hangkártyát és CD-játszót például nem is kell erősíteni egy szokványos TDA7294 kapcsolás előtt. Ugyan nem szempont, de így helyreáll a bemenet és a kimenet fázisazonossága. Szerk.: Az erősítés a rajz szerint 0dB és +15dB között szabályozható. A hozzászólás módosítva: Okt 30, 2015
Szia! Hallgatok rád, megépítem a javasolt módosításoddal. Az első fokozat visszakerült invertálóba. Köszi!
Apropó . Belekvartyoghatok egy picit ebbe a dologba?
A végfok előtt elhelyezett hangerő potméterrel egyre többet gyűlik meg a bajom. Sajnos a silány anyagspórolt potik miatt van hogy a vadi új poti recseg ropog mint a jófene. Ami meg minőségibb az meg árilag eléggé fájdalmas főleg ha a későbbiekbeni esetleges cserét is belekalkuláljuk. Viszont multkor láttam egy ehhez hasonló elrendezésben egy keverőnek (talán gemini) a kimenetét rajzon . Ott a potméter hangerőszabályzást is végez de a potméter így van valahogy bekötve ahogy a rajzodon . Megpróbállom előkotorászni a rajzot valahonnan ha sikerül bár nemsok bizodalmam van hozzá hogy meglessz de megpróbállom. Viszont az a megoldás nem jobb lenne mint szenvedni a recsegőző potikkal?
Rajzoltam még rá néhány apróságot
Javasolnék én is egy kis módosítást: célszerű a két fokozat közé is csatolókondit tenni. AzIC-knek van némi minimális ofszethibája, ami elvileg semmilyen problémát nem okoz, azonban emiatt a potikon folyhat némi egyenáram ( ami megint csak elvileg semmilyen problémát nem okoz). A gyakorlatban viszont a poti tekerésekor serceghet miatta a hang. Csatokókondinak célszerűbb polarizálatlan kondit használni. A legjobb a fóliakondi, csak abból a több µF-nyi nagy és drága. Jó alternatíva még a túlméretezett SMD kerámiakondi - de ez külön odafigyelést kíván, mert ha a kialakuló törésponti frekvencia a sáv közelébe kerül akkor torzítást vihet be (ugyanis feszültségfüggő a kapacitása). Ezért mind feszültségre, mind kapacitásra erősen túl kell méretezni, és sokkal jobb lesz mintha elkó lenne beépítve.
A hozzászólás módosítva: Nov 2, 2015
|
Bejelentkezés
Hirdetés |

















