Fórum témák
» Több friss téma |
Köss polaritáshelyesen egy ZPY 5v6-os zenert párhuzamosan a bemenetével és semmi gondod nem lesz vele.. a LED term. nem kell, mert söntölné a bemenetét.
A hozzászólás módosítva: Feb 1, 2015
Hello!
- Ne a Led-el párhuzamosan kapcsold az SSR-t hanem a Led-el sorba. A Led-el sorba még egy ellenállás is van. Ha az SSR-nek nem lenne meg a 20mA áram, akkor csökkenteni kell ezt a soros ellenállást. - Az SSR-ben egy ugyan olyan Led dióda van, mint ami jelenleg világít nálad, csak az éppenséggel infra. Ennek ugyan úgy áram kell, mint a világítós Led-ednek. A 6V amit olvastál az ifraLed maximális zárófeszültsége. (A "világítós" Led-ednekis kb. ennyi.) De ezzel nem kell foglalkozni, nyitóirányban kell használnod.
Most a "bőség" zavarával küzdök!
ferci és proli007 h.szólásaira gondolok. Most tényleg melyik megoldást válasszam? Ne haragudjatok a kérdésemért, de ahogy írtam, most nem vagyok toppon. A világért sem lenne jó esetleg kinyírni a szabályzót. Még egyszer bocs, de nem tudok választani.
Szerintem ha CSAK a led helyére bekötöd az ssr bementét, semmit se rontasz el.. úgyis ott van belül az áramkorlátozó ellenállás proli007 szerint.
Ami pedig a ssr bemenetét illeti: ha azzal paralel kötsz egy 5v6-os zenert, nem tud feljebb menni rajta a fesz..- magyarul az egyik részben lévő ellenállás is korlátozza a ssr infradiódájának az áramát, másrészt annak a bemenete ( belső ellenállás+soros infra ) nem kaphat túlfeszt. Csak annyi a kérdés, hogy elég áram tud-e átmenni rajta.. ezt pedig egy próbával le tudod ellenőrizni. A hozzászólás módosítva: Feb 1, 2015
Ami az ssr-t illeti: általában meg van adva, mekkora fesz adható a bemenetre. Szerintem tévedésben vagy, ill. rosszul adtad meg az adatait. Én olyanokat láttam eddig ( nem kevés fajtát ), hogy pl. "3-22 V DC, 3-33V DC" és rájuk van nyomtatva a polaritás is. Tehát az, hogy csak 6 volt van ráírva, az érdekes lenne.
Ezekben bent van az áramkorlátozó ellenállás is, talán még áramgenerátor is a nagy szélső feszültség határ miatt...... mi lenne üzemi gyakorlatban, ha mindig ellenállást kéne berakni sorban.. ....áááá....Miért nyírnád ki a szabályzót? Gondold csak át... egy leden esik ott 1,6 volt.. a táp, amiről megy, kb 12 volt a mérésed szerint és ott az ellenállás. Ha számolsz, kb. 15-20 mA-nél ez 600 ohm. Ha rövidre zárnád a ledet, akkor is csak 4-5 mA-rel több folyna az ellenálláson.. ettől pedig semmi se megy tönkre... nade erről szó nincs.. inkább kevesebb fog folyni a led helyére kötött ssr miatt. A hozzászólás módosítva: Feb 1, 2015
Term. sorba is bekötheted, akkor megmarad a kijelző led is... nem választanod kell, hanem csinálni..
- ne félj tőle.Csak a zenert ne hagyd ki, ha 6 volt maxos... A hozzászólás módosítva: Feb 1, 2015
Kösz a válaszokat, holnap nekilátok, jelentkezem
Oké, megépítettem és minden rendben. Végül is a soros megoldást valósítottam, mert eszembe jutott, pár éve már ezt a szisztémát fölhasználva a SHARP SSR-rel oldottam meg Tv + SetTap Box együttes be - ki kapcsolását. De ettől függetlenül, most segítségetek nélkül nem jutott volna eszembe.
Köszönöm, na-la
Sziasztok!
(Ide írok, mert talán ide passzol a legjobban) Adott egy hőmérsékletkülönbség kapacsolásom, két NTC-vel. Namost ez nyári üzemmódanban bekötve teljesen rendben van (NTC1 beltér, NTC2 tető), de téli üzemmódban szeretném megcserélni a két NTC-t (NTC1 kültér, NTC2 beltér). Ezt hogy tudnám legegyszerűbben megtenni? Elsőre két dupla alternativ kapcsoló bekötésével kötném át, második ötletként valami soklábú relével... de jobban örülnék egy mechanikus kapcsolásnak, mint egy elektromosnak. Ötlet, technológia, amiről nem tudok? köszi: D.
Én ahelyedben-mivel elég kicsi feszültség és áram van ott- egy izosztát-, vagy egy több áramkörös tolókapcsolóval oldanám meg.
Köszönöm, pont ilyen iránymutatás kellett...tolókapcsoló lesz a megoldás! Amit belinkeltél, az honnan van? Konkrét típusra gondolok...
A hozzászólás módosítva: Feb 15, 2015
A kép amit feltettem az Or.zy webáruház oldaláról származik.
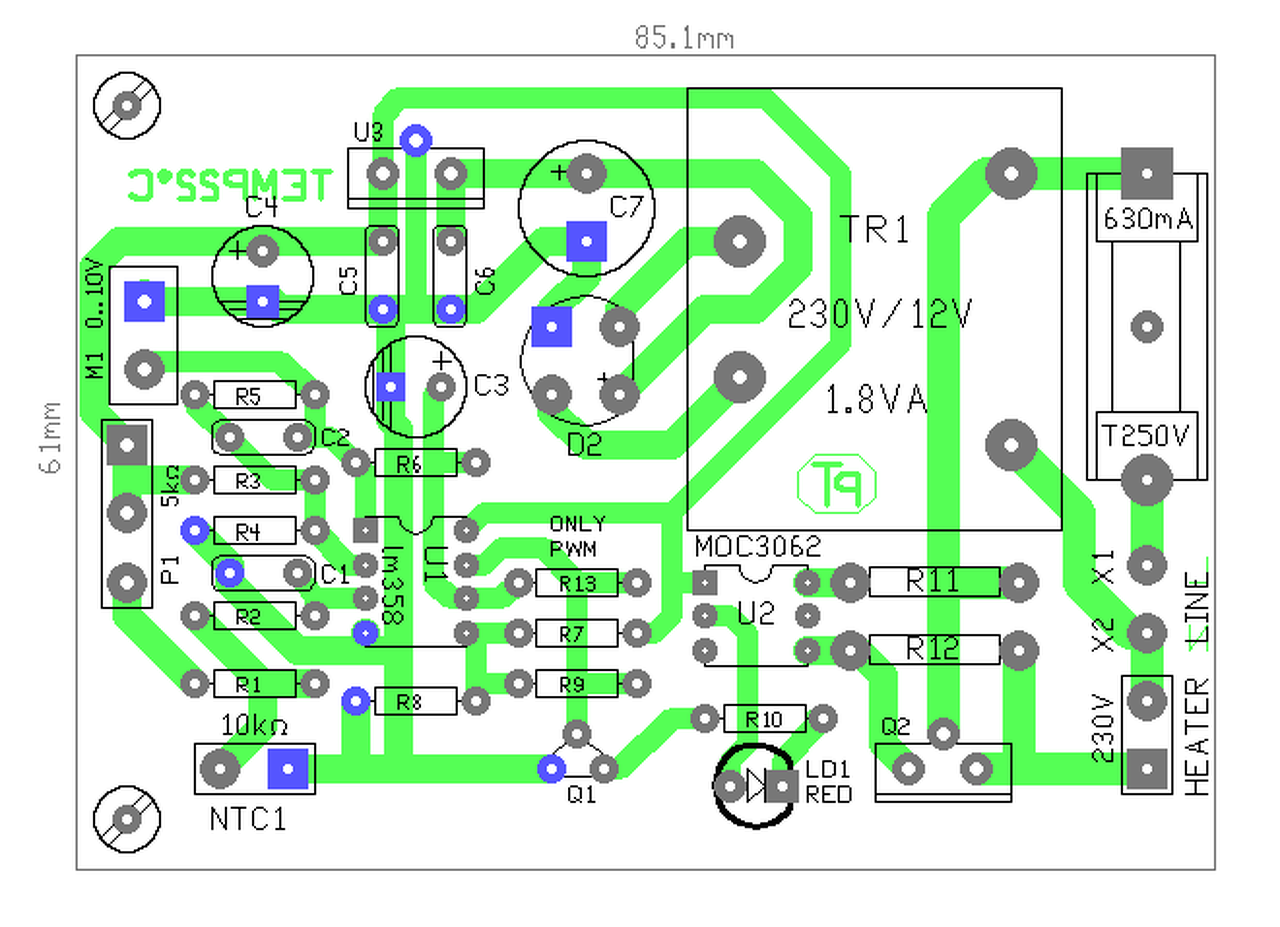
Most jut eszembe, hogy valaha nyáktervet is készítettem hozzá..
A segítségetekre lenne szükségem.
Egy olyan Ntc termisztort keresek melynek az ell. 20C fokon 600 Ohm, 80 C fokon 400Ohm körül van. Erre van valami táblázat ahol kitudom keresni a megfelelő tipust?
Próbálj találni 1 kohm körüli típust, aztán kis söntöléssel és soros tag variációjával megpróbálni közel ezt az értékeket megcsinálni.
Egyenesben nem fog menni, mert a +60 fokra egy termisztor sokkal kisebb ellenállással fog válaszolni, nem lineáris a csökkenés. Inkább keress egy Ni-100-as ptc-t és fordítsd meg a "működési fázist", az lineáris működésű és könnyen megoldható a téma. A hozzászólás módosítva: Ápr 28, 2015
Nézd át ezt a képet, a számítást és ebből pár dologra rájössz.
Sziasztok!
Csinálnom kell egy pici kazánt, amiben 160 C °-on kell tartanom a hőmérsékletet. 12 V-os akku a táp, izzítógyertya a fűtés. Cca 10 A-t kér. A kazánban vegyszer van, szublimálnom kell. Viszonylag közel van a szublimációs hőmérséklet és a bomlás hőmérséklete. Sajnos emiatt a bimetall kilőve. Találtam itthon olyan ntc-t, ami akkora mint a gyufa feje, tokozott,szilikonos vezeték, csak épp 200 ohm az ellenállása. Össze is dobtam egy kis műveleti erősítővel egy kapcsolást, híddal. Az Ntc alatt, felett 2-2 k,a másik ág hasonló, csak potival. Sajna nem lett jó, alig tudom beállítani a hőmérsékletet. Érdemes vesződni ezzel a kis értékű ntc-vel? Kecskeméten nem lehet kapni normális szenzort, eléggé meg vagyok lőve anyagbeszerzéssel... A RETnek van valamilyen használható jó minőségű tokozott, vezetékelt szenzora? A végcél egyébként egy fetes, pwm szabályozás lenne, ami viszonylag pontosan tartaná a 160 fokot. Ha valakinek lenne ilyen jellegű kapcsolási rajza, azt nagyon megköszönném! Vagy esetleg kész áramkört is vennék, ha van valakinek eladó. Köszönöm: Levente
Hello! Lerajzolhattad volna. De..
- Te az NTC alá-főlé tettél egy 2,2kohm-ot. Az NTC meg 200ohm-os. Hőmérséklet együtthatója kb. -3,6%/°C. Na, most a 2,2k+200ohm változik egy fokra 7,2ohm-ot? Vagy is az NTC alá nem tehetsz ellenállást. - De az NTC nem fog örülni a 160 foknak. 125 fokot bír és rövid időre 150-et. Valami más hőérzékelőre lesz szükséged..
Szia!
Nem a 200 ohm a gondod, hanem az ntc nagyon nem lineáris és az se biztos, hogy bírja a 160 fokot. Keress Pt-100-as szenzort, az általában 500 fokig is jó és muszáj utánaraknod legalább egy ic-t, ami először felerősíti az ellenállás változása által létrejövő feszváltozást, azután pedig egy komparátor kell, ami kapcsol 160 fok körül.
Köszönöm a gyors válaszokat!
Ránéztem a vezetékelt pt 100 árakra. Ívet fogott a fejem a radiátor csövéhez.. ![]() 7000 huf egy Rex pid,szenzorral, tokkal, vonóval. Nem tudom, az jó lenne-e, nem dolgoztam még vele.
Üdvözlet! Segítséget kérnék , hátha már valaki épített ilyet. Egy meglévő ablakklímát kellene mélyebb hőmérsékletre birni. Alapból 17C tudd, de kb 11-12 C kellene tudnia. Járható út vajon a hőmérséklet érzékelő ellenállásának "vátoztatása"? Ettől persze a mutatott hőfok magasabb lenne a ténylegesnél, de ez nem probléma. Persze egy hűtővezérlővel is kivitelezhető lenne , de ha egy mód van rá nem szabnám át a burkolatot...
moderálva A hozzászólás módosítva: Szept 17, 2015
Igazi szép magyar szó használatod van. Csak aztán ne csodálkozzál ha kitiltanak erről az oldalról.
Ha hozzáférsz ( gondolom ) az érzékelőhöz és az NTC, akkor:
- ha sorbakötsz vele ellenállást, a vezérlőd hidegebbet "lát"; - ha söntölöd ellenállással, akkor pedig melegebbet. Beírhattad volna a 25 fokos ellenállását. A karakterisztikát mindenhogyan elrontod, de ezek szerint mást nem tudsz csinálni. Egy 5-10 kohm-os potival megkeresed majd a kedvező beállítást és lecseréled a megfelelő ellenállásra.
Helló Mindenkinek!
Szeretném a segítségeteket kérni az alábbiakban: Egy 220-as keringető szivattyút kellene működtetnem a víz hőmérsékletének függvényében. 40- ~130 fok között kellene, 40 foknál kb 25%-on, 80 fok fölött pedig 100%-on kellene mennie a szivattyúnak. Aránylag értek az elektronikához, de ez már nem megy. (Ha az alsó és felső hőmérsékleteknél lehetne állítani a kimenő teljesítményt, az szuper lenne) Válaszotokat előre is köszönöm! A hozzászólás módosítva: Szept 18, 2015
Nálam nagyobb tapasztalattal rendelkezők biztosan többet tudnak segíteni, de azért egy két dologgal legyél tisztában. Mivel keringető szivattyúról van szó, ezek fordulatszám szabályozása nem egy egyszerű feladat lesz házilag. Ha régebbi a szivattyú, frekvencia váltó használata szükségeltetik, amely nem egy olcsó mulatság. Az újabb típusok már tartalmaznak a fordulatszám szabályozáshoz megfelelő elektronikát, melyeket szintén nem olcsóbbak közé lehet sorolni. Mérlegelni kell tehát, érdemes-e ekkora költségekkel járó beruházást felvállalni, vagy a jól bevált hagyományos megoldást választani. Ezek alapján el lehet dönteni mely lesz a legmegfelelőbb.
Helló!
Egy egyszerű triakos fényerőszabályzóval lehet szabályozni. Ki lett próbálva. Szóval nem a fordulatszám szabályzással van a gondom, hanem azzal, hogy ez a hőmérséklet függvényében történjen. 40 foknál 20% ------ 80 fok fölött 100% legyen a teljesítmény. A kettő között pedig arányos fordulatszám szabályozás legyen. A hozzászólás módosítva: Szept 18, 2015
Idézet: „Egy egyszerű triakos fényerőszabályzóval lehet szabályozni. Ki lett próbálva.” Csak nehogy meglepődjél. Kipróbáltad, egyszer. Aztán majd egyszer nem fog tudni elindulni, és leég a motor, de ami rosszabb, ki tudja mi történik a kazánnal.
Nem fogok meglepődni, ugyanis kb 3 hete megyen a szolárszivattyú egy egyszerű triakos fényerőszabályzóval, 200 volton. Egy 220-as motor általában nem ég le alacsonyabb fesz miatt. 2 db 280 kwt Vaillant Ecocraft kazánom van, akár távolról is tudom vezérelni, és a működését egyáltalán nem befolyásolja a szolárszivattyú. ( ja, de igen. Ha van elég szolárhozam, akkor nem megy a kazán) Ezen kívül semmi köze a szolár szivattyúhoz.
A motor nem a feszültség miatt ég le, hanem ha megáll a kis indító nyomaték miatt, a rövidzárási árama égeti le.
|
Bejelentkezés
Hirdetés |





....áááá....






