Fórum témák
» Több friss téma |
- Ez a felület kizárólag, az elektronikában kezdők kérdéseinek van fenntartva és nem elfelejtve, hogy hobbielektronika a fórumunk!
- Ami tehát azt jelenti, hogy a nagymama bevásárlását nem itt beszéljük meg, ill. ez nem üzenőfal! - Kerülendő az olyan kérdés, amit egy másik meglévő (több mint 17000 van), témában kellene kitárgyalni! - És végül büntetés terhe mellett kerülendő az MSN és egyéb szleng, a magyar helyesírás mellőzése, beleértve a mondateleji nagybetűket is!
Nagy kérdés pontosan hány cellát szeretnél mérni és ezek hogy vannak kötve. Én mindenképp inkább olyan picet használnék, aminek van saját referenciája és esetleg elég AD csatornája a feladathoz (az se baj a 12 bites). A pic pillanatnyi feszültséget tud mérni, ha ez nem teljesen egyen biztosítani kell a megfelelő áram/feszültség értékek összetartozását, ha teljesítményt szeretnél számolni. Az áramhoz mindenképp valamilyen erősítős megoldás kell, mert ekkora áramnál nem lehet túl nagy értékű a sönt.
A feszültségeket, fixen mérném mivel PIC tűréshatára alatt vannak. (4.3v)
Kérdés, a közvetlen mérésnél használjak e valami védelmet. (5v-os zéner, egyenirányító...stb) Árammérés, még kérdéses. Közös testen van a dolog, szóval ezzel kell valamit kezdenem.
PIC18F46K22-essel gondoltam megoldani.
Van bőven lába, analóg csatornája és programterülete is, és egyéb más ami szükséges lehet. 13cella értékét akarom figyelni + egy az áramfelvételhez. Összesen 14analog csatorna lesz szükséges. Sorba vannak kötve.. A hozzászólás módosítva: Aug 9, 2015
Sorbakötött akkuknál csak osztóval tudod megoldani szerintem.
Árammérést le tudod tesztelni egy hasonló beállítással, 1. és 2. cella közötti sönttel, pl. 4.12-4.16 voltos rajta eső fesszel 40 ampernél és nincsenek se test, se tápközelben az ic bemenetei.
Ha a picnek közös a földje mérendő körrel, egyik lábán sem haladhatja meg a feszültség a tápfesz+0,6V-ot (analóg input model 17-5 ábra, a védődiódák kinyitnak). Ha független a föld kapcsolgathatod a mérendő cellára (persze egyszerre csak 1-re).
Uhh akkor ez padhelyzet.
Tehát még is kelleni fog a feszültségosztás? Összeadódik a körben mérendő feszültségek összege? Tehát elsőnél 4v másodiknál 8..., 13. -nál 54v? Ilyet akarok, de külön cellánkénti feszültség méréssel: Bővebben: Link
Több sorbakapcsolt cella esetén a legkevesebb fejfájást okozó kétáramkörös jelfogókkal oldanám meg. Így csak két analóg bemenetet kell elhasználni, sajnos cserébe a jelfogók vezérlésére viszont kell egy-egy digitális kimenet. Ekkora áramot Hall szenzoros érzékelővel lehet mérni: például Allegro.
A hozzászólás módosítva: Aug 9, 2015
Nem hajt semmit, egy motort hajt az aksi, de a cella adatait akarom figyelni és az áramfelvételt mérni.
Egyelőre csak ennyi lenne a feladat. Később persze már lehet bővíteni, fejleszteni a kapcsolást és célja is lesz, de egyelőre nincs.
Sorba kötött cellák külön külön mérése nem kis feladat. A mérőmű földjei nem lehetnek közösek. Ahány cella annyi mérőmű, a kimeneteiket pedig földfüggetlen eszközzel (optocsatoló) lehet közösíteni. Ha nem hiszed, rajzold le, mindjárt kiderül, hogy hol a zárlat.
Minden cellához egy mérőmű, pl. PIC (földfüggetlen táppal) ami analóg bemenet, digitális kimenet, és az adatokat már lehet optóval közösíteni. Nem gyenge projekt.
Minden cellának külön ki lesz hozva a föld és a +, de összességében a föld össze lesz kötve, tehát az közösített lesz.
Így nem megoldható a dolog?
Ha minden cellának kivezeted a földjét és összekötöd, hogy fogod sorbakötni őket.
Feszültségosztóval megoldható lenne, hogy méred sorba 1 cella 2 cella 3 cella ... feszültségét és számolsz (csak ugye a kivonás hibaterjedése nem kedvező). Esetleg olyan picet kellene választani, ami differenciális mérést is tud (persze itt sem lehet a tápnál nagyobb a közös módusú feszültség), pl. a 18F66K22 már tudja és 12 bites is. Ez a 10x10mm TQFP64 szerintem még amatőr nyákgyártással is egyszerűen kezelhető.
Hello! Egyszerű parasztos analóg módszerrel is célba lehet azért érni..
Helló!
Egy adott fényellenállásnál hogyan értendő a "dark resistance"? Gondolok itt arra hogy egy 0,5Mohmosnak mondottat rákötök a multira, és nem állapodik meg 0,5M körül, hanem bizonyos idő múlva kiakad a műszer 20Mohmnál. A hozzászólás módosítva: Aug 9, 2015
Sötétbeni ellenállás - "dobozold be" teljesen, aztán annyi, amit megadnak .. vagy legalább annyi.
Sziasztok . szeretnék egy pc-tàpból egy kisebb otthoni labortàpot csinàlni és potméteres szabàlyzàst szeretnék de én csak a 7805-ös kapcsolàst ismerem amibe dc 12volt bemegy de csak 0-10volt dc-t tudok kitekerni .
A kérdés az lenne hogy megoldható-e egy olyan szabàlyzó kapcsolàs ami 0-12voltot tud szabàlyozni úgy hogy 12volt a tàpfesz !? Valami kapcsolàs ami könnyen összedobható ?
Pl. LM317 IC-vel meg tudod oldani.
Szóval vak sötétben értendő... lemaradt, de vak sötétben tapasztaltam egy 0,5M-esnek a jó lassan, de 20M fölé kúszó értékét..
Analóg módon nem nagyon lehet 12 V-ot kicsikarni belőle, a szabályzó eszközöknek is kell valamennyi működtető feszültség.
DSLR kamera AV/fülhallgató kimenetébe fülhallgatót dugva, a jobb fülbe zajt kapok. Mi lehet a baj, mi a megoldás? Köszi!
Sziasztok.
Szeretnék váltani felületszerelt alkatrészekre és az lenne a kérdésem, hogy melyek a leggyakoribb tranzisztorok nevei amiből mindig kell sok? Például a bc547-es tranyót megtaláltam (bc847) de mást nem nagyon adatlapok nézegetésére meg nem nagyon van időm. Esetleg létezik valami táblázat a furatszerelt alkatrész helyettesítése smd-vel?
Ismer valaki olyan kapcsolást amit multiméterrel együtt lehet használni és KONDIKAT lehet vele mérni valamelyik állásban??
Léteznek ilyen dolgok? Olyat már láttam , hogy hőmérsékletet lehet mérni multival plusz hőmérő diódával meg talán más is volt még.
Ha van ilyen elég nehéz megtalálni ,mert nem látok semmit.
Lm317 màr keresgéltem róla de azt hiszem hogy ott sem 12voltot fogok kapni a végkimeneten .
Esetleg nem tudsz egy kapcsolàt mellékelni ?
És nem analóg módon tudsz valamit tanàcsolni ?
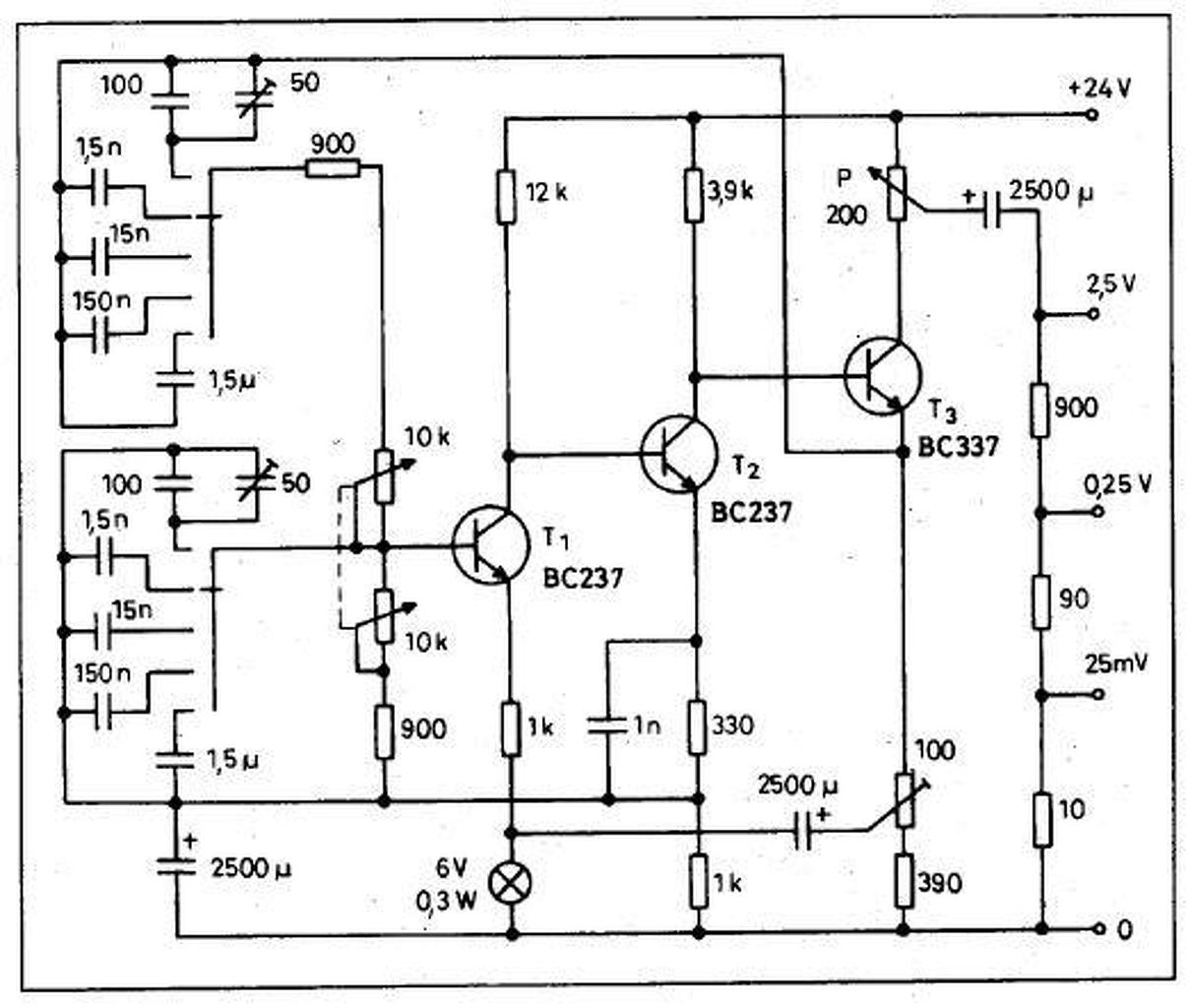
Sziasztok! Segítség kellene.Most egy olyan hanggenerátort javítok,aminek a rajza olyasmi mint ez.Hasonlítanak egymásra.Az a baja,hogy sínus helyett négyszögjelet ad .Nem tudom,hogy hol rossz.A win hídon is ronda jeleket látok.A segítséget előre is köszönöm.
Hello! A Wien-híd osztása 1:3. Így egy Wien híd akkor ad ki szinuszos feszültsége, ha az erősítése 3. Ha alatta van, leáll a rezgés, ha felette, torz a jel. Tehát elsőként a negatív visszacsatoló láncban kell a hibát keresni, ha a híd frekvenciafüggő tagjánál az értékeke megfelelnek. Vagy is itt a trimer, 2500µF és izzó körében kellene keresni a hibát. De az első tranyó bázisába adott másik generátor jelével is ellenőrizhető az erősítés mértéke, valamint a kivezérelhetősége. (Ne torzítson idő előtt és szimmetrikus legyen a vágása túlvezérlés esetén..) A visszacsatolásban pont azért van a feszültség függő tag (izzó), hogy az erősítés automatikusan beálljon 3-ra.
A hozzászólás módosítva: Aug 9, 2015
Sajnos ha a bemeneted 12V, a kimenet a veszteségek miatt kevesebb lesz.
PWM szabályzással el lehet menni 12 V-ig is, csak az a kérdés, neked megfelel-e az ilyen jelalak. Ugynais ez nem normál egyenfeszültség lesz.
Helló! DSLR kamera AV/fülhallgató kimenetébe fülhallgatót dugva a jobb fül zajt kap. A bal teljesen okés. Van tippetek, hogy mi lehet a baj és a megoldás?
Gondolom csak a saját hallgatójával működne, mert ott jön ki a videó jel is.
|
Bejelentkezés
Hirdetés |













