Fórum témák
» Több friss téma |
- Ez a felület kizárólag, az elektronikában kezdők kérdéseinek van fenntartva és nem elfelejtve, hogy hobbielektronika a fórumunk!
- Ami tehát azt jelenti, hogy a nagymama bevásárlását nem itt beszéljük meg, ill. ez nem üzenőfal! - Kerülendő az olyan kérdés, amit egy másik meglévő (több mint 17000 van), témában kellene kitárgyalni! - És végül büntetés terhe mellett kerülendő az MSN és egyéb szleng, a magyar helyesírás mellőzése, beleértve a mondateleji nagybetűket is!
12V-os motort,4darabot,1km ha lehet és kis akkumlátorokról lenne a tápellátás. Remélem jó sorrendben mondtam.
A hozzászólás módosítva: Aug 16, 2015
A PN2222A adatlap szerint jobb (de jó a 2N.. is).
Akkora távra inkább GSM alapú kapcsolót keress! Pl.: Bővebben: Link.
Sziasztok. Remelem nem gond hogy új témát nyitittam. Sajnol eleg kezdő vagyok a temaban igy tuti alap dolgokat fogok kérdezni.
Szerszedtem a mikrokapcsolojat szerintem azzal volt a gond. A kérdésem hogyan lehetne kikerülni hogy az eszközt ne kelljen kapcsolgatni ki be. Folyamatosan legyen on allasban A hozzászólás módosítva: Aug 16, 2015
Köszi!
És pl. 500méterre? Ha tudsz elküldöd a nyákrajzát? Előre is köszi.
Sziasztok!
Mi a véleményetek a mellékletben szereplő akkutöltőről? Külön csinálnék egy feszültség stabilizálást és külön egy áramgenerátort. Azért méreteztem 125mA-re a töltőáramot mert 1.2Ah -s az akku és így lesz meg a 10%. Vagy lehetne nagyobb árammal is tölteni? Esetleg nem lehetne a feszültség stabilizátorral együtt valahogy a kimenő áramot is beállítani? Előre is köszönöm a segítséget!
Először az áramgenerátorral korlátozd az áramot, utána állítsd a feszültséget.
Rendben, köszi. Amúgy miért kell előbb az áramot korlátozni?
Így nem csapod be a feszültségszabályzást az áramkorláton eső feszültséggel.
Hello! Az LM317 adatlapján találsz egy kapcsolást, ahol a feszültség szabályozást egy 317 végzi, az áramkorlátozást pedig egy tranyó, de ez is a 317-et szabályozza. A töltőáramot ugyan is soha nem kell oly pontosan szabályozni, mint a töltési végfeszültséget.
Sziasztok, nem tudom ide illik e a kérdés, amit kérdezni fogok. Választ keresek egy olyan jelenségre, amit egyik ismerősöm házában figyeltem meg. Világítással kapcsolatos, mégpedig egy sima porcelánfoglalatos lámpájuk van, e27-es foglalattal, beletekerve egy kompakt fénycső. Felkapcsolásakor észrevettem, hogy a fényereje elkezd növekedni, majd csökkenni. Mik lehetnek ennek az okai? A hagyományos ízzó nem követi a példáját. Tudni kell még, hogy a ház világítása meg dugalj körei jelenleg egyetlen áramkörre vannak csatlakoztatva. Kifejezetten nagy terhelés nincs, ha mikrót, mosógépet vagy hajszárítót nem kapcsolunk be. Kíváncsi lennék lehet-e köze a külső (oszlopról jövő) hálózatnak hozzá. A válaszotokat előre is köszönöm, és kíváncsian várom.
Szia!
Megnéztem és azt hittem hogy a tranzisztor a feszültség szabályozást végzi. Van az adatlapján még egy 12V-os akku töltő ahol van egy RS ellenállás ami 0.2 Ohm . Ha jól olvasom akkor ezzel lehet beállítani a töltő kimeneti impedanciáját. Vagyis minél nagyobb az impedancia annál kisebb a töltőáram? De ezt akkor sem értem mert ott van még a 240 Ohm-os R1 ami sorosan van vele az adjuston, tovább meg a 2,4K ellenállás ami a feszültséget állítja be. A képlet szerint ha számolok Z0 = RS * (1 + R2 / R1) akkor a kimeneti impedancia 2,2KOhm. Ha ezt osztom a kimeneti feszültséggel (12V) akkor csak 5,4mA töltőáramot kapok ami nagyon kevés. Vagy valamit nagyon félre értek? Ha egy nagyságrendet tévedtem akkor meg 5.4A. Az meg túl sok A hozzászólás módosítva: Aug 16, 2015
" Vagy valamit nagyon félre értek?" Igen..
Ne a 12-es ábrát nézd, hanem a 13-ast. Ha 14,5V-ra szeretnéd állítani a töltési végfeszültséget, az R2 ellenállást, 2,5kohm-ra kell cserélni. Az áram korlátozását, a tranyó, és az R3 végzi. Ha az R3 ellenálláson a feszültség eléri a 600..650mV-ot, a tranyó leszabályozza a feszültséget, és csökken az áram. Ha 125mA-re szeretnéd beállítani az áramot, akkor R3=0,6V/0,125A=4,8ohm (4,7) kell. A töltési végfeszültség alatt a tranyó, állandó a töltőáramot biztosít. Amikor az aksi feszültsége eléri a beállított töltési végfeszültséget, az IC itt "megfogja" a feszültséget, ezért a töltőáram csökkenni kezd.
Van egy pici nyíl beleöntve az 1-es lábnál, halványan látszik is a képen.
Ezen jobban látszik:Bővebben: Link A hozzászólás módosítva: Aug 17, 2015
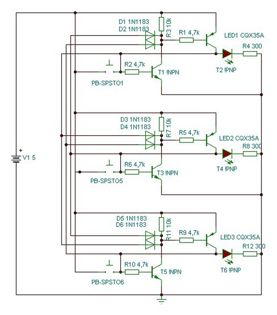
Sziasztok, olyan egyszerű kapcsolást keresek, ahol 3 nyomógomb 3 ledet működtet, mindegyik gombhoz tartozik egy led, amelyiket megnyomom, az a led világít, a többi nem. Találtam bistabil multivibrátor rajzot, de ott 2 gomb volt 2 leddel. Nekem pedig 3 kellene.
Köszönöm.
Javítsatok ki ha hülyeséget írok,de ehhez semmi elektronika nem kell csak 3db nyomógomb,3db ellenállás,meg 3db led. Sorba kötöd a nyomógombot az ellenállással meg a leddel és kész.
Pontatlan voltam, a gombokat egyszer nyomom meg, de miután elengedem, a led világít tovább. Ha másik gombot nyomok meg, átvált arra a ledre. Tehát a ledek nem csak addig világítanak, amíg nyomom a gombot, hanem folyamatosan.
Szia!
3led, 3 gomb, és egy ellenállás, és némi vezeték. Ja és valami ami ellátja mindezt árammal (az ellenállás értéke a tápfeszültségtől, és a ledektöl függ Bővebben: Link
Sziasztok!
Vettem egy túláram védett elosztott, ebben van egy hasonló kapcsoló, ami azt hiszem ilyen. Mi a működési elve , ennek a kapcsolónak?
Helló! Nagyjából megegyezik a normál, sínre rakható kismegszakító működésével.
Hello! Egy bimetal-on keresztül folyik az áram. A hő hatására elhajlik, és a kapcsoló szétkapcsol.
A hozzászólás módosítva: Aug 17, 2015
Üdv!
A neten találkoztam egy olyannal hogy kondenzátor bank. Ez micsoda és mire jó? Előre is köszönöm!
A több kisebb egységekből kialakított energiatároló berendezéseket nevezzük így.
Sziasztok!
Ha egy oszcilloszóppal 400 v-ot lehet csúcstól csúcsig mérni, de nekem van egy mérőfejem amiben van egy 1/10-es feszültségosztó, akkor már mérhetek vele 4000 v-ot. Igaz ez ? Köszönöm a választ!
Lehetne relékkel is, és itt egy tranzisztoros (alkatrésztemető) megoldás, de a legkevesebb alkatrésszel , egy mini mikrovezérlőre megírva lehetne.
Szerintem nem, mert a mérőfejnek is van maximuma, amit lehet vele mérni. Lehet akár a 400 V-nál kevesebb is...
Inkább a PNP bázisába kellett volna a diódákat visszavezetni, mert így a nyitott tranyót próbálja megerőszakolni a dióda. Két gomb egyidejű megnyomásakor, szinte biztos a halál..
Köszi a segítséget. Találtam egy rajzot, ez nem jó? Elég egyszerűnek tűnik.
|
Bejelentkezés
Hirdetés |













