Fórum témák
» Több friss téma |
Fórum » Tina
Sziasztok!
Akinek esetleg szüksége lenne rá, mellékelek TSC fájlban 2SK1058/2SJ162 komplementer audio MOSFET -eket. Sajnos, a makrók elvesztek egy vinyó hiba miatt, de TSC fájlban megvannak. Copy/Paste!
Sziasztok!Nekem Tina 9-es van a gépen. Kerestem a Logic IC csoportban a registerek között a 74HC164-es IC-t. Az nincs,csak SN74164. Ugyanaz a lábkiosztás,csak nincs az 1-es és 7-es láb megjelölve rajta. Ezek lábak a VCC,.és GND lábak. Hogyan tudom ezt áramkörben alkalmazni,ha így nem tudok adni az IC-nek tápot?
Mivel úgysem tudod máshova kötni, a Tina beköti csak nem jelöli, kevesebb legyen a vonal.
Sziasztok.
Egy olyan kérdéssel fordulnék hozzátok, hogy hogyan tudok egy új alkatrészt készíteni Tina 9-ben?! Egy N-MOSFET-ről lenne szó. Ő lenne az: IXFN50N80Q2. Még soha nem csináltam ilyet, aki esetleg tud kérem segítsen. Köszönöm. Üdv.
Sziasztok. Az mitől van, hogy ha 500 ohm - 1,2 kohm tartományban futtatom a szimulációt, akkor a görbe eleje szép meredek, ahogy egy komparátoros kapcsolástól elvárnánk, viszont ha 500 ohm - 1 kohm tartományban, akkor nem?
Hello! Ne törődj vele! A TINA hiszterézises áramköröknél sokszor marhaságokat mutat. Sokszor csak egy ellenállás értéket kell módosítani az áramkörben, és "visszajön az esze".
Köszönöm, akkor nem foglalkozok vele, csak nem igazán értettem a dolgot.
A tehén sem érti, hogy lesz a szénából tej, még is jóízűen eszi..
Sziasztok.
Tina-programban, lehetséges kondi töltöttség mérésére?
Hali.
Javítani akartam a kérdésemet, csak akkora már késő volt. Megoldódott a problémám, sikerült rálelnem a megoldásra.
Ilyenkor azért illik megmondani, mi is volt az igény, és mi lett a megoldás..
Igazad van, csak mobilró szenvedtem idáig.
A kérdésem egy kondi töltöttségi szintjére lettem volna kíváncsi. Ezt úgy oldottam meg, szimulátorban feltöltöttem a kondit, és közben rákötöttem egy V-mérőt, így láttam hogy feltöltődött. Röviden, és tömören ez volt a lényeg. Ui. Lehetséges a Tina-programban potenciómétert szimulálni, ami állítható? A hozzászólás módosítva: Aug 23, 2015
Sziasztok.
Találkozott már valaki Trimmer potenciométerrel a Tina programban? Mert én csak a sima potmétert találom.
Kondi pillanatnyi töltöttségi szintje. Rákapcsolod a feszt, majd egy adott idő múlva lekapcsolod róla (SW1-en beállítható), és nézed hogyan sül ki a terhelésen (tranziens analízis).
A potin pedig jobb vagy dupla klikk, és ott van a setting százalékban. Ha pl. 1k a poti, akkor 50%-on 500ohmnál lesz a csúszka.
- DC szimulációban "Analysis/DC Analysis/DC Transfer Charasteristic.." ablakban kiválasztod a potit, és beállítod pld. 0..100% tartományban tekergesse.
- Mókás kérdés, ha csak nem nyáktervezésre gondolsz. Mert virtuálisan teljesen minegy hogy egy potit, vagy egy trimmert "tekergetsz", úgy sem tudod a kis csavarhúzóddal állítani..
Köszönöm a válaszodat. Igen próbáltam, és virtuálisan mindegy, igazad van.
Még 1-kérdésem lenne ezzel kapcsolatban.
A potméter azon lábát, amit mondjuk nem használok szimuláláskor, arra tegyek egy 0-kimenetet, vagy csak hagyjam szabadon?
Ha nem használod a lábát, kösd össze a csúszkával. Különben hibát fog jelezni. De a valós életben is így célszerű tenni, mert ha a csúszka kontakthibás, akkor is lesz a körben ellenállás.
Így gondoltad a potméter bekötését?
Vagy tudnál mellékelni egy egyszerű kapcsolási rajzot, amiben szerepel egy potméter? Eléggé kezdő vagyok, és jó lenne megtanulni az alapokat.
Pontosan így. De remélem egy 1kohm-al szabályozott lámpa csak elméleti eszmefuttatás. Mert a Tina a füstöt nem szokta szimulálni.
Igen csak elmélet, a potméter vezetékelése volt a lényeg.
Sziasztok! Nemrég szereztem meg a Tina 7 teljes verziót, és az volna a kérdésem, hogy rajzoltam egy voltage generator-t ami 50Hz es szinusz jelt kellene kiadjon. Próbáltam méricskélni az oszcilloszkóppal, de sehogy sem akar megjelenni rajta a szinusz jel. Mit kel tennem?
Lerajzoltam a teendőket.
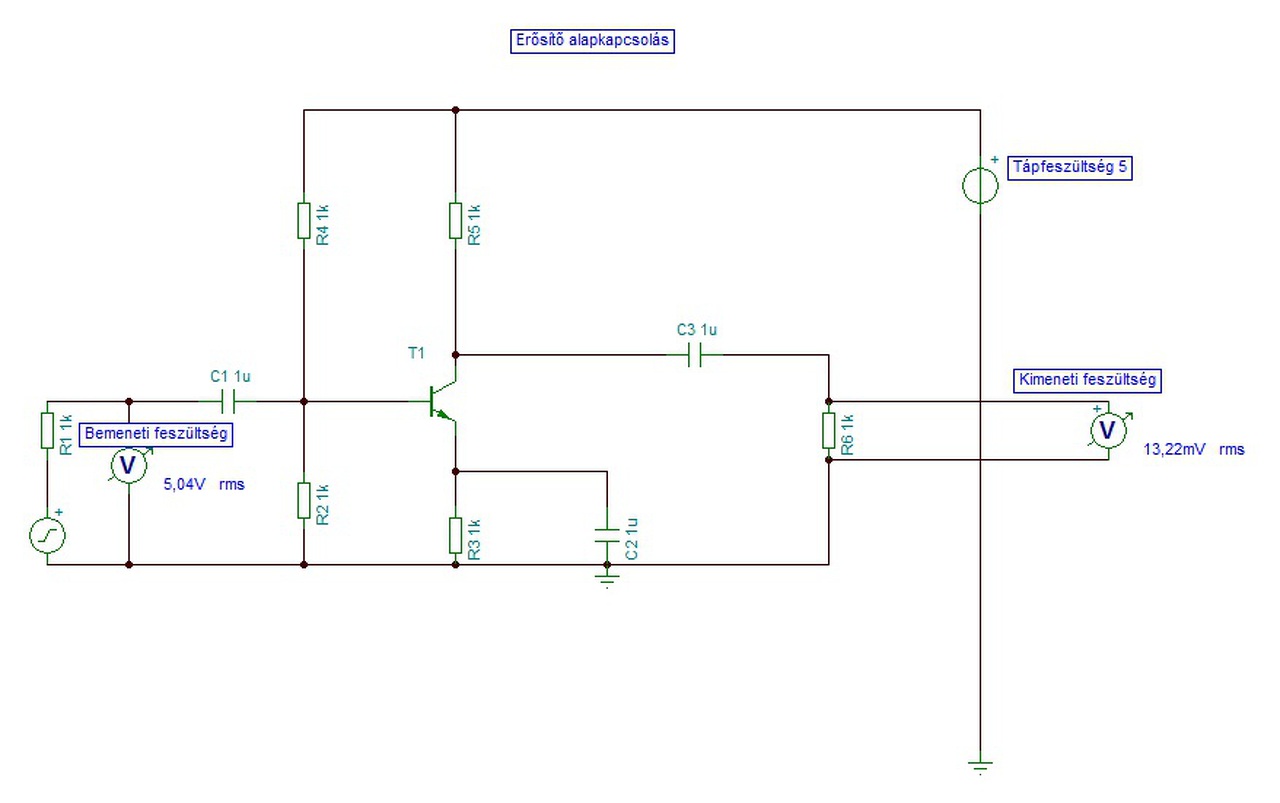
Sziasztok.
Adott egy egyszerű erősítő alapkapcsolása, melyet a Tina programmal szeretnék mérni, szimulálni. A feszültséggenerátort 5v-re állítottam, szinuszosan, itt kb 1, 10v-körüli értéknek kellene lenni, a bemeneti feszültségen, az 5,4v-helyett. A kimeneti feszültségen pedig kb 25v-nak kellene lenni. Nem értem mit nem csináltam jól, valaki tudna segíteni? Előre is köszönöm.
Sziasztok. TINA9-ben próbálok CMOS kapukkal felépíteni áramköröket. A 4093, 40106, 74HCT132 kapui a valóságban schmitt trigger bemenetű kapuk, a TINA-ban viszont nincs rendes hiszterézise, és emiatt sok áramkör másképp működik. Rávehető valahogy a TINA, hogy az említett CMOS IC-k kapuit hiszterézisesként kezelje?
Gratulálok! Sikerült a feszültségcsökkentő torzító megépítése! Én circuitban dobtam össze gyorsan, mert abban eleve van egytranzisztoros erősítő példaként. A rajz kicsit kevés, mert azt nem látom mekkora a tápfeszültséged. Az én szimulációmban 20V tápfesz mellett 382mV a kimenet
. 5V tápfesz mellett 363 mV-ot mértem a kimeneten. A jelalak erősen torzult a színusz közepén egy kis színusz található. Próbáld meg az alábbi beállításokkal: R4:110K R2:10k R5:10k-ra módosítva, tápfesz 20V-nál. Bemenő feszültség 500mV!!! Csak így indulásként. Én 100-as bétára állítottam a tranzisztor erősítési tényezőjét, így lett a kimenet 4,74V. |
Bejelentkezés
Hirdetés |

















