Fórum témák
» Több friss téma |
Fórum » Labortápegység készítése
Ha rám gondolsz, én nem vagyok indulatos. Csupán értetlenül állok a látottak előtt.
De a kérdésemre nem adtál választ, amit még várok. Sőt, az ismételt átrajzolást is nehezen értem. A hozzászólás módosítva: Szept 13, 2015
Üdv! A válaszok:
Azért rajzoltam át mert a segédtápot és hűtésvezérlést akartam ugyanazon a panelen. Próbáltam az itthoni készletből dolgozni (pl. bontott hűtőborda) Teleföld használata a logikus döntésnek tünt: megszünt egy átkötés. Diódahíd és a puffer között valóban 3-as sávot választottam. Tudom hogy túl van méretezve, de tetszett. Az áteresztőknek (visszanéztem) megnéztem az adatlapját, de valahogy mégsem úgy csináltam. ![]() A hűtő mindkét felére került alkatrész (alá ahogy Te mondtad) . Bevallom a hűtési teljesítmény még tesztelendő még mert még nem használtam PC tápjából kivett hűtőt, de kap egy ventillátort is. A puffer kondi egy nyákoldali átkötéssel kapja meg a negatívot A hozzászólás módosítva: Szept 13, 2015
Idézet: „PC tápjából kivett hűtőt” Akkor már tervezheted is újra, az drága barátom még ventivel is harmatgyenge!!! Olyan 15centinél hosszabb 8 centinél magasabb rendesen bordázott borda, VENTIvel kezd elégséges lenni.
Az szóba se jöhet, hogy az eredetit építed meg, és mellé teszel egy kiegészítő panelt az egyebeknek?
dB_Thunder gondolatában is sok igazság van, javaslom azt is megfontolni. Sok hőről van szó.
Sajna én egy kicsit "bonyolult" figura vagyok. Nem nem jutott eszembe. Így, hogy a panelt újra kell készítenem, most már kipróbálom a hűtő melegedését pusztán kíváncsiságból.
Átkötöttem az átersztőket de, semmi változás nem történt kivéve, hogy az IC 1-es lábán a fesz 12,4V lett. A kimeneti fesz szintén megegyezik a bemenetivel. Ezért úgy gondoltam hogy valami az ellenállásokkal lehet. És tényleg. Kb tíz ellenállás értéke nem egyezik. Létezhet, hogy gyári hibás ilyen sok?
Szia!
Beültetés előtt célszerű egy multiméterrel ellenőrizni. Nem sok idő, de az ilyen bosszúságoktól megkíméled magad. Egyébbként létezhet, de nem túl valószínű. Több száz ellenállást ültettem be, de egyet sem találtam ami a tűrésén kívüli értékű lett volna.
Szia Alkotó!
Szeretnék készíteni egy tápegységet a 2.7.4-v2 terv alapján. Van egy ~40V-os trafóm amiből 8A-t szeretnék kipréselni. Elméletileg tudja mert, 2,2mm-es dróttal van megtekerve. A leírásod alapján kiszámoltam az értékeket, és szeretném ha megerősítenél, hogy jól számoltam. R2=880ohm=>820ohm. Up1=1.813V R10+P3közép=55Kohm R10=30Kohm=>33Kohm ezek alapján 5A és 13,36A között lehet a kimeneti áramot állítani. Kell-e valamelyik alkatrész cserélnem? Előre is köszönöm, hogy időt szakítasz rám. raczg A hozzászólás módosítva: Szept 16, 2015
Szia!
Ennél a tápnál felejtsd el a 8A-t. Az 5A is éppen a határon van. Ekkora teljesítményt előszabályozó nélkül nem lehetséges eldisszipálni. Mivel ennél a tápnál egyetlen szekunder tekercs látja el a műveleti erősítő és a kimenet tápfeszültségét is, ezért nem lehetséges előszabályozót használni hozzá. Amikor terveztem ezt a tápot nem a nagy teljesítmény, hanem az egyszerűség volt a cél. Ekkora teljesítmény esetében mindenképp olyan tápegységet választanék, amihez használható előszabályozó. A hozzászólás módosítva: Szept 16, 2015
Pioneer minden szava bölcsesség, fogadd meg.
Nem tudom melyik leírás alapján számoltál, de elvileg mindegyikben benne kellene lennie, hogy a a maximális feszültség, és a maximális kimeneti áram szorzata nem lehet több kb. 120 W-tól. És már ez is iszonyatosan sok hő.
Köszönöm a válaszokat. A mellékletben szereplő fájl alapján számoltam. (Nem volt időm végigolvasni a 627 oldalt)
Egyből adódik is a kérdés, hogy tudnátok-e ajánlani ilyen előszabályzós tápot?
Pl. Attila86 SMPSII tápja. Alapgondolat szerint 50V/10A.Ilyen az én utánépítsem.
Hú. Ez így első ránézésre bonyolult. Lehet, hogy maradok az általad tervezett tápnál és megelégszem az 5A-rel. Mindent köszönök.
Meg tudod építeni külön is, mert annak az előszabályozója nem más mint a Skori oldalán található 555-el épített step down konverter. Annyi hátránya lesz hogy nem fogja a táp szabályozni a konvertert hanem neked kell kézzel, így nagyobb lesz a veszteség, többet kell az analóg fokozatnak eldisszipálni. És egy step down kimenetén mindig lesz valamennyi zavar, akárhogy szűröd.
Analóg tápot 1-2A-nél nagyobb áramra nincs értelme építeni, azt meg meg lehet nagyon jóra is, egyetlen, vagy max 2db áteresztőtranyóval (fettel). Ahova ennél több kell, oda jó önmagában a step down konverter is a sokkal jobb hatásfokával, vagy egy valódi kapcsolóüzemű labortáp, amiben nincs analóg áteresztő fokozat. Ilyet egy egyszerű PC tápból is tudsz fabrikálni, és az lazán tud 8A-t különösebb melegedés nélkül.
T. Fórumozok!
A labortápegység készitése fórumon nagyjából kb 3 fajta alapkapcsolási rajz ismertetése, fejlesztése, utánépitése történt. Korábban kedvező áran több 24 V-s trafó-hoz jutottam hozzá . A funkschauban régen (1988) megjelent , de napjainkban is még kompaktnak, nem alkatrésztemetőnek mondható kapcsolásnak tünik. Master-slave modullal is rendelkezik és átkapcsolható áramkorlát beállitás illetve leadott áram kijelzéssel ellátott. A fórum tagok közül ismeri e valaki a kapcsolás ? Megépitette e ? Ha igen milyen tapasztalatokkal ?
Most tényleg mi fejtegessük szét a fájlokat?? Ne már...
Bocs !
A könyvtári pdf másolat 2 MB-nál nagyobb volt. Kinyomtattam, beszkenneltem.
Engem annak idején a Funkschauban az az összevisszaság zavart ahogy egy NYÁK-ot megterveztek. Annyi jó letisztult táp van itt a fórumon... Ha megépíted beszámolhatnál a tapasztalatokról.
Nem alkatrésztemető?
Keresd meg azt a 723-as labortáp kapcsolást amit én tettem fel, harmada ennyi alkatrész sincs benne. Abban nincsen master-slave modul (akármit is jelentsen az itt), de szépen szabályozza a feszt és az áramot. Kijelzőt meg olyat teszel rá amilyet akarsz. Amiket építettem azokra a legegyszerűbb és legolcsóbb megoldás került, 1800Ft-os ebay-es step down tápról le lett bontva a LED kijelző, aminek egyik fele a feszt, a másik az átfolyó áramot mutatja.
Köszönöm megnéztem. A kérdésemet röviden próbáltam megfogalmazni. Amennyiben félreértésre adott okot elnézést kérek. A "nem alkatrésztemetőnek mondható kapcsolást " a Funkshauban és egyéb elektronikai lapokban található más kapcsolási rajzokhoz viszonyítva értettem. Véletlen sem a fórumon találhatókhoz.
Üdv!
Először is tényleg nagyon jó tápok vannak itt.Én is pillanatnyilag egy 723 at használok pillanatnyilag.(0-30V 13A) Ez természetesen előszabályzás nélkül pillanatok nélkül tönkremenne. Ezt osztott szekundertekercses trafóval oldottam meg asszem 2002 RT évkönyvben 2x0-30v 3A labortáphoz lett leközölve. Bírja mint..., és csicsázva is van PICes műszerrel . Ha új tápba fognék az valóban alkatrésztemető lenne ehhez képest, De a példa tényleg megér egy gondolatmenetet. Tavaly Németek küldtek hozzám (ahol dolgoztam, ne nagyképűsködjek) 2db Statron analóg labortápot javításra. Más gondolatmenete van egy kicsit,0-72V 0-15, 20A (A 20A max 15 percig) stabilitása nagyon nagy, szoftveres on-off feszkóra Preset, actual kijelzés. A trafója 1000VA Lvasból hogy beleférjen a 24' rackházba. Az elv: Fesz beállítás a trafó dimmelésével (Bt136). Áramkorlátozás 3db 2N3442 aktív hűtésen. Mind a kettő primer szakadt volt, de a benne levő hőbíztit csak a tekó szétszedése után tudtam volna cserélni . Trafó csere után mindkettő bombabiztos volt, szünetmenteseket hajtottam vele akksi helyett, hibátlanul működtek, míg vissza nem kérték őket. Tehát ha van egy jó (nagy) trafód így lehet a legtöbbet kihúzni belőle. ilyen rendszerre nem láttam még megoldást a fórumon.(Vagy keveset olvastam.) Valószínűleg az lesz az utolsó Analóg tápom ha belefogok. Mindenkinek jó tápépítést a rajzát már feltettem a tanyára.
Szia!
Engem érdekel ez a rajz. A tanyán belül hogyan találom meg?
Statron 3233.8 a géptípusa 4 jó minőségű pdf fájlba zippeltem. Ezen az oldalon beszéltünk rőla , lehet a rendezetlenek közt van még.
A hozzászólás módosítva: Szept 18, 2015
Bocs ez a fájl neve: STATRON 3256.3 LABORTAP RAJZ
Sziasztok!
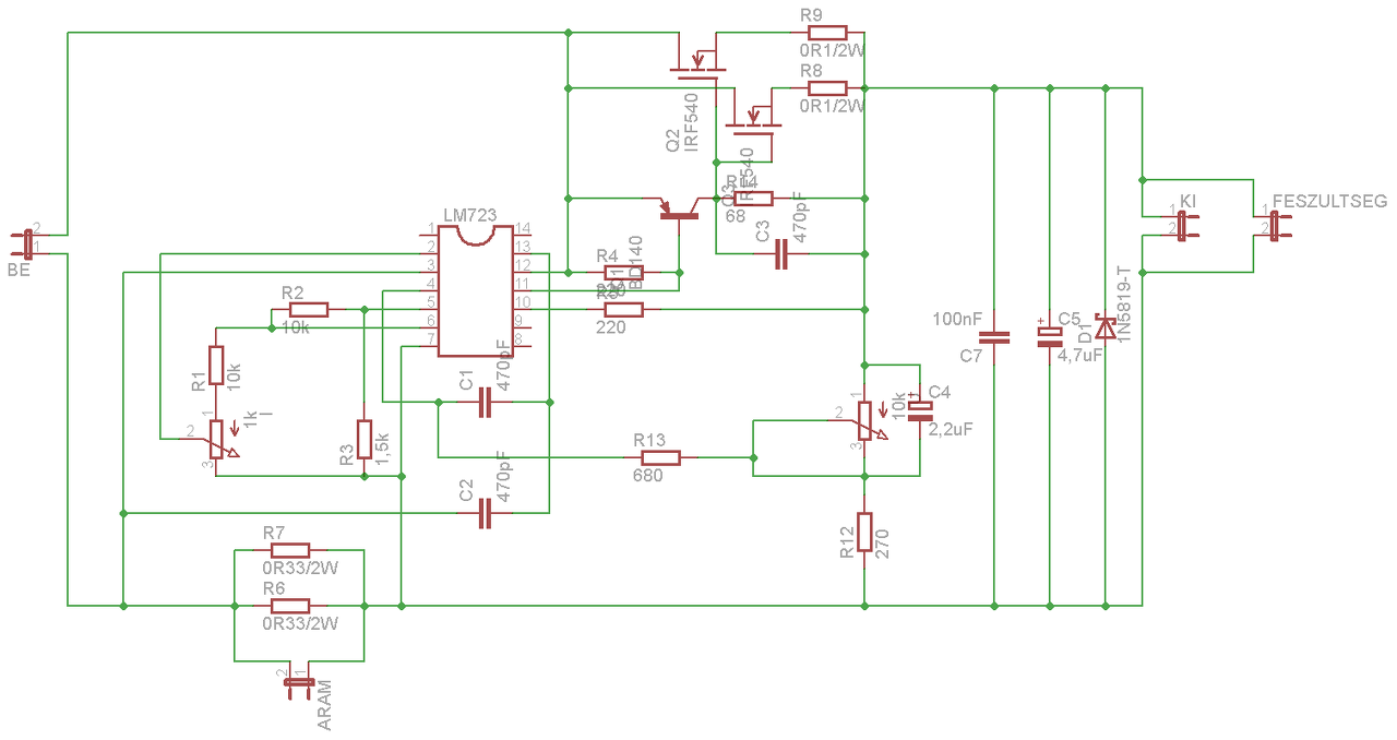
Megépítettem a topicban található 723-as tápot. Az a gond, hogy az áramkorlátos potira egyáltalán nem reagál. A feszültség szépen állítható rajta, (bár kis értékeknél nagyon érzékeny, nagyobb értéknél meg több tekerésre kevesebbet változik). A kapcsolást annyiban módosítottam, hogy kihagytam az RI_max ellenállást, és végtranzisztornak 2db IRFZ24N FET-et tettem bele. Mellékelem a kapcsolást és a paneltervet, hátha a hozzáértő szemek megtalálják a hibát. Köszönöm! Iván
Ez az eredeti kapcsolás, bejelöltem rajta. Az áramkorlátot beállító részen van.
Az mit jelent hogy nem reagál? Nem jön ki több, vagy nem lehet letekerni? Mérj feszültséget az IC 2-es lábán. Áramkorlát akkor van, amikor a 2-es lábon eléri a fesz a belső tranyó nyitófeszültségét (kb. 0,5-0,6V).
Olyankor amikor a poti csúszkája a 7-es lábon van, kizárólag a söntön eső feszültség lesz ott. Amikor elkezded tekerni a 6-os lábon lévő 10k irányába, akkor ezzel a referencia feszültségből feszültséget juttatsz a 2-es lábra, úgymond előfeszíted vele a tokban lévő tranyó bázisát. Ha mondjuk 0,4V van ott, akkor értelemszerűen már nem 0,6, hanem csak 1-2 tized voltnak kell esni a söntön ahhoz, hogy kinyisson a current limit tranyó és belépjen az áramhatárolás. Így lesz állítható az áramkorlát. A poti mellett lévő ellenállások értékével (10k és RI_max) szépen be tudod állítani úgy, hogy az egyik végkitérésben a maximális áram folyjon, a másikban pedig semmi, tehát nulla lesz a kimeneten a feszültség és az áram is.
Próbáld ki az eredeti osztást azzal az ellenállással.
Remélem nem az a hiba, hogy a terhelés nélküli állapotban nincs áramszabályozás... Mert ugye ahhoz hogy az áramot szabályozni tudd, előbb folyni kell neki.
|
Bejelentkezés
Hirdetés |







Keresd meg azt a 723-as labortáp kapcsolást amit én tettem fel, harmada ennyi alkatrész sincs benne. Abban nincsen master-slave modul (akármit is jelentsen az itt), de szépen szabályozza a feszt és az áramot. Kijelzőt meg olyat teszel rá amilyet akarsz. Amiket építettem azokra a legegyszerűbb és legolcsóbb megoldás került, 1800Ft-os ebay-es step down tápról le lett bontva a LED kijelző, aminek egyik fele a feszt, a másik az átfolyó áramot mutatja. 







