Fórum témák
» Több friss téma |
Fórum » LED-es kivezérlésjelzők
Témaindító: KeserűCukor, idő: Márc 27, 2006
Témakörök:
Próbáld meg... Én annyira nem vagyok jártas ebben, de az R2, R3 pont erre való, hogy a határolási feszt állítod be.
Nézz bele az adatlapjába, abba benne van hogyan számolhatod ki.
Mert ha 1k kicserélem r3 r2 akkor 3 volt bemeneti 15 ma
![]() 5 az ötös lábhoz milyen poti jó azt nem tom de sztem 25 vagy 50 k az sztem jó oda.De ink okosabbakat meg kérdezek.
Kössz a mgasztalást!
![]() Hol akarsz Te 1k cserélni benne? 10k, 2,7k-3,9k osztó van. Mindamellett milyen feszből származtatod ezt a 3V 5mA-ert? Ha 3V maxot akarsz ráengedni, tegyél az R1 helyére egy 3V-os zénert! Ziher, hogy nem fog 3V-nál több neked ott átmenni! ![]() Az én buta elgondolásom szerint ettől egyszerűbb megoldás nincs, és még számolni sem kell!
Meg még annyit hogy hányas kondit rakjak C1 hogy a magas mély közép sávot megszűrje??
22uf -náll csak a mélyt érzékelni vagy hogy írjam
jelen esetben egy csúcs egyenirányító van a bemeneten. Ami annyit tesz, hogy a legnagyobb jelszintű impulzusokat egyenirányítja. Ez pedig a mély. Vedd ki az egyenirányítást első ízben és a soros kondit az elejéről, és direktbe R1-en keresztül vezéreld meg. De rengeteg kapcsolás vn itt is és a neten is, nézz körül, hasonlítsd össze.
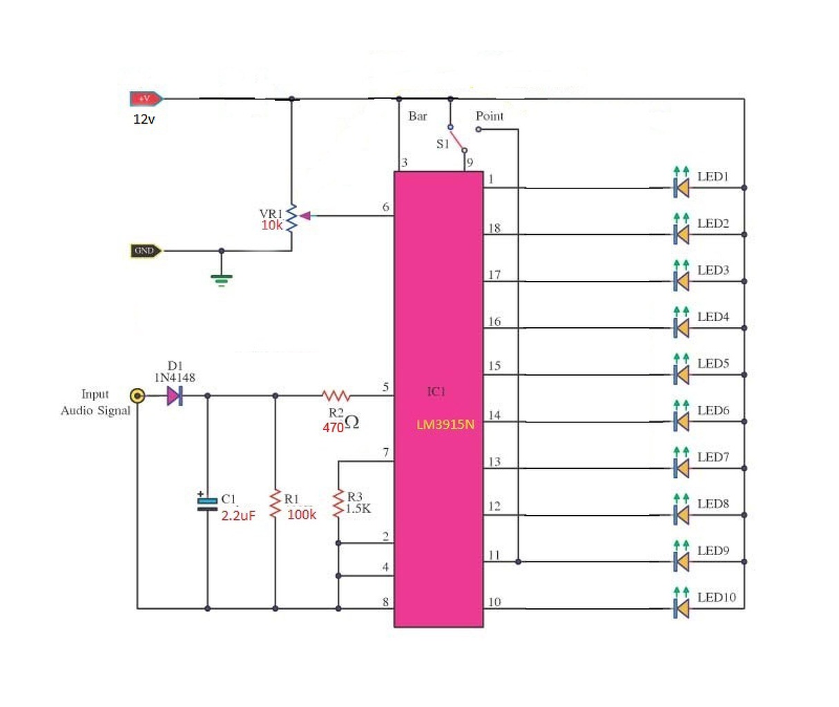
Én a mellékelt rajzot terveztem meg, és valaki meg is építette, én még nem. Ez elvileg decibell hű. A sok soros led azért, mert legyező alakban van elrendezve, és pont üzemmódban. Így olyan mint egy döpré műszer.
Azért nem ilyen egyszerű. A tápfesznek elégnek kell lennie a ledek nyitófeszültségéhez. Kérdéses, milyen a tápfesz, és mennyi a ledek nyitófeszültsége. Pl.3,2V-os lednél kevés a táp.
12V a tervezett tápfesz, de ha netán nem bírná, párhuzamosban elviszi, mert az t lepróbáltam. Vonal üzemmódban minimális fényerő esés jelentkezik, de egyébként is extra fényű ledek, de pont üzemmódban simán visz 7 vagy 8 ledet egy ágon.
Majd összedugdosom újra a kapcsolást, és letesztelem sorosan. De Te megépítetted, nem? Mert erről a rajzról terveztem. Tekintve, hogy pont üzemmódban akarom használni, szerintem elbírja a soros kötést. Ahonnan a rajzot csentem, van egy videó is, és ott lapos négyszögletes ledekkel van megépítve. Bár azok nyitó feszültsége kisebb, mert az én ledjeim simán bírják az 5V-ot, de 3V-ról is elég kielégítően világítanak. A hozzászólás módosítva: Okt 13, 2015
Rendben kikapom a C1 kondit
)Úgy megnézem mi történik ![]() Köszönöm A hozzászólás módosítva: Okt 13, 2015
Én a kijelző panelttervedet használtam fel, egyébként a proli-alkotó mesterek kapcsolásának emeltem meg a tápját 12V-ról egy step-uppal.8lednél, ha 2,4V nyitófeszültségű (pl. piros) ledet használsz, a tápnak min.19,2V kell, + 1,5-2V. Az IC adatlapja szerint max. 25V lehet, de illik alatta maradni.
Nem ismerem az említett kapcsolásokat, majd megkeresem.
Nekem ez a legyező alak elrendezés tetszett meg nagyon! Ötletesnek tartom. De nekem csak insikálásra kell, így valószínű a meghajtó elektronikát elhagyom és direktbe vezérlem meg az IC-ét.
Sziasztok!
LED VU méter tornyot készítek, meg is építettem az alábbi kapcsolást és működik is, annyi hogy a következő dolgok idegesítenek és ha tudtok a problémára megoldást , szívesen fogadnám. 1. -futópont módban LED1 halványan mindig világít ha van jel. (azaz ha a skálán a jelző LED2-LED10 között jelez épp) 2. -most úgy használom , hogy számítógépre van kötve erősítő elé (jack elosztó...),s a számítógépen maximálisra fel van húzva a hangerő és erősítőről állítom a tényleges hangerőt, így jól működik de mit tudnék csinálni hogy ha a kimenő jel a számítógépről kicsi úgy is szépen be lehessen állítani . (probléma itt inkább az hogy ha telefonra kötöm és maximálisan felhúzom is a hangerőt , nem működik úgy ahogy kell ... ahogy számítógépről. (potenciométerrel behangolom s alig mozog , ami számítógépre kötés esetében nem lép fel) VR1 100k-ra van cserélve. A hozzászólás módosítva: Nov 8, 2015
Hello!
- Az adatlap világosan írja, hogy DOT módban az 1-es lábon 70..450uA áram folyhat. Ha nagy fényerejű a Led, meg is látszik rajta. Az első Led-el párhuzamosan kell kötni egy ellenállást, hogy ez az áram által ejtett feszültség, ne haladja meg a Led nyitófeszültségét. Akkor nem fog világítani. Legrosszabb esetben (450uA és piros Led) 3,3k. De ennél várhatóan nagyobb is elég. - Ez a kapcsolás nem jó kis jelek esetén, alapvetően végfok kimenetére való.. A referencia feszültség 1,2V, erre égne az utolsó led. És a dióda nyitófeszültségének vesztesége miatt, kb. 500mV-ig nem is folyik rajta áram. Tehát a kijelzéshez 500mV..1,7V feszültség kell. Ha aktív csúcsegyenirányító van alkalmazva, ilyen gond nincs. Olvass bele, ebbe a cikkbe cseppet. És nézd meg itthogyan van megoldva. A hozzászólás módosítva: Nov 8, 2015
Köszönöm szépen a gyors, pontos választ .
Továbbá... KJ2-v1.1 kapcsolási rajz felkeltette az érdeklődésem, köszönöm.
Hali!
Már biztos megfordult itt ez a kapcsolás. Ezt elemezvén lettem figyelmes erre(pirossal bekarikázott rész) na most ezt a készülékházhoz kell kötni?
Hello! Nem kimondottan a készülékházhoz, hanem a kijelző és az erősítő tápjának közösített GND pontjához. Ha ez éppen a készülékházra is rá van kötve, akkor nyilván oda is megy. Ha a földelés jel szimbóluma zavar meg, annak az az oka, hogy az angolszász rajzokon ezzel jelölik a GND pontot, ami Európában fordított T-vel jelölnek. Felénk ez a jel, a tényleges érintésvédelmi földelés jelet jelenti.
Sziasztok(!) a 2015/11 havi rt újságban van egy kivezérlő rajz(.) ha valakinek meg ><van nagyon meg>< köszönném(.)
A hozzászólás módosítva: Dec 18, 2015
Tiszteletem nagyon köszönöm de kellene a másik lap is
Hello! Ha rákötnéd a 40V-ra, az összes 470ohm-ot ki kellene cserélni és kb. 8W-al fűtene az egész, mikor mind ég. Ha stabilizálsz neki, akkor a stabi fog fűteni. Egyetlen ésszerű megoldás a kapcsolóüzemű stabilizátor lenne, de annak is el kell viselni a bementi oldalon a 40V-ot.
Sejtettem, hogy nem elég kicserélni 2 tranzisztort, túl egyszerű lett volna.
![]() Lehet marad akkor egy külön táp neki, akkor viszont az erősítők picit búgni szoktak, gondolom a közös jelkábel miatt. Zenei jelet sorba kötött diódával le lehet választani, hogy ne búgjon az erősítő, vagy teljesen értelmetlen megoldás?
Ha külön tápot készítesz, és a két tápot csak egy ponton (kivezérlésjelző GND) kötöd össze, nem fog búgni. Zenei jelet meg nem lehet diódával leválasztani. Valami mást olvastál szerintem. A földhurok kiküszöbölésére szoktak ilyesmit kötni a GND és az életvédelmi föld közé. Hogy ne legyen közvetlen összekötve, de még is legyen életvédelmi föld..
Köszi, akkor valahonnan kerítek neki tápot, és remélem, hogy csak régi vezetékelési káosz miatt voltak gondjaim.
Hali!
Terveztem egy nyáktervet ehhez a kapcsoláshoz ha valaki leellenőrizné az nagyon megköszönném. Annyi módosítás történt, hogy a ledeket nem a panelre raktam rá, illetve nem volt potméter makrom így egy tranzisztort tettem be de a méretei megegyeznek.
Miért kell ehhez "teleföld"?
Kímélni a maratószert.
Szerintem a tápfeszről kihagytad a szűrőkondit. Illene..
Sziasztok segítséget kérnék mert tulajdonomba került egy lm324n. Abban szeretnék segítséget kérni hogy valakinek akadna egy hozzá egy 4-6 ledes kivezérlés jelző rajz. Későbbiekben veszek egy párját amit majd az első mintájára legyártanék ezáltal jobb-bal oldal kijelzését készítenék belőle. Segítségeteket előre is köszönöm szépen.
Hello! Mivel a 324-ben négy műveleti erősítő van, így négy Led-est tudsz belőle készíteni. Pld. így.
Köszönöm szépen. ha a bemeneten 12v van akkor a 4 ledhez fontos e az előtét ellenállás vagy az ellenállásoknak más szerepe van?
|
Bejelentkezés
Hirdetés |

















