Fórum témák
» Több friss téma |
Fórum » LED-es kivezérlésjelzők
Témaindító: KeserűCukor, idő: Márc 27, 2006
Témakörök:
A bement alatt a tápfeszültségre, vagy a bementi feszültségre gondolsz? Mert ez kb. 6..9V tápfeszültséghez van számolva. Ellenállás mindig kell a Led elé (vagy valami áramkorlátozás). De egy kapcsolásnál a tápfeszültségen kívül, azt is tudni kell, mire fogod rákapcsolni. (feszültség, teljesítmény stb.)
Szoval fix 8v és ledenként 150ma al számolva a tápfesz 8v 600ma minimális szükséglet elméletileg. A ledekhez szükséges az áramkorlátozás így minden led elé be kell tenni egy akkora ellenálást amely maximálisan 3v ot enged át. A hang ami a (bemenet mivel elsőnek rosszul irtam) maximálissan 5v-8v körüli érték. De ha jol tudom akkor ezt az előerősítő után illik bekötni.
Nagyon kevered-kavarod.
- Először is a Led számára az áramot kell biztosítani/beállítani, a nyitófeszültség magától áll be rajta. Természetesen a nyitófeszültségénél nagyobb tápfeszre van szükség, hogy legyen miből szabályozni. - Az IC maximális kimenti árama 50mA, de minden kimenetnél egyszerre azt sem célszerű elkövetni. - Az erősítő után kötött kivezérlésjelző a kimenti hangerőt mutatja, a bemenetére kötött (hangerő szabályozás előtt), a bementi jelszintet, független a hangerőtől.
Köszönöm szépen hogy felhomályosítottál!
Szívesen megrajzolom ami kell, de tudni kell a tápot, a végfok feszültségét (Vagy teljesítményét és hangszóró ellenállását). A Led típusát vagy paramétereit stb. De találsz itt olyanokat, akik készítettek 324-ből kivezérlésmérőt, csak nem 4 Led-re és ekkora áramra.
Üdv!
Egy olyan kivezérlésjelsző kapcsolásra lenne szükségem, amire nem kell rádugni a jacket, hanem egy mikrofonnal érzékeli, nem kell programozni és egy ledszalagot vezérelne. Ez lehetséges? Előre is köszönöm!
Egy bármilyen kivezérlési szintjelző, egy előerősítő (TL072) ,és egy mikrofon. És kész. Lehetőleg kondenzátor mikrofon a vele egybeépített elektronikával.
A hozzászólás módosítva: Jan 30, 2016
Hello!
"egy ledszalagot vezérelne" Ezt azért tisztázhatnád magaddal, hogy mit is értesz alatta.
Mondjuk, ez igaz, ezt nem is fogtam fel én sem elsőre. Csak úgy tudná a ledszalagot működtetni, ha szétbarkácsolná a szalagot, az meg szerintem elég necces.
Értem köszönöm szépen összeszedem a kellő adatokat melyeket kértél, illetve visszáb olvasom a topikot hogy okuljak belőle (ment a mancs)
Sziasztok!
Szeretnék építeni egy 12V-os led szalagos kivezérlésjelzőt LM3915 IC-vel. Az IC adatlap szerint a kimeneti áram csatornánként 10mA (Ha jól értelmezem) Ha teszek egy PNP tarnzisztort bázisellenállás nélkül mindegyik kimenetre, akkor azzal ki tudom csatolni a led szalaghoz szükséges 220mA-re? Vagy szükséges lenne bázisellenállás?
Hello! A kimenti áram nem 10mA, hanem amit beállítasz. De inkább bázis-emitter ellenállást célszerű tenni, (pld. 470ohm) mert az IC áramgenerátoros és a meghajtó áramot csökkenteni 4..5mA-re. És úgy igen.
Sziasztok!
Én ilyet csináltam!! Bővebben: Link innen: Bővebben: Link Szerintem nagyon szuper!! A hozzászólás módosítva: Feb 15, 2016
Sziasztok!
Szeretnék egy 2X10-es LED kivezérlésjelzőt építeni, amiben állítható a kijzés típusa.... Tudna valaki segíteni?
Hello! Szerinted honnan tudja valaki, mire gondolsz a "2x10" és az "állítható kijelzés típus" alatt?
Sziasztok!
A következő videóban szereplő VU méterhez keresek kapcsolási rajzot : Bővebben: Link Valamit találtam de azon nincsenek feltüntetve az értékek és anélkül sajnos nem megyek sokra...Ha valaki tudna segíteni azt megköszönném. A hozzászólás módosítva: Feb 21, 2016
Ha átnézed a topic képeit, sok jobbnál-jobb kapcsolást találsz.
( Új hozzászólás alatti nyíllal lenyit, képek keresése )
Köszönöm,átnéztem. A kapcsolás amit én találtam azért keltette fel a figyelmem mert 20 LEDes a kivezérlés (és erre lenne szükségem). Amit eddig kaptam két LM3915 ICvel az csak 19 LEDes volt.
(Arduinoval tudom hogy meglehet szépen oldani a 20 LEDes kivezérlést de egyelőre még azzal nincs módom dolgozni.) A hozzászólás módosítva: Feb 21, 2016
Szia!
Ehhez hasonlóra: Bővebben: Link
Én mikrokontrolleres dolgokkal nem foglalkozom..
A 320V.com oldalon láttam ilyet. Keress rá.
Értem...
Egy ehez hasonló csak mikrokontrollerrel oldható meg? Ezen is elgondolkodtam, szerintetek? Bővebben: Link
Itt is talál olyat, csak használni kell a keresőt.
Szemmel láthatóan ebben is mikrokontroller van (ott vannak a módot választó nyomógombok). Hagyományos IC-vel nem lehet sokat cifrázni. Én ugyan rajzoltam olyan kapcsolást, ami LM3915-el ment és egyszerre mutatta a kivezérlési szintet és a csúcsértéket, de nem is adtam közre, mert úgy sem építi meg senki.
De Travoltá-nak igaza van, itt is készült már kontrolleres, csak meg kell keresni. (Az én bemeneti csúcsegyenirányítómat faragtuk rá anno. De én csak abban segítettem.)
Sziasztok!
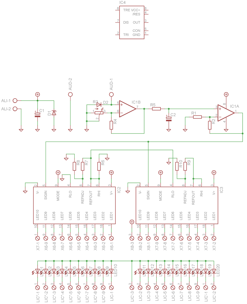
Gondba vagyok egy egyszerű kivezérlésjelző megépítésével, mert már a második LM 3915-tel épített kapcsolásom problémázik. Most ez van megépítve, terveztem hozzá NYÁKot is, de egyszerűen valami nem jó... Lednek most 3V-os ledeket használtam úgy, hogy a lábukra forrasztottam 470R ellenállásokat, de amint a potival próbálom beállítani a szintet, a ledek nagy részének elkezd a fénye emelkedni, audio jelre nem reagál semmit. Én a gép fejhallgató kimenetéről próbáltam volna megmozdítani, de akkor is ugyan ezt csinálja... mi lehet a gond szerintetek? Mellékelem a nyáktervet is. Köszönöm!
Szia! A test és a GND pontok össze vannak már kötve? A D1 dióda nyitó-feszültségétől nagyobb jelre van szükséged, jól fel kell húznod a számítógép hangerőszabályzóit ennek eléréséhez. Jobban járnál egy aktív csúcs-egyenirányítóval a bemeneten.
Összekötöttem a GND-t meg a testet is, de változatlanul nem csinál semmit amit értelmesnek lehetne nevezni... Sikerült villogó ledeket is belekevernem a kapcsolásba, mondjuk ez nem jelent semmit, igyekeztem úgy fotózni, hogy minden látszódjon...
|
Bejelentkezés
Hirdetés |












