Fórum témák

» Több friss téma
Fórum » Stroboszkóp
Lapozás: OK   3 / 123
(#) szabi83 válasza szabi83 hozzászólására (») Márc 16, 2006 /
 
hőő ?
(#) szabi83 válasza szabi83 hozzászólására (») Márc 16, 2006 /
 
hátha nem lecc jó akkor max az mt2-t a gndre forrasztom..
(#) devid válasza szabi83 hozzászólására (») Ápr 2, 2006 /
 
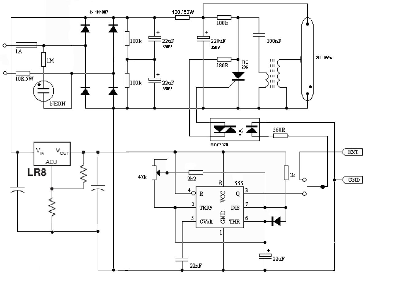
Sziasztok! Összeállítottam egy kapcsolást (meglévő kapcsolásokból). Kérdés ha valaki jobban ott vana a témában, nézze már meg, hogy mit lehetne módosítani, illetve javítani rajta, illetve van-e hibás rész benne. Az 555-nek egy a Supertex cég által gyártott feszültségstabilizátor szolgáltat tápot (10-20mA) (datasheet: http://www.supertex.com/pdf/datasheets/LR8.pdf )
Valamilyen megoldás érdekelne még a bemenetre amivel lehetne a zene üteméből szürni, hogy pl mély. mélyközép hangokra villogjon. A villanócsö amihez tervezem az egy 2000W/s-os cső tehát jó lenne ha az áramkör képes lenne meghajtani. Köszönet előre is!

strobi_.JPG
    
(#) szabi83 válasza devid hozzászólására (») Ápr 3, 2006 /
 
ha mély v mélyközépre kell akkor ott a bss oldalán a fényorgona, a rajzból szedd ki ami neked kell mély v közép... sztem..
(#) dB_Thunder válasza devid hozzászólására (») Ápr 3, 2006 /
 
2000W/s, felejtős a kondis megoldás!
(#) dB_Thunder válasza dB_Thunder hozzászólására (») Ápr 3, 2006 /
 
Ja és ennyi ellenállattal villanykályha lesz nem strobó dobok nem sokára egy rajzot az enyémről...
(#) devid válasza dB_Thunder hozzászólására (») Ápr 4, 2006 /
 
Huhh az jó lesz, köszönöm! Én is ezen gondolkoztam, hogy lenne-e az ellenállás helyett valami más megoldás is mert már 60W/s-nál is rohadtúl fűt egy 40W-os ellenállás is... csak hát nem igen találtam jó kapcsolást.. eddig
(#) dB_Thunder válasza dB_Thunder hozzászólására (») Ápr 6, 2006 /
 
a rajzok 1szerűek, de minek is bonyolítuk ha nem kell !
pár lényeg:
a kondi és a cső közé vastag(1,5mm2 legalább) és rövid vezeték
Hagyományos elkókat nem ajánlom mert felforrósodik és akár felrobbanhat.
inkább több kicsi pl: 1mikrósokból párhuzamossan 10-et
(#) devid válasza dB_Thunder hozzászólására (») Ápr 7, 2006 /
 
Köszönöm!! Majd próbálkozok velük, remélem össze jön Egyébként a max 500W-os kapcsolásba 40W öszteljesítmény az ellenállásokból elég? vagy ha hosszű üzemre (pl 1 óra+15min pihenő) elég, vagy inkább tegyek nagyob tejesítményűt pl 1 bordára és hűtsem ventevel is... nah mindegy egyébként majd úgyis a kisérlet megmondja az igazat
Köszi szépen még1x!
(#) dB_Thunder válasza devid hozzászólására (») Ápr 7, 2006 /
 
Mivel az ellenállatok csak rövid inpuzusokat kapnak ezért elbirják!
Én a 60 W/s csőhöz használtam 10 mikros kondit és 3 5W-os ellenálatot és mai napig műxik
(#) Tom Lord válasza josephx hozzászólására (») Ápr 7, 2006 /
 
Házibuliban egymagában is elég, esetleg nagyobb helyen többet egyszerre üzemeltetve látványos hatás érhető el: http://www.zaj.hu/page2/termek.php?id=62

Kis teljesítményű ledes stroboszkóp. Megjelenése ugyanaz, mint a Mini Strobe 20 Wattosnak, csak ebben nem villanócső van. A ledek 100.000 óra élettertamúak, amik szinte soha nem égnek ki... Házibulikba, otthonra ajánlott: http://www.zaj.hu/page2/termek.php?id=1182


Ha azt veszed lehet jobban jársz, ha veszel egyet késszen... Igaz elvész a saját építés élménye, de gyors, jó és nem dragább, mintha megcsinálod!
(#) dcenter válasza Tom Lord hozzászólására (») Ápr 8, 2006 /
 
Igen,ezek télleg jók,csak a házibulinál szobabulit kell érteni,mert egy 7*7m-es szobát még épp bevillog (kb mint 3 sonyericsson w800/k750/d750 ),de többre el kell felejteni.

Mi egy 3*3-as szobában használtuk éss épp elég volt... Szal jó ez, csak eléggé játék-feelingje van .
(#) Tom Lord válasza dcenter hozzászólására (») Ápr 8, 2006 /
 
Persze ezzel tisztában vagyok!

Sok embernek csak otthon kell a szobába; arra ez éppen elég. Akinek meg egész diszkót bevilágító kell (ott többet használ), meg nem hiszem, hogy maga építi. Hiszen vannak direkt erre a célra kifejlesztett "professzionális" cuccok. Aki egy több kilowattos buliba akarja használni nem hiszem, hogy sufnituningos cuccal akar kiállni...

Tévedés jogát fenntartom! Ez csak saját vélemény.
(#) dB_Thunder válasza Tom Lord hozzászólására (») Ápr 8, 2006 /
 
Láttam már komolynak mondott helyen akkora rakás xart... az első strobómba 3 db 60 W /s cső dolgozott
a második jószágba 1 40cm hosszú 1500W/s (csak a cső több mint 10 eHuf volt)
(#) devid válasza dB_Thunder hozzászólására (») Ápr 13, 2006 /
 
Nem tudom begyújtani a csövet, nem elég neki a kraft szerintem... Valami 2000Ws-es orosz csőről van szó, típusa ifk-2000. Megcsináltam a tápot, kb 100 Ohmos ellenálláson keresztül tölt egy 50mikrós kondit, a gyújtó, meg egy gyári kisebb csövekhez való kis trafó. Kérdés: milyen trafót kéne szereznem vagy csinálnom?
(#) dB_Thunder válasza devid hozzászólására (») Ápr 13, 2006 /
 
300 votra felnyomsz egy 220nanos kondit.
A trafó primérje 10-20 menet a szekunder 100 körül, vasnak használhatsz E vasat(számítógéptápból a legkisebb trafó),vagy nagyobb méretű KF trafót(régi rádiókból).Tririsztor legalább 2 amperes legyen.
(#) devid válasza dB_Thunder hozzászólására (») Ápr 13, 2006 /
 
köszönöm Hamarosan tekerek egy trafót...
(#) devid válasza devid hozzászólására (») Ápr 24, 2006 /
 
áhh, nem műkszik a nagy csővel a cucc, a kisebb 120W/s-os simán megy vele, viszont a nagy nem villan... próbáltam a egy fénycsőgyújtó trafóval (fényelőből), nagy ritkán ezzel sikerült gyújtanom csak Lehet hogy össze kéne pakolnom vagy 4700 mikrót elé, vagy pl használjak inkább egy autónál használt gyújtót ami kb 20kV-ot nyom... nem igazán megyek el ezen a csövön, mondjuk hozzá kell tenni, hogy orosz technika
(#) dB_Thunder válasza devid hozzászólására (») Ápr 24, 2006 /
 
Mekkora fesz-ről megy a nagy cső? Mert lehet hogy 600 V-os tápfesznél könyebben gyújtana !( a fényerőszabályzós strobimnál is volt egy feszkétszerező amiről a cső ment)
(#) devid válasza dB_Thunder hozzászólására (») Ápr 24, 2006 /
 
passz, van hozzá egy orosz leírás de abból nem sokat tudok ki hámozni
A feszkétszerező kapcsolást közé tudod tenni? Majd kipróbálom hátha ez a baja...
Köszi és üdv!
(#) dB_Thunder válasza devid hozzászólására (») Ápr 24, 2006 /
 
1 oldallal visszább strobótápok.jpg alsó kapcsolás...
kipróbálhatsz autóba való gyújtástrafót is csak 6 voltnál ne adj neki többet (ha az nem gyújtja be akor semmi...)
(#) miklosch válasza dB_Thunder hozzászólására (») Ápr 25, 2006 /
 
Hello!

Nekem egy olyan strobivezérlő kellene, ami tud poti segítségével beállított frekvenciával villogtatni, lehetne vele manuálisan is egy nyomógomb segítségével villogtatni, mindehhez van rajzom, már csináltam is egy ilyet, csak még olyat kellene tudni, hogy zene ütemére villogjon, még ilyen kapcsolásom is van, mi mindhármat tudja, de azokban mindegyikben mikrofon érzékeli a mélyet, de nekem nem ilyen kell, hanem amin van egy jel bemenet, és azon keresztül érzékeli az ütemet, mert a mikrofonos nem igazán nyerő, mert sok zajtól bevillan, azt meg nem akarom!
Előre is köszi a segíséget!
miki
(#) n0nam3 válasza josephx hozzászólására (») Júl 3, 2006 /
 
Hali!!

Szereztem a csatolt Rarban lévő strobit!!
Az lenne a kérdés hogy ezen lehetne e valamit variálni hogy zene ütemre villogjon?(Mélyre )

ui.:Kis aranyos strobi
Strobim
(#) Skip válasza n0nam3 hozzászólására (») Júl 3, 2006 /
 
szép! ez az ucso strobi! de én ilyent sajna nem tudok összerakni viszont érdeklődnék erről a ledes megoldásról nekem csak ittholra kéne szóval teljesen jó lenne csak azt nem tudom h hogy rakjam össze! van gy kapcsolásom ami villanócsöves strobhoz való vezérlő az ide jó lenne? megprobálom beszkennelni vagy lerajzolni vhogy! de ha vki tudna nekem ahhoz működő rajzot adni azt megköszönném! még az se fontos h zenére villogjon jó nekem 555 el is csak villogjon köszi: geri
(#) Darazsx válasza Tüttyös hozzászólására (») Júl 20, 2006 /
 
Szeretnék egy olyan stobit, amivel 1000-2500 villanást lehet létre hozni fokozatmentesen. Gondolom, egy 555 megoldja a problémát, de nem tudom, hogy hogyan kellene megoldani az állítgatást. Egy fehér LED-et kellene, hogy meghajtson. Ez egy design lesz a számítógép házba; a LED a ventillátorra fog villogni, a frekvenciája pedig úgy lesz beállítva, hogy a ventin lassú fordulat látszódjon, pl: másodpercenként egy kör.

Tudtok segíteni?
(#) Tomee válasza Darazsx hozzászólására (») Júl 20, 2006 /
 
Keress rá a Google-val, hogy 555 méretező progi (555 caculator) vagy hasonló. De ha az adatlapját megnézed, ott találsz astabil multivibrátor alapkapcsolást, ami erre a célra tökéletes.
(#) vicsys válasza Darazsx hozzászólására (») Júl 20, 2006 /
 
[link=http://cappels.org/dproj/stroboscope/LED_stroboscope.html]http://cappels.org/dproj/stroboscope/LED_stroboscope.html[/link]
[link=http://lib.store.yahoo.net/lib/e-clec-tech/mk147.pdf]http://lib.store.yahoo.net/lib/e-clec-tech/mk147.pdf[/link]

Mondjuk egyik sem 555-tel...

A második szerintem kisebb költségvetésű, feltéve, ha tudsz kibontani használt tranyókat...
(#) Darazsx válasza Tomee hozzászólására (») Júl 20, 2006 /
 
Sehogy sem jön össze az 1000-3000 villanás/perc; nem lehet megoldani egy potméterrel, és kettővel sem egyszerű...

Vicsys: lehet, megpróbálom az elsőt...
(#) Tomee válasza Darazsx hozzászólására (») Júl 20, 2006 /
 
Az 1000-3000 villanás/perc az kb. 16.66 és 50Hz közé esik. Nem igaz, hogy nem tudja ezt az alacsony frekit az 555.

555 Timer and Tutorial

Alulról a "Metronome" kapcsolás kell neked.
Talán az alsó C1 kondit kell majd kicserélni más értékűre.
Ja és az 5. lábra egy 10n....100nF kondi sem árt.
(#) Darazsx válasza Tomee hozzászólására (») Júl 20, 2006 /
 
Tudni tudja, de az ellenállások nagyon nagy értékűek ahhoz, hogy potival lehessen normálisan állítani.
Következő: »»   3 / 123
Bejelentkezés

Belépés

Hirdetés
XDT.hu
Az oldalon sütiket használunk a helyes működéshez. Bővebb információt az adatvédelmi szabályzatban olvashatsz. Megértettem