Fórum témák
» Több friss téma |
Az elmászást okozhatja ez is de még egy marék egyéb dolog is, leginkább a nyák huzalozása.
Egyelőre breadboard panelon van, most forr csak ki a kapcsolás.
Itt a forráskód
A hozzászólás módosítva: Máj 12, 2014
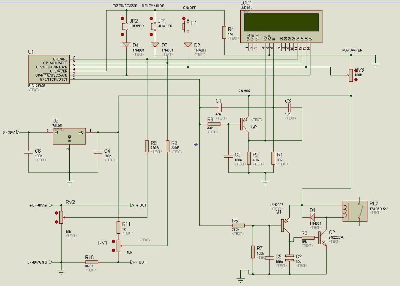
Megvan a 4,00A - 40,0A váltás mód lehetőség. Egy kapcsolási kép és a hex remélem elég lesz.
Üdv,
Én ezt a műveleti kapcsolást építeném meg lásd a részletet. Azért csak részlet mivel itthon talált dolgokat fogok mellé beépíteni.(Avr 4 soros kijelző stb.) Van egy 2x24Volt 3 A labortápom amiben van független forrás a műszernek. Az a kérdésem ha egy Avr-el csinálom a mintavételt mindkét csatornára azaz a műveleti részből 2-őt 2-őt építek meg, fog az úgy működni? Vagy esetleg mindkét oldalra az erősítőknek is külön külön táp kell?Gond lehet az ilyen szempontból hogy két külön tápot mérek egy avr-el? Vagy az erősítők mehetnek ugyanarról a tápról?(mármint a saját tápjáról beszélek lásd részlet2)
A nagy kérdés, hogy a labortáp két oldala független, vagy közös a GND? Ha közös, akkor tudod egyszerre egy AVR-el mérni, de ha független, akkor kezdődnek a gondok.
A hozzászólás módosítva: Szept 11, 2014
Két táp teljesen független (toroidon két szekunder)illetve a toroidon van még egy szekunder
a műszernek. A referencia feszültség miatt?
Gondolj csak bele: az AVR is egy GND-hez képest mér, de ha kettő tápnak két db GND-je van?
Nem is az a baj, hogy független, mert te azt utólag összehozhatod egy közös GND-re. Az a gond, ha függetlennek akarod használni, megtartva a lehetőséget, hogy sorosan vagy párhuzamosan kösd a két oldalát. A hozzászólás módosítva: Szept 11, 2014
Igazából akkor itt egy "földhurokról" lenni inkább szó azaz hogy ha potenciál külömbség van a három GND-hez képest.Mit lehet csinálni? Kondi a földek közé?
Nem, nem érted. Ha két független tápot akarsz mérni, azt nem tudod 1 db kontrollerrel. Vagy két kontroller kell, egyik csak méri az egyik oldalt, másik méri a másik oldalt és intézi a kijelzést. Köztük optoval van adatcsere.
Vagy 1 kontroller van, de le kell választani mindkét tápról, és felváltva kapcsolgatni rá a két oldalt.
Van egy ilyen téma, érdemes átolvasnod : Bővebben: Link
Az U/f konverter + opto jó ötlet nincs nagy alkatrész igény.
De mért nem tudok egyszerre két A/D hajtani a uC-n? (mondjuk sosem próbáltam) Ha U/f+opto akkor meg frekvenciát nem fogok tudni mérni egyszerre kettőt? A számláló miatt?
Gondolom azt már érted, hogy a kettő mérést galvanikusan el kell választanod. Elvileg lehetőség, hogy U/f konvertert használsz, de a tapasztalatom szerint az olcsó U/f konverterek nem elég stabilak, ami jó, az meg nagyon drága. Lehet hogy olcsóbb, ha 2 uC-t használsz, az egyik az egyik oldalon méri a feszt és az áramot és a kijelzőt is az kezeli. A másik uC a másik táp oldalon méri a feszt és az áramot, és soros porton keresztül átküldi a másiknak, ami kijelzi. A soros kommunikációt pedig optóval leválasztod. Persze mind a kettő uC-nak kell külön tápfesz, de ez remélhetőleg előállítható a két tápoldal tápfeszültségéből.
Akárhány A/D használható egyszerre, nem ez a gond. Az a gond, ha két (v. több ) független tápot akarsz mérni egy AVR-el, akkor az AVR-t rá kell kösd mind a két tápra, így már nem lesznek függetlenek. Ami még mindig nem gond, csak gond lehet, pl ha te közben sorba vagy párhuzamosan kötöd a tápokat.
Igen ez idáig okés. Végülis az u/f megoldás tetszik.Mivel igazából a tápon is függ bár mondjuk lehet a potijait lecserélem valami jobb minőségre mert elég gagyi de tized pontosságnál nekem nem kell több.Meghát hitelesített eszközöm sincs itthon amivel belőhetném az egészet.Igaz
mondjuk a szkópom valószinűleg a legpontosabb. De mivel nem hitelesített ott a tizednél alacsonyabb értékekben sem hiszem hogy meg kéne bízni.Akkor meg egy lm331 + opto elég szerintem mérek két frekvenciát és annyi.A műveletik kaphatják ugyanazt a tápot? Vagy hogy legyen a fokozat? bementől nézve elsőként mindenképp a műveletiknek kéne lennie és csak azután lehet a konverter.A műveletinél nem lehet gond ha hídalom a tápot?
Ezt a hidalom a tápot nem értem, mit akarsz?
A műveleti erősítők tápja szintén nem lehet közös, viszont a mérendő táppal (külön-külön) lehet az. Tehát a mérendő táp szabályzás előtti részéből tudsz nekik tápot csinálni. Ezután leválasztod, és az AVR-től már mindkettő független.
Uraim, 85-100v DC-ét mérhetek PIC-el?
Gondolok itt arra, hogy ennél a feszültségnél is lehet alkalmazni az ellenállásosztót? Csak mérni kellene 10bit-es ADC-vel. Illetve a pillanatnyi áramfelvételt is kellene mérnem egy másik ADC bemeneten, de az már húzósabb, kb 50A-er lenne amit mérnem kellene. Itt is lehet használni azt amit a törpefeszültségnél használunk? Söntellenálláson eső feszültség?
Ennél a feszültségnél már az ellenállás mérete illetve teljesítménye számít?
Teszem azt sima SMD 1/4Watt -os is jó lehet? Gondolom a PIC lába elé azért egy 5.2-es zénert érdemes betenni. A hozzászólás módosítva: Nov 3, 2015
Áram mérésre használhatsz hall elemes áram szenzort is.
A4AAOxyu4dRxA38" target="_blank" rel="nofollow" >Bővebben: Link De nem olvastam az előzményeket, ha gyorsan változik az áram, akkor lehet lassú lesz a hall elemes. Adatlapból talán kiderül mire képes. A link gomb nem éppen úgy működik ahogy kellene. A hozzászólás módosítva: Nov 3, 2015
Bármekkora feszültségnél számít az, hogy mekkora a feszültségosztó ellenállása, de 10V-nál nem számít annyira, mint 100V-nál. Azért ne 10K-s eredőjű osztót használj szerintem.
![]() Én úgy méretezném, hogy a legnagyobb feszültség esetén, amit mérni szeretnék 1mA essen rajta.
Ha jól értelek akkor a linkelt képen látható rajz nem jó.
R6 állítható lesz. A hozzászólás módosítva: Nov 3, 2015
R6 = 2.2K, ezzel 111V-ig használhatod.
Ez csak egyszerű feszültség osztó számítás. Szerintem a PIC-ben van zénerdióda belül, ezt meg kell nézni. Természetesen 100nF-os kondi az AD bemenetre közvetlen a PIC lábához.
És itt érdemes nagyobb teherbírású ellenállást választani, vagy jó a sima is?
Ez meg egyszerű teljesítmény számítás!
![]() Nyugtass meg, ezt ugye saját magadnak készíted, nem eladásra? Legrosszabb eset: 111V-ot mérünk. R6-on 5V van, a másikon 111-5 = 106V. I=U/R=111/49.2K=2,25609756097561mA. Megbeszéltük, hogy folyassunk át 1mA-t, legalábbis én ennyit tennék, de most 2.26-al számolunk. P1=U*I=5*0,00226=0,0113W P2=U*I=106*0,00226=0,23956W Tehát 0.6W-os ellenállás untig elég, de még a 0.4W-os is, de a 0.25W-os már kicsi.
Magamnak, illetve kérésre, és az elektronikával nem akarok foglalkozni, csak max én is értsem mihez programozom le a mérést.
Ekkora feszültséggel még nem dolgoztam, és inkább kérdezek, mint sem hülyeséget csináljak. 85v-lesz a max feszültség, de inkább 100v-ra tervezem az egészet, hogy legyen kicsi difi. Megvannak a képletek, de mivel nincs meg a rutinom, kérdezek, kérdezek és kérdezek. Aztán csak ragad rám valami. ![]() Köszi.
Eljött az idő
![]() Szóval megépítettem a kapcsolást, 100v DC-re méretezve. Egy 5.1v-os zénert is tettem a PIC lába elé, hogy az esetleges problémákat elkerüljem. A baj, az, hogy a zéner diódán esik a feszültség. Ha jól tudom 0.7v feszültségesést eredményez a zéner dióda, ezt kompenzálnom kellene valahogy. Hogy és miképen tudom ezt a kis malőrt kivédeni? Programból korrekciózzam a feszültség esést, vagy egyszerűen csak ne tegyek zénert a PIC lába elé? Amúgy műszerrel mérem és jó lett a feszültség osztásom ![]() A félelem viszont ott van, hogy mi van, ha valamiért több feszültséget engednek be a mint 100v? Mondjuk 110v.? Repül a PIC.... A hozzászólás módosítva: Nov 24, 2015
Miért nem rakod párhuzamosan a zenert az R6-al? Akkor 5V-nál maximalizálja a feszültséget a PIC bemenetén, 5V alatt meg mintha ott sem lenne.
|
Bejelentkezés
Hirdetés |
















