Fórum témák
» Több friss téma |
Tárolt energia szempontjából szinte ugyanott vagy. 2400x1.2V és 800x3.7V. Mondjuk a Lithium ion tárolt kapacitás/súly arányban jobb, és nincs memóriaeffektus, plusz kicsi az önkisülése. Talán még az eneloop-nál is.
Csak az AA méret miatt irtam. Természetesen a LiPo-val jobban jársz csak ott ritkaság az AA és egyébb standard méret (szerencsére). A minap ez egyik ismerös tette tönkre a kameráját mert valahonnan szerzett 2 AA méretü LiPo akkut - fel sem merült (hiszen ugyanolyan), hogy 8 V-t kap a két elemböl 3V helyett.
A hozzászólás módosítva: Nov 21, 2015
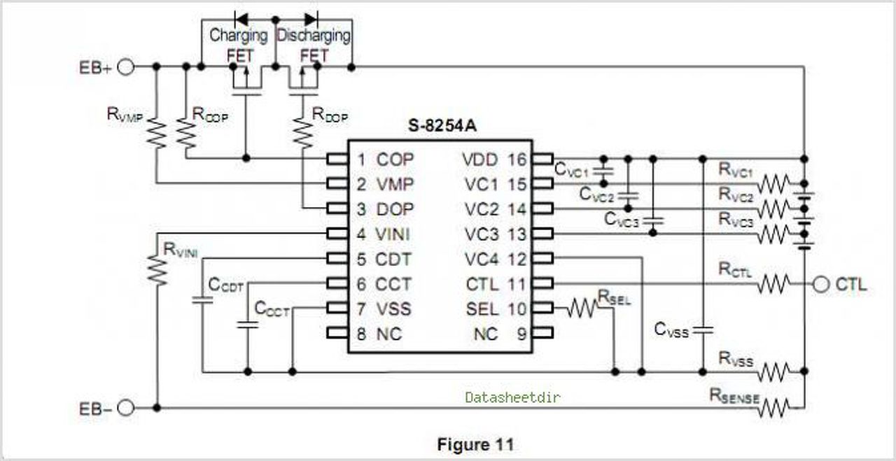
Sziasztok!
Kérnék egy kis segítséget. Vettem egy 3 cellás lithium védelmet amit a képen látni. A túláram védelmet melyik ellenállás végzi? A adatlap azt írja hogy van 3 szint és ha jól értem akkor a VINI lábon lévö ellenállás határozza meg a kikapcsolási szintett. Ez most 1k. Viszont nem látok képletett a kiszámításhoz mert elvileg 100k-ig lehet ellenállást rárakni. Ezen kivül még valami van a VMP lábbal is, de ezt nem igazán értem. Nem tudom hogy jól gondolom e amit írtam. Egy kis okosítást szívesen fogadok. Köszi
Estét mindenkinek!
Ne haragudjatok, nem akarok 110 oldalt végig olvasni, elnézést ha kérdezte már valaki... Tehát nem tudom mennyire ismeritek a IMAX B6 80W (Made In China) töltőt. Van nekem egy ilyenem, és azt szeretném tudni, hogy Li-Ion akku kisütési alsó feszültségszintet, lehet e valahogy állítani rajta? Mert gyárilag 2.5V -ig terheli, igaz a végefelé csökkenti a terhelő áramot. A végén már csak néhány 10 mA. Ha eléri az alsó szintet, kikapcsol és nem terheli tovább a cellát. Igen ám, de én úgy tudom, hogy a Li-Ion cellákat 2.8V -ig lehet kisütni, az alatt (kissebb nagyobb valamilyen mértékben) károsodik a cella.
Szia, nekem turnigy accu cell 6-om van ez ugyan olyan de ha jól emlékszek liponál 3V/cellánál le áll.
Hello!
Az enyém ezt tudja: 3,0 V...hol látod a 2,5V-ot ?
Miért kell azokat egyáltalán kisütni? Töltsd öket inkább! Az jot tesz nekik.
A LiIon Discharge programnál. Az áramerősséget lehet állítani mennyivel terheljen. De ha a feszültséget próbálom, ott csak a cellaszámonként lehet változtatni. Ha beállítom, hogy egy cellát (1S) akarok kisütni, 2.5V feszültség van társítva hozzá. 2S nél 5V, 3S nél 7.5V sb...
Azért mert használt laptop aksikat válogatok. Ha nem sütöm ki teljesen mielőtt feltöltöm teljesen, akkor nem derül ki mennyi a valós kapacitása.
Ezt honnan vetted? Az Imax pontosan kiirja mennyi áramot tud belepumpálni, ebböl tudod, hogy milyen az akku.
Amit írt, az helytálló. Egy félig feltöltött akkut kevesebb kapacitásúnak mérne, mint egy teljesen lemerültet. Szerintem rendben van a 2.5V-os merítés. Ha nem minden nap merül le a cella 2.5V-ig, hanem csak havonta 1x, akkor nem lesz semmi baja.
A hozzászólás módosítva: Nov 24, 2015
A LiON-nak igen nem tesz jot a merités legyen az bármilyen. Ráadásul igen pontos infot kapsz a kapacitásárol ha bármilyen feszültségröl töltöd, pl. 3,5 V - rol. ( hány mAh-t tudtál belenyomni 4,2V-ig). A kapacitás lineáris.
A felhasználás alatt ugysem meritheted 3,2 V alá ( illetve rossz esetben csak egyszer)
Kovidivi,
Lényegében csak a kapacitás meghatározás miatt merítem le egyszer csutkára. Az után természetesen nem lesz eddig merítve, de hát na, csak megkérdeztem azt a 2.5V ot... Massawa, Ad1. Ha 3.5V ról töltöm 4.2V ig akkor kiírja, hogy betöltöttem (hasamra ütök) pl 1275 őt. Ebből nem fogom tudni, mennyi a teljes kapacitás, csak az éppen betöltött kapacitást. Ad2. A kapacitása szerintem nem egészen lineáris, de ha igazad is van, akkor se kell számolgatni, ha csinálok egy teljes kisütési, és egy teljes feltöltési ciklust utánna.
Nálam ott 3,0V van és nem állítható...(A leírásában is ennyi van írva)
Azonban nagy lehet az eltérés a kiírt és a pontos voltmérővel mért feszültség között, mert nincs kalibrálva... Firmware-t lehetne másikat beletölteni...de én még nem tartok ott a tudásommal, hogy ezt megtegyem. A neten vannak midenféle alternatív "tuning" firmware-k hozzá... A hozzászólás módosítva: Nov 24, 2015
Na nálam ugyanennél a képernyőnél 2.5V(1S) szerepel, és szintén nem állítható. Csak az áramerősséget én 1.5A re állítottam, de szerintem az nem befolyásolja...
Erre volnék kíváncsi, valami setup vagy rejtett beállítás nincs erre, hogy változtatni lehessen a feszültség értéket is?
Dehogy nem fogod tudni, ha 0,7V -hoz 1275 mA kell, akkor lineárusan átszámolnatod pl 1V-ra hány mA kellene. Ugyanezt csinálja a töltö is.
Nem tudom, ezt honnan vetted, de ilyeneket ne terjessz! Láttál te már töltési/merítési görbét? Ezen neked hol van a lineáris szakasz? Bővebben: Link
A töltő méri az áramot és feszültsége, és szépen, megadott időnként számolja, hogy mennyi energia folyt a cellába. Nem saccolgat semmit. A hozzászólás módosítva: Nov 24, 2015
Akkor csak sütögessétek ki a töltövel az Li akkukat. Az pontisan 50%-l csökkenti az élettartamukat....
Ha ez a butaság ismét igaz lenne, akkor a telefonom a második napon már csak 18 órát működne, 3. napon 9 órát, 4. napon 4.5 órát, hetek múlva pedig már csak másodpercekre tudnám bekapcsolni. A lithium ion celláknak van egy meghatározott száma, ahány töltési-merítési ciklust kibír, és ez 300-1000 között van valahol, cella minőségétől függően, és ennyi töltés után is csak a kapacitása csökken, és a belső ellenállása nő. Te hogyan használod egyébként a telefonodat? Fent hagyod a töltőn egész nap, és mindig otthon hagyod, nehogy lemerüljön?
A hozzászólás módosítva: Nov 24, 2015
Ez abszolut hülyeség amit irsz. A telefonod a fogyasztástol kb. 3.2V-ra merül, amikor elkezd kiabálni. Ha korábban rákötöd a töltöt, akkor az mindig rátölt, és soha nem süti ki. A jobb telefonokon látni, hogy pl. 52% az akku, ha ilyenkor rákötöd a töltöt az egyböl innen felfelé fog tölteni 100%-ig. ( hacsak nem olyan féleszü emberek tervezték akik még sohasem láttak LiPo akkukat - de ez nem tartozik ide).
Összekeversz valamit - ha töltövel sütöd ki, akkor egy töltési ciklust meddön elvesztesz, márpedig az akkuk élettartama a töltési/kisütési ciklusokban van meghatározva, ezért kell kerülni a meddö kisütést a töltövel - (sajnos több van a piacon ami igy müködik a felhasználoik legnagyobb kárára - az Imax nem ilyen, csak te akarod erre kényszeriteni). Azaz a LiPot használatban kell kisütni ( hasznos munkával pl telefon) és nem a töltövel.
Sziasztok! Segítséget szeretnék kérni: adott egy hordozható lámpa, amiben egy 6V 10/21W halogén lámpa van. A tápellátását eredetileg egy 6V 2.8Ah SLA akku látta el. Ez az akksi tönkrement, meg a töltője(már eleve gyárilag)sem volt túl jó:12v ac dugasztáp, egy diódával meg egy ellenállással lekorlátozva, ami szintén nem a legjobb megoldás véleményem szerint. Ezt az akkut szeretném kiváltani 18650 li-ion cellákkal. Kérdés: ha sorosan kötök két cellát, akkor a kívánt feszültség meglesz, de nem tudom hogy tartósan bírja-e az akksi tartósan a kb 3.5A terhelést? És másik: kellene valami elektronika ami felügyeli az akkukat, töltés/kisütés közben. Tudtok ebben segíteni? Előre is köszönöm a segítséget!
Helló!
Nem akarlak elkeseríteni, de így hirtelen két problémát is figyelmedbe ajánlanék, mielőtt nekikezdessz. 1. Én úgy tudom, ezek az akkuk (Li-Ion) nem nagyon szeretik a tartós nagy áram terhelést. Tehát ha csak kettőt akarsz sorba kötni, az terhelés szempontjából szerintem kevés. Ha javasolhatom, használj 2P2S elrendezést. Magyarul kettőt párhuzamosan, és ebből a felállásból kötsz kettőt sorba. Ilyen cellákat bármilyen laptop aksikból ki lehet bányászni, jó esély van rá, hogy még jók a cellák benne, ha nem is mind, néhány biztos. 2. Mivel halogén izzó van a lámpádban, az nem valami hatékony, mert az áram jó részét nem világításra, hanem fűtésre használja. Tehát érdemesebb lenne kicserélni az izzót LED-re. Nem tudom milyen a foglalatod, de lehet találsz hozzá valót. Ha nem, akkor pedig egy kis barkácsolással tegyél bele valami teljesítmény LEDet. Ebay -en találsz szerintem mindent hozzá, LED drivert, töltőt, és védő elektronikát is nem túl drágán. Sok szerencsét...
Szerintem félreértés volt. Én két akksit sorosan akarok kötni, és két ilyen soros akksit párhuzamba. Az első gondolatom nekem is az volt, hogy váltsuk ki leddel, de sajnos ezesetben nem jó, mert az izzószál az egy kis pontból adja a fényt, koncentráltan, ezáltal relatív egyenes sugárrá fókuszálódik a lámpa fénye, és a kb 250méterre lévő szomszédos háztömbön is teljesen látható fénye van még, ellenben a 21/5W féklámpa helyére való ledes lámpa/nem az olcsó kínai, hanem rendes, minőségi darab/ meg sajnos sok kis apró pontot hoz létre, és marhára nincs fókuszban. Szóval sajnos marad egyenlőre a halogén égős megoldás. A teljesítmény ledekkel meg az a gond, hogy a foncsor aljától számított 12mm magasan van az izzószál, és a led meg csak bizonyos szögben sugároz-ellenben az izzó közel 360 fokával. Szóval nem egyszerű a dolog.
Ahogy gondolod, akkor használd az izzót. De így belegondolva abba a 3.5A -ba, mindenképp jobban jársz 3P2S, még inkább 4P2S elrendezéssel. Hely az gondolom van bőven, szóval belefér...
Jaa és BMS áramkört mindenképp használj, mert ha túlmeríted az aksikat, dobhatod ki, és jöhet a csere... A hozzászólás módosítva: Nov 27, 2015
Attól függ hogy milyen cellákat veszel. Ha nagy áramút az biztos hogy bírja, mert az akkus fúrót is tekeri simán 20A-el is, a 21W-os izzó nem okoz neki gondot. Az izzónak az akku inkább, mert feltöltve 8,4V a két cella, amitől a halogén rendesen fog pirítani, és nem lesz valami hosszú életű.
Kell egy áramkör ami figyeli hogy ne tudd 2,8V alá meríteni a cellákat, a töltését illetően pedig én azt szoktam csinálni hogy a 4,15V-ot felszorzom annyival ahány cella van sorban, a 12V-osat pl. (3 cella) 12,45V-al töltöm, pár száz mA áramkorlát mellett.
Igen épp ezért említetem a BMS áramkört, az megoldja a túlmerítés elleni védelmet is, és a töltést és balanszálást is megoldja egy sima dugasztápról.
A feszültség problémát nyilván DC-DC konverterrel kell megoldani, mert nem biztos, hogy a 6V os izzó bírja a 8.4V ot. Ha bírja is, természetes, hogy az élettartama csökken... És lássuk be, z izzók nem az élettartamukról híresek amúgy sem... ![]() A másik, szerintem itt nem arról van szó, hogy milyen aksit vesz, hanem milyet talál bontottban. Ha az cellát is venni akarja, az 2500 FT/db, ebayról ( de nem a trustfire meg a hasonló gagyik)és ez még csak az induló kategória. Tehát nem az, ami a 20A bírja. Azok jóval efölött vannak szerintem, és akkor is csak ipulzus terhelésben biztosítja ezt az áramot, folyamatos üzemben túlmelegszik. A Li-Po és a LiFePo a nagyágyúk még több pénzért... Szerintem innentől kezdve nem éri meg. Ha bontottat használ, akkor azt meg megfelelően el kell rendezni, és így ingyen van... De majd a rokkersrác eldönti, mit szeretne. Sok sikert, és kitartás a projektedhez rokkersrác! A hozzászólás módosítva: Nov 27, 2015
A bontott akkukkal nem biztos hogy sokáig fog világítani. Mondjuk nem tudom hogy milyen ez a lámpa, meg hogy mi célt szolgál, de én biztos hogy nem szórakoznék vele. Kínából 3500Ft körül küldtek olyan lámpát amiben 7 vagy 9W-os LED van (már nem emlékszem), van rajta állítható optika+foncsor, ha kihúzom 120m-re elvilágít szűk csóvával, és 1db 18650-es cella van benne. Persze a cellát meg a hozzá való töltőt külön kell megvenni.
Tudom, nekem is van ilyen lámpám, de a rokker nem ezt kérdezte, én neki próbáltam segíteni, nagyvonalakban elmondtam mire számítson. Ha belekezd majd jön még tanácsért lehet. De ha elolvassa a hozzászólásokat, lehet meg is szünteti ezt a pojektjét...
![]() Használt cellát meg természetes, hogy először tesztelni kell, ne tegyen bele olyat ami gyenge. Én most ebben vagyok nyakig, bontottam vagy 20 laptop aksit, válogatom a jó cellákat, azok mennek terhelés próbára, a rosszakat selejtezem, kb 70 cellából 10 ment a süllyesztőbe... A maradék amik jók azt meg tesztelni kell, mit bírnak...
Nekem szerencsém volt mert hoztak valami "kamionról leesett" készletet régebben az ára töredékéért, azok 25A-t simán tudnak az akkus fúróban. Meg vettem itt az apróban alig használtakat kb. harmad áron, azok is jók, 10A-t bírnak. Simán lehet sorba kötve tölteni az összeset, a legnagyobb feszültség eltérés amit mértem soros töltés közben a cellák között az 23mV volt.
|
Bejelentkezés
Hirdetés |














