Fórum témák

» Több friss téma
Fórum » Elektronikában kezdők kérdései
- Ez a felület kizárólag, az elektronikában kezdők kérdéseinek van fenntartva és nem elfelejtve, hogy hobbielektronika a fórumunk!
- Ami tehát azt jelenti, hogy a nagymama bevásárlását nem itt beszéljük meg, ill. ez nem üzenőfal!
- Kerülendő az olyan kérdés, amit egy másik meglévő (több mint 17000 van), témában kellene kitárgyalni!
- És végül büntetés terhe mellett kerülendő az MSN és egyéb szleng, a magyar helyesírás mellőzése, beleértve a mondateleji nagybetűket is!
Lapozás: OK   2684 / 4038
(#) Peet19 válasza reloop hozzászólására (») Dec 10, 2015 /
 
Boccs, lemaradt Módosítottam
(#) reloop válasza Peet19 hozzászólására (») Dec 10, 2015 / 1
 
A műveleti erősítő 4-es lába -12V-ra megy és ne feledkezzünk meg arról sem, hogy ±12V tápfeszültségből optimistán számolva a maradékfeszültséget is legfeljebb 7VAC szinuszos jel állítható elő.
(#) Peet19 válasza reloop hozzászólására (») Dec 10, 2015 /
 
Az NE5532-esnek nem lehet GND-n a 4. lába -12V helyett? Ha nem, nem gond mert van az is a TDA miatt. A TDA kimenetén 7VAC jelenhet meg max? Ezt nem értem. Ha a kimenetén a csúcstól csúcsig feszültséget nézzük akkor az max 24V lehet, nem? Ha az effektív értékét nézzük akkor 17VAC. Vagy nem jól tudom?
(#) reloop válasza Peet19 hozzászólására (») Dec 10, 2015 / 1
 
A műveleti erősítő neminvertáló bemenetét a táplábak közötti feszültség felére állítjuk váltakozó feszültség erősítésekor!
A végerősítőd kimenetén ideális esetben plusz, vagy mínusz 12V jelenhetne meg, ami gyakorlatban, a veszteségek figyelembevételével alig 10. Ez a maximális feszültséged. Az effektívet ebből számolhatod: Bővebben: Link
(#) Peet19 válasza reloop hozzászólására (») Dec 10, 2015 /
 
Az NE5532-re gondolsz? A neminvertáló bemenetére nem is raktam tápot, csak a bemeneti jelet kapja. Vagy a TDA-ra? mert annak csak akkor kell a tápnak a fele a neminvertáló lábára, ha nem kap negatív tápot az IC hanem GND-n van kötve 3. lába. Ha jól tudom.
Ha az NE5532-nek kell akkor jó ha pl 2db 100K -s ellenállással csinálok egy bázisosztót?
(#) Peet19 válasza Peet19 hozzászólására (») Dec 10, 2015 /
 
bázisosztó helyett feszültségosztót akartam írni .
(#) reloop válasza Peet19 hozzászólására (») Dec 10, 2015 / 1
 
Lehet ilyet is készíteni, de nem szerencsés. A műveleti erősítő kimenete a bekapcsolás pillanatában felugrik 0-ról 6V-ra és ezzel jól meglöki a hangszórót, úgy is mondják - koppan.
(#) Peet19 válasza reloop hozzászólására (») Dec 10, 2015 /
 
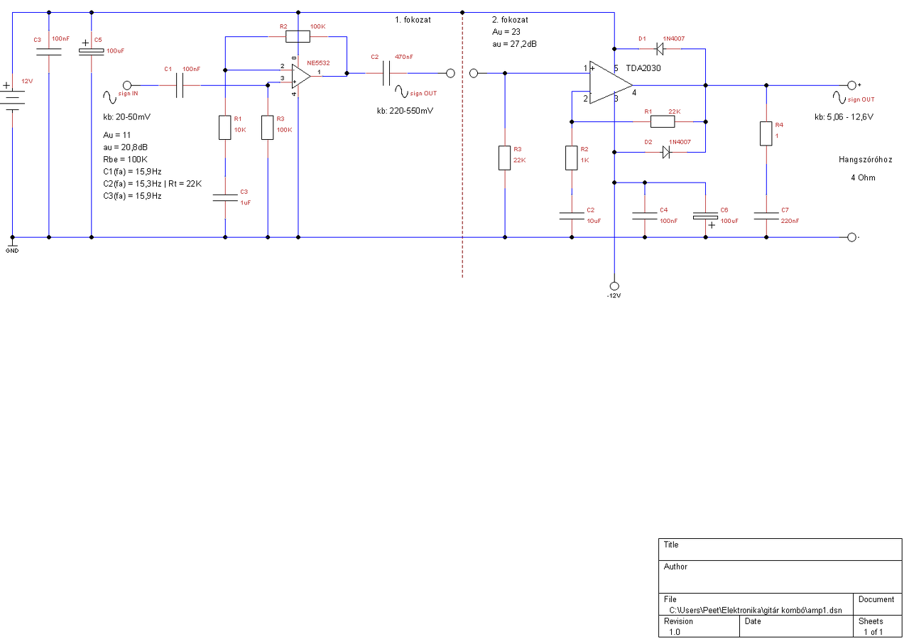
Kicsit kibővítettem az 1. fokozatot. A jelbemenethez raktam egy felüláteresztő utána meg egy aluláteresztő szűrőt. Föléjük írtam a határfrekvenciákat így megvan a bemeneti sávszélesség. utána raktam egy feszültségosztót és a táp felét a neminvertáló lábra kötöttem. Így gondoltad?
A szűrők és a sávszélesség rendben van? Ha azt mondod így jó, akkor nekiállok a nyáktervezésnek. Előre is köszi.

amp1.png
    
(#) Peet19 válasza reloop hozzászólására (») Dec 10, 2015 /
 
Most olvasom hogy a feszültség osztó nem jó, akkor hogy csináljam?
A hozzászólás módosítva: Dec 10, 2015
(#) Petrow hozzászólása Dec 10, 2015 /
 
Üdv! Csak azt szeretném kérdezni hogy a képen látható bypass az mit jelent? Előre is köszi!
(#) Peet19 válasza reloop hozzászólására (») Dec 10, 2015 /
 
Ha a műveleti erősítőnek -12V-ot adok GND helyett akkor is kell a neminvertálólábra a táp fele?
(#) Sanyesz5 hozzászólása Dec 10, 2015 /
 
Sziasztok!

Mozgásérzékelős kapcsolóval lenne egy kis gondom, folyton ki-be kapcsol, bárhogy állítom.
Mi szokott ezekben elromlani? Van két darabom, jó lenne egyet csinálni belőlük, elég sürgős lenne.

Előre is köszönöm!
(#) reloop válasza Peet19 hozzászólására (») Dec 10, 2015 /
 
Mivel rendelkezésre áll a szimmetrikus tápfeszültség, feltétlen azt használd a műveleti erősítőhöz is. Mint írtam, csak a negatív tápláb bekötése változik, így már működni fog a kapcsolás.
A végerősítő keltette tápfeszültségváltozástól óvni kell a műveleti erősítőt, erre tökéletesen megfelel 100 ohm és 100uF+100nF tagokból álló RC szűrés, amit természetesen mindkét tápágba be kell iktatnod.
Az rendszert egyben tekintve elég magasan lesz a felüláteresztő szűrés -3dB-es töréspontja. Ezen az ábrán a C1, mindkét C2 és a C3 reaktanciájából számíthatod ki mekkora az a frekvencia amelynél a teljes rendszer erősítése felére csökken az 1kHz-en kalkulálthoz képest. Elég erős matematikai modell, egy áramkörszimulátor könnyedén kiszámolja helyetted.
(#) reloop válasza Peet19 hozzászólására (») Dec 10, 2015 /
 
Kérdezted a sávszélességet, bátorkodtam az alját megrajzolni
(#) Peet19 válasza reloop hozzászólására (») Dec 10, 2015 /
 
Értem, köszi. -12V-ot adtam neki és levettem a fél tápot a neminvertáló lábról. Beraktam az RC szűrést minkét táp ágba ahogy írtad.
Köszi a rajzot, de nincs Tinám, nem nagyon értem a frekvenciaátvitelt a rajzon. Megtudnád úgy rajzolni ahogy a legutóbbi rajzomon van ahová már beraktam a bemenethez az alul és felüláteresztő szűrőket is, ha megkérlek? Kíváncsi lennék hogy mit dob ki pontosan a program.
Köszi a segítséged.
(#) reloop válasza Peet19 hozzászólására (») Dec 10, 2015 /
 
Az ábrán az A marker 1kHz-en 48dB erősítést mutat. A B markert eltoltam nálánál 3dB-lel alacsonyabb értékre (45dB), itt leolvasható az x tengelyről a hozzá tartozó 36Hz-es frekvencia. Az is látható, hogy már 100Hz-től indul a csillapítás, ami picit magas.
Az aluláteresztő szűrőd sajnos nem jó. Egyrészt tetemes jelveszteséggel jár a túl nagyra választott soros ellenállás miatt, másrészt a jelforrás kimeneti impedanciáját is hozzá kell adni, ami a szűrés frekvenciáját eltolja.
A műveleti erősítő után és kisebb értékű ellenállással alakítsd ki!
A gyakorlatban nem vágunk ilyen közel a hangfrekvenciás sáv tetejéhez, pláne nem 6dB/oktáv meredekségű szűrővel. A szűrő feladata a végerősítő számára a jelváltozási sebesség korlátozása amivel az intermodulációs torzítását mérsékelhetjük. A szűrési frekvenciát 70kHz-140kHz között ajánlom.
A rádiófrekvenciás zavarokat már a műveleti erősítő előtt blokkolni kell!
(#) Droot hozzászólása Dec 10, 2015 /
 
Sziasztok!

NTC-vel mérek hőmérsékletet egy mikrovezérlővel. Az ellenállásból egy megoldással kiszámolja a hőmérsékletet, ami működik tökéletesen. A hiba szerintem hardware-s.

A tápfeszültség 5V, egy feszültség osztóba van bekötve az NTC, aminek a felső tagja 2db 100K-s ellenállás párhuzamosan és az alsó tagja a test felé az NTC. Sajnos azt csinálja, hogy amikor bekapcsolom, akkor pontosan mér és szépen lassan kúszik fel a hőmérséklet tizedenként. Annyi idő alatt, amíg ezt a hozzászólást megírtam 23-ról 26,4-re kúszott fel.
Erről az NTC-ről van szó.

A gond az lehet, hogy túl nagy áram folyik rajta?
50K-s ellenállást, ha az NTC-t 0-nak is veszem akkor is 0.1mA.
(#) pont válasza Droot hozzászólására (») Dec 10, 2015 /
 
Tegyél helyette egy fix 4,7k ellenállást, ha akkor is csinálja akkor vezérlő A/D átalakítója a ludas.
A hozzászólás módosítva: Dec 10, 2015
(#) hape60 hozzászólása Dec 11, 2015 /
 
Lehet, hogy már kérdezték, de nem találom
Szóval, egy 12V-os napelemről (ami üresjárásban kb 20V-ot tud, és a rövidzárási áram kb 50mA) miért nem forog egy 12V-os DC számítógép ventillátor (10mA a névleges áramfelvétele) ?
Ezt a feladatot csak akku közbeiktatásával tudom megoldani? (Nappal kéne csak forogni a ventinek, ha süt a nap.) Akkuról nyílván megy a venti, de próbáltam megúszni az akku vásárlást...
(#) Droot válasza pont hozzászólására (») Dec 11, 2015 /
 
Azt nem rakhatok, mert a referenciafeszültség 2.56V.
(#) Bakman válasza Droot hozzászólására (») Dec 11, 2015 /
 
Ha a hőmérséklet emelkedés sebessége a bekapcsolástól számítva lassuló, majd beáll egy értékre, akkor az NTC melegszik.
(#) pont válasza Droot hozzászólására (») Dec 11, 2015 /
 
Miért ne rakhatnál az NTC ellenállásával meg egyező ellenállást (azt hittem 4.7k az NTC 25c)? Így tudod kiszűrni az NTC hibát. A tápfesz mennyire stabil, mert az egyszerű fesz osztós mérés halála, az ingadozó tápfesz.?
(#) bbalazs_ válasza hape60 hozzászólására (») Dec 11, 2015 /
 
Ha rakototted a ventit, mennyit mutat a voltmero? Ugyanekkor mennyit mutat az ampermero?
Mekkora a teljesitmenye annak a napelemnek?
Kisebb ventit forgat? Lampa vilagit rola?
(#) attilaf hozzászólása Dec 11, 2015 /
 
Üdv.
Bevallom kezdő vagyok, és segítségre van szükségem.
50 db rgb led-et szeretnék összekötni, és ehhez keresek kapcsolási rajzot.
Felrakok egy képet hogy mihez is kell.

A led-ek jellemzői:
- Fényerő piros: 3000 mcd
- Fényerő zöld: 4000 mcd
- Fényerő kék: 9000 mcd
- Szín: Piros / Zöld / Kék (620 - 625 nm, 520 - 525 nm, 460 - 470 nm)
- Max. áram: 20mA
- Nyitó feszültség Piros: 1.8V - 2.4V
- Nyitó feszültség Zöld: 3.2V - 3.6V
- Nyitó feszültség Kék: 3.2 - 3.6V
- Sugárzási szög: 170°
- Víztiszta tokozás
- Közös anód

hx80h1.jpg
    
(#) levaitamas válasza hape60 hozzászólására (») Dec 11, 2015 1 / 1
 
Amennyire tudom, a napelem áramgenerátor jellegű. Oké, hogy tud 50mA-t, de a venti induló áramfelvétele elképzelhetően meghaladja az 50mA-t és a feszültség drasztikusan lecsökken abban a pillanatban. Próbáld ki az akkus indítást, majd amikor felpörgött, vedd le az akkut.
(#) Kovidivi válasza levaitamas hozzászólására (») Dec 11, 2015 /
 
Vagy be kell rakni egy jó nagy kondit, az pedig ellátja a ventit az induláskor is. A ventit pedig késleltetve kell indítani, a kondifesztől függően.
(#) levaitamas válasza Kovidivi hozzászólására (») Dec 11, 2015 /
 
Vagy az.
(#) hape60 válasza levaitamas hozzászólására (») Dec 11, 2015 /
 
Nálad a pont. Mármint abban, hogy áramgenerátorosak a napelemek. Ezt találtam más fórumon:"A napelemek áramgenerátorok, nagy a belső ellenállásuk. ezért a névleges, és a rövidzárási áramuk között alig van különbség miközben a leadott feszültségük az üresjárásiról az általad említett 34 V -ról 0 V -ra csökken."
Gyakorlatilag a sima DC motort nem tudják meghajtani (a "felpörgetés" sem segít); állítólag vannak spéci napelemes táplálású motorok, de egyszerűbb egy kis akkut tölteni, és arról járatni a ventilátort.
Kösz bbalázsnak is az ötleteket, a fentiek miatt nem megy a dolog
A hozzászólás módosítva: Dec 11, 2015
(#) peterpal hozzászólása Dec 11, 2015 /
 
Sziasztok!
Először vagyok nálatok.Van egy fagor innovation érintőlapos villanytűzhelyem aminek nem találok kapcsolási rajzot. Az egyik lapon nem működik a hőmérséklet fel.le szabályozása .A szám (1-9-ig) változik,de csak a legnagyobbon fűt, 0-ra sem kapcsol. Lekötöttem a lapról, az jó . Ezek szerint az
elektronikán kell valamit cserélni. Csak amatőr vagyok de ha tudtok segíteni kicserélném amit kell.Mivel a többi három lap működik, nem akarok új elektronikát venni /kb.40000 Ft./ kösz a segítséget.
(#) levaitamas válasza hape60 hozzászólására (») Dec 11, 2015 /
 
Na de negatív pont?!
Következő: »»   2684 / 4038
Bejelentkezés

Belépés

Hirdetés
XDT.hu
Az oldalon sütiket használunk a helyes működéshez. Bővebb információt az adatvédelmi szabályzatban olvashatsz. Megértettem